Π‘Ρ Π΅ΠΌΠ° ΠΏΡΠΎΠ²ΠΎΠ΄ΠΊΠΈ Π² ΠΎΠ΄Π½ΠΎΠΊΠΎΠΌΠ½Π°ΡΠ½ΠΎΠΉ ΠΊΠ²Π°ΡΡΠΈΡΠ΅: ΡΠ°ΡΡΠΌΠΎΡΡΠΈΠΌ ΠΏΠΎΠ΄ΡΠΎΠ±Π½ΠΎ

ΠΠΎΠ·ΠΌΠΎΠΆΠ½ΡΠΉ Π²Π°ΡΠΈΠ°Π½Ρ ΡΡ Π΅ΠΌΡ ΡΠ»Π΅ΠΊΡΡΠΎΠΏΡΠΎΠ²ΠΎΠ΄ΠΊΠΈ Π² ΠΎΠ΄Π½ΠΎΠΊΠΎΠΌΠ½Π°ΡΠ½ΠΎΠΉ ΠΊΠ²Π°ΡΡΠΈΡΠ΅
Π‘Ρ
Π΅ΠΌΠ° ΡΠ»Π΅ΠΊΡΡΠΎΠΏΡΠΎΠ²ΠΎΠ΄ΠΊΠΈ Π² ΠΎΠ΄Π½ΠΎΠΊΠΎΠΌΠ½Π°ΡΠ½ΠΎΠΉ ΠΊΠ²Π°ΡΡΠΈΡΠ΅ Π² ΡΡΠ°ΡΡΡ
Π΄ΠΎΠΌΠ°Ρ
Π² Π±ΠΎΠ»ΡΡΠΈΠ½ΡΡΠ²Π΅ ΡΠ»ΡΡΠ°Π΅Π² ΡΠΎΠ²Π΅ΡΡΠ΅Π½Π½ΠΎ Π½Π΅ ΠΎΡΠ²Π΅ΡΠ°Π΅Ρ ΡΠΎΠ²ΡΠ΅ΠΌΠ΅Π½Π½ΡΠΌ ΡΡΠ΅Π±ΠΎΠ²Π°Π½ΠΈΡΠΌ. ΠΠΎΡΡΠΎΠΌΡ Π²ΡΠΏΠΎΠ»Π½ΡΡ ΡΠ΅ΠΌΠΎΠ½Ρ ΠΊΠ²Π°ΡΡΠΈΡΡ, ΡΠ»Π΅Π΄ΡΠ΅Ρ ΠΏΠΎΠ±Π΅ΡΠΏΠΎΠΊΠΎΠΈΡΡΡΡ ΠΎ Π΅Π΅ ΠΎΠ±ΡΠ·Π°ΡΠ΅Π»ΡΠ½ΠΎΠΉ Π·Π°ΠΌΠ΅Π½Π΅.
ΠΡΠΎ Π½Π΅ ΡΠΎΠ»ΡΠΊΠΎ ΠΈΠ·Π±Π°Π²ΠΈΡ Π²Π°Ρ ΠΎΡ ΠΌΠ°ΡΡΡ ΠΏΡΠΎΠ±Π»Π΅ΠΌ Π² Π±ΡΠ΄ΡΡΠ΅ΠΌ, Π½ΠΎ ΠΈ ΠΎΠ±Π΅Π·ΠΎΠΏΠ°ΡΠΈΡ Π²Π°ΡΠ΅ ΠΆΠΈΠ»ΡΠ΅ ΠΎΡ Π²ΠΎΠ·ΠΌΠΎΠΆΠ½ΡΡ
ΠΏΠΎΠΆΠ°ΡΠΎΠ². ΠΠ΅Π΄Ρ ΡΠΎΠ³Π»Π°ΡΠ½ΠΎ ΡΡΠ°ΡΠΈΡΡΠΈΠΊΠ΅, ΠΈΠΌΠ΅Π½Π½ΠΎ ΠΊΠΎΡΠΎΡΠΊΠΎΠ΅ Π·Π°ΠΌΡΠΊΠ°Π½ΠΈΠ΅ ΡΡΠ°ΡΠΎΠΉ ΠΏΡΠΎΠ²ΠΎΠ΄ΠΊΠΈ ΡΠ²Π»ΡΠ΅ΡΡΡ ΠΎΡΠ½ΠΎΠ²Π½ΠΎΠΉ ΠΏΡΠΈΡΠΈΠ½ΠΎΠΉ ΠΏΠΎΠΆΠ°ΡΠΎΠ² Π² Π½Π°ΡΠ΅ΠΉ ΡΡΡΠ°Π½Π΅.
ΠΠΎΠ΄Π³ΠΎΡΠΎΠ²ΠΈΡΠ΅Π»ΡΠ½ΡΠ΅ ΠΌΠ΅ΡΠΎΠΏΡΠΈΡΡΠΈΡ
ΠΡΠ±ΠΎΡ ΠΎΡΠ½ΠΎΠ²Π½ΡΡ ΠΏΠ°ΡΠ°ΠΌΠ΅ΡΡΠΎΠ² ΡΠ»Π΅ΠΊΡΡΠΈΡΠ΅ΡΠΊΠΎΠΉ ΡΠ΅ΡΠΈ Π²Π°ΡΠ΅ΠΉ ΠΊΠ²Π°ΡΡΠΈΡΡ
ΠΡΠ°ΠΊ:
- ΠΡΠ±ΠΎΡ ΡΠ΅ΡΠ΅Π½ΠΈΡ ΠΈ ΠΌΠ°ΡΠ΅ΡΠΈΠ°Π»Π°, ΠΈΠ· ΠΊΠΎΡΠΎΡΠΎΠ³ΠΎ Π±ΡΠ΄Π΅Ρ Π²ΡΠΏΠΎΠ»Π½Π΅Π½Π° ΡΠ»Π΅ΠΊΡΡΠΎΠΏΡΠΎΠ²ΠΎΠ΄ΠΊΠ° Π² ΠΎΠ΄Π½ΠΎΠΊΠΎΠΌΠ½Π°ΡΠ½ΠΎΠΉ ΠΊΠ²Π°ΡΡΠΈΡΠ΅, ΠΈ ΡΡ
Π΅ΠΌΠ° Π΅Π΅ ΡΠ°Π·ΠΌΠ΅ΡΠ΅Π½ΠΈΡ Π²ΠΎ ΠΌΠ½ΠΎΠ³ΠΎΠΌ Π·Π°Π²ΠΈΡΡΡ ΠΎΡ ΡΠΈΠΏΠ° ΠΏΡΠΎΠΊΠ»Π°Π΄ΠΊΠΈ ΠΈ ΡΡΠΌΠΌΠ°ΡΠ½ΠΎΠΉ ΠΌΠΎΡΠ½ΠΎΡΡΠΈ Π²ΡΠ΅Ρ
ΠΏΠΎΠ΄ΠΊΠ»ΡΡΠ°Π΅ΠΌΡΡ
ΠΏΡΠΈΠ±ΠΎΡΠΎΠ².
ΠΠΎΡΡΠΎΠΌΡ, ΠΏΡΠ΅ΠΆΠ΄Π΅ Π²ΡΠ΅Π³ΠΎ, Π½Π°ΠΌ ΡΠ»Π΅Π΄ΡΠ΅Ρ ΡΠΎΡΡΠ°Π²ΠΈΡΡ ΠΏΠ»Π°Π½ ΡΠ°ΡΠΏΠΎΠ»ΠΎΠΆΠ΅Π½ΠΈΡ ΡΠΎΠ·Π΅ΡΠΎΠΊ ΠΈ ΡΠ΅ΡΠΈ ΠΎΡΠ²Π΅ΡΠ΅Π½ΠΈΡ. ΠΡΠΈ ΡΡΠΎΠΌ ΡΠ»Π΅Π΄ΡΠ΅Ρ ΡΡΠΊΠΎΠ²ΠΎΠ΄ΡΡΠ²ΠΎΠ²Π°ΡΡΡΡ Π½ΠΎΡΠΌΠ°ΠΌΠΈ Β«ΠΡΠ°Π²ΠΈΠ» ΡΡΡΡΠΎΠΉΡΡΠ²Π° ΡΠ»Π΅ΠΊΡΡΠΎΡΡΡΠ°Π½ΠΎΠ²ΠΎΠΊΒ» (ΠΠ£Π) ΠΈ ΡΠ»Π΅ΠΌΠ΅Π½ΡΠ°ΡΠ½ΡΠΌΠΈ ΠΏΠΎΠ½ΡΡΠΈΡΠΌΠΈ ΡΠ΄ΠΎΠ±ΡΡΠ²Π°.- Π£ΡΡΠ°Π½ΠΎΠ²ΠΊΠ° Π²ΡΠΊΠ»ΡΡΠ°ΡΠ΅Π»Π΅ΠΉ Π² Π²Π°Π½Π½ΠΎΠΉ ΠΊΠΎΠΌΠ½Π°ΡΠ΅ Π·Π°ΠΏΡΠ΅ΡΠ΅Π½Π°
- Π Π²Π°Π½Π½ΠΎΠΉ ΠΊΠΎΠΌΠ½Π°ΡΠ΅ Π·Π°ΠΏΡΠ΅ΡΠ΅Π½Π° ΡΡΡΠ°Π½ΠΎΠ²ΠΊΠ° ΡΠΎΠ·Π΅ΡΠΎΠΊ Π±Π΅Π· Π°Π²ΡΠΎΠΌΠ°ΡΠΎΠ² Π£ΠΠ.
- ΠΡΠΊΠ»ΡΡΠ°ΡΠ΅Π»ΠΈ Π² ΠΊΠΎΠΌΠ½Π°ΡΠ°Ρ Π΄ΠΎΠ»ΠΆΠ½Ρ ΡΠ°ΡΠΏΠΎΠ»Π°Π³Π°ΡΡΡΡ Ρ Π΄Π²Π΅ΡΠΈ ΡΠΎ ΡΡΠΎΡΠΎΠ½Ρ Π΄Π²Π΅ΡΠ½ΠΎΠΉ ΡΡΡΠΊΠΈ.
- Π ΠΎΠ·Π΅ΡΠΊΠΈ Π² ΠΆΠΈΠ»ΡΡ ΠΏΠΎΠΌΠ΅ΡΠ΅Π½ΠΈΡΡ ΠΌΠΎΠ³ΡΡ Π±ΡΡΡ ΡΠ°ΡΠΏΠΎΠ»ΠΎΠΆΠ΅Π½Ρ ΠΈΡΡ ΠΎΠ΄Ρ ΠΈΠ· ΡΠ΄ΠΎΠ±ΡΡΠ²Π° ΠΈΡ ΠΈΡΠΏΠΎΠ»ΡΠ·ΠΎΠ²Π°Π½ΠΈΡ. ΠΡΠΈ ΡΡΠΎΠΌ ΡΠ΅ΠΊΠΎΠΌΠ΅Π½Π΄ΡΠ΅ΠΌΡΠΌΠΈ Π²Π΅Π»ΠΈΡΠΈΠ½Π°ΠΌΠΈ ΡΠ²Π»ΡΠ΅ΡΡΡ Π²ΡΡΠΎΡΠ° ΠΎΡ 0,3 Π΄ΠΎ 1,8 ΠΌΠ΅ΡΡΠ°.
- ΠΡΠΊΠ»ΡΡΠ°ΡΠ΅Π»ΠΈ ΠΎΠ±ΡΡΠ½ΠΎ ΡΠ°ΡΠΏΠΎΠ»Π°Π³Π°ΡΡ Π½Π° Π²ΡΡΠΎΡΠ΅ 0,6 β 0,8 ΠΌ.

ΠΠ° ΡΠΎΡΠΎ ΠΈΠ·ΠΎΠ±ΡΠ°ΠΆΠ΅Π½Ρ ΡΠ΅ΠΊΠΎΠΌΠ΅Π½Π΄ΡΠ΅ΠΌΡΠ΅ ΡΠ°ΡΡΡΠΎΡΠ½ΠΈΡ Π΄Π»Ρ ΡΠ°ΡΠΏΠΎΠ»ΠΎΠΆΠ΅Π½ΠΈΡ ΡΠ»Π΅ΠΊΡΡΠΎΠΏΡΠΎΠ²ΠΎΠ΄ΠΊΠΈ
- Π‘Π»Π΅Π΄ΡΡΡΠΈΠΌ Π²Π°ΠΆΠ½ΡΠΌ ΡΠ°Π³ΠΎΠΌ ΡΡΠ°Π½ΠΎΠ²ΠΈΡΡΡ Π²ΡΠ±ΠΎΡ ΡΡ
Π΅ΠΌΡ ΠΏΡΠΎΠΊΠ»Π°Π΄ΠΊΠΈ ΡΠ»Π΅ΠΊΡΡΠΎΠΏΡΠΎΠ²ΠΎΠ΄ΠΊΠΈ. ΠΠΎΠΆΠ΅Ρ Π±ΡΡΡ ΠΈΡΠΏΠΎΠ»ΡΠ·ΠΎΠ²Π°Π½ ΠΌΠ΅ΡΠΎΠ΄ ΠΎΡΠΊΡΡΡΠΎΠΉ ΠΏΡΠΎΠ²ΠΎΠ΄ΠΊΠΈ Π² ΠΊΠΎΡΠΎΠ±Π°Ρ
ΠΈΠ»ΠΈ ΡΠΊΡΡΡΠΎΠΉ ΠΏΡΠΎΠ²ΠΎΠ΄ΠΊΠΈ Π² ΡΡΠ΅Π½Π°Ρ
. ΠΠ°ΠΆΠ΄ΡΠΉ ΠΈΠ· ΡΡΠΈΡ
ΠΌΠ΅ΡΠΎΠ΄ΠΎΠ² ΠΈΠΌΠ΅Π΅Ρ ΡΠΎΠ±ΡΡΠ²Π΅Π½Π½ΡΠ΅ Π΄ΠΎΡΡΠΎΠΈΠ½ΡΡΠ²Π° ΠΈ Π½Π΅Π΄ΠΎΡΡΠ°ΡΠΊΠΈ. Π’Π°ΠΊ ΠΊ Π΄ΠΎΡΡΠΎΠΈΠ½ΡΡΠ²Π°ΠΌ ΠΎΡΠΊΡΡΡΠΎΠΉ ΠΏΡΠΎΠ²ΠΎΠ΄ΠΊΠΈ ΠΎΡΠ½ΠΎΡΠΈΡΡΡ:
- ΠΠΎΠ·ΠΌΠΎΠΆΠ½ΠΎΡΡΡ ΠΌΠΎΠ½ΡΠ°ΠΆΠ° Π±Π΅Π· Π²ΡΠΏΠΎΠ»Π½Π΅Π½ΠΈΡ ΡΠ΅ΠΌΠΎΠ½ΡΠ° Π² ΠΊΠΎΠΌΠ½Π°ΡΠ΅. ΠΡ ΠΏΡΠΎΡΡΠΎ ΠΌΠΎΠ½ΡΠΈΡΡΠ΅ΡΠ΅ ΠΏΠΎΠ΄ ΠΏΠΎΡΠΎΠ»ΠΊΠΎΠΌ Π΄ΠΎΠΏΠΎΠ»Π½ΠΈΡΠ΅Π»ΡΠ½ΡΠΉ ΠΊΠΎΡΠΎΠ±, Π² ΠΊΠΎΡΠΎΡΡΠΉ Π² Π΄Π°Π»ΡΠ½Π΅ΠΉΡΠ΅ΠΌ ΡΠΊΠ»Π°Π΄ΡΠ²Π°Π΅ΡΡΡ ΠΏΡΠΎΠ²ΠΎΠ΄ΠΊΠ°.
- ΠΠ½Π°ΡΠΈΡΠ΅Π»ΡΠ½ΠΎ ΡΠΎΠΊΡΠ°ΡΠ°Π΅ΡΡΡ Π²ΡΠ΅ΠΌΡ ΠΌΠΎΠ½ΡΠ°ΠΆΠ°. Π’Π°ΠΊ ΠΏΡΠΈ ΠΏΡΠ°Π²ΠΈΠ»ΡΠ½ΠΎΠΌ ΠΏΠΎΠ΄Ρ ΠΎΠ΄Π΅, Π² ΠΎΠ΄Π½ΠΎΠΊΠΎΠΌΠ½Π°ΡΠ½ΠΎΠΉ ΠΊΠ²Π°ΡΡΠΈΡΠ΅ Π²ΡΡ ΠΏΡΠΎΠ²ΠΎΠ΄ΠΊΡ ΠΌΠΎΠΆΠ½ΠΎ Π·Π°ΠΌΠ΅Π½ΠΈΡΡ Π±ΡΠΊΠ²Π°Π»ΡΠ½ΠΎ Π·Π° ΠΎΠ΄ΠΈΠ½ Π΄Π΅Π½Ρ.
- ΠΠ΅Π³ΠΊΠΎΡΡΡ ΠΏΡΠΎΠ²Π΅Π΄Π΅Π½ΠΈΡ ΡΠ΅ΠΌΠΎΠ½ΡΠ½ΡΡ ΡΠ°Π±ΠΎΡ ΠΈ ΠΏΠΎΡΠ»Π΅Π΄ΡΡΡΠ΅Π³ΠΎ ΠΌΠΎΠ½ΡΠ°ΠΆΠ° Π΄ΠΎΠΏΠΎΠ»Π½ΠΈΡΠ΅Π»ΡΠ½ΡΡ ΡΠ»Π΅ΠΊΡΡΠΎΠΏΡΠΈΠ΅ΠΌΠ½ΠΈΠΊΠΎΠ².
- Π Π²ΠΎΡ ΠΏΡΠ΅ΠΈΠΌΡΡΠ΅ΡΡΠ² Ρ ΡΠΊΡΡΡΠΎΠΉ ΠΏΡΠΎΠ²ΠΎΠ΄ΠΊΠΈ Π½Π΅ΡΠΊΠΎΠ»ΡΠΊΠΎ Π±ΠΎΠ»ΡΡΠ΅:
- Π‘ΠΎΠ³Π»Π°ΡΠ½ΠΎ ΠΠ£Π, ΠΊ ΡΠΊΡΡΡΠΎΠΉ ΠΏΡΠΎΠ²ΠΎΠ΄ΠΊΠ΅ ΠΏΡΠ΅Π΄ΡΡΠ²Π»ΡΡΡΡΡ Π·Π½Π°ΡΠΈΡΠ΅Π»ΡΠ½ΠΎ ΠΌΠ΅Π½ΡΡΠΈΠ΅ ΡΡΠ΅Π±ΠΎΠ²Π°Π½ΠΈΡ. ΠΡΠ»Π΅Π΄ΡΡΠ²ΠΈΠ΅ ΡΡΠΎΠ³ΠΎ Π΄Π°Π»Π΅ΠΊΠΎ Π½Π΅ Π²ΡΠ΅Π³Π΄Π° Π½Π΅ΠΎΠ±Ρ ΠΎΠ΄ΠΈΠΌΠΎ ΠΈΡΠΏΠΎΠ»ΡΠ·ΠΎΠ²Π°ΡΡ Π΄ΠΎΠΏΠΎΠ»Π½ΠΈΡΠ΅Π»ΡΠ½ΡΡ Π·Π°ΡΠΈΡΡ ΠΎΡ ΠΌΠ΅Ρ Π°Π½ΠΈΡΠ΅ΡΠΊΠΈΡ ΠΈ ΡΠ΅ΡΠΌΠΈΡΠ΅ΡΠΊΠΈΡ ΠΏΠΎΠ²ΡΠ΅ΠΆΠ΄Π΅Π½ΠΈΠΉ. ΠΠ° ΠΈ Π΄ΠΎΠΏΠΎΠ»Π½ΠΈΡΠ΅Π»ΡΠ½ΡΡ ΠΊΠΎΡΠΎΠ±ΠΎΠ² ΠΊ Π½Π΅ΠΉ ΠΏΠΎΠΊΡΠΏΠ°ΡΡ Π½Π΅Ρ Π½Π΅ΠΎΠ±Ρ ΠΎΠ΄ΠΈΠΌΠΎΡΡΠΈ. ΠΠ»Π°Π³ΠΎΠ΄Π°ΡΡ ΡΡΠΎΠΌΡ ΡΠ΅Π½Π° Π²ΠΎΠΏΡΠΎΡΠ° Π·Π½Π°ΡΠΈΡΠ΅Π»ΡΠ½ΠΎ Π½ΠΈΠΆΠ΅.
- Π£ ΡΠΊΡΡΡΠΎΠΉ ΠΏΡΠΎΠ²ΠΎΠ΄ΠΊΠΈ ΠΏΡΠΈ ΠΎΠ΄ΠΈΠ½Π°ΠΊΠΎΠ²ΠΎΠΌ ΡΠ΅ΡΠ΅Π½ΠΈΠΈ ΠΏΡΠΎΠ²ΠΎΠ΄Π° Π½Π΅ΡΠΊΠΎΠ»ΡΠΊΠΎ Π²ΡΡΠ΅ Π΄ΠΎΠΏΡΡΠΊΠΈ ΠΏΠΎ Π½ΠΎΠΌΠΈΠ½Π°Π»ΡΠ½ΠΎ Π΄ΠΎΠΏΡΡΡΠΈΠΌΡΠΌ ΡΠΎΠΊΠ°ΠΌ ΠΈ ΡΠΎΠΊΠ°ΠΌ ΠΏΠ΅ΡΠ΅Π³ΡΡΠ·ΠΊΠΈ. ΠΠΎΡΡΠΈΠ³Π°Π΅ΡΡΡ ΡΡΠΎ Π·Π° ΡΡΠ΅Ρ Π±ΠΎΠ»Π΅Π΅ ΠΊΠ°ΡΠ΅ΡΡΠ²Π΅Π½Π½ΡΡ ΠΏΠΎΠΊΠ°Π·Π°ΡΠ΅Π»Π΅ΠΉ ΡΠ΅ΠΏΠ»ΠΎΠΎΡΠ΄Π°ΡΠΈ.
- Π‘ΠΊΡΡΡΠ°Ρ ΠΏΡΠΎΠ²ΠΎΠ΄ΠΊΠ° ΡΠΎΠ²Π΅ΡΡΠ΅Π½Π½ΠΎ Π½Π΅ ΠΏΠΎΡΡΠΈΡ Π²Π½Π΅ΡΠ½ΠΈΠΉ Π²ΠΈΠ΄ Π²Π°ΡΠ΅ΠΉ ΠΊΠ²Π°ΡΡΠΈΡΡ ΠΈ Π½Π΅ Π·Π°Π±ΠΈΡΠ°Π΅Ρ ΠΈ ΡΠ°ΠΊ Π½Π΅Π±ΠΎΠ»ΡΡΠΎΠ΅ ΠΏΡΠΎΡΡΡΠ°Π½ΡΡΠ²ΠΎ ΠΊΠ²Π°ΡΡΠΈΡΡ.
- ΠΡΡ
ΠΎΠ΄Ρ ΠΈΠ· Π²ΡΠ΅Π³ΠΎ ΡΡΠΎΠ³ΠΎ, ΠΌΠΎΠΆΠ½ΠΎ ΡΠ΄Π΅Π»Π°ΡΡ Π²ΡΠ²ΠΎΠ΄, ΡΡΠΎ ΠΎΡΠΊΡΡΡΡΡ ΠΏΡΠΎΠ²ΠΎΠ΄ΠΊΡ Π²ΡΠ±ΠΈΡΠ°ΡΡ ΡΠΎΠ»ΡΠΊΠΎ Π² ΠΈΡΠΊΠ»ΡΡΠΈΡΠ΅Π»ΡΠ½ΡΡ
ΡΠ»ΡΡΠ°ΡΡ
. ΠΠ°ΠΏΡΠΈΠΌΠ΅Ρ, ΠΊΠΎΠ³Π΄Π° ΡΠ΅ΠΌΠΎΠ½Ρ ΡΠΆΠ΅ Π²ΡΠΏΠΎΠ»Π½Π΅Π½, Π° ΠΏΡΠΎΠ²ΠΎΠ΄ΠΊΡ Π·Π°ΠΌΠ΅Π½ΠΈΡΡ Π·Π°Π±ΡΠ»ΠΈ.
ΠΠΈΠ±ΠΎ ΠΊΠΎΠ³Π΄Π° ΡΡΡΠΎΠ±Π»Π΅Π½ΠΈΠ΅ ΡΡΠ΅Π½ ΠΊΡΠ°ΠΉΠ½Π΅ Π½Π΅ΠΆΠ΅Π»Π°ΡΠ΅Π»ΡΠ½ΠΎ ΠΈΠ·-Π·Π° Π²Π΅ΡΡ ΠΎΡΡΠΈ Π·Π΄Π°Π½ΠΈΡ. Π ΠΎΡΡΠ°Π»ΡΠ½ΡΡ ΠΆΠ΅ ΡΠ»ΡΡΠ°ΡΡ ΠΎΠΏΡΠΈΠΌΠ°Π»ΡΠ½ΡΠΌ Π²Π°ΡΠΈΠ°Π½ΡΠΎΠΌ ΡΠ²Π»ΡΠ΅ΡΡΡ Ρ ΠΎΡΡ ΠΈ Π±ΠΎΠ»Π΅Π΅ ΡΡΡΠ΄ΠΎΠ΅ΠΌΠΊΠΈΠΉ, Π½ΠΎ Π²Π°ΡΠΈΠ°Π½Ρ ΡΠΊΡΡΡΠΎΠΉ ΠΏΡΠΎΠ²ΠΎΠ΄ΠΊΠΈ.
Π Π°ΡΡΠ΅Ρ ΡΠ»Π΅ΠΊΡΡΠΈΡΠ΅ΡΠΊΠΎΠΉ ΡΠ΅ΡΠΈ ΠΎΠ΄Π½ΠΎΠΊΠΎΠΌΠ½Π°ΡΠ½ΠΎΠΉ ΠΊΠ²Π°ΡΡΠΈΡΡ
ΠΡΠ°ΠΊ:
- ΠΡΠ΅ΠΆΠ΄Π΅ Π²ΡΠ΅Π³ΠΎ, Π½Π°ΠΌ Π½Π΅ΠΎΠ±Ρ ΠΎΠ΄ΠΈΠΌΠΎ ΡΠ°ΡΡΡΠΈΡΠ°ΡΡ Π½ΠΎΠΌΠΈΠ½Π°Π»ΡΠ½ΡΡ Π½Π°Π³ΡΡΠ·ΠΊΡ Π²ΡΠ΅Ρ Π²Π°ΡΠΈΡ ΡΠ»Π΅ΠΊΡΡΠΎΠΏΡΠΈΠ΅ΠΌΠ½ΠΈΠΊΠΎΠ². ΠΠ»Ρ ΡΡΠΎΠ³ΠΎ ΠΈΡΠΏΠΎΠ»ΡΠ·ΡΠ΅ΠΌ ΡΠΏΡΠΎΡΠ΅Π½Π½ΡΡ ΡΠΎΡΠΌΡΠ»Ρ; Π³Π΄Π΅ P β ΡΡΠΎ Π½ΠΎΠΌΠΈΠ½Π°Π»ΡΠ½Π°Ρ ΠΌΠΎΡΠ½ΠΎΡΡΡ ΡΠ»Π΅ΠΊΡΡΠΎΠΏΡΠΈΠ±ΠΎΡΠΎΠ², U β Π½ΠΎΠΌΠΈΠ½Π°Π»ΡΠ½ΠΎΠ΅ Π½Π°ΠΏΡΡΠΆΠ΅Π½ΠΈΠ΅ ΡΠ»Π΅ΠΊΡΡΠΎΡΠ΅ΡΠΈ (Π΄Π»Ρ ΠΎΠ΄Π½ΠΎΡΠ°Π·Π½ΠΎΠΉ ΡΠ΅ΡΠΈ ΡΡΠΎ 220Π), Π° I β Π½ΠΎΠΌΠΈΠ½Π°Π»ΡΠ½ΡΠΉ ΡΠΎΠΊ Π½Π°ΡΠ΅ΠΉ ΡΠ»Π΅ΠΊΡΡΠΎΡΠ΅ΡΠΈ.

ΠΡΠΈΠΌΠ΅ΡΠ½Π°Ρ ΠΌΠΎΡΠ½ΠΎΡΡΡ ΡΠ°Π·Π»ΠΈΡΠ½ΡΡ ΡΠ»Π΅ΠΊΡΡΠΎΠΏΡΠΈΠ±ΠΎΡΠΎΠ²
- ΠΡΡ ΠΎΠ΄Ρ ΠΈΠ· ΡΡΠΎΠΉ ΡΠΎΡΠΌΡΠ»Ρ, ΡΠ»Π΅ΠΊΡΡΠΎΠΏΡΠΈΠ±ΠΎΡ ΠΌΠΎΡΠ½ΠΎΡΡΡΡ Π² 1ΠΊΠΡ ΠΏΠΎΡΡΠ΅Π±Π»ΡΠ΅Ρ ΡΠΎΠΊ Π² 4,55 Π. ΠΠ»Ρ ΡΠΏΡΠΎΡΠ΅Π½ΠΈΡ ΡΠ°ΡΡΠ΅ΡΠ° ΠΈ ΡΠΎΠ·Π΄Π°Π½ΠΈΡ ΠΎΠΏΡΠ΅Π΄Π΅Π»Π΅Π½Π½ΠΎΠ³ΠΎ Π·Π°ΠΏΠ°ΡΠ° ΠΏΡΠΈΠ½ΠΈΠΌΠ°Π΅ΠΌ Π΅Π³ΠΎ ΡΠ°Π²Π½ΡΠΌ 5Π.
- ΠΡΠΈ ΡΠ°ΡΡΠ΅ΡΠ΅ Π²Π°ΡΠ΅ΠΉ ΡΠ»Π΅ΠΊΡΡΠΈΡΠ΅ΡΠΊΠΎΠΉ ΡΠ΅ΡΠΈ ΡΡΠΈΡΡΠ²Π°ΠΉΡΠ΅ ΡΠΎΠ»ΡΠΊΠΎ ΡΠ΅Π°Π»ΡΠ½ΠΎ Π²ΠΎΠ·ΠΌΠΎΠΆΠ½ΡΠ΅ ΡΠΈΡΡΠ°ΡΠΈΠΈ Π΅Π΅ ΠΈΡΠΏΠΎΠ»ΡΠ·ΠΎΠ²Π°Π½ΠΈΡ Ρ ΠΌΠ°ΠΊΡΠΈΠΌΠ°Π»ΡΠ½ΠΎΠΉ Π½Π°Π³ΡΡΠ·ΠΊΠΎΠΉ. ΠΠ΅ ΡΡΠΎΠΈΡ ΡΠ°ΡΡΡΠΈΡΡΠ²Π°ΡΡ ΠΈΡΡ
ΠΎΠ΄Ρ ΠΈΠ· ΡΠΎΠ³ΠΎ, ΡΡΠΎ Π²Ρ ΠΏΠΎΠ΄ΠΊΠ»ΡΡΠΈΡΠ΅ ΡΡΠ°Π·Ρ ΡΠ΅ΡΡΡΠ΅ 2ΠΊΠΡ ΠΎΠ±ΠΎΠ³ΡΠ΅Π²Π°ΡΠ΅Π»Ρ Π² ΠΎΠ΄Π½ΠΎΠΉ ΠΊΠΎΠΌΠ½Π°ΡΠ΅.
ΠΠ΅Π΄Ρ Π²Π΅ΡΠΎΡΡΠ½ΠΎΡΡΡ ΡΡΠΎΠ³ΠΎ Π΄ΠΎΡΡΠ°ΡΠΎΡΠ½ΠΎ Π½ΠΈΠ·ΠΊΠ°Ρ. Π ΡΡ Π΅ΠΌΠ° ΡΠ»Π΅ΠΊΡΡΠΎΠΏΡΠΎΠ²ΠΎΠ΄ΠΊΠΈ Π² ΠΊΠ²Π°ΡΡΠΈΡΠ΅ ΠΎΠ΄Π½ΠΎΠΊΠΎΠΌΠ½Π°ΡΠ½ΠΎΠΉ ΠΎΡ ΡΠ°ΠΊΠΎΠ³ΠΎ ΡΠ°ΡΡΠ΅ΡΠ° Π·Π½Π°ΡΠΈΡΠ΅Π»ΡΠ½ΠΎ ΡΡΠ»ΠΎΠΆΠ½ΠΈΡΡΡ ΠΈ Π²ΠΎΠ·ΡΠ°ΡΡΠ΅Ρ Π² ΡΠ΅Π½Π΅. - Π’Π΅ΠΏΠ΅ΡΡ ΠΏΡΠΈΡΡΡΠΏΠ°Π΅ΠΌ ΠΊ Π²ΡΠ±ΠΎΡΡ Π½Π΅ΠΎΠ±Ρ
ΠΎΠ΄ΠΈΠΌΠΎΠ³ΠΎ Π½Π°ΠΌ ΠΏΡΠΎΠ²ΠΎΠ΄Π°. ΠΠ΅Π»Π°ΡΡ ΡΡΠΎ ΡΠ»Π΅Π΄ΡΠ΅Ρ ΡΠΎΠ³Π»Π°ΡΠ½ΠΎ ΠΏ.1.3 ΠΠ£Π.
ΠΠΎ ΡΡΠΈΡΡΠ²Π°Ρ, ΡΡΠΎ Π½Π°ΡΠΈ Π½Π°Π³ΡΡΠ·ΠΊΠΈ Π½Π΅ Π²Π΅Π»ΠΈΠΊΠΈ ΠΈ ΡΠ²Π΅ΡΡ ΡΠΎΡΠ½ΠΎΠ³ΠΎ ΡΠ°ΡΡΠ΅ΡΠ° Π½Π°ΠΌ Π½Π΅ Π½Π°Π΄ΠΎ, ΠΌΡ ΠΏΡΠΎΠΈΠ·Π²ΠΎΠ΄ΠΈΠΌ ΠΏΡΠΈΠ±Π»ΠΈΠ·ΠΈΡΠ΅Π»ΡΠ½ΡΠΉ ΡΠ°ΡΡΠ΅Ρ. ΠΠ»Ρ ΡΡΠΎΠ³ΠΎ ΠΏΡΠΈΠ½ΠΈΠΌΠ°Π΅ΠΌ, ΡΡΠΎ ΡΠ΅ΡΠ΅Π½ΠΈΠ΅ Π² 1 ΠΌΠΌ2 ΠΌΠ΅Π΄Π½ΠΎΠ³ΠΎ ΠΏΡΠΎΠ²ΠΎΠ΄Π° ΠΈΠΌΠ΅Π΅Ρ ΠΏΡΠΎΠΏΡΡΠΊΠ½ΡΡ ΡΠΏΠΎΡΠΎΠ±Π½ΠΎΡΡΡ Π² 10Π, Π° Π°Π»ΡΠΌΠΈΠ½ΠΈΠ΅Π²ΠΎΠ³ΠΎ β Π² 5Π.
ΠΠ±ΡΠ°ΡΠΈΡΠ΅ Π²Π½ΠΈΠΌΠ°Π½ΠΈΠ΅! ΠΡΠΈ Π±ΠΎΠ»Π΅Π΅ ΡΠΎΡΠ½ΠΎΠΌ ΡΠ°ΡΡΠ΅ΡΠ΅ Ρ ΡΡΠ΅ΡΠΎΠΌ ΡΠ°ΠΊΠΈΡ ΠΏΠ°ΡΠ°ΠΌΠ΅ΡΡΠΎΠ² ΠΊΠ°ΠΊ Π²ΠΈΠ΄ ΠΈΠ·ΠΎΠ»ΡΡΠΈΠΈ, ΡΠΏΠΎΡΠΎΠ± ΠΏΡΠΎΠΊΠ»Π°Π΄ΠΊΠΈ ΠΈ ΡΠ΅ΠΌΠΏΠ΅ΡΠ°ΡΡΡΠ° ΠΎΠΊΡΡΠΆΠ°ΡΡΠ΅Π³ΠΎ Π²ΠΎΠ·Π΄ΡΡ Π° ΠΏΡΠΎΠΏΡΡΠΊΠ½Π°Ρ ΡΠΏΠΎΡΠΎΠ±Π½ΠΎΡΡΡ ΠΏΡΠΎΠ²ΠΎΠ΄Π°, ΡΠΊΠΎΡΠ΅Π΅ Π²ΡΠ΅Π³ΠΎ, Π±ΡΠ΄Π΅Ρ Π½Π΅ΡΠΊΠΎΠ»ΡΠΊΠΎ Π²ΡΡΠ΅. ΠΠΎ ΠΏΡΠΈ Π½Π°ΡΠΈΡ Π½Π°Π³ΡΡΠ·ΠΊΠ°Ρ ΡΡΠ° ΡΠ°Π·Π½ΠΈΡΠ° Π½Π΅ ΡΡΠΎΠ»Ρ ΡΡΡΠ΅ΡΡΠ²Π΅Π½Π½Π° ΠΈ Π½Π΅ ΠΎΠΊΠ°ΠΆΠ΅Ρ ΠΊΠ°ΡΠ΄ΠΈΠ½Π°Π»ΡΠ½ΠΎΠ³ΠΎ Π²Π»ΠΈΡΠ½ΠΈΡ Π½Π° ΠΊΠΎΠ½Π΅ΡΠ½ΡΠΉ ΡΠ΅Π·ΡΠ»ΡΡΠ°Ρ.

ΠΡΠ±ΠΎΡ ΡΠ΅ΡΠ΅Π½ΠΈΡ ΠΏΡΠΎΠ²ΠΎΠ΄Π° ΠΏΠΎ Π½ΠΎΠΌΠΈΠ½Π°Π»ΡΠ½ΠΎΠΉ Π½Π°Π³ΡΡΠ·ΠΊΠ΅
- Π‘Π»Π΅Π΄ΡΡΡΠΈΠΌ ΠΎΠΏΡΠ΅Π΄Π΅Π»ΡΡΡΠΈΠΌ Π΄Π»Ρ Π½Π°Ρ ΠΏΡΠ½ΠΊΡΠΎΠΌ Π² ΠΠ£Π ΡΡΠ°Π½ΠΎΠ²ΠΈΡΡΡ ΠΏ.6.2.2. ΠΠ½ Π³Π»Π°ΡΠΈΡ, ΡΡΠΎ Π³ΡΡΠΏΠΏΠΎΠ²ΡΠ΅ ΡΠ΅ΡΠΈ Π²Π½ΡΡΡΠ΅Π½Π½Π΅Π³ΠΎ ΡΠ»Π΅ΠΊΡΡΠΎΡΠ½Π°Π±ΠΆΠ΅Π½ΠΈΡ Π΄ΠΎΠ»ΠΆΠ½Ρ Π±ΡΡΡ ΠΎΠ±ΠΎΡΡΠ΄ΠΎΠ²Π°Π½Ρ Π°Π²ΡΠΎΠΌΠ°ΡΠΈΡΠ΅ΡΠΊΠΈΠΌΠΈ Π²ΡΠΊΠ»ΡΡΠ°ΡΠ΅Π»ΡΠΌΠΈ Π½Π° Π½ΠΎΠΌΠΈΠ½Π°Π»ΡΠ½ΡΠΉ ΡΠΎΠΊ Π½Π΅ Π²ΡΡΠ΅ 25Π. ΠΡΡ ΠΎΠ΄Ρ ΠΈΠ· ΡΡΠΎΠ³ΠΎ, Π½Π°ΠΌ ΡΠ»Π΅Π΄ΡΠ΅Ρ ΡΠ°Π·Π΄Π΅Π»ΠΈΡΡ Π½Π°Π³ΡΡΠ·ΠΊΠΈ Π² ΠΊΠ²Π°ΡΡΠΈΡΠ΅ ΡΠ°ΠΊΠΈΠΌ ΠΎΠ±ΡΠ°Π·ΠΎΠΌ, ΡΡΠΎΠ± ΠΏΠΎΠ΄Π΅Π»ΠΈΡΡ ΠΈΡ Π½Π° Π³ΡΡΠΏΠΏΡ Π½Π΅ Π±ΠΎΠ»Π΅Π΅ 25Π ΠΊΠ°ΠΆΠ΄Π°Ρ.
ΠΠ±ΡΠ°ΡΠΈΡΠ΅ Π²Π½ΠΈΠΌΠ°Π½ΠΈΠ΅! Π§ΡΠΎ Π΄Π»Ρ ΠΏΠΈΡΠ°Π½ΠΈΡ ΡΠ΅ΡΠΈ ΠΎΡΠ²Π΅ΡΠ΅Π½ΠΈΡ ΠΎΠ±ΡΡΠ½ΠΎ ΠΎΠ±ΡΠ°Π·ΠΎΠ²ΡΠ²Π°ΡΡ Π³ΡΡΠΏΠΏΡ Ρ Π½ΠΎΠΌΠΈΠ½Π°Π»ΡΠ½ΡΠΌ ΡΠΎΠΊΠΎΠΌ Π½Π΅ Π²ΡΡΠ΅ 16Π. ΠΡΠΈ ΡΡΠΎΠΌ, ΡΠΎΠ³Π»Π°ΡΠ½ΠΎ ΠΏ.6.2.3 ΠΠ£Π,, ΠΎΠ½Π° Π½Π΅ Π΄ΠΎΠ»ΠΆΠ½Π° ΡΠΎΠ΄Π΅ΡΠΆΠ°ΡΡ Π±ΠΎΠ»Π΅Π΅ 20 Π»Π°ΠΌΠΏ Π½Π°ΠΊΠ°Π»ΠΈΠ²Π°Π½ΠΈΡ ΠΈΠ»ΠΈ ΡΠΎΠ·Π΅ΡΠΎΠΊ ΠΎΠ΄Π½ΠΎΠ²ΡΠ΅ΠΌΠ΅Π½Π½ΠΎ. Π ΠΌΠ½ΠΎΠ³ΠΎΠ»Π°ΠΌΠΏΠΎΠ²ΡΠ΅ Π»ΡΡΡΡΡ ΡΡΠΈΡΠ°ΡΡΡΡ ΠΊΠ°ΠΊ ΠΎΠ΄ΠΈΠ½ ΠΏΠΎΡΡΠ΅Π±ΠΈΡΠ΅Π»Ρ Ρ ΡΠΎΠΎΡΠ²Π΅ΡΡΡΠ²ΡΡΡΠ΅ΠΉ Π½Π°Π³ΡΡΠ·ΠΊΠΎΠΉ.
- ΠΠ±ΡΡΠ½ΠΎ ΠΏΠ»Π°Π½ ΡΠ»Π΅ΠΊΡΡΠΎΠΏΡΠΎΠ²ΠΎΠ΄ΠΊΠΈ ΠΎΠ΄Π½ΠΎΠΊΠΎΠΌΠ½Π°ΡΠ½ΠΎΠΉ ΠΊΠ²Π°ΡΡΠΈΡΡ ΠΌΠΎΠΆΠ΅Ρ Π±ΡΡΡ Π²ΡΠΏΠΎΠ»Π½Π΅Π½ ΠΎΠ΄Π½ΠΎΠΉ ΠΈΠ»ΠΈ Π΄Π²ΡΠΌΡ ΡΠ°ΠΊΠΈΠΌΠΈ Π³ΡΡΠΏΠΏΠ°ΠΌΠΈ. ΠΠ΅Π΄Ρ 5ΠΊΠΡ Π΄Π»Ρ Π΅Π΅ ΠΏΠΈΡΠ°Π½ΠΈΡ Π²ΠΏΠΎΠ»Π½Π΅ Π΄ΠΎΡΡΠ°ΡΠΎΡΠ½ΠΎ, Π° ΡΠ°Π·Π΄Π΅Π»Π΅Π½ΠΈΠ΅ Π½Π° Π³ΡΡΠΏΠΏΡ Π·Π°ΡΠ°ΡΡΡΡ Π΄Π΅Π»Π°ΡΡ ΡΠΎΠ»ΡΠΊΠΎ ΠΈΡΡ ΠΎΠ΄Ρ ΠΈΠ· ΡΠΎΠΎΠ±ΡΠ°ΠΆΠ΅Π½ΠΈΠΉ Π±Π΅Π·ΠΎΠΏΠ°ΡΠ½ΠΎΡΡΠΈ ΠΈ ΡΠ΄ΠΎΠ±ΡΡΠ²Π°.
ΠΡΠ±ΠΎΡ ΡΡ Π΅ΠΌΡ ΠΏΠΈΡΠ°Π½ΠΈΡ ΠΎΠ΄Π½ΠΎΠΊΠΎΠΌΠ½Π°ΡΠ½ΠΎΠΉ ΠΊΠ²Π°ΡΡΠΈΡΡ
Π‘Ρ Π΅ΠΌΠ° ΠΏΠΈΡΠ°Π½ΠΈΡ Π²ΡΠ΅ΠΉ ΠΊΠ²Π°ΡΡΠΈΡΡ ΠΎΡ ΠΎΠ΄Π½ΠΎΠΉ Π³ΡΡΠΏΠΏΡ
ΠΡΠ°ΠΊ:
- ΠΡΠ»ΠΈ ΡΡΠΌΠΌΠ°ΡΠ½Π°Ρ ΠΌΠΎΡΠ½ΠΎΡΡΡ Π²ΡΠ΅Ρ
Π½Π°ΡΠΈΡ
ΡΠ»Π΅ΠΊΡΡΠΎΠΏΠΎΡΡΠ΅Π±ΠΈΡΠ΅Π»Π΅ΠΉ Π½Π΅ ΠΏΡΠ΅Π²ΡΡΠ°Π΅Ρ 25Π, ΡΠΎ ΠΌΡ ΠΌΠΎΠΆΠ΅ΠΌ ΠΎΡΠ³Π°Π½ΠΈΠ·ΠΎΠ²Π°ΡΡ ΠΏΠΈΡΠ°Π½ΠΈΠ΅ Π²ΡΠ΅Ρ
ΠΏΠΎΡΡΠ΅Π±ΠΈΡΠ΅Π»Π΅ΠΉ ΠΎΡ ΠΎΠ΄Π½ΠΎΠΉ Π³ΡΡΠΏΠΏΡ. ΠΡΠΎ Π½Π°ΠΈΠ±ΠΎΠ»Π΅Π΅ ΠΏΡΠΎΡΡΠΎΠΉ ΠΈ Π΄Π΅ΡΠ΅Π²ΡΠΉ Π²Π°ΡΠΈΠ°Π½Ρ, ΠΊΠΎΡΠΎΡΡΠΉ Π½Π°Π²Π΅ΡΠ½ΡΠΊΠ° ΠΈ Π±ΡΠ» ΡΠ΅Π°Π»ΠΈΠ·ΠΎΠ²Π°Π½ Π² Π²Π°ΡΠ΅ΠΉ ΠΊΠ²Π°ΡΡΠΈΡΠ΅ Π΅ΡΠ΅ Π½Π° ΡΡΠ°Π΄ΠΈΠΈ ΡΡΡΠΎΠΈΡΠ΅Π»ΡΡΡΠ²Π°. Π’ΠΎΠ»ΡΠΊΠΎ Π²ΡΠΏΠΎΠ»Π½ΡΠ»ΡΡ ΠΎΠ½, ΡΠΊΠΎΡΠ΅Π΅ Π²ΡΠ΅Π³ΠΎ, ΠΈΠ· Π°Π»ΡΠΌΠΈΠ½ΠΈΠ΅Π²ΠΎΠ³ΠΎ ΠΏΡΠΎΠ²ΠΎΠ΄Π°. Π Π΅Π³ΠΎ Π½Π΅Π΄ΠΎΡΡΠ°ΡΠΊΠ°ΠΌ ΠΌΠΎΠΆΠ½ΠΎ ΠΎΡΠ½Π΅ΡΡΠΈ:
- ΠΠΎΠ»Π΅Π΅ Π½ΠΈΠ·ΠΊΡΡ Π½Π°Π΄Π΅ΠΆΠ½ΠΎΡΡΡ ΡΡ Π΅ΠΌΡ. ΠΠ΅Π΄Ρ Π² ΡΠ΅Π·ΡΠ»ΡΡΠ°ΡΠ΅ ΠΏΠΎΠ²ΡΠ΅ΠΆΠ΄Π΅Π½ΠΈΡ ΡΠ»Π΅ΠΊΡΡΠΎΠΏΡΠΎΠ²ΠΎΠ΄ΠΊΠΈ Π½Π° Π»ΡΠ±ΠΎΠΌ ΡΡΠ°ΡΡΠΊΠ΅ ΠΎΠ±Π΅ΡΡΠΎΡΠΈΡΡΡ Π²ΡΡ ΠΊΠ²Π°ΡΡΠΈΡΠ°.
- Π‘ΠΈΠ»ΡΠ½Π°Ρ Π·Π°Π²ΠΈΡΠΈΠΌΠΎΡΡΡ ΠΎΡ ΡΠ°Π±ΠΎΡΡ ΠΌΠΎΡΠ½ΡΡ ΡΠ»Π΅ΠΊΡΡΠΎΠΏΡΠΈΠ±ΠΎΡΠΎΠ² (Π½Π°ΠΏΡΠΈΠΌΠ΅Ρ, ΡΠ»Π΅ΠΊΡΡΠΎΠ½Π°Π³ΡΠ΅Π²Π°ΡΠ΅Π»Π΅ΠΉ ΠΈΠ»ΠΈ Π±ΠΎΠΉΠ»Π΅ΡΠΎΠ²).
- ΠΠΎΠ»ΡΡΠ΅Π΅ ΠΊΠΎΠ»ΠΈΡΠ΅ΡΡΠ²ΠΎ ΡΠ°ΡΠΏΡΠ΅Π΄Π΅Π»ΠΈΡΠ΅Π»ΡΠ½ΡΡ ΠΊΠΎΡΠΎΠ±ΠΎΠΊ Π² ΠΊΠ°ΠΆΠ΄ΠΎΠΉ ΠΊΠΎΠΌΠ½Π°ΡΠ΅.
ΠΠ±ΡΠ°ΡΠΈΡΠ΅ Π²Π½ΠΈΠΌΠ°Π½ΠΈΠ΅! ΠΠ»Ρ ΠΏΠΈΡΠ°Π½ΠΈΡ ΠΌΠΎΡΠ½ΡΡ ΡΠ»Π΅ΠΊΡΡΠΎΠΏΡΠΈΠ±ΠΎΡΠΎΠ² Π»ΡΡΡΠ΅ Π²ΡΠΏΠΎΠ»Π½ΠΈΡΡ ΠΎΡΠ΄Π΅Π»ΡΠ½ΡΡ Π³ΡΡΠΏΠΏΡ ΡΠΎ ΡΠ²ΠΎΠΈΠΌ Π°Π²ΡΠΎΠΌΠ°ΡΠΈΡΠ΅ΡΠΊΠΈΠΌ Π²ΡΠΊΠ»ΡΡΠ°ΡΠ΅Π»Π΅ΠΌ ΠΈ ΠΏΡΠΈ Π½Π΅ΠΎΠ±Ρ ΠΎΠ΄ΠΈΠΌΠΎΡΡΠΈ ΡΠ²ΠΎΠΈΠΌ Π£ΠΠ.
- Π’Π°ΠΊ ΠΊΠ°ΠΊ ΡΠ°ΠΊΠ°Ρ ΡΡ Π΅ΠΌΠ° ΡΠ»Π΅ΠΊΡΡΠΎΠΏΡΠΎΠ²ΠΎΠ΄ΠΊΠΈ ΠΎΠ΄Π½ΠΎΠΊΠΎΠΌΠ½Π°ΡΠ½ΠΎΠΉ ΠΊΠ²Π°ΡΡΠΈΡΡ Π½Π΅ ΠΏΡΠ΅Π΄ΠΏΠΎΠ»Π°Π³Π°Π΅Ρ ΠΎΡΠ΄Π΅Π»ΡΠ½ΠΎΠ³ΠΎ ΡΠ°ΡΠΏΡΠ΅Π΄Π΅Π»ΠΈΡΠ΅Π»ΡΠ½ΠΎΠ³ΠΎ ΡΠΈΡΠ°, ΡΠΎ ΠΏΠΎΠ΄ΠΊΠ»ΡΡΠΈΠ²ΡΠΈΡΡ ΠΊ Π°Π²ΡΠΎΠΌΠ°ΡΡ ΠΏΠΎΡΠ»Π΅ ΡΡΠ΅ΡΡΠΈΠΊΠ°, Π²Ρ ΡΡΠ½Π΅ΡΠ΅ ΠΏΠΈΡΠ°ΡΡΠΈΠΉ ΠΏΡΠΎΠ²ΠΎΠ΄ ΠΏΠΎ Π²ΡΠ΅ΠΉ ΠΊΠ²Π°ΡΡΠΈΡΠ΅. Π‘ΠΎΠ³Π»Π°ΡΠ½ΠΎ Π½Π°ΡΠΈΡ ΡΠ°ΡΡΠ΅ΡΠΎΠ² ΡΡΠΎ Π΄ΠΎΠ»ΠΆΠ΅Π½ Π±ΡΡΡ ΠΌΠ΅Π΄Π½ΡΠΉ ΠΏΡΠΎΠ²ΠΎΠ΄ Ρ ΡΠ΅ΡΠ΅Π½ΠΈΠ΅ΠΌ Π½Π΅ ΠΌΠ΅Π½Π΅Π΅ 2,5 ΠΌΠΌ2 ΠΈΠ»ΠΈ Π΅Π³ΠΎ Π°Π»ΡΠΌΠΈΠ½ΠΈΠ΅Π²ΡΠΉ Π°Π½Π°Π»ΠΎΠ³. Π ΠΌΠ΅ΡΡΠ°Ρ ΠΏΠΎΠ΄ΠΊΠ»ΡΡΠ΅Π½ΠΈΡ ΡΠΎΠ·Π΅ΡΠΎΠΊ ΠΈ Π²ΡΠΊΠ»ΡΡΠ°ΡΠ΅Π»Π΅ΠΉ Π²Ρ Π΄Π΅Π»Π°Π΅ΡΠ΅ ΡΠ°ΡΠΏΡΠ΅Π΄Π΅Π»ΠΈΡΠ΅Π»ΡΠ½ΡΠ΅ ΠΊΠΎΡΠΎΠ±ΠΊΠΈ, Π² ΠΊΠΎΡΠΎΡΡΡ ΠΏΠΎΠ΄ΠΊΠ»ΡΡΠ°Π΅ΡΠ΅ΡΡ ΠΊ ΠΏΠΈΡΠ°ΡΡΠ΅ΠΌΡ ΠΏΡΠΎΠ²ΠΎΠ΄Ρ.
- ΠΠ»Ρ ΡΠΌΠ΅Π½ΡΡΠ΅Π½ΠΈΡ ΠΊΠΎΠ»ΠΈΡΠ΅ΡΡΠ²Π° ΡΠ°ΡΠΏΡΠ΅Π΄Π΅Π»ΠΈΡΠ΅Π»ΡΠ½ΡΡ ΠΊΠΎΡΠΎΠ±ΠΎΠΊ, ΠΊΠΎΡΠΎΡΡΠ΅ ΡΠ½ΠΈΠΆΠ°ΡΡ Π½Π°Π΄Π΅ΠΆΠ½ΠΎΡΡΡ Π½Π°ΡΠ΅ΠΉ ΡΡ Π΅ΠΌΡ, ΡΠ΅Π»Π΅ΡΠΎΠΎΠ±ΡΠ°Π·Π½ΠΎ ΠΏΠΎΠ΄ΠΊΠ»ΡΡΠ°ΡΡ Π² ΠΊΠ°ΠΆΠ΄ΠΎΠΉ ΠΊΠΎΡΠΎΠ±ΠΊΠ΅ ΡΡΠ°Π·Ρ Π½Π΅ΡΠΊΠΎΠ»ΡΠΊΠΎ ΡΠ»Π΅ΠΊΡΡΠΎΠΏΠΎΡΡΠ΅Π±ΠΈΡΠ΅Π»Π΅ΠΉ. ΠΡΠ΅ ΡΠ»Π΅ΠΊΡΡΠΈΡΠ΅ΡΠΊΠΈΠ΅ ΠΏΠΎΠ΄ΠΊΠ»ΡΡΠ΅Π½ΠΈΡ ΠΏΠΎΡΡΠ΅Π±ΠΈΡΠ΅Π»Π΅ΠΉ Π΄ΠΎΠ»ΠΆΠ½Ρ Π²ΡΠΏΠΎΠ»Π½ΡΡΡΡΡ ΠΏΠ°ΡΠ°Π»Π»Π΅Π»ΡΠ½ΠΎ ΠΏΠΈΡΠ°ΡΡΠ΅ΠΌΡ ΠΏΡΠΎΠ²ΠΎΠ΄Ρ.

ΠΠ°ΡΠΈΠ°Π½Ρ ΡΡ Π΅ΠΌΡ ΠΏΠΈΡΠ°Π½ΠΈΡ ΠΊΠ²Π°ΡΡΠΈΡΡ ΠΎΡ ΠΎΠ΄Π½ΠΎΠΉ Π³ΡΡΠΏΠΏΡ
Π‘Ρ Π΅ΠΌΠ° ΠΏΠΈΡΠ°Π½ΠΈΡ ΠΎΠ΄Π½ΠΎΠΊΠΎΠΌΠ½Π°ΡΠ½ΠΎΠΉ ΠΊΠ²Π°ΡΡΠΈΡΡ ΠΎΡ Π½Π΅ΡΠΊΠΎΠ»ΡΠΊΠΈΡ Π³ΡΡΠΏΠΏ
ΠΡΠ°ΠΊ:
- ΠΡΠ»ΠΈ ΡΡΠΌΠΌΠ°ΡΠ½Π°Ρ ΡΠ°ΡΡΠ΅ΡΠ½Π°Ρ Π½Π°Π³ΡΡΠ·ΠΊΠ° Π½Π° Π²Π°ΡΡ ΠΎΠ΄Π½ΠΎΠΊΠΎΠΌΠ½Π°ΡΠ½ΡΡ ΠΏΡΠ΅Π²ΡΡΠ°Π΅Ρ 25Π, ΡΠΎ Π»ΡΠ±Π°Ρ ΠΈΠ½ΡΡΡΡΠΊΡΠΈΡ ΠΏΠΎ ΡΠ»Π΅ΠΊΡΡΠΎΡΠ½Π°Π±ΠΆΠ΅Π½ΠΈΡ ΡΠΊΠ°ΠΆΠ΅Ρ Π½Π° Π½Π΅ΠΎΠ±Ρ ΠΎΠ΄ΠΈΠΌΠΎΡΡΡ ΡΠ°Π·Π΄Π΅Π»Π΅Π½ΠΈΡ Π½Π°Π³ΡΡΠ·ΠΎΠΊ Π½Π° Π³ΡΡΠΏΠΏΡ. ΠΡΠΎΠΌΠ΅ ΡΠΎΠ³ΠΎ ΡΠ°Π·Π΄Π΅Π»Π΅Π½ΠΈΠ΅ Π½Π° Π³ΡΡΠΏΠΏΡ ΡΠ°ΡΡΠΎ Π²ΡΠΏΠΎΠ»Π½ΡΡΡ, Π΄Π°ΠΆΠ΅ Π΅ΡΠ»ΠΈ ΡΡΠΌΠΌΠ°ΡΠ½Π°Ρ Π½Π°Π³ΡΡΠ·ΠΊΠ° Π½Π΅ ΠΏΡΠ΅Π²ΡΡΠ°Π΅Ρ 25Π. ΠΠ΅Π»Π°Π΅ΡΡΡ ΡΡΠΎ Ρ ΡΠ΅Π»ΡΡ Π²ΡΠ΄Π΅Π»Π΅Π½ΠΈΡ ΠΎΡΠ΄Π΅Π»ΡΠ½ΠΎΠΉ Π»ΠΈΠ½ΠΈΠΈ Π½Π° ΠΊΡΡΠΏΠ½ΡΠΉ ΠΈΡΡΠΎΡΠ½ΠΈΠΊ ΠΏΠΎΡΡΠ΅Π±Π»Π΅Π½ΠΈΡ ΡΠ½Π΅ΡΠ³ΠΈΠΈ ΠΈΠ»ΠΈ Π² ΡΠ΅Π»ΡΡ ΠΏΠΎΠ²ΡΡΠ΅Π½ΠΈΡ Π±Π΅Π·ΠΎΠΏΠ°ΡΠ½ΠΎΡΡΠΈ ΠΈ ΡΠ΄ΠΎΠ±ΡΡΠ²Π° ΡΠ»Π΅ΠΊΡΡΠΎΡΠ½Π°Π±ΠΆΠ΅Π½ΠΈΡ.
- ΠΡΡΠΏΠΏΡ ΠΎΠ±ΡΡΠ½ΠΎ ΠΎΠ±ΡΠ°Π·ΡΡΡΡΡ Π² Π·Π°Π²ΠΈΡΠΈΠΌΠΎΡΡΠΈ ΠΎΡ Ρ Π°ΡΠ°ΠΊΡΠ΅ΡΠ° Π½Π°Π³ΡΡΠ·ΠΎΠΊ (Π½Π°ΠΏΡΠΈΠΌΠ΅Ρ, ΠΎΡΠ²Π΅ΡΠ΅Π½ΠΈΠ΅ ΠΎΡΠ΄Π΅Π»ΡΠ΅ΡΡΡ ΠΎΡ ΡΠΎΠ·Π΅ΡΠΎΠΊ) Π»ΠΈΠ±ΠΎ ΠΏΠΎ ΡΡΠ΅Π±ΡΠ΅ΠΌΠΎΠΉ ΡΡΠ΅ΠΏΠ΅Π½ΠΈ Π·Π°ΡΠΈΡΠ΅Π½Π½ΠΎΡΡΠΈ (Π½Π°ΠΏΡΠΈΠΌΠ΅Ρ, Π³ΡΡΠΏΠΏΡ ΡΠ»Π΅ΠΊΡΡΠΎΡΠ½Π°Π±ΠΆΠ΅Π½ΠΈΡ Π²Π°Π½Π½ΠΎΠΉ ΠΊΠΎΠΌΠ½Π°ΡΡ ΠΈ ΠΊΡΡ Π½ΠΈ ΠΎΠ±ΠΎΡΡΠ΄ΡΡΡ Π£ΠΠ, Π° Π³ΡΡΠΏΠΏΡ ΠΏΠΈΡΠ°ΡΡΡΡ ΠΊΠΎΠΌΠ½Π°ΡΡ ΠΈ ΠΏΡΠΈΡ ΠΎΠΆΡΡ ΠΊΠΎΠΌΠ½Π°ΡΡ β Π½Π΅Ρ). ΠΠΎΠ»ΠΈΡΠ΅ΡΡΠ²ΠΎ Π³ΡΡΠΏΠΏ ΠΎΠ³ΡΠ°Π½ΠΈΡΠΈΠ²Π°Π΅ΡΡΡ ΡΠΎΠ»ΡΠΊΠΎ Π²Π°ΡΠΈΠΌΠΈ ΡΠΈΠ½Π°Π½ΡΠΎΠ²ΡΠΌΠΈ Π²ΠΎΠ·ΠΌΠΎΠΆΠ½ΠΎΡΡΡΠΌΠΈ ΠΈ ΡΠ΅Π»Π΅ΡΠΎΠΎΠ±ΡΠ°Π·Π½ΠΎΡΡΡΡ.
- Π Π½Π΅Π΄ΠΎΡΡΠ°ΡΠΊΠ°ΠΌ ΡΠ°Π·Π΄Π΅Π»Π΅Π½ΠΈΡ ΠΏΠΈΡΠ°Π½ΠΈΡ ΠΊΠ²Π°ΡΡΠΈΡΡ Π½Π° Π½Π΅ΡΠΊΠΎΠ»ΡΠΊΠΎ Π³ΡΡΠΏΠΏ ΠΌΠΎΠΆΠ½ΠΎ ΠΎΡΠ½Π΅ΡΡΠΈ ΡΠ»Π΅Π΄ΡΡΡΠΈΠ΅:
- Π£Π΄ΠΎΡΠΎΠΆΠ°Π½ΠΈΠ΅ ΡΡΠΌΠΌΠ°ΡΠ½ΠΎΠΉ ΡΡΠΎΠΈΠΌΠΎΡΡΠΈ ΡΡ Π΅ΠΌΡ ΡΠ°Π·Π²ΠΎΠ΄ΠΊΠΈ. ΠΡΠΈΡΠΈΠ½ΠΎΠΉ ΡΡΠΎΠ³ΠΎ ΡΠ²Π»ΡΠ΅ΡΡΡ ΠΈΡΠΏΠΎΠ»ΡΠ·ΠΎΠ²Π°Π½ΠΈΠ΅ Π±ΠΎΠ»ΡΡΠ΅Π³ΠΎ ΠΊΠΎΠ»ΠΈΡΠ΅ΡΡΠ²Π° ΠΌΠ°ΡΠ΅ΡΠΈΠ°Π»ΠΎΠ².
- ΠΡΠ»ΠΈ Π²ΡΠΏΠΎΠ»Π½ΡΠ΅ΡΡΡ ΠΌΠΎΠ½ΡΠ°ΠΆ ΡΠΊΡΡΡΠΎΠΉ ΠΏΡΠΎΠ²ΠΎΠ΄ΠΊΠΈ Ρ ΡΠ°Π·Π΄Π΅Π»Π΅Π½ΠΈΠ΅ΠΌ Π½Π° Π³ΡΡΠΏΠΏΡ, ΡΠΎ Π΄Π»Ρ ΠΏΡΠΎΠΊΠ»Π°Π΄ΠΊΠΈ ΠΏΠΈΡΠ°ΡΡΠΈΡ Π»ΠΈΠ½ΠΈΠΉ ΠΏΠΎΡΡΠ΅Π±ΡΡΡΡΡ Π·Π½Π°ΡΠΈΡΠ΅Π»ΡΠ½ΠΎ Π±ΠΎΠ»Π΅Π΅ Π³Π»ΡΠ±ΠΎΠΊΠΈΠ΅ ΡΡΡΠΎΠ±Ρ. ΠΠΎΡΡΠΎΠΌΡ Π΅ΡΠ»ΠΈ Π²Ρ Π²ΡΠΏΠΎΠ»Π½ΡΠ΅ΡΠ΅ ΡΠ°Π±ΠΎΡΡ ΡΠ²ΠΎΠΈΠΌΠΈ ΡΡΠΊΠ°ΠΌΠΈ, ΡΠΎ ΡΡΡΠ΄ΠΎΠ΅ΠΌΠΊΠΎΡΡΡ ΡΠ°ΠΊΠΎΠ³ΠΎ ΠΏΡΠΎΡΠ΅ΡΡΠ° Π·Π½Π°ΡΠΈΡΠ΅Π»ΡΠ½ΠΎ Π²ΡΡΠ΅.
- ΠΠ΅ΠΎΠ±Ρ ΠΎΠ΄ΠΈΠΌΠΎΡΡΡ ΠΌΠΎΠ½ΡΠ°ΠΆΠ° ΡΠ°ΡΠΏΡΠ΅Π΄Π΅Π»ΠΈΡΠ΅Π»ΡΠ½ΠΎΠ³ΠΎ ΡΠΊΠ°ΡΠ° Π² ΠΊΠ²Π°ΡΡΠΈΡΠ΅.
ΠΠ±ΡΠ°ΡΠΈΡΠ΅ Π²Π½ΠΈΠΌΠ°Π½ΠΈΠ΅! ΠΡΠΈ ΠΌΠΎΠ½ΡΠ°ΠΆΠ΅ ΡΠ°ΡΠΏΡΠ΅Π΄Π΅Π»ΠΈΡΠ΅Π»ΡΠ½ΠΎΠ³ΠΎ ΡΠΈΡΠ° Π² ΠΊΠ²Π°ΡΡΠΈΡΠ΅ ,ΡΠΎΠ³Π»Π°ΡΠ½ΠΎ ΠΏ.7.1 ΠΠ£Π, ΠΎΠ½ Π΄ΠΎΠ»ΠΆΠ΅Π½ Π±ΡΡΡ ΠΎΠ±ΠΎΡΡΠ΄ΠΎΠ²Π°Π½ Π² ΡΠ΄ΠΎΠ±Π½ΠΎΠΌ Π΄Π»Ρ ΠΎΠ±ΡΠ»ΡΠΆΠΈΠ²Π°Π½ΠΈΡ ΠΌΠ΅ΡΡΠ΅, Π½Π΅ ΠΈΠΌΠ΅ΡΡ ΠΎΠ³ΠΎΠ»Π΅Π½Π½ΡΡ ΡΠ°ΡΡΠ΅ΠΉ, Π·Π°ΠΊΡΡΠ²Π°ΡΡΡΡ Π½Π° Π·Π°ΠΌΠΎΠΊ, ΡΠ°ΡΠΏΠΎΠ»Π°Π³Π°ΡΡΡΡ Π½Π΅ Π±Π»ΠΈΠΆΠ΅ 50 ΡΠΌ ΠΎΡ ΡΡΡΠ±ΠΎΠΏΡΠΎΠ²ΠΎΠ΄ΠΎΠ², Π±ΡΡΡ ΠΈΠ·Π³ΠΎΡΠΎΠ²Π»Π΅Π½ ΠΈΠ· Π½Π΅ΡΠ³ΠΎΡΠ°Π΅ΠΌΡΡ ΠΌΠ°ΡΠ΅ΡΠΈΠ°Π»ΠΎΠ², Π° Π°Π²ΡΠΎΠΌΠ°ΡΠΈΡΠ΅ΡΠΊΠΈΠ΅ Π²ΡΠΊΠ»ΡΡΠ°ΡΠ΅Π»ΠΈ Π΄ΠΎΠ»ΠΆΠ½Ρ Π±ΡΡΡ ΡΡΡΠ°Π½ΠΎΠ²Π»Π΅Π½Ρ ΡΠΎΠ»ΡΠΊΠΎ Π½Π° ΡΠ°Π·Π½ΡΡ ΠΏΡΠΎΠ²ΠΎΠ΄Π°Ρ .

ΠΠ°ΡΠΈΠ°Π½Ρ ΡΠ»Π΅ΠΊΡΡΠΎΡΠ½Π°Π±ΠΆΠ΅Π½ΠΈΡ ΠΊΠ²Π°ΡΡΠΈΡΡ Ρ Π΄Π²ΡΠΌΡ Π³ΡΡΠΏΠΏΠ°ΠΌΠΈ
- ΠΡΠΈ ΠΌΠΎΠ½ΡΠ°ΠΆΠ΅ ΠΎΡΠ΄Π΅Π»ΡΠ½ΡΡ Π³ΡΡΠΏΠΏ Π»ΡΡΡΠ΅ Π²ΡΠΏΠΎΠ»Π½ΡΡΡ ΠΈΡ ΠΏΠΎ ΠΎΡΠ΅ΡΠ΅Π΄ΠΈ Π²ΠΎ ΠΈΠ·Π±Π΅ΠΆΠ°Π½ΠΈΠ΅ ΠΈΡ ΡΠ»ΡΡΠ°ΠΉΠ½ΠΎΠ³ΠΎ ΠΎΠ±ΡΠ΅Π΄ΠΈΠ½Π΅Π½ΠΈΡ. ΠΡΠΎΠΌΠ΅ ΡΠΎΠ³ΠΎ ΡΠ»Π΅Π΄ΡΠ΅Ρ ΡΠΎΠ±Π»ΡΠ΄Π°ΡΡ ΠΏΡΠ°Π²ΠΈΠ»Π° ΠΌΠΎΠ½ΡΠ°ΠΆΠ° ΡΠ»Π΅ΠΊΡΡΠΎΠΏΡΠΎΠ²ΠΎΠ΄ΠΊΠΈ, Π²ΠΈΠ΄Π΅ΠΎ ΠΊΠΎΡΠΎΡΡΡ Π²Ρ Π²ΠΎ ΠΌΠ½ΠΎΠΆΠ΅ΡΡΠ²Π΅ Π½Π°ΠΉΠ΄Π΅ΡΠ΅ Π² ΡΠ΅ΡΠΈ ΠΈΠ½ΡΠ΅ΡΠ½Π΅Ρ.
ΠΡΠ²ΠΎΠ΄
Π‘ΠΎΠ±Π»ΡΠ΄Π°Ρ Π½Π°ΡΠΈ Π½Π΅Ρ
ΠΈΡΡΡΠ΅ ΡΠ΅ΠΊΠΎΠΌΠ΅Π½Π΄Π°ΡΠΈΠΈ ΠΏΠΎ ΠΏΡΠ°Π²ΠΈΠ»Π°ΠΌ ΡΠ°ΡΡΠ΅ΡΠ° ΠΈ Π²ΡΠ±ΠΎΡΠ° ΡΡ
Π΅ΠΌΡ ΡΠ»Π΅ΠΊΡΡΠΎΡΠ½Π°Π±ΠΆΠ΅Π½ΠΈΡ ΠΎΠ΄Π½ΠΎΠΊΠΎΠΌΠ½Π°ΡΠ½ΠΎΠΉ ΠΊΠ²Π°ΡΡΠΈΡΡ, Π²Ρ Π±Π΅Π· ΡΡΡΠ΄Π° ΡΠΌΠΎΠ½ΡΠΈΡΡΠ΅ΡΠ΅ Π½Π°Π΄Π΅ΠΆΠ½ΡΡ ΠΈ Π΄ΠΎΠ»Π³ΠΎΠ²Π΅ΡΠ½ΡΡ ΡΠ»Π΅ΠΊΡΡΠΎΡΠ΅ΡΡ.
ΠΡΠΈ ΡΡΠΎΠΌ Π΅Π΅ Π½Π°Π΄Π΅ΠΆΠ½ΠΎΡΡΡ ΠΈ Π·Π°ΠΏΠ°Ρ ΠΏΡΠΎΡΠ½ΠΎΡΡΠΈ Π±ΡΠ΄Π΅Ρ ΠΎΡΠ²Π΅ΡΠ°ΡΡ ΡΠ°ΠΌΡΠΌ Π²ΡΡΠΎΠΊΠΈΠΌ ΡΡΠ°Π½Π΄Π°ΡΡΠ°ΠΌ. Π ΠΏΡΠΈ ΠΊΠ°ΡΠ΅ΡΡΠ²Π΅Π½Π½ΠΎΠΌ ΠΌΠΎΠ½ΡΠ°ΠΆΠ΅ Π±Π΅Π·ΠΎΠΏΠ°ΡΠ½ΠΎΡΡΡ ΡΠ°ΠΊΠΎΠΉ ΡΠ»Π΅ΠΊΡΡΠΎΡΠ΅ΡΠΈ Π±ΡΠ΄Π΅Ρ ΠΎΡΠ²Π΅ΡΠ°ΡΡ Π²ΡΠ΅ΠΌ Π½ΠΎΡΠΌΠ°ΠΌ ΠΠ£Π ΠΈ Π½Π΅ ΠΏΡΠΈΠ²Π΅Π΄Π΅Ρ ΠΊ ΠΏΠΎΠΆΠ°ΡΡ ΠΈΠ»ΠΈ Π΄ΡΡΠ³ΠΈΠΌ Π½Π΅ΠΏΡΠΈΡΡΠ½ΡΠΌ ΡΠΈΡΡΠ°ΡΠΈΡΠΌ.
Π‘Ρ Π΅ΠΌΠ° ΡΠ»Π΅ΠΊΡΡΠΎΠΏΡΠΎΠ²ΠΎΠ΄ΠΊΠΈ Π² ΠΎΠ΄Π½ΠΎΠΊΠΎΠΌΠ½Π°ΡΠ½ΠΎΠΉ ΠΊΠ²Π°ΡΡΠΈΡΠ΅. Π€ΠΎΡΠΎ ΠΈ Π²ΠΈΠ΄Π΅ΠΎ
ΠΠ»Π°Π½ΠΈΡΡΡ Π·Π°ΠΌΠ΅Π½Ρ ΡΠ»Π΅ΠΊΡΡΠΎΠΏΡΠΎΠ²ΠΎΠ΄ΠΊΠΈ ΡΠ²ΠΎΠΈΠΌΠΈ ΡΡΠΊΠ°ΠΌΠΈ Π² ΠΎΠ΄Π½ΠΎΠΊΠΎΠΌΠ½Π°ΡΠ½ΠΎΠΉ ΠΊΠ²Π°ΡΡΠΈΡΠ΅, ΠΈΠ»ΠΈ Ρ ΠΏΠΎΠΌΠΎΡΡΡ ΡΡΠ»ΡΠ³ ΠΏΡΠΎΡΠ΅ΡΡΠΈΠΎΠ½Π°Π»ΡΠ½ΠΎΠ³ΠΎ ΡΠ»Π΅ΠΊΡΡΠΈΠΊΠ°, Π½Π΅ΠΎΠ±Ρ ΠΎΠ΄ΠΈΠΌΠΎ ΡΠΎΡΡΠ°Π²ΠΈΡΡ ΡΡ Π΅ΠΌΡ ΠΏΠΎΠ΄ΠΊΠ»ΡΡΠ΅Π½ΠΈΡ Π²ΡΠ΅Ρ Π»ΠΈΠ½ΠΈΠΉ ΠΏΡΠΎΠ²ΠΎΠ΄ΠΊΠΈ, ΡΠΎΠ·Π΅ΡΠΎΠΊ, Π²ΡΠΊΠ»ΡΡΠ°ΡΠ΅Π»Π΅ΠΉ, ΡΠ°ΡΠΏΡΠ΅Π΄Π΅Π»ΠΈΡΠ΅Π»ΡΠ½ΡΡ ΠΊΠΎΡΠΎΠ±ΠΎΠΊ, ΡΠ°Π·Π»ΠΈΡΠ½ΡΡ ΡΡΠ°ΡΠΈΠΎΠ½Π°ΡΠ½ΠΎ ΡΡΡΠ°Π½Π°Π²Π»ΠΈΠ²Π°Π΅ΠΌΡΡ ΡΠ»Π΅ΠΊΡΡΠΎΠΏΡΠΈΠ±ΠΎΡΠΎΠ² (Π²Π΅Π½ΡΠΈΠ»ΡΡΠΎΡΠ°, ΠΊΠΎΠ½Π΄ΠΈΡΠΈΠΎΠ½Π΅ΡΠ°, ΡΠ»Π΅ΠΊΡΡΠΎΠΏΠ»ΠΈΡΡ), Π°Π²ΡΠΎΠΌΠ°ΡΠΈΡΠ΅ΡΠΊΠΈΡ Π²ΡΠΊΠ»ΡΡΠ°ΡΠ΅Π»Π΅ΠΉ ΠΈ ΡΡΡΡΠΎΠΉΡΡΠ² Π·Π°ΡΠΈΡΠ½ΠΎΠ³ΠΎ ΠΎΡΠΊΠ»ΡΡΠ΅Π½ΠΈΡ (Π£ΠΠ).

Π ΠΏΠ»Π°Π½Π΅ ΡΠ»Π΅ΠΊΡΡΠΎΠΏΡΠΎΠ²ΠΎΠ΄ΠΊΠΈ, ΠΏΠΎΠΌΠΈΠΌΠΎ ΠΏΡΠΈΠ²Π΅Π΄Π΅Π½ΠΈΡ ΡΠ»Π΅ΠΊΡΡΠΈΡΠ΅ΡΠΊΠΈΡ ΡΠΎΠ΅Π΄ΠΈΠ½Π΅Π½ΠΈΠΉ, ΡΠ°ΠΊΠΆΠ΅ ΠΆΠ΅Π»Π°ΡΠ΅Π»ΡΠ½ΠΎ ΡΠΊΠ°Π·ΡΠ²Π°ΡΡ ΡΠΎΡΠ½ΠΎΠ΅ ΠΌΠ΅ΡΡΠΎΠΏΠΎΠ»ΠΎΠΆΠ΅Π½ΠΈΠ΅ ΡΠΎΡΠΊΠΈ ΠΏΠΎΠ΄ΠΊΠ»ΡΡΠ΅Π½ΠΈΡ ΠΊΠ°ΠΆΠ΄ΠΎΠ³ΠΎ ΡΠ»Π΅ΠΊΡΡΠΎΠΏΡΠΈΠ΅ΠΌΠ½ΠΈΠΊΠ° Π² ΠΊΠ²Π°ΡΡΠΈΡΠ΅.
ΠΡΠΈΠΌΠ΅Ρ ΠΏΠ»Π°Π½Π° ΡΡ Π΅ΠΌΡ ΡΠ»Π΅ΠΊΡΡΠΎΠΏΡΠΎΠ²ΠΎΠ΄ΠΊΠΈ ΠΊΠΎΠΌΠ½Π½Π°ΡΡΠ ΠΎΡΠ½ΠΎΡΠ΅Π½ΠΈΠΈ ΠΎΠ΄Π½ΠΎΠΊΠΎΠΌΠ½Π°ΡΠ½ΡΡ ΠΊΠ²Π°ΡΡΠΈΡ, ΠΈΠ·-Π·Π° ΠΊΠ°ΠΆΡΡΠ΅ΠΉΡΡ ΠΏΡΠΎΡΡΠΎΡΡ ΡΠ°Π·Π²ΠΎΠ΄ΠΊΠΈ ΠΊΠ°Π±Π΅Π»Π΅ΠΉ, ΠΌΠ½ΠΎΠ³ΠΈΠ΅ Π½Π°ΡΠΈΠ½Π°ΡΡΠΈΠ΅ ΠΌΠ°ΡΡΠ΅ΡΠ° ΠΈΠ³Π½ΠΎΡΠΈΡΡΡΡ ΠΏΠ»Π°Π½ΠΈΡΠΎΠ²ΠΊΡ ΡΠ»Π΅ΠΊΡΡΠΎΠΏΡΠΎΠ²ΠΎΠ΄ΠΊΠΈ, ΡΡΠ°Π·Ρ ΠΏΡΠΈΡΡΡΠΏΠ°Ρ ΠΊ ΡΠ°Π±ΠΎΡΠ°ΠΌ, ΡΠΌΡΡΠ½ΠΎ ΠΏΡΠ΅Π΄ΡΡΠ°Π²Π»ΡΡ ΡΠ΅Π±Π΅ ΡΡ Π΅ΠΌΡ ΠΈ ΠΊΠΎΠ½Π΅ΡΠ½ΡΠΉ ΡΠ΅Π·ΡΠ»ΡΡΠ°Ρ.
Π ΠΈΡΠΎΠ³Π΅, ΠΏΡΠΈ ΡΠ°ΠΊΠΎΠΌ ΠΏΠΎΠ΄Ρ ΠΎΠ΄Π΅, ΠΌΠΎΠΆΠ½ΠΎ ΡΡΠΎΠ»ΠΊΠ½ΡΡΡΡΡ Ρ Π½Π΅ΠΏΡΠ΅Π΄Π²ΠΈΠ΄Π΅Π½Π½ΡΠΌΠΈ ΡΡΡΠ΄Π½ΠΎΡΡΡΠΌΠΈ ΠΈ ΠΏΡΠΎΠ±Π»Π΅ΠΌΠ°ΠΌΠΈ. Π ΡΠΎΠΌΡ ΠΆΠ΅, Π½Π΅ΠΏΡΠ°Π²ΠΈΠ»ΡΠ½ΠΎ ΠΏΡΠΎΠ»ΠΎΠΆΠ΅Π½Π½Π°Ρ ΡΠ²ΠΎΠΈΠΌΠΈ ΡΡΠΊΠ°ΠΌΠΈ ΡΠ»Π΅ΠΊΡΡΠΈΡΠ΅ΡΠΊΠ°Ρ ΠΏΡΠΎΠ²ΠΎΠ΄ΠΊΠ°, Π±Π΅Π· Π·Π½Π°Π½ΠΈΡ ΠΏΡΠ°Π²ΠΈΠ» ΠΈ ΡΡΠ΅Π±ΠΎΠ²Π°Π½ΠΈΠΉ,Β ΠΌΠΎΠΆΠ΅Ρ ΡΡΠ°ΡΡ ΠΏΡΠΈΡΠΈΠ½ΠΎΠΉ Π½Π΅ΡΡΠ°ΡΡΠ½ΠΎΠ³ΠΎ ΡΠ»ΡΡΠ°Ρ.
Π½Π΅ΡΡΠ°ΡΡΠ½ΡΠΉ ΡΠ»ΡΡΠ°ΠΉ , ΡΠ³ΠΎΡΠ΅Π²ΡΠ°Ρ ΡΠΎΠ·Π΅ΡΠΊΠ° ΠΈ ΡΠ»Π΅ΠΊΡΡΠΎΠΏΡΠΎΠ²ΠΎΠ΄ΠΊΠ°ΠΠΎΡΡΠ°ΠΏΠ½ΠΎΠ΅ ΡΠΎΡΠΌΠΈΡΠΎΠ²Π°Π½ΠΈΠ΅ ΠΎΠ±ΡΠ΅ΠΉ ΡΡ Π΅ΠΌΡ ΡΠ»Π΅ΠΊΡΡΠΎΠΏΡΠΎΠ²ΠΎΠ΄ΠΊΠΈ
Π‘ΠΎΡΡΠ°Π²Π»ΡΡ ΠΏΠ»Π°Π½ ΡΠ°Π·Π²ΠΎΠ΄ΠΊΠΈ ΠΊΠ°Π±Π΅Π»Π΅ΠΉ, Π½Π΅ΠΎΠ±Ρ ΠΎΠ΄ΠΈΠΌΠΎ ΡΠ°Π·Π΄Π΅Π»ΠΈΡΡ ΡΠ΅ΡΡΠ΅Π½ΠΈΠ΅ ΡΡ Π΅ΠΌΡ ΠΏΡΠΎΠ²ΠΎΠ΄ΠΊΠΈ Π½Π° ΡΠ΅ΡΡΡΠ΅ ΡΡΠ°ΠΏΠ°, ΠΏΠΎ ΠΎΠ΄Π½ΠΎΠΌΡ Π΄Π»Ρ ΠΊΠ°ΠΆΠ΄ΠΎΠ³ΠΎ ΠΏΠΎΠΌΠ΅ΡΠ΅Π½ΠΈΡ ΡΠΈΠΏΠΈΡ
infoelectrik.ru
ΠΡΠΎΠΊΠ»Π°Π΄ΠΊΠ° Π½ΠΎΠ²ΠΎΠΉ ΠΏΡΠΎΠ²ΠΎΠ΄ΠΊΠΈ Π² ΠΎΠ΄Π½ΠΎΠΊΠΎΠΌΠ½Π°ΡΠ½ΠΎΠΉ ΠΊΠ²Π°ΡΡΠΈΡΠ΅ ΠΈ Π·Π°ΠΌΠ΅Π½Π° ΡΡΠ°ΡΠΎΠΉ
Π ΠΏΠΎΡΠ»Π΅Π΄Π½Π΅Π΅ Π²ΡΠ΅ΠΌΡ, ΡΡΠΈΡΡΠ²Π°Ρ Π΄ΠΈΠ½Π°ΠΌΠΈΠΊΡ ΡΠΎΠ²ΡΠ΅ΠΌΠ΅Π½Π½ΠΎΠΉ ΠΆΠΈΠ·Π½ΠΈ, Π½Π°ΠΈΠ±ΠΎΠ»ΡΡΠΈΠΌ ΡΠΏΡΠΎΡΠΎΠΌ ΠΏΠΎΠ»ΡΠ·ΡΡΡΡΡ Π½Π΅Π±ΠΎΠ»ΡΡΠΈΠ΅ ΠΎΠ΄Π½ΠΎΠΊΠΎΠΌΠ½Π°ΡΠ½ΡΠ΅ ΠΊΠ²Π°ΡΡΠΈΡΡ ΠΈ ΠΊΠ²Π°ΡΡΠΈΡΡ-ΡΡΡΠ΄ΠΈΠΈ. ΠΠ½ΠΈ ΡΠ΄ΠΎΠ±Π½Ρ Π΄Π»Ρ ΠΏΡΠΎΠΆΠΈΠ²Π°Π½ΠΈΡ ΠΎΠ΄Π½ΠΎΠ³ΠΎ-Π΄Π²ΡΡ ΡΠ΅Π»ΠΎΠ²Π΅ΠΊ. ΠΡΠ΄ΡΡΠΈΠ΅ ΡΠΎΠ±ΡΡΠ²Π΅Π½Π½ΠΈΠΊΠΈ ΠΎΡ ΠΎΡΠ½ΠΎ ΠΏΡΠΈΠΎΠ±ΡΠ΅ΡΠ°ΡΡ ΠΈΡ Π΄Π»Ρ ΡΠ΄Π°ΡΠΈ Π²Π½Π°Π΅ΠΌ ΠΈΠ»ΠΈ, Π΄ΠΎΠ²ΠΎΠ»ΡΠ½ΠΎ ΡΠ°ΡΡΠΎ, ΠΎΡΠ³Π°Π½ΠΈΠ·Π°ΡΠΈΠΈ ΠΏΠΎΠΊΡΠΏΠ°ΡΡ ΠΈΡ Π΄Π»Ρ ΡΠ°Π·ΠΌΠ΅ΡΠ΅Π½ΠΈΡ Π²ΡΠ΅ΠΌΠ΅Π½Π½ΡΡ ΡΠΎΡΡΡΠ΄Π½ΠΈΠΊΠΎΠ².

ΠΠΎΡΠ»Π΅ ΠΏΡΠΈΠΎΠ±ΡΠ΅ΡΠ΅Π½ΠΈΡ ΡΠ°ΠΊΠΎΠΉ ΠΊΠ²Π°ΡΡΠΈΡΡ Π½Π° ΡΡΠ½ΠΊΠ΅ Π²ΡΠΎΡΠΈΡΠ½ΠΎΠ³ΠΎ ΠΆΠΈΠ»ΡΡ, Π²Π»Π°Π΄Π΅Π»ΡΡΡ Π½Π΅ΠΈΠ·Π±Π΅ΠΆΠ½ΠΎ ΡΡΠ°Π»ΠΊΠΈΠ²Π°ΡΡΡΡ Ρ Π½Π΅ΠΎΠ±Ρ ΠΎΠ΄ΠΈΠΌΠΎΡΡΡΡ ΠΏΡΠΎΠ²Π΅Π΄Π΅Π½ΠΈΡ ΠΊΠ°ΠΏΠΈΡΠ°Π»ΡΠ½ΠΎΠ³ΠΎ ΡΠ΅ΠΌΠΎΠ½ΡΠ°. ΠΡΠΈ ΡΡΠΎΠΌ, ΠΊΠ°ΠΊ ΠΏΡΠ°Π²ΠΈΠ»ΠΎ, ΠΎΠΊΠ°Π·ΡΠ²Π°Π΅ΡΡΡ Π½Π΅ΠΎΠ±Ρ ΠΎΠ΄ΠΈΠΌΠ° Π·Π°ΠΌΠ΅Π½Π° ΠΏΡΠΎΠ²ΠΎΠ΄ΠΊΠΈ.
Π ΠΊΠ°ΠΊΠΈΡ ΡΠ»ΡΡΠ°ΡΡ ΠΌΠ΅Π½ΡΡΡ
ΠΠ»Π΅ΠΊΡΡΠΎΠΏΡΠΎΠ²ΠΎΠ΄ΠΊΡ Π² ΠΊΠ²Π°ΡΡΠΈΡΠ΅ Π½Π΅ΠΎΠ±Ρ ΠΎΠ΄ΠΈΠΌΠΎ Π·Π°ΠΌΠ΅Π½ΠΈΡΡ Π² ΡΠ»Π΅Π΄ΡΡΡΠΈΡ ΡΠ»ΡΡΠ°ΡΡ :
Π·Π΄Π°Π½ΠΈΠ΅ Π΄Π°Π²Π½ΠΎ Π½Π΅ ΡΠ΅ΠΌΠΎΠ½ΡΠΈΡΠΎΠ²Π°Π»ΠΎΡΡ, ΠΈ ΡΠ»Π΅ΠΊΡΡΠΎΡΠ΅ΡΠΈ Π½Π΅ ΡΠΎΠΎΡΠ²Π΅ΡΡΡΠ²ΡΡΡ ΡΡΠ΅Π±ΠΎΠ²Π°Π½ΠΈΡΠΌ Π±Π΅Π·ΠΎΠΏΠ°ΡΠ½ΠΎΡΡΠΈ;- ΠΏΡΠ΅Π΄ΡΡΠΎΠΈΡ ΠΊΠ°ΠΏΠΈΡΠ°Π»ΡΠ½ΡΠΉ ΡΠ΅ΠΌΠΎΠ½Ρ ΠΊΠ²Π°ΡΡΠΈΡΡ;
- ΠΏΠ°ΡΠ°ΠΌΠ΅ΡΡΡ ΡΠ»Π΅ΠΊΡΡΠΎΠΏΡΠΎΠ²ΠΎΠ΄ΠΊΠΈ Π½Π΅ ΡΠΎΠΎΡΠ²Π΅ΡΡΡΠ²ΡΡΡ Π½ΠΎΠ²ΡΠΌ ΡΡΠ΅Π±ΠΎΠ²Π°Π½ΠΈΡΠΌ, ΠΏΡΠ΅Π΄ΡΡΠ²Π»ΡΠ΅ΠΌΡΠΌ ΠΊ Π½Π΅ΠΉ;
- ΠΈΠ·ΠΌΠ΅Π½ΡΠ΅ΡΡΡ ΡΡ Π΅ΠΌΠ° ΠΏΡΠΎΠ²ΠΎΠ΄ΠΊΠΈ Π² ΠΎΠ΄Π½ΠΎΠΊΠΎΠΌΠ½Π°ΡΠ½ΠΎΠΉ ΠΊΠ²Π°ΡΡΠΈΡΠ΅;
- Π²ΡΡΠ²Π»Π΅Π½Ρ Π½Π΅ΠΈΡΠΏΡΠ°Π²Π½ΠΎΡΡΠΈ ΡΠ»Π΅ΠΊΡΡΠΎΠΏΡΠΎΠ²ΠΎΠ΄ΠΊΠΈ, ΠΏΡΠΈ ΠΊΠΎΡΠΎΡΡΡ Π½Π΅ ΠΌΠΎΠΆΠ΅Ρ ΡΠΊΡΠΏΠ»ΡΠ°ΡΠΈΡΠΎΠ²Π°ΡΡΡΡ ΠΏΠΎΠΌΠ΅ΡΠ΅Π½ΠΈΠ΅.
ΠΠ΅ ΡΠΎΠΎΡΠ²Π΅ΡΡΡΠ²ΡΡΡΠ΅ΠΉ ΡΡΠ΅Π±ΠΎΠ²Π°Π½ΠΈΡΠΌ Π±Π΅Π·ΠΎΠΏΠ°ΡΠ½ΠΎΡΡΠΈ, ΠΌΠΎΠΆΠ½ΠΎ ΡΡΠΈΡΠ°ΡΡ ΡΠ»Π΅ΠΊΡΡΠΎΠΏΡΠΎΠ²ΠΎΠ΄ΠΊΡ, ΠΎΡΡΠ»ΡΠΆΠΈΠ²ΡΡΡ ΡΡΠΎΠΊ ΡΠΊΡΠΏΠ»ΡΠ°ΡΠ°ΡΠΈΠΈ ΠΈΠ»ΠΈ ΠΈΠΌΠ΅ΡΡΡΡ ΡΠ΅ΡΡΠ΅Π·Π½ΡΠ΅ ΠΏΠΎΠ²ΡΠ΅ΠΆΠ΄Π΅Π½ΠΈΡ ΠΏΡΠΎΠ²ΠΎΠ΄Π½ΠΈΠΊΠΎΠ² ΠΈ ΠΈΠ·ΠΎΠ»ΡΡΠΈΠΈ.
ΠΠ°ΠΊΡΠΈΠΌΠ°Π»ΡΠ½ΡΠ΅ ΡΡΠΎΠΊΠΈ ΡΠΊΡΠΏΠ»ΡΠ°ΡΠ°ΡΠΈΠΈ Π² ΠΆΠΈΠ»ΡΡ ΠΏΠΎΠΌΠ΅ΡΠ΅Π½ΠΈΡΡ ΠΌΠ½ΠΎΠ³ΠΎΠΊΠ²Π°ΡΡΠΈΡΠ½ΡΡ Π΄ΠΎΠΌΠΎΠ² ΡΠΊΡΡΡΠΎ ΠΏΡΠΎΠ»ΠΎΠΆΠ΅Π½Π½ΠΎΠΉ ΡΠ»Π΅ΠΊΡΡΠΎΠΏΡΠΎΠ²ΠΎΠ΄ΠΊΠΈ:
- ΠΈΠ· ΠΌΠ΅Π΄Π½ΠΎΠ³ΠΎ ΠΏΡΠΎΠ²ΠΎΠ΄Π° β 40 Π»Π΅Ρ;
- ΠΈΠ· Π°Π»ΡΠΌΠΈΠ½ΠΈΠ΅Π²ΠΎΠ³ΠΎ ΠΏΡΠΎΠ²ΠΎΠ΄Π° β 20 Π»Π΅Ρ.
Π£ΡΠΈΡΡΠ²Π°Ρ ΠΎΡΠ½ΠΎΡΠΈΡΠ΅Π»ΡΠ½ΠΎ Π½Π΅Π±ΠΎΠ»ΡΡΠΎΠΉ ΡΡΠΎΠΊ ΡΠ»ΡΠΆΠ±Ρ Π°Π»ΡΠΌΠΈΠ½ΠΈΠ΅Π²ΠΎΠΉ ΡΠ»Π΅ΠΊΡΡΠΎΠΏΡΠΎΠ²ΠΎΠ΄ΠΊΠΈ, ΠΏΡΠΈ ΠΊΠ°ΠΏΠΈΡΠ°Π»ΡΠ½ΠΎΠΌ ΡΠ΅ΠΌΠΎΠ½ΡΠ΅ Π΅Π΅ Π½Π΅ΠΎΠ±Ρ ΠΎΠ΄ΠΈΠΌΠΎ Π·Π°ΠΌΠ΅Π½ΠΈΡΡ. Π¦Π΅Π»Π΅ΡΠΎΠΎΠ±ΡΠ°Π·Π½ΠΎ ΠΏΡΠΎΠ²Π΅ΡΡΠΈ Π·Π°ΠΌΠ΅Π½Ρ Ρ ΠΈΡΠΏΠΎΠ»ΡΠ·ΠΎΠ²Π°Π½ΠΈΠ΅ΠΌ ΠΌΠ΅Π΄Π½ΠΎΠ³ΠΎ ΠΏΡΠΎΠ²ΠΎΠ΄Π°.
ΠΠ²Π°ΡΡΠΈΡΠ°, ΠΏΡΠΈΠΎΠ±ΡΠ΅ΡΠ°Π΅ΠΌΠ°Ρ Ρ ΡΠ΅Π»ΡΡ ΠΈΡΠΏΠΎΠ»ΡΠ·ΠΎΠ²Π°Π½ΠΈΡ Π΅Π΅ ΠΏΠΎΠ΄ ΠΆΠΈΠ»ΡΠ΅, ΠΎΡΠ΅Π½Ρ ΡΠ°ΡΡΠΎ ΠΏΡΠΈΠ²ΠΎΠ΄ΠΈΡΡΡΡ Π² ΠΏΠΎΡΡΠ΄ΠΎΠΊ ΡΠ°ΠΌΠΈΠΌΠΈ Π²Π»Π°Π΄Π΅Π»ΡΡΠ°ΠΌΠΈ, ΡΡΠ°ΡΠ°ΡΡΠΈΠΌΠΈΡΡ ΡΠ΅Π°Π»ΠΈΠ·ΠΎΠ²Π°ΡΡ ΠΏΡΠΈ ΡΡΠΎΠΌ ΡΠ²ΠΎΠΈ ΠΏΠΎΠ½ΡΡΠΈΡ ΠΎΠ± ΡΡΡΠ΅, ΠΊΠΎΠΌΡΠΎΡΡΠ΅, ΡΠ΄Π΅Π»Π°ΡΡ ΠΆΠΈΠ»ΠΈΡΠ΅ ΠΊΡΠ°ΡΠΈΠ²ΡΠΌ ΠΈ ΡΠ΄ΠΎΠ±Π½ΡΠΌ. Π ΡΡΠΎΠΌ ΡΠ»ΡΡΠ°Π΅ ΡΠ΄Π°Π΅ΡΡΡ ΡΠ±Π΅ΡΠ΅ΡΡ Π½Π΅ΠΌΠ°Π»ΡΡ ΡΠ°ΡΡΡ Π΄Π΅Π½Π΅ΠΆΠ½ΡΡ ΡΡΠ΅Π΄ΡΡΠ² Π·Π° ΡΡΠ΅Ρ ΠΎΡΠΊΠ°Π·Π° ΠΎΡ ΠΈΡΠΏΠΎΠ»ΡΠ·ΠΎΠ²Π°Π½ΠΈΡ Π½Π°Π΅ΠΌΠ½ΡΡ ΡΠ°Π±ΠΎΡΠΈΡ . ΠΠ°ΡΠ΅ΡΡΠ²Π΅Π½Π½ΡΡ ΡΠ»Π΅ΠΊΡΡΠΎΠΏΡΠΎΠ²ΠΎΠ΄ΠΊΡ ΡΠ°ΠΊΠΆΠ΅ ΠΌΠΎΠΆΠ½ΠΎ Π²ΡΠΏΠΎΠ»Π½ΠΈΡΡ Π² ΠΊΠ²Π°ΡΡΠΈΡΠ΅ ΡΠ²ΠΎΠΈΠΌΠΈ ΡΡΠΊΠ°ΠΌΠΈ, Π΅ΡΠ»ΠΈ Π²ΠΎΡΠΏΠΎΠ»ΡΠ·ΠΎΠ²Π°ΡΡΡΡ Π½Π΅ΠΎΠ±Ρ ΠΎΠ΄ΠΈΠΌΡΠΌ ΠΈΠ½ΡΡΡΡΠΌΠ΅Π½ΡΠΎΠΌ ΠΈ ΡΡΠΊΠΎΠ²ΠΎΠ΄ΡΡΠ²ΠΎΠ²Π°ΡΡΡΡ Π² ΡΠ°Π±ΠΎΡΠ΅ ΡΡΠ΅Π±ΠΎΠ²Π°Π½ΠΈΡΠΌΠΈ Π½ΠΎΡΠΌΠ°ΡΠΈΠ²Π½ΡΡ Π΄ΠΎΠΊΡΠΌΠ΅Π½ΡΠΎΠ², ΠΎΡΠ½ΠΎΠ²Π½ΡΠΌ ΠΈΠ· ΠΊΠΎΡΠΎΡΡΡ ΡΠ²Π»ΡΡΡΡΡ ΠΠ£Π (ΠΏΡΠ°Π²ΠΈΠ»Π° ΡΡΡΡΠΎΠΉΡΡΠ²Π° ΡΠ»Π΅ΠΊΡΡΠΎΡΡΡΠ°Π½ΠΎΠ²ΠΎΠΊ).

ΠΠ°Π»ΠΎΠ³ΠΎΠΌ ΡΡΠΏΠ΅Ρ Π° ΠΏΡΠΈ ΡΡΡΡΠΎΠΉΡΡΠ²Π΅ ΡΠ»Π΅ΠΊΡΡΠΈΡΠ΅ΡΠΊΠΎΠΉ ΡΠ΅ΡΠΈ Π² ΠΎΠ΄Π½ΠΎΠΊΠΎΠΌΠ½Π°ΡΠ½ΠΎΠΉ ΠΊΠ²Π°ΡΡΠΈΡΠ΅ Π±ΡΠ΄Π΅Ρ ΡΠ²Π»ΡΡΡΡΡ Ρ ΠΎΡΠΎΡΠΎ ΠΏΡΠΎΠ΄ΡΠΌΠ°Π½Π½Π°Ρ, ΡΠΎΠ³Π»Π°ΡΠΎΠ²Π°Π½Π½Π°Ρ Ρ Π΄ΡΡΠ³ΠΈΠΌΠΈ ΠΈΠ½ΠΆΠ΅Π½Π΅ΡΠ½ΡΠΌΠΈ ΡΠ΅ΡΡΠΌΠΈ ΠΈ ΠΊΠΎΠΌΠΌΡΠ½ΠΈΠΊΠ°ΡΠΈΡΠΌΠΈ ΡΡ Π΅ΠΌΠ° ΡΠ»Π΅ΠΊΡΡΠΎΠΏΡΠΎΠ²ΠΎΠ΄ΠΊΠΈ.
Π Π°Π·ΡΠ°Π±ΠΎΡΠΊΠ°
Π‘Ρ Π΅ΠΌΠ° Π΄ΠΎΠ»ΠΆΠ½Π° ΡΡΠΈΡΡΠ²Π°ΡΡ ΠΏΠΎΡΡΠ΅Π±Π½ΠΎΡΡΡ ΠΎΠ±ΠΈΡΠ°ΡΠ΅Π»Π΅ΠΉ ΠΎΠ΄Π½ΠΎΠΊΠΎΠΌΠ½Π°ΡΠ½ΠΎΠΉ ΠΊΠ²Π°ΡΡΠΈΡΡ Π² ΡΠΊΡΠΏΠ»ΡΠ°ΡΠ°ΡΠΈΠΈ Π½Π΅ΠΎΠ±Ρ ΠΎΠ΄ΠΈΠΌΡΡ ΡΠ»Π΅ΠΊΡΡΠΎΠΏΡΠΈΠ±ΠΎΡΠΎΠ², ΡΠ»Π΅ΠΊΡΡΠΎΠΎΠ±ΠΎΡΡΠ΄ΠΎΠ²Π°Π½ΠΈΡ, ΠΊΠ°ΡΠ΅ΡΡΠ²Π΅Π½Π½ΠΎΠΌ ΠΎΡΠ²Π΅ΡΠ΅Π½ΠΈΠΈ.
ΠΠ½ΠΎΠ³Π΄Π° Π½Π΅ΠΎΠ±Ρ ΠΎΠ΄ΠΈΠΌΠΎ ΠΏΡΠ΅Π΄ΡΡΠΌΠΎΡΡΠ΅ΡΡ Π½Π°Π»ΠΈΡΠΈΠ΅ ΡΠ»Π΅ΠΊΡΡΠΈΡΠ΅ΡΠΊΠΎΠ³ΠΎ ΠΎΡΠΎΠΏΠ»Π΅Π½ΠΈΡ, Π²ΠΎΠ·ΠΌΠΎΠΆΠ½ΠΎΡΡΡ ΠΌΠΎΠ½ΡΠ°ΠΆΠ° ΠΏΠΎΠΆΠ°ΡΠ½ΠΎΠΉ ΠΈ ΠΎΡ ΡΠ°Π½Π½ΠΎΠΉ ΡΠΈΠ³Π½Π°Π»ΠΈΠ·Π°ΡΠΈΠΈ.

Π Π°Π·ΡΠ°Π±ΠΎΡΠΊΡ ΡΡ Π΅ΠΌΡ ΡΠ»Π΅ΠΊΡΡΠΎΠΏΡΠΎΠ²ΠΎΠ΄ΠΊΠΈ Π² 1 ΠΊΠΎΠΌΠ½Π°ΡΠ½ΠΎΠΉ ΠΊΠ²Π°ΡΡΠΈΡΠ΅ ΠΌΠΎΠΆΠ½ΠΎ ΠΏΠΎΡΡΡΠΈΡΡ ΠΏΡΠΎΡΠ΅ΡΡΠΈΠΎΠ½Π°Π»ΡΠ½ΡΠΌ ΠΈΠ½ΠΆΠ΅Π½Π΅ΡΠ°ΠΌ-ΡΠ»Π΅ΠΊΡΡΠΈΠΊΠ°ΠΌ, Π½ΠΎ ΠΌΠΎΠΆΠ½ΠΎ Π²ΡΠΏΠΎΠ»Π½ΠΈΡΡ ΡΠ°ΠΌΠΎΡΡΠΎΡΡΠ΅Π»ΡΠ½ΠΎ, Π²ΠΎΡΠΏΠΎΠ»ΡΠ·ΠΎΠ²Π°Π²ΡΠΈΡΡ ΡΠ΅ΠΊΠΎΠΌΠ΅Π½Π΄Π°ΡΠΈΡΠΌΠΈ, ΠΏΡΠΈΠ²Π΅Π΄Π΅Π½Π½ΡΠΌΠΈ Π½ΠΈΠΆΠ΅.
Π‘Ρ Π΅ΠΌΠ° ΡΠ»Π΅ΠΊΡΡΠΎΠΏΡΠΎΠ²ΠΎΠ΄ΠΊΠΈ ΠΌΠΎΠΆΠ΅Ρ Π²ΡΠΏΠΎΠ»Π½ΡΡΡΡΡ Π½Π°Π»ΠΎΠΆΠ΅Π½ΠΈΠ΅ΠΌ Π½Π° ΠΏΠ»Π°Π½ ΠΊΠ²Π°ΡΡΠΈΡΡ. Π Π΅ΠΊΠΎΠΌΠ΅Π½Π΄ΡΠ΅ΡΡΡ ΠΈΡΠΏΠΎΠ»ΡΠ·ΠΎΠ²Π°ΡΡ ΡΡΠ»ΠΎΠ²Π½ΡΠ΅ ΠΎΠ±ΠΎΠ·Π½Π°ΡΠ΅Π½ΠΈΡ, ΡΡΡΠ°Π½ΠΎΠ²Π»Π΅Π½Π½ΡΠ΅ ΡΡΠ°Π½Π΄Π°ΡΡΠ°ΠΌΠΈ ΠΠ‘ΠΠ (ΠΠ΄ΠΈΠ½ΠΎΠΉ ΡΠΈΡΡΠ΅ΠΌΡ ΠΊΠΎΠ½ΡΡΡΡΠΊΡΠΎΡΡΠΊΠΎΠΉ Π΄ΠΎΠΊΡΠΌΠ΅Π½ΡΠ°ΡΠΈΠΈ).
Π Π°ΡΡΠ΅Ρ Π½Π°Π³ΡΡΠ·ΠΊΠΈ
ΠΡΠΎΠ΅ΠΊΡΠΈΡΠΎΠ²Π°Π½ΠΈΠ΅ ΡΡ Π΅ΠΌΡ Π½Π΅ΠΎΠ±Ρ ΠΎΠ΄ΠΈΠΌΠΎ Π½Π°ΡΠ°ΡΡ Ρ ΡΠ°ΡΡΠ΅ΡΠ° Π½Π°Π³ΡΡΠ·ΠΊΠΈ Π½Π° ΡΠ»Π΅ΠΊΡΡΠΎΠΏΡΠΎΠ²ΠΎΠ΄ΠΊΡ. ΠΠ»Ρ ΡΡΠΎΠ³ΠΎ ΡΡΠ΅Π±ΡΠ΅ΡΡΡ ΡΠ»ΠΎΠΆΠΈΡΡ ΠΌΠΎΡΠ½ΠΎΡΡΠΈ Π²ΡΠ΅Ρ ΡΠ»Π΅ΠΊΡΡΠΎΠΏΡΠΈΠ±ΠΎΡΠΎΠ², ΠΎΠ±ΠΎΡΡΠ΄ΠΎΠ²Π°Π½ΠΈΡ, ΠΎΡΠ²Π΅ΡΠ΅Π½ΠΈΡ, ΠΈΡΠΏΠΎΠ»ΡΠ·ΠΎΠ²Π°Π½ΠΈΠ΅ ΠΊΠΎΡΠΎΡΡΡ ΠΏΠ»Π°Π½ΠΈΡΡΠ΅ΡΡΡ Π² ΠΊΠ²Π°ΡΡΠΈΡΠ΅. ΠΡΠ½ΠΎΡΠ΅Π½ΠΈΠ΅ ΠΏΠΎΠ»ΡΡΠ΅Π½Π½ΠΎΠΉ ΡΡΠΌΠΌΡ ΠΊ Π²Π΅Π»ΠΈΡΠΈΠ½Π΅ ΠΈΡΠΏΠΎΠ»ΡΠ·ΡΠ΅ΠΌΠΎΠ³ΠΎ Π½Π°ΠΏΡΡΠΆΠ΅Π½ΠΈΡ, Π±ΡΠ΄Π΅Ρ ΠΌΠ°ΠΊΡΠΈΠΌΠ°Π»ΡΠ½ΡΠΌ Π·Π½Π°ΡΠ΅Π½ΠΈΠ΅ΠΌ ΡΠΎΠΊΠ° Π² ΡΠ»Π΅ΠΊΡΡΠΎΠΏΡΠΎΠ²ΠΎΠ΄ΠΊΠ΅ ΠΎΠ΄Π½ΠΎΠΊΠΎΠΌΠ½Π°ΡΠ½ΠΎΠΉ ΠΊΠ²Π°ΡΡΠΈΡΡ. ΠΡΠΎ Π·Π½Π°ΡΠ΅Π½ΠΈΠ΅ ΠΈΡΠΏΠΎΠ»ΡΠ·ΡΠ΅ΡΡΡ ΠΏΡΠΈ Π²ΡΠ±ΠΎΡΠ΅ ΠΏΡΠΈΠ±ΠΎΡΠ° ΡΡΠ΅ΡΠ° ΡΠ»Π΅ΠΊΡΡΠΎΡΠ½Π΅ΡΠ³ΠΈΠΈ (ΡΠ»Π΅ΠΊΡΡΠΎΡΡΠ΅ΡΡΠΈΠΊΠ°) ΠΈ ΡΠ΅ΡΠ΅Π½ΠΈΡ Π²Π²ΠΎΠ΄Π½ΠΎΠ³ΠΎ ΠΊΠ°Π±Π΅Π»Ρ.

ΠΡΠΈ Π²ΡΠ±ΠΎΡΠ΅ ΡΡΠ΅ΡΡΠΈΠΊΠ° Π½Π΅ΠΎΠ±Ρ ΠΎΠ΄ΠΈΠΌΠΎ Π΄ΠΎΠΏΠΎΠ»Π½ΠΈΡΠ΅Π»ΡΠ½ΠΎ ΡΡΠ΅ΡΡΡ, ΡΡΠ΅Ρ ΡΠ°Π·Π½Π°Ρ ΠΈΠ»ΠΈ ΠΎΠ΄Π½ΠΎΡΠ°Π·Π½Π°Ρ ΡΠ»Π΅ΠΊΡΡΠΎΠΏΡΠΎΠ²ΠΎΠ΄ΠΊΠ° ΠΈΡΠΏΠΎΠ»ΡΠ·ΡΠ΅ΡΡΡ Π΄Π»Ρ ΠΏΠΈΡΠ°Π½ΠΈΡ ΠΊΠ²Π°ΡΡΠΈΡΡ. Π§Π°ΡΠ΅ ΠΈΡΠΏΠΎΠ»ΡΠ·ΡΠ΅ΡΡΡ ΠΎΠ΄Π½ΠΎΡΠ°Π·Π½Π°Ρ. Π‘Π΅ΡΠ΅Π½ΠΈΠ΅ Π²Π²ΠΎΠ΄Π½ΠΎΠ³ΠΎ ΠΊΠ°Π±Π΅Π»Ρ Π²ΡΠ±ΠΈΡΠ°Π΅ΡΡΡ ΠΏΠΎ ΡΠ°Π±Π»ΠΈΡΠ°ΠΌ ΠΠ£Π Ρ ΡΡΠ΅ΡΠΎΠΌ ΠΊΠΎΡΡΡΠΈΡΠΈΠ΅Π½ΡΠ°, ΡΡΠΈΡΡΠ²Π°ΡΡΠ΅Π³ΠΎ Π½Π΅ΠΎΠ΄Π½ΠΎΠ²ΡΠ΅ΠΌΠ΅Π½Π½ΠΎΡΡΡ ΠΈ Π½Π΅ΠΏΠΎΡΡΠΎΡΠ½ΡΡΠ²ΠΎ Π²ΠΊΠ»ΡΡΠ΅Π½ΠΈΡ Π½Π°Π³ΡΡΠ·ΠΊΠΈ, Π° ΡΠ°ΠΊΠΆΠ΅ ΠΊΠΎΡΡΡΠΈΡΠΈΠ΅Π½ΡΠ° Π·Π°ΠΏΠ°ΡΠ°. ΠΠ΅ΡΠ²ΡΠΉ ΡΠ°Π²Π΅Π½ 0,9, Π²ΡΠΎΡΠΎΠΉ β 1,2. ΠΠΎΠ»ΡΡΠ΅Π½Π½Π°Ρ Π²Π΅Π»ΠΈΡΠΈΠ½Π° ΡΠ΅ΡΠ΅Π½ΠΈΡ ΠΎΠΊΡΡΠ³Π»ΡΠ΅ΡΡΡ Π΄ΠΎ ΡΠ°Π·ΠΌΠ΅ΡΠ° ΡΠ΅ΡΠ΅Π½ΠΈΡ ΠΏΡΠΎΠ²ΠΎΠ΄Π°, ΠΏΡΠΎΠΈΠ·Π²ΠΎΠ΄ΠΈΠΌΠΎΠ³ΠΎ ΠΏΡΠΎΠΌΡΡΠ»Π΅Π½Π½ΠΎΡΡΡΡ, Π² Π±ΠΎΠ»ΡΡΡΡ ΡΡΠΎΡΠΎΠ½Ρ.
Π Π°Π·Π²ΠΎΠ΄ΠΊΠ°
ΠΠ°Π»Π΅Π΅ ΠΎΠΏΡΠ΅Π΄Π΅Π»ΡΠ΅ΡΡΡ ΠΊΠΎΠ»ΠΈΡΠ΅ΡΡΠ²ΠΎ Π³ΡΡΠΏΠΏ ΡΠ»Π΅ΠΊΡΡΠΎΠΏΠΎΡΡΠ΅Π±ΠΈΡΠ΅Π»Π΅ΠΉ. Π ΠΎΠ΄Π½ΠΎΠΊΠΎΠΌΠ½Π°ΡΠ½ΠΎΠΉ ΠΊΠ²Π°ΡΡΠΈΡΠ΅ ΠΎΠΏΡΠΈΠΌΠ°Π»ΡΠ½ΠΎ ΠΈΡ Π±ΡΠ΄Π΅Ρ ΡΠ΅ΡΡΡΠ΅ β ΠΊΠΎΠΌΠ½Π°ΡΠ½Π°Ρ, ΠΊΡΡ ΠΎΠ½Π½Π°Ρ ΡΠΈΠ»ΠΎΠ²ΡΠ΅ Π³ΡΡΠΏΠΏΡ, ΠΎΡΠ²Π΅ΡΠ΅Π½ΠΈΠ΅, ΡΠ°Π½ΡΠ·Π΅Π». ΠΡΠΈ Π½Π°Π»ΠΈΡΠΈΠΈ ΡΠ»Π΅ΠΊΡΡΠΎΠΏΠ»ΠΈΡΡ ΠΈ ΡΠ»Π΅ΠΊΡΡΠΈΡΠ΅ΡΠΊΠΎΠ³ΠΎ Π΄ΡΡ ΠΎΠ²ΠΎΠ³ΠΎ ΡΠΊΠ°ΡΠ°, Π½Π΅ΠΎΠ±Ρ ΠΎΠ΄ΠΈΠΌΠΎ Π΄Π»Ρ Π½ΠΈΡ ΠΏΡΠ΅Π΄ΡΡΠΌΠΎΡΡΠ΅ΡΡ ΠΎΡΠ΄Π΅Π»ΡΠ½ΡΠ΅ ΠΊΠ°Π±Π΅Π»ΡΠ½ΡΠ΅ Π»ΠΈΠ½ΠΈΠΈ. ΠΡΡΠΏΠΏΡ ΠΎΡΡΠ°ΠΆΠ°ΡΡΡΡ Π½Π° ΡΡ Π΅ΠΌΠ΅.
ΠΠ°ΠΆΠ΄Π°Ρ Π³ΡΡΠΏΠΏΠ° ΡΠ»Π΅ΠΊΡΡΠΎΠΏΡΠΎΠ²ΠΎΠ΄ΠΊΠΈ ΡΠ°ΡΡΡΠΈΡΡΠ²Π°Π΅ΡΡΡ ΠΏΠΎ ΠΌΠΎΡΠ½ΠΎΡΡΠΈ Π°Π½Π°Π»ΠΎΠ³ΠΈΡΠ½ΠΎ ΠΏΡΠΈΠ²Π΅Π΄Π΅Π½Π½ΠΎΠΌΡ Π²ΡΡΠ΅ ΠΏΡΠ°Π²ΠΈΠ»Ρ ΡΠ°ΡΡΠ΅ΡΠ° Π΄Π»Ρ Π²Π²ΠΎΠ΄Π½ΠΎΠ³ΠΎ ΠΊΠ°Π±Π΅Π»Ρ. ΠΠΏΡΠ΅Π΄Π΅Π»ΡΠ΅ΡΡΡ ΡΠ΅ΡΠ΅Π½ΠΈΠ΅ ΠΊΠ°Π±Π΅Π»Π΅ΠΉ ΠΈ ΠΏΡΠΎΠ²ΠΎΠ΄ΠΎΠ².
Π ΡΠ°ΡΠΏΡΠ΅Π΄Π΅Π»ΠΈΡΠ΅Π»ΡΠ½ΠΎΠΌ ΡΠΈΡΠ΅ ΠΊΠ°ΠΆΠ΄Π°Ρ Π³ΡΡΠΏΠΏΠ° Π·Π°ΡΠΈΡΠ°Π΅ΡΡΡ Π°Π²ΡΠΎΠΌΠ°ΡΠΈΡΠ΅ΡΠΊΠΈΠΌ Π²ΡΠΊΠ»ΡΡΠ°ΡΠ΅Π»Π΅ΠΌ Ρ Π½ΠΎΠΌΠΈΠ½Π°Π»ΡΠ½ΡΠΌ ΡΠΎΠΊΠΎΠΌ ΡΠΎΠΎΡΠ²Π΅ΡΡΡΠ²ΡΡΡΠΈΠΌ Π²Π΅Π»ΠΈΡΠΈΠ½Π΅ ΠΌΠ°ΠΊΡΠΈΠΌΠ°Π»ΡΠ½ΠΎΠ³ΠΎ ΡΠΎΠΊΠ°, Π½Π° ΠΊΠΎΡΠΎΡΡΠΉ ΡΠ°ΡΡΡΠΈΡΠ°Π½ ΠΊΠ°Π±Π΅Π»Ρ, ΠΏΠΈΡΠ°ΡΡΠΈΠΉ Π³ΡΡΠΏΠΏΡ.
ΠΡΡΠΏΠΏΠ° ΡΠ°Π½ΡΠ·Π»Π°, ΠΏΠΎΠΌΠΈΠΌΠΎ Π°Π²ΡΠΎΠΌΠ°ΡΠΈΡΠ΅ΡΠΊΠΎΠ³ΠΎ Π²ΡΠΊΠ»ΡΡΠ°ΡΠ΅Π»Ρ, Π΄ΠΎΠ»ΠΆΠ½Π° ΠΏΡΠ΅Π΄ΠΎΡ ΡΠ°Π½ΡΡΡΡΡ Π£ΠΠ (ΡΡΡΡΠΎΠΉΡΡΠ²ΠΎΠΌ Π·Π°ΡΠΈΡΠ½ΠΎΠ³ΠΎ ΠΎΡΠΊΠ»ΡΡΠ΅Π½ΠΈΡ).
ΠΠ»Π΅ΠΊΡΡΠΎΠΏΠ»ΠΈΡΠ° ΠΈ ΡΠ»Π΅ΠΊΡΡΠΈΡΠ΅ΡΠΊΠΈΠΉ Π΄ΡΡ ΠΎΠ²ΠΎΠΉ ΡΠΊΠ°Ρ ΠΌΠΎΠ³ΡΡ ΠΏΠΎΡΡΠ΅Π±ΠΎΠ²Π°ΡΡ Π΄Π»Ρ ΠΏΠΈΡΠ°Π½ΠΈΡ Π½Π°Π»ΠΈΡΠΈΡ ΡΡΠ΅Ρ ΡΠ°Π·Π½ΠΎΠ³ΠΎ ΡΠΎΠΊΠ°. Π ΡΡΠΎΠΌ ΡΠ»ΡΡΠ°Π΅ Π² ΠΊΠ°ΡΠ΅ΡΡΠ²Π΅ Π·Π°ΡΠΈΡΠ½ΡΡ ΡΡΡΡΠΎΠΉΡΡΠ², Π΄ΠΎΠ»ΠΆΠ½Ρ ΠΈΡΠΏΠΎΠ»ΡΠ·ΠΎΠ²Π°ΡΡΡΡ ΡΡΠ΅Ρ ΠΏΠΎΠ»ΡΡΠ½ΡΠ΅ Π°Π²ΡΠΎΠΌΠ°ΡΠΈΡΠ΅ΡΠΊΠΈΠ΅ Π²ΡΠΊΠ»ΡΡΠ°ΡΠ΅Π»ΠΈ.
Π£ΡΡΠ°Π½ΠΎΠ²ΠΊΠ° ΡΠ°ΡΠΏΡΠ΅Π΄Π΅Π»ΠΈΡΠ΅Π»ΡΠ½ΠΎΠ³ΠΎ ΡΠΈΡΠ°
ΠΠ½ΡΡΡΠΈ ΠΎΠ΄Π½ΠΎΠΊΠΎΠΌΠ½Π°ΡΠ½ΠΎΠΉ ΠΊΠ²Π°ΡΡΠΈΡΡ ΡΡΡΠ°Π½Π°Π²Π»ΠΈΠ²Π°Π΅ΡΡΡ ΡΠ°ΡΠΏΡΠ΅Π΄Π΅Π»ΠΈΡΠ΅Π»ΡΠ½ΡΠΉ ΡΠΈΡ, Π½Π΅Π΄Π°Π»Π΅ΠΊΠΎ ΠΎΡ Π²Ρ ΠΎΠ΄Π½ΠΎΠΉ Π΄Π²Π΅ΡΠΈ.

ΠΠΈΡΠ°Π½ΠΈΠ΅ ΡΠ°ΡΠΏΡΠ΅Π΄Π΅Π»ΠΈΡΠ΅Π»ΡΠ½ΠΎΠ³ΠΎ ΡΠΈΡΠ° ΠΎΡΡΡΠ΅ΡΡΠ²Π»ΡΠ΅ΡΡΡ ΡΠ΅ΡΠ΅Π· ΡΠ»Π΅ΠΊΡΡΠΎΡΡΠ΅ΡΡΠΈΠΊ ΠΈ Π°Π²ΡΠΎΠΌΠ°ΡΠΈΡΠ΅ΡΠΊΠΈΠΉ Π²ΡΠΊΠ»ΡΡΠ°ΡΠ΅Π»Ρ, ΡΡΡΠ°Π½Π°Π²Π»ΠΈΠ²Π°Π΅ΠΌΡΠΉ Π½Π΅ΠΏΠΎΡΡΠ΅Π΄ΡΡΠ²Π΅Π½Π½ΠΎ ΠΏΠ΅ΡΠ΅Π΄ ΡΡΠ΅ΡΡΠΈΠΊΠΎΠΌ. ΠΡΠΎΡ Π°Π²ΡΠΎΠΌΠ°Ρ ΠΌΠΎΠΆΠ΅Ρ Π±ΡΡΡ ΠΎΠ΄Π½ΠΎΠΏΠΎΠ»ΡΡΠ½ΡΠΌ ΠΈΠ»ΠΈ ΡΡΠ΅Ρ ΠΏΠΎΠ»ΡΡΠ½ΡΠΌ, Π² Π·Π°Π²ΠΈΡΠΈΠΌΠΎΡΡΠΈ ΠΎΡ ΠΏΠΎΡΡΠ΅Π±Π½ΠΎΡΡΠ΅ΠΉ ΠΊΠ²Π°ΡΡΠΈΡΡ Π² ΡΠ»Π΅ΠΊΡΡΠΎΡΠ½Π΅ΡΠ³ΠΈΠΈ.
ΠΠ½ Π΄ΠΎΠ»ΠΆΠ΅Π½ ΡΠ°ΡΠΏΠΎΠ»Π°Π³Π°ΡΡΡΡ Π² ΡΠΏΠ΅ΡΠΈΠ°Π»ΡΠ½ΠΎΠΌ Π±ΠΎΠΊΡΠ΅, Π΄ΠΎΠΏΡΡΠΊΠ°ΡΡΠ΅ΠΌ Π²ΠΎΠ·ΠΌΠΎΠΆΠ½ΠΎΡΡΡ Π΅Π³ΠΎ ΠΎΠΏΠ»ΠΎΠΌΠ±ΠΈΡΠΎΠ²Π°Π½ΠΈΡ.
ΠΠ»Π΅ΠΊΡΡΠΎΡΡΠ΅ΡΡΠΈΠΊ ΠΈ Π²Π²ΠΎΠ΄Π½ΠΎΠΉ Π°Π²ΡΠΎΠΌΠ°Ρ ΡΡΡΠ°Π½Π°Π²Π»ΠΈΠ²Π°ΡΡΡΡ, ΠΊΠ°ΠΊ ΠΏΡΠ°Π²ΠΈΠ»ΠΎ, Π² ΠΊΠΎΠΌΠΌΡΠ½Π°Π»ΡΠ½ΠΎΠΌ ΡΠΊΠ°ΡΡ (ΡΡΠΈΠΊΠ΅) Π½Π° Π»Π΅ΡΡΠ½ΠΈΡΠ½ΠΎΠΉ ΠΏΠ»ΠΎΡΠ°Π΄ΠΊΠ΅, Π½ΠΎ Π² ΠΎΡΠ΄Π΅Π»ΡΠ½ΡΡ ΡΠ»ΡΡΠ°ΡΡ , Π² Π·Π΄Π°Π½ΠΈΡΡ ΡΡΠ°ΡΠΎΠΉ ΠΏΠΎΡΡΡΠΎΠΉΠΊΠΈ, ΠΌΠΎΠ³ΡΡ ΡΠ°ΡΠΏΠΎΠ»Π°Π³Π°ΡΡΡΡ Π²Π½ΡΡΡΠΈ ΠΊΠ²Π°ΡΡΠΈΡΡ.
Π ΠΎΠ·Π΅ΡΠΊΠΈ ΠΈ Π²ΡΠΊΠ»ΡΡΠ°ΡΠ΅Π»ΠΈ
ΠΠΎ ΡΡ Π΅ΠΌΠ΅ ΠΊΠ°ΠΆΠ΄Π°Ρ ΡΠΈΠ»ΠΎΠ²Π°Ρ Π³ΡΡΠΏΠΏΠ° ΡΠ»Π΅ΠΊΡΡΠΎΠΏΠΎΡΡΠ΅Π±ΠΈΡΠ΅Π»Π΅ΠΉ Π΄ΠΎΠ»ΠΆΠ½Π° Π²ΠΊΠ»ΡΡΠ°ΡΡ Π² ΡΠ΅Π±Ρ Π½Π΅ΠΎΠ±Ρ ΠΎΠ΄ΠΈΠΌΠΎΠ΅ ΠΊΠΎΠ»ΠΈΡΠ΅ΡΡΠ²ΠΎ ΡΠΎΠ·Π΅ΡΠΎΠΊ, ΠΎΠΏΡΠ΅Π΄Π΅Π»ΡΠ΅ΠΌΠΎΠ΅ ΠΏΠΎ ΠΊΠΎΠ»ΠΈΡΠ΅ΡΡΠ²Ρ ΠΈΡΠΏΠΎΠ»ΡΠ·ΡΠ΅ΠΌΡΡ ΡΠ»Π΅ΠΊΡΡΠΎΠΏΡΠΈΠ±ΠΎΡΠΎΠ².
Π ΠΎΠ·Π΅ΡΠΊΠΈ Π΄ΠΎΠ»ΠΆΠ½Ρ ΡΠ°ΡΠΏΠΎΠ»Π°Π³Π°ΡΡΡΡ Π½Π° Π²ΡΡΠΎΡΠ΅ 0,60-0,80 ΠΌ ΠΎΡ ΠΏΠΎΠ»Π° ΠΏΠΎΠΌΠ΅ΡΠ΅Π½ΠΈΡ, Π½ΠΎ Π΄ΠΎΠΏΡΡΠΊΠ°Π΅ΡΡΡ ΠΈΡ ΡΡΡΠ°Π½ΠΎΠ²ΠΊΠ° Π½Π° ΡΠ°ΡΡΡΠΎΡΠ½ΠΈΠΈ 0,25-0,40 ΠΌ ΠΎΡ ΠΏΠΎΠ»Π°, Π΅ΡΠ»ΠΈ ΡΡΠΎ Π½Π΅ΠΎΠ±Ρ ΠΎΠ΄ΠΈΠΌΠΎ Π΄Π»Ρ ΠΏΠΎΠ΄ΠΊΠ»ΡΡΠ΅Π½ΠΈΡ, Π½Π°ΠΏΡΠΈΠΌΠ΅Ρ, Π°ΡΠ΄ΠΈΠΎ- ΠΈ Π²ΠΈΠ΄Π΅ΠΎΡΠ΅Ρ Π½ΠΈΠΊΠΈ, Π΄ΡΡΠ³ΠΎΠ³ΠΎ ΡΠ»Π΅ΠΊΡΡΠΎΠΎΠ±ΠΎΡΡΠ΄ΠΎΠ²Π°Π½ΠΈΡ.
ΠΠ½ΡΡΡΠΈ ΠΏΠΎΠΌΠ΅ΡΠ΅Π½ΠΈΠΉ ΡΠ°Π½ΡΠ·Π»ΠΎΠ² ΡΡΡΠ°Π½Π°Π²Π»ΠΈΠ²Π°ΡΡ ΡΠΎΠ·Π΅ΡΠΊΠΈ Π½Π΅ ΡΠ΅ΠΊΠΎΠΌΠ΅Π½Π΄ΡΠ΅ΡΡΡ, Π° ΠΏΡΠΈ ΠΎΡΡΡΡΡΡΠ²ΠΈΠΈ Π£ΠΠ β Π·Π°ΠΏΡΠ΅ΡΠ°Π΅ΡΡΡ.

ΠΡΡΠΏΠΏΠ° ΠΎΡΠ²Π΅ΡΠ΅Π½ΠΈΡ Π²ΠΊΠ»ΡΡΠ°Π΅Ρ Π² ΡΠ΅Π±Ρ ΠΎΡΠ²Π΅ΡΠΈΡΠ΅Π»ΡΠ½ΡΠ΅ ΠΏΡΠΈΠ±ΠΎΡΡ, ΡΡΠ°ΡΠΈΠΎΠ½Π°ΡΠ½ΠΎ ΡΡΡΠ°Π½ΠΎΠ²Π»Π΅Π½Π½ΡΠ΅ Π½Π° ΡΡΠ΅Π½Π°Ρ ΠΈ ΠΏΠΎΡΠΎΠ»ΠΊΠ°Ρ , ΠΏΠΎΠ΄ΠΊΠ»ΡΡΠ΅Π½Π½ΡΠ΅ ΡΠΊΡΡΡΠΎΠΉ ΠΏΡΠΎΠ²ΠΎΠ΄ΠΊΠΎΠΉ ΡΠ΅ΡΠ΅Π· Π²ΡΠΊΠ»ΡΡΠ°ΡΠ΅Π»ΠΈ.
ΠΠ΄Π½Π° Π³ΡΡΠΏΠΏΠ° ΠΎΡΠ²Π΅ΡΠ΅Π½ΠΈΡ Π² ΡΡ Π΅ΠΌΠ΅, ΠΌΠΎΠΆΠ΅Ρ Π²ΠΊΠ»ΡΡΠ°ΡΡ Π² ΡΠ΅Π±Ρ Π΄ΠΎ 20 Π»Π°ΠΌΠΏ. ΠΠ°ΡΡΠ΅Π½Π½ΡΠ΅ ΡΠ²Π΅ΡΠΈΠ»ΡΠ½ΠΈΠΊΠΈ, Π²ΠΊΠ»ΡΡΠ°Π΅ΠΌΡΠ΅ Π² ΡΠΎΠ·Π΅ΡΠΊΠΈ ΠΏΡΠΈ ΠΏΠΎΠΌΠΎΡΠΈ Π³ΠΈΠ±ΠΊΠΎΠ³ΠΎ ΡΠ½ΡΡΠ°, Π΄ΠΎΠ»ΠΆΠ½Ρ Π±ΡΡΡ ΡΡΡΠ΅Π½Ρ Π² ΡΠ°ΡΡΠ΅ΡΠ΅ ΡΠΈΠ»ΠΎΠ²ΡΡ Π³ΡΡΠΏΠΏ ΠΈ Π½Π΅ Π΄ΠΎΠ»ΠΆΠ½Ρ ΡΡΠΈΡΡΠ²Π°ΡΡΡΡ ΠΏΡΠΈ ΡΠ°ΡΡΠ΅ΡΠ΅ Π³ΡΡΠΏΠΏΡ ΠΎΡΠ²Π΅ΡΠ΅Π½ΠΈΡ.
ΠΡΠΊΠ»ΡΡΠ°ΡΠ΅Π»ΠΈ ΡΠ°ΡΠΏΠΎΠ»Π°Π³Π°ΡΡΡΡ Π½Π° ΡΡΠ΅Π½Π°Ρ ΠΏΠΎΠΌΠ΅ΡΠ΅Π½ΠΈΠΉ Ρ Π²Ρ ΠΎΠ΄Π½ΠΎΠΉ Π΄Π²Π΅ΡΠΈ ΡΠΎ ΡΡΠΎΡΠΎΠ½Ρ Π΅Π΅ ΡΡΡΠΊΠΈ. ΠΡΠΈ ΠΏΡΠΎΠ΅ΠΊΡΠΈΡΠΎΠ²Π°Π½ΠΈΠΈ ΡΡ Π΅ΠΌΡ ΡΠ»Π΅ΠΊΡΡΠΎΠΏΡΠΎΠ²ΠΎΠ΄ΠΊΠΈ ΡΠ»Π΅Π΄ΡΠ΅Ρ ΡΡΠΈΡΡΠ²Π°ΡΡ, ΡΡΠΎ Π²ΡΠΊΠ»ΡΡΠ°ΡΠ΅Π»ΠΈ Π΄ΠΎΠ»ΠΆΠ½Ρ Π±ΡΡΡ ΠΎΠ±ΡΠ·Π°ΡΠ΅Π»ΡΠ½ΠΎ Π½Π° ΡΠ°Π·Π½ΠΎΠΌ ΠΏΡΠΎΠ²ΠΎΠ΄Π΅, ΡΡΠΎΠ±Ρ ΠΏΡΠΈ ΠΎΡΠΊΠ»ΡΡΠ΅Π½ΠΈΠΈ ΠΏΠΎΠ»Π½ΠΎΡΡΡΡ ΠΎΠ±Π΅ΡΡΠΎΡΠΈΠ²Π°ΡΡ Π²Π΅ΡΡ ΡΠ²Π΅ΡΠΈΠ»ΡΠ½ΠΈΠΊ.
ΠΡΠΎΠΊΠ»Π°Π΄ΠΊΠ° ΠΊΠ°Π±Π΅Π»Ρ
Π‘ΠΎΠ΅Π΄ΠΈΠ½Π΅Π½ΠΈΡ ΡΠΎΠ·Π΅ΡΠΎΠΊ, ΠΎΡΠ²Π΅ΡΠΈΡΠ΅Π»ΡΠ½ΡΡ ΠΏΡΠΈΠ±ΠΎΡΠΎΠ² ΠΈ Π²ΡΠΊΠ»ΡΡΠ°ΡΠ΅Π»Π΅ΠΉ Ρ ΡΠ°ΡΠΏΡΠ΅Π΄Π΅Π»ΠΈΡΠ΅Π»ΡΠ½ΡΠΌ ΡΠΈΡΠΎΠΌ, Π½Π΅ΠΎΠ±Ρ ΠΎΠ΄ΠΈΠΌΠΎ ΠΎΡΡΡΠ΅ΡΡΠ²Π»ΡΡΡ ΠΊΠ°Π±Π΅Π»Π΅ΠΌ Ρ ΡΠ΅ΡΠ΅Π½ΠΈΠ΅ΠΌ, ΠΏΠΎΠ»ΡΡΠ΅Π½Π½ΡΠΌ ΠΏΠΎ ΡΠ°ΡΡΠ΅ΡΡ.
ΠΡΠ΅ ΡΠ°Π·Π²Π΅ΡΠ²Π»Π΅Π½ΠΈΡ ΠΈ ΡΠΎΠ΅Π΄ΠΈΠ½Π΅Π½ΠΈΡ ΠΊΠ°Π±Π΅Π»Π΅ΠΉ Π΄ΠΎΠΏΡΡΠΊΠ°Π΅ΡΡΡ ΠΏΡΠΎΠ²ΠΎΠ΄ΠΈΡΡ ΡΠΎΠ»ΡΠΊΠΎ Π² ΡΠ°ΡΠΏΡΠ΅Π΄Π΅Π»ΠΈΡΠ΅Π»ΡΠ½ΡΡ ΠΊΠΎΡΠΎΠ±ΠΊΠ°Ρ . ΠΡ ΡΠ°ΠΊΠΆΠ΅ ΠΎΡΠΌΠ΅ΡΠ°ΡΡ Π½Π° ΡΡ Π΅ΠΌΠ΅. ΠΠ½ΠΈ Π΄ΠΎΠ»ΠΆΠ½Ρ ΡΠ°ΡΠΏΠΎΠ»Π°Π³Π°ΡΡΡΡ Π»ΠΈΠ±ΠΎ Π² ΡΡΠ΅Π½Π°Ρ ΠΏΠ°ΡΠ°Π»Π»Π΅Π»ΡΠ½ΠΎ ΠΏΠΎΡΠΎΠ»ΠΊΡ Π½Π° ΡΠ°ΡΡΡΠΎΡΠ½ΠΈΠΈ 0,20-0,25 ΠΌ ΠΎΡ Π½Π΅Π³ΠΎ, Π»ΠΈΠ±ΠΎ Π½Π° ΠΏΠ΅ΡΠ΅ΠΊΡΡΡΠΈΠΈ, Π΅ΡΠ»ΠΈ Π² Π±ΡΠ΄ΡΡΠ΅ΠΌ ΠΏΠ»Π°Π½ΠΈΡΡΠ΅ΡΡΡ ΡΡΡΡΠΎΠΉΡΡΠ²ΠΎ Π½Π°ΡΡΠΆΠ½ΡΡ ΠΈΠ»ΠΈ ΠΏΠΎΠ΄Π²Π΅ΡΠ½ΡΡ ΠΊΠΎΠ½ΡΡΡΡΠΊΡΠΈΠΉ ΠΏΠΎΡΠΎΠ»ΠΊΠΎΠ².

ΠΡΠΈ ΡΠΎΠ³Π»Π°ΡΠΎΠ²Π°Π½ΠΈΠΈ ΡΡ Π΅ΠΌΡ ΡΠ»Π΅ΠΊΡΡΠΎΠΏΡΠΎΠ²ΠΎΠ΄ΠΊΠΈ Ρ Π΄ΡΡΠ³ΠΈΠΌΠΈ ΡΠ΅ΡΡΠΌΠΈ ΡΠ»Π΅Π΄ΡΠ΅Ρ ΠΏΠΎΠΌΠ½ΠΈΡΡ, ΡΡΠΎ ΠΌΠΈΠ½ΠΈΠΌΠ°Π»ΡΠ½ΠΎΠ΅ ΡΠ°ΡΡΡΠΎΡΠ½ΠΈΠ΅ ΠΎΡ ΡΠΎΠ·Π΅ΡΠΎΠΊ ΠΈ Π²ΡΠΊΠ»ΡΡΠ°ΡΠ΅Π»Π΅ΠΉ Π΄ΠΎ Π³Π°Π·ΠΎΠΏΡΠΎΠ²ΠΎΠ΄ΠΎΠ² ΠΏΡΠΈΠ½ΠΈΠΌΠ°Π΅ΡΡΡ ΡΠ°Π²Π½ΡΠΌ 0,5 ΠΌ, Π° ΡΠ°ΡΡΡΠΎΡΠ½ΠΈΠ΅ ΠΎΡ ΡΠΎΠ·Π΅ΡΠΎΠΊ Π΄ΠΎ Π΄Π²Π΅ΡΠ΅ΠΉ Π΄ΡΡΠ΅Π²ΡΡ ΠΊΠ°Π±ΠΈΠ½ Π΄ΠΎΠ»ΠΆΠ½ΠΎ Π±ΡΡΡ Π½Π΅ ΠΌΠ΅Π½Π΅Π΅ 0,6 ΠΌ.
ΠΠ»Π΅ΠΊΡΡΠΎΠΏΡΠΎΠ²ΠΎΠ΄ΠΊΠ° Π² ΠΎΠ΄Π½ΠΎΠΊΠΎΠΌΠ½Π°ΡΠ½ΠΎΠΉ ΠΊΠ²Π°ΡΡΠΈΡΠ΅, Π½Π΅ΡΠΌΠΎΡΡΡ Π½Π° ΠΊΠ°ΠΆΡΡΡΡΡΡ ΠΏΡΠΎΡΡΠΎΡΡ, Π΄ΠΎΠ»ΠΆΠ½Π° Π±ΡΡΡ Π²ΡΠΏΠΎΠ»Π½Π΅Π½Π° ΡΠΎΠ»ΡΠΊΠΎ ΠΈΠ· ΠΊΠ°ΡΠ΅ΡΡΠ²Π΅Π½Π½ΡΡ ΠΌΠ°ΡΠ΅ΡΠΈΠ°Π»ΠΎΠ², Ρ ΡΠΎΠ±Π»ΡΠ΄Π΅Π½ΠΈΠ΅ΠΌ ΡΡΠ΅Π±ΠΎΠ²Π°Π½ΠΈΠΉ ΡΠ°Π·ΡΠ°Π±ΠΎΡΠ°Π½Π½ΠΎΠΉ ΡΡ Π΅ΠΌΡ.
Π’ΠΎΠ»ΡΠΊΠΎ ΡΠΎΠ³Π΄Π° ΠΌΠΎΠΆΠ½ΠΎ Π±ΡΠ΄Π΅Ρ ΡΠ°ΡΡΡΠΈΡΡΠ²Π°ΡΡ Π½Π° ΠΊΠ°ΡΠ΅ΡΡΠ²Π΅Π½Π½ΡΡ ΠΈ Π±Π΅ΡΠΏΠ΅ΡΠ΅Π±ΠΎΠΉΠ½ΡΡ ΡΠ°Π±ΠΎΡΡ Π²ΡΠ΅Π³ΠΎ ΡΠ»Π΅ΠΊΡΡΠΎΠΎΠ±ΠΎΡΡΠ΄ΠΎΠ²Π°Π½ΠΈΡ Π² ΡΠ΅ΡΠ΅Π½ΠΈΠ΅ Π΄Π»ΠΈΡΠ΅Π»ΡΠ½ΠΎΠ³ΠΎ Π²ΡΠ΅ΠΌΠ΅Π½ΠΈ.
evosnab.ru
Π‘Ρ Π΅ΠΌΠ° ΡΠ»Π΅ΠΊΡΡΠΎΠΏΡΠΎΠ²ΠΎΠ΄ΠΊΠΈ Π² ΠΊΠ²Π°ΡΡΠΈΡΠ΅ — ΡΠΈΠΏΠΎΠ²Π°Ρ ΡΡ Π΅ΠΌΠ° ΠΏΠΎΠ΄ΠΊΠ»ΡΡΠ΅Π½ΠΈΡ ΠΈ ΡΠ°ΡΠΏΡΠ΅Π΄Π΅Π»Π΅Π½ΠΈΡ ΡΠ»Π΅ΠΊΡΡΠΎΠΏΡΠΎΠ²ΠΎΠ΄ΠΊΠΈ Π² ΠΏΠ°Π½Π΅Π»ΡΠ½ΠΎΠΉ ΠΊΠ²Π°ΡΡΠΈΡΠ΅ (ΠΎΠ΄Π½ΠΎ, Π΄Π²ΡΡ ΠΈΠ»ΠΈ ΡΡΠ΅Ρ ΠΊΠΎΠΌΠ½Π°ΡΠ½ΠΎΠΉ)
ΠΠ΄ΠΈΠ½ ΠΈΠ· ΡΡΠ°ΠΏΠΎΠ² ΡΠ΅ΠΌΠΎΠ½ΡΠ° β ΠΏΡΠΎΠΊΠ»Π°Π΄ΠΊΠ° ΡΠ»Π΅ΠΊΡΡΠΈΡΠ΅ΡΠΊΠΎΠΉ ΡΠ΅ΡΠΈ. ΠΠ°Π½Π½ΡΠΉ Π²ΠΈΠ΄ ΠΊΠΎΠΌΠΌΡΠ½ΠΈΠΊΠ°ΡΠΈΠΉ ΡΠΎ Π²ΡΠ΅ΠΌΠ΅Π½Π΅ΠΌ ΡΡΠ΅Π±ΡΠ΅Ρ Π·Π°ΠΌΠ΅Π½Ρ. ΠΠ΅ΠΎΠ±Ρ ΠΎΠ΄ΠΈΠΌΠΎ ΡΡΠ΅ΡΡΡ ΠΎΡΠ΅Π½Ρ ΠΌΠ½ΠΎΠ³ΠΎ Π½ΡΠ°Π½ΡΠΎΠ² β ΡΠΏΡΠΎΠ΅ΠΊΡΠΈΡΠΎΠ²Π°ΡΡ ΠΈ ΡΠΎΡΡΠ°Π²ΠΈΡΡ ΡΡ Π΅ΠΌΡ ΡΠ»Π΅ΠΊΡΡΠΎΠΏΡΠΎΠ²ΠΎΠ΄ΠΊΠΈ, Π²ΡΠ±ΡΠ°ΡΡ ΡΠΏΠΎΡΠΎΠ±Ρ ΡΠΎΠ΅Π΄ΠΈΠ½Π΅Π½ΠΈΡ ΡΠ΅ΠΏΠ΅ΠΉ, ΡΠΈΠΏ ΡΠ°Π·Π²ΠΎΠ΄ΠΊΠΈ, ΡΠΎΠ±Π»ΡΡΡΠΈ Π²ΡΠ΅ ΡΡΠ»ΠΎΠ²ΠΈΡ ΠΏΠΎ ΠΏΠΎΠΆΠ°ΡΠ½ΠΎΠΉ Π±Π΅Π·ΠΎΠΏΠ°ΡΠ½ΠΎΡΡΠΈ ΠΈ Ρ.Π΄. Π’Π°ΠΊΠΆΠ΅ Π½Π΅ΠΎΠ±Ρ ΠΎΠ΄ΠΈΠΌΠΎ ΠΏΠΎΠΌΠ½ΠΈΡΡ ΠΎ ΡΠΎΠΌ, ΡΡΠΎ ΡΡ Π΅ΠΌΠ° ΡΠ»Π΅ΠΊΡΡΠΎΠΏΡΠΎΠ²ΠΎΠ΄ΠΊΠΈ Π΄Π»Ρ ΡΠ°Π·Π½ΡΡ ΠΊΠ²Π°ΡΡΠΈΡ, Π² Π·Π°Π²ΠΈΡΠΈΠΌΠΎΡΡΠΈ ΠΎΡ ΠΊΠΎΠ»ΠΈΡΠ΅ΡΡΠ²Π° ΠΈ ΡΠ°ΡΠΏΠΎΠ»ΠΎΠΆΠ΅Π½ΠΈΡ ΠΈΡ ΠΊΠΎΠΌΠ½Π°Ρ, ΡΠ°ΠΊΠΆΠ΅ Π±ΡΠ΄Π΅Ρ ΠΈΠΌΠ΅ΡΡ ΡΠ²ΠΎΠΈ ΠΎΡΠΎΠ±Π΅Π½Π½ΠΎΡΡΠΈ.
ΠΠΈΠ΄Ρ ΡΠ»Π΅ΠΊΡΡΠΎΠΏΡΠΎΠ²ΠΎΠ΄ΠΊΠΈ
Π Π°ΡΡΠΌΠΎΡΡΠΈΠΌ ΠΎΠ±ΡΡΡ ΠΊΠ»Π°ΡΡΠΈΡΠΈΠΊΠ°ΡΠΈΡ ΡΠ»Π΅ΠΊΡΡΠΎΠΏΡΠΎΠ²ΠΎΠ΄ΠΎΠΊ Π² ΠΊΠ²Π°ΡΡΠΈΡΠ΅. Π Π·Π°Π²ΠΈΡΠΈΠΌΠΎΡΡΠΈ ΠΎΡ Π²ΠΈΠ΄ΠΎΠ² ΠΌΠΎΠ½ΡΠ°ΠΆΠ° ΠΎΠ½Π° Π±ΡΠ²Π°Π΅Ρ:
- ΠΡΠΊΡΡΡΠ°Ρ ΡΠ»Π΅ΠΊΡΡΠΎΠΏΡΠΎΠ²ΠΎΠ΄ΠΊΠ° β ΠΏΡΠΎΠΊΠ»Π°Π΄ΡΠ²Π°ΡΡ Π½Π° ΠΏΠΎΠ²Π΅ΡΡ Π½ΠΎΡΡΠΈ ΡΡΠ΅Π½, ΠΏΠΎΡΠΎΠ»ΠΊΠ° ΡΠ½Π°ΡΡΠΆΠΈ. ΠΡΠ΅ΠΏΠ»Π΅Π½ΠΈΠ΅ ΠΏΡΠΎΠ²ΠΎΠ΄ΠΎΠ² ΠΌΠ½ΠΎΠ³ΠΎΠΎΠ±ΡΠ°Π·Π½ΠΎ: ΠΊΠ°Π±Π΅Π»Ρ-ΠΊΠ°Π½Π°Π», Π³ΠΎΡΡΠ°, ΠΏΠ»ΠΈΠ½ΡΡΡΡ ΠΈ Ρ.Π΄. ΠΠ°Π±Π΅Π»ΠΈ Π² ΡΡΠΎΠΉ ΡΠ»Π΅ΠΊΡΡΠΎΠΏΡΠΎΠ²ΠΎΠ΄ΠΊΠ΅, ΠΏΠΎ ΡΡΠ°Π²Π½Π΅Π½ΠΈΡ ΡΠΎ ΡΠΊΡΡΡΠΎΠΉ, ΠΌΠΎΠ³ΡΡ ΠΈΠΌΠ΅ΡΡ ΠΌΠ΅Π½ΡΡΠ΅Π΅ ΡΠ΅ΡΠ΅Π½ΠΈΠ΅. ΠΠΎΠΆΠ΅Ρ Π±ΡΡΡ ΡΡΠ°ΡΠΈΠΎΠ½Π°ΡΠ½ΠΎΠΉ, ΠΏΠ΅ΡΠ΅Π½ΠΎΡΠ½ΠΎΠΉ ΠΈΠ»ΠΈ ΠΏΠ΅ΡΠ΅Π΄Π²ΠΈΠΆΠ½ΠΎΠΉ
- Π‘ΠΊΡΡΡΠ°Ρ ΡΠ»Π΅ΠΊΡΡΠΎΠΏΡΠΎΠ²ΠΎΠ΄ΠΊΠ° β ΠΏΡΠΎΠΊΠ»Π°Π΄ΡΠ²Π°ΡΡ Π²Π½ΡΡΡΠΈ ΠΊΠΎΠ½ΡΡΡΡΠΊΡΠΈΠΉ: Π² ΡΡΡΠ±Π°Ρ , ΠΊΠΎΡΠΎΠ±Π°Ρ , ΡΠ³Π»ΡΠ±Π»Π΅Π½ΠΈΡΡ ΠΈ Ρ.Π΄. ΠΠ΄ΠΈΠ½ ΠΈΠ· ΡΠ°ΠΌΡΡ ΡΠ°ΡΠΏΡΠΎΡΡΡΠ°Π½Π΅Π½Π½ΡΡ ΠΌΠ΅ΡΠΎΠ΄ΠΎΠ² ΠΏΡΠΎΠΊΠ»Π°Π΄ΠΊΠΈ ΠΊΠ°Π±Π΅Π»Π΅ΠΉ. ΠΠ· ΠΎΡΠ½ΠΎΠ²Π½ΡΡ Π½Π΅Π΄ΠΎΡΡΠ°ΡΠΊΠΎΠ² β ΠΎΡΡΡΡΡΡΠ²ΠΈΠ΅ Π΄ΠΎΡΡΡΠΏΠ° ΠΊ ΠΏΡΠΎΠ²ΠΎΠ΄ΠΊΠ΅. Π Π² ΡΠ»ΡΡΠ°Π΅ Π²ΠΎΠ·Π½ΠΈΠΊΠ½ΠΎΠ²Π΅Π½ΠΈΡ Π½Π΅ΠΈΡΠΏΡΠ°Π²Π½ΠΎΡΡΠ΅ΠΉ ΠΏΠΎΡΡΠ΅Π±ΡΠ΅ΡΡΡ ΠΏΡΠΈΠ»ΠΎΠΆΠΈΡΡ Π½Π΅ΠΌΠ°Π»ΠΎ ΡΡΠΈΠ»ΠΈΠΉ, ΡΡΠΎΠ±Ρ Π΄ΠΎ Π½Π΅Π΅ Π΄ΠΎΠ±ΡΠ°ΡΡΡΡ. ΠΠ°Π±Π΅Π»ΠΈ Π² ΡΠ°ΠΊΠΎΠΉ ΡΠ΅ΡΠΈ ΠΈΠΌΠ΅ΡΡ Π±ΠΎΠ»ΡΡΠ΅Π΅ ΡΠ΅ΡΠ΅Π½ΠΈΠ΅. ΠΠ»Π΅ΠΊΡΡΠΎΡΠ΅ΡΡ Π½ΡΠΆΠ½ΠΎ ΠΏΡΠΎΠ΅ΠΊΡΠΈΡΠΎΠ²Π°ΡΡ Π·Π°ΡΠ°Π½Π΅Π΅
- ΠΠ°ΡΡΠΆΠ½Π°Ρ ΡΠ»Π΅ΠΊΡΡΠΎΠΏΡΠΎΠ²ΠΎΠ΄ΠΊΠ° β ΠΏΡΠΎΠΊΠ»Π°Π΄ΠΊΠ° ΡΠ΅ΡΠΈ ΡΠ½Π°ΡΡΠΆΠΈ Π·Π΄Π°Π½ΠΈΡ. Π’Π°ΠΊΠΆΠ΅ ΠΌΠΎΠΆΠ΅Ρ Π±ΡΡΡ ΠΎΡΠΊΡΡΡΠΎΠΉ ΠΈ ΡΠΊΡΡΡΠΎΠΉ
ΠΠ° ΡΡΠ°ΠΏΠ΅ ΠΏΡΠΎΠ΅ΠΊΡΠΈΡΠΎΠ²Π°Π½ΠΈΡ ΡΡ Π΅ΠΌΡ ΡΠ»Π΅ΠΊΡΡΠΎΠΏΡΠΎΠ²ΠΎΠ΄ΠΊΠΈ Π½ΡΠΆΠ½ΠΎ ΡΡΠ΅ΡΡΡ:
- ΠΠ΅ΡΡΠ° ΡΡΡΠ°Π½ΠΎΠ²ΠΊΠΈ ΡΠ»Π΅ΠΊΡΡΠΎΡΠΈΡΠΊΠΎΠ² ΠΈ ΡΠΎΠ·Π΅ΡΠΎΠΊ
- ΠΠΎΠ»ΠΈΡΠ΅ΡΡΠ²ΠΎ ΡΠ»Π΅ΠΊΡΡΠΎΡΠΎΡΠ΅ΠΊ Π² ΠΊΠ²Π°ΡΡΠΈΡΠ΅
- ΠΠΎΡΠ½ΠΎΡΡΡ ΡΠ»Π΅ΠΊΡΡΠΈΡΠ΅ΡΠΊΠΈΡ Π±ΡΡΠΎΠ²ΡΡ ΠΏΡΠΈΠ±ΠΎΡΠΎΠ², ΠΊΠΎΡΠΎΡΡΠ΅ Π±ΡΠ΄ΡΡ ΠΈΡΠΏΠΎΠ»ΡΠ·ΠΎΠ²Π°ΡΡΡΡ ΠΏΠΎΡΡΠΎΡΠ½Π½ΠΎ ΠΈ ΠΏΠ΅ΡΠΈΠΎΠ΄ΠΈΡΠ΅ΡΠΊΠΈ
- Π Π°Π·ΠΌΠ΅ΡΠΊΡ ΠΏΡΠΎΠ²ΠΎΠ΄ΠΎΠ², Π° Π΄Π»Ρ ΠΎΡΠΊΡΡΡΠΎΠΉ ΠΏΡΠΎΠ²ΠΎΠ΄ΠΊΠΈ β ΠΌΠ΅ΡΡΠ° ΠΈΡ ΠΊΡΠ΅ΠΏΠ»Π΅Π½ΠΈΡ
- ΠΡΠ½ΠΎΠ²Π½ΡΠ΅ ΡΡΠ΅Π±ΠΎΠ²Π°Π½ΠΈΡ ΠΊ ΡΠ»Π΅ΠΊΡΡΠΎΠΏΡΠΎΠ²ΠΎΠ΄ΠΊΠ΅ βΠΌΠ΅Π΄Π½ΡΠ΅ ΠΊΠ°Π±Π΅Π»ΠΈ Π΄Π»Ρ ΠΏΡΠΎΠΊΠ»Π°Π΄ΠΊΠΈ ΡΠ΅ΡΠΈ, ΠΏΠΈΡΠ°Π½ΠΈΠ΅ ΠΎΡ ΡΠ΅ΡΠΈ 380/220 Π, ΡΠΈΡΡΠ΅ΠΌΠ° Π·Π°Π·Π΅ΠΌΠ»Π΅Π½ΠΈΡ TN-C-S ΠΈΠ»ΠΈ TN-S
Π‘ΠΏΠΎΡΠΎΠ±Ρ ΡΠΎΠ΅Π΄ΠΈΠ½Π΅Π½ΠΈΡ
Π‘ΠΏΠΎΡΠΎΠ±Ρ ΡΠΎΠ΅Π΄ΠΈΠ½Π΅Π½ΠΈΡ ΡΠ»Π΅ΠΊΡΡΠΎΡΠ΅ΠΏΠΈ:
- ΠΠΎΡΠ»Π΅Π΄ΠΎΠ²Π°ΡΠ΅Π»ΡΠ½ΠΎ β ΡΠΊΠ»Π°Π΄ΡΠ²Π°Π΅ΡΡΡ Π½Π°ΠΏΡΡΠΆΠ΅Π½ΠΈΠ΅ Π²ΡΠ΅Ρ ΡΠ»Π΅ΠΌΠ΅Π½ΡΠΎΠ² ΡΠ΅ΡΠΈ, Π² ΠΊΠ°ΠΆΠ΄ΠΎΠΌ ΠΈΠ· Π½ΠΈΡ ΡΠΈΠ»Π° ΡΠΎΠΊΠ° ΠΎΠ΄ΠΈΠ½Π°ΠΊΠΎΠ²Π°Ρ. Π ΡΠ΅ΠΏΠΈ Π½Π΅Ρ ΡΠ·Π»ΠΎΠ², ΠΈ ΠΏΠΎΡΡΠΎΠΌΡ, Π΅ΡΠ»ΠΈ Π²ΡΡ ΠΎΠ΄ΠΈΡ ΠΈΠ· ΡΡΡΠΎΡ ΠΎΠ΄ΠΈΠ½ ΡΠ»Π΅ΠΌΠ΅Π½Ρ, ΠΏΠ΅ΡΠ΅ΡΡΠ°ΡΡ ΡΠ°Π±ΠΎΡΠ°ΡΡ Π²ΡΠ΅ ΠΎΡΡΠ°Π»ΡΠ½ΡΠ΅
- ΠΠ°ΡΠ°Π»Π»Π΅Π»ΡΠ½ΠΎ β ΠΊΠΎ Π²ΡΠ΅ΠΌ ΠΏΠ°ΡΠ°Π»Π»Π΅Π»ΡΠ½ΠΎ ΡΠΎΠ΅Π΄ΠΈΠ½Π΅Π½Π½ΡΠΌ Π²Π΅ΡΠ²ΡΠΌ ΡΠ΅ΠΏΠΈ ΠΏΡΠΈΠ»ΠΎΠΆΠ΅Π½ΠΎ ΠΎΠ΄Π½ΠΎ Π½Π°ΠΏΡΡΠΆΠ΅Π½ΠΈΠ΅.Β Π‘ΠΈΠ»Π° ΡΠΎΠΊΠ° Π² ΡΠ·Π»Π°Ρ ΡΠ°Π²Π½Π° ΡΡΠΌΠΌΠ΅ ΡΠΎΠΊΠΎΠ² Π² ΡΠΎΠ΅Π΄ΠΈΠ½Π΅Π½Π½ΡΡ ΠΏΠ°ΡΠ°Π»Π»Π΅Π»ΡΠ½ΡΡ ΠΏΡΠΎΠ²ΠΎΠ΄Π½ΠΈΠΊΠ°Ρ . ΠΠ»Π΅ΠΌΠ΅Π½ΡΡ Π½Π΅ ΡΠΎΠ΅Π΄ΠΈΠ½ΡΡΡΡΡ ΠΌΠ΅ΠΆΠ΄Ρ ΡΠΎΠ±ΠΎΠΉ, Π½ΠΎ ΠΎΠ±ΡΠ΅Π΄Π΅Π½Ρ ΡΠ·Π»Π°ΠΌΠΈ. ΠΡΠ»ΠΈ ΠΎΠ΄ΠΈΠ½ ΠΈΠ· Π½ΠΈΡ Π²ΡΡ ΠΎΠ΄ΠΈΡ ΠΈΠ· ΡΡΡΠΎΡ, Π΄Π°Π½Π½ΡΠΉ ΡΠ°ΠΊΡ Π½Π΅ ΠΎΡΡΠ°ΠΆΠ°Π΅ΡΡΡ Π½Π° ΡΠ°Π±ΠΎΡΠ΅ ΠΎΡΡΠ°Π»ΡΠ½ΡΡ
- Π‘ΠΌΠ΅ΡΠ°Π½Π½ΠΎ β ΠΏΡΠΈΠΌΠ΅Π½ΡΡΡΡΡ ΠΎΠ±Π° ΡΠΏΠΎΡΠΎΠ±Π° ΡΠΎΠ΅Π΄ΠΈΠ½Π΅Π½ΠΈΡ Π½Π° ΠΎΠ΄Π½ΠΎΠΌ ΡΡΠ°ΡΡΠΊΠ΅ ΡΠ΅ΠΏΠΈ
Π’ΠΈΠΏΡ ΡΠ°Π·Π²ΠΎΠ΄ΠΊΠΈ
Π‘ΡΡΠ΅ΡΡΠ²ΡΠ΅Ρ ΡΡΠΈ ΡΠΈΠΏΠ° ΡΠ°Π·Π²ΠΎΠ΄ΠΊΠΈ ΡΠ»Π΅ΠΊΡΡΠΎΡΠ΅ΡΠΈ:
- Π‘ ΠΏΠΎΠΌΠΎΡΡΡ ΡΠ°ΡΠΏΡΠ΅Π΄Π΅Π»ΠΈΡΠ΅Π»ΡΠ½ΡΡ ΠΊΠΎΡΠΎΠ±ΠΎΠΊ: ΡΠ»Π΅ΠΊΡΡΠΈΡΠ΅ΡΠΊΠΈΠΉ ΡΠΈΡΠΎΠΊ ΡΠ°ΡΠΏΠΎΠ»Π°Π³Π°ΡΡ Π·Π° ΠΏΡΠ΅Π΄Π΅Π»Π°ΠΌΠΈ ΠΊΠ²Π°ΡΡΠΈΡΡ β Π½Π° ΠΏΠ»ΠΎΡΠ°Π΄ΠΊΠ΅ Π² ΠΏΠΎΠ΄ΡΠ΅Π·Π΄Π΅. ΠΠ° ΡΠΈΡΠΎΠΊ ΡΡΠ°Π²ΠΈΡΡΡ ΡΡΠ΅ΡΡΠΈΠΊ Ρ Π½Π΅ΡΠΊΠΎΠ»ΡΠΊΠΈΠΌΠΈ Π°Π²ΡΠΎΠΌΠ°ΡΠ°ΠΌΠΈ. ΠΡ ΡΠΈΡΠΊΠ° ΠΊΠ°Π±Π΅Π»Ρ ΠΈΠ΄Π΅Ρ Π² ΠΊΠ²Π°ΡΡΠΈΡΡ. Π ΠΊΠ°ΠΆΠ΄ΠΎΠΉ ΠΊΠΎΠΌΠ½Π°ΡΠ΅ ΡΡΠΎΠΈΡ ΡΠ²ΠΎΡ ΡΠ°ΡΠΏΡΠ΅Π΄Π΅Π»ΠΈΡΠ΅Π»ΡΠ½Π°Ρ ΠΊΠΎΡΠΎΠ±ΠΊΠ°. ΠΠ½ΠΈ ΠΏΠΎΠ΄ΠΊΠ»ΡΡΠ΅Π½Ρ ΠΊ ΡΠ΅ΡΠΈ ΠΏΠΎΡΠ»Π΅Π΄ΠΎΠ²Π°ΡΠ΅Π»ΡΠ½ΠΎ. ΠΠ±ΡΠ°Ρ ΡΡ Π΅ΠΌΠ° Π²ΡΠ³Π»ΡΠ΄ΠΈΡ ΡΠ°ΠΊ:
- Β«ΠΠ²Π΅Π·Π΄Π°Β»— ΡΠ»Π΅ΠΊΡΡΠΎΡΠΎΡΠΊΠ° ΡΠ°ΡΠΏΠΎΠ»Π°Π³Π°Π΅ΡΡΡ Π½Π° ΠΎΡΠ΄Π΅Π»ΡΠ½ΠΎΠΉ ΠΊΠ°Π±Π΅Π»ΡΠ½ΠΎΠΉ Π»ΠΈΠ½ΠΈΠΈ ΠΈ ΠΏΠΎΠ΄ΡΠΎΠ΅Π΄ΠΈΠ½Π΅Π½Π° ΠΊ ΠΎΡΠ΄Π΅Π»ΡΠ½ΠΎΠΌΡ Π°Π²ΡΠΎΠΌΠ°ΡΡ Π² ΡΠΈΡΠΊΠ΅ Π½Π°ΠΏΡΡΠΌΡΡ.Β ΠΠ΅ΡΠ΅Π½ΡΠ°Π±Π΅Π»ΡΠ½Π° Ρ ΡΠΎΡΠΊΠΈ Π·ΡΠ΅Π½ΠΈΡ ΡΡΡΠ΄ΠΎΠ·Π°ΡΡΠ°Ρ ΠΈ Π΄Π΅Π½Π΅ΠΆΠ½ΡΡ ΡΠ°ΡΡ ΠΎΠ΄ΠΎΠ² Π½Π° ΠΏΡΠΎΠΊΠ»Π°Π΄ΠΊΡ ΠΊΠ°Π±Π΅Π»Π΅ΠΉ ΠΈ ΠΏΡΠΎΠ²ΠΎΠ΄ΠΎΠ² ΠΊ ΠΊΠ°ΠΆΠ΄ΠΎΠΌΡ ΡΠ»Π΅ΠΌΠ΅Π½ΡΡ, ΠΏΠΎΠΊΡΠΏΠΊΠ΅ Π±ΠΎΠ»Π΅Π΅ ΠΌΠΎΡΠ½ΠΎΠ³ΠΎ ΡΡΠΈΡΠΊΠ° ΠΈ Π±ΠΎΠ»ΡΡΠΎΠ³ΠΎ ΠΊΠΎΠ»ΠΈΡΠ΅ΡΡΠ²Π° Π°Π²ΡΠΎΠΌΠ°ΡΠΎΠ²
- Β«Π¨Π»Π΅ΠΉΡΒ» — ΡΠ°ΠΊΠΎΠΉ ΡΠΏΠΎΡΠΎΠ± ΠΏΡΠΎΠ²ΠΎΠ΄ΠΊΠΈ ΡΡ ΠΎΠΆ ΡΠΎ Β«Π·Π²Π΅Π·Π΄ΠΎΠΉΒ». ΠΡΠ»ΠΈΡΠΈΠ΅ΠΌ ΡΠ²Π»ΡΠ΅ΡΡΡ ΡΠΎ, ΡΡΠΎ Π½Π° ΠΎΡΠ΄Π΅Π»ΡΠ½ΠΎΠΌ ΠΊΠ°Π±Π΅Π»Π΅, ΠΊΠΎΡΠΎΡΡΠΉ ΠΈΠ΄Π΅Ρ ΠΎΡ ΡΠΈΡΠΊΠ°, Π½Π°Ρ ΠΎΠ΄ΠΈΡΡΡ Π½Π΅ ΠΎΠ΄ΠΈΠ½ ΡΠ»Π΅ΠΌΠ΅Π½Ρ, Π° Π³ΡΡΠΏΠΏΠ°. ΠΠ° ΡΡ Π΅ΠΌΠ΅ Π²ΡΠ³Π»ΡΠ΄ΠΈΡ ΡΠ°ΠΊ:
ΠΠ±ΡΡΠ½ΠΎ ΠΈΡΠΏΠΎΠ»ΡΠ·ΡΡΡ Π½Π΅ΡΠΊΠΎΠ»ΡΠΊΠΎ ΡΠΈΠΏΠΎΠ² ΠΏΡΠΎΠ²ΠΎΠ΄ΠΊΠΈ ΡΡΠ°Π·Ρ.
Π‘Ρ Π΅ΠΌΠ° ΡΠ»Π΅ΠΊΡΡΠΎΠΏΡΠΎΠ²ΠΎΠ΄ΠΊΠΈ
ΠΡΠΈ ΡΠΎΡΡΠ°Π²Π»Π΅Π½ΠΈΠΈ ΡΡ Π΅ΠΌΡ ΡΠ»Π΅ΠΊΡΡΠΎΠΏΡΠΎΠ²ΠΎΠ΄ΠΊΠΈ Π»ΡΡΡΠ΅ ΡΠ΄Π΅Π»Π°ΡΡ Π΄Π²Π° Π²Π°ΡΠΈΠ°Π½ΡΠ° ΠΏΠ»Π°Π½Π°: ΠΎΠ΄ΠΈΠ½ β Π΄Π»Ρ ΡΠ°Π·ΠΌΠ΅ΡΠ΅Π½ΠΈΡ ΡΠ²Π΅ΡΠΈΠ»ΡΠ½ΠΈΠΊΠΎΠ², Π²ΡΠΎΡΠΎΠΉ β Π΄Π»Ρ ΡΠΎΠ·Π΅ΡΠΎΠΊ. ΠΡΡΠΎΡΠ½ΠΈΠΊΠΈ ΠΏΠΎΡΡΠ΅Π±Π»Π΅Π½ΠΈΡ ΡΠ½Π΅ΡΠ³ΠΈΠΈ ΠΏΡΠΈ ΡΡΠΎΠΌ ΡΠ°Π·Π΄Π΅Π»ΡΡΡ ΠΏΠΎ Π³ΡΡΠΏΠΏΠ°ΠΌ. ΠΠ»Ρ ΠΊΠ°ΠΆΠ΄ΠΎΠΉ ΠΈΠ· Π½ΠΈΡ Π² ΡΡΠ΅ΡΡΠΈΠΊΠ΅ Π±ΡΠ΄Π΅Ρ ΠΏΡΠ΅Π΄ΡΡΠΌΠΎΡΡΠ΅Π½ ΠΎΡΠ΄Π΅Π»ΡΠ½ΡΠΉ Π°Π²ΡΠΎΠΌΠ°Ρ. ΠΠ΅ΠΎΠ±Ρ ΠΎΠ΄ΠΈΠΌΠΎΡΡΡ ΡΠ°ΠΊΠΎΠ³ΠΎ ΡΠ°ΡΠΏΡΠ΅Π΄Π΅Π»Π΅Π½ΠΈΡ ΡΠ²ΡΠ·Π°Π½Π° Ρ ΡΠΌΠ΅Π½ΡΡΠ΅Π½ΠΈΠ΅ΠΌ Π½Π°Π³ΡΡΠ·ΠΊΠΈ Π½Π° ΠΊΠ°Π±Π΅Π»Ρ. Π’Π°ΠΊΠΆΠ΅ ΠΏΡΠΈ Π²ΠΎΠ·Π½ΠΈΠΊΠ½ΠΎΠ²Π΅Π½ΠΈΠΈ Π½Π΅ΠΈΡΠΏΡΠ°Π²Π½ΠΎΡΡΠΈ Π½Π΅ Π±ΡΠ΄Π΅Ρ ΠΎΠ±Π΅ΡΡΠΎΡΠ΅Π½Π° Π²ΡΡ ΠΊΠ²Π°ΡΡΠΈΡΠ°, Π° ΡΠΎΠ»ΡΠΊΠΎ ΡΠ° ΠΊΠΎΠΌΠ½Π°ΡΠ°, Π² ΠΊΠΎΡΠΎΡΠΎΠΉ Π½Π΅ΠΎΠ±Ρ ΠΎΠ΄ΠΈΠΌ ΡΠ΅ΠΌΠΎΠ½Ρ ΠΏΡΠΎΠ²ΠΎΠ΄ΠΊΠΈ.
ΠΠΎΠΆΠ½ΠΎ ΡΠ΄Π΅Π»Π°ΡΡ ΠΎΡΠ΄Π΅Π»ΡΠ½ΡΠ΅ Π³ΡΡΠΏΠΏΡ Π΄Π»Ρ:
- Π ΠΎΠ·Π΅ΡΠΎΠΊ βΒ Π°Π²ΡΠΎΠΌΠ°Ρ Π½Π° 25Π ΠΈ Π΄Π»Ρ ΠΊΠΎΠΌΠ½Π°Ρ, ΠΈ Π΄Π»Ρ ΠΊΡΡ Π½ΠΈ Ρ ΡΠ°Π½ΡΠ·Π»ΠΎΠΌ
- ΠΡΠ²Π΅ΡΠ΅Π½ΠΈΡ β ΠΈΡΠΏΠΎΠ»ΡΠ·ΠΎΠ²Π°ΡΡ Π°Π²ΡΠΎΠΌΠ°Ρ Π½Π° 10Π
- ΠΠ»Ρ ΠΊΡΡΠΏΠ½ΠΎΠΉ Π±ΡΡΠΎΠ²ΠΎΠΉ ΡΠ΅Ρ Π½ΠΈΠΊΠΈ (ΡΡΠΈΡΠ°Π»ΡΠ½Π°Ρ ΠΌΠ°ΡΠΈΠ½Π°, ΡΠ»Π΅ΠΊΡΡΠΈΡΠ΅ΡΠΊΠ°Ρ ΠΏΠ»ΠΈΡΠ°, Π²ΡΡΡΠΆΠΊΠΈ ΠΈ Ρ.Π΄.) ΠΎΡΠ΄Π΅Π»ΡΠ½ΡΠ΅ Π°Π²ΡΠΎΠΌΠ°ΡΡ Π½Π° 25Π ΠΈΠ»ΠΈ 32Π
ΠΠ°Π»Π΅Π΅ ΡΠ»Π΅Π΄ΡΠ΅Ρ ΠΎΠΏΡΠ΅Π΄Π΅Π»ΠΈΡΡ ΠΊΠΎΠ»ΠΈΡΠ΅ΡΡΠ²ΠΎ ΡΠΎΠ·Π΅ΡΠΎΠΊ ΠΈ ΠΈΡ ΠΌΠ΅ΡΡΠΎΡΠ°ΡΠΏΠΎΠ»ΠΎΠΆΠ΅Π½ΠΈΠ΅ Π² ΠΊΠ²Π°ΡΡΠΈΡΠ΅. Π‘ΠΏΠ΅ΡΠ²Π° Π½Π°Π·Π½Π°ΡΠ°ΡΡ ΠΌΠ΅ΡΡΠ° ΠΏΠΎΡΡΠ΅Π±Π»Π΅Π½ΠΈΡ ΡΠ½Π΅ΡΠ³ΠΈΠΈ ΠΎΡΠ½ΠΎΠ²Π½ΡΡ ΠΏΡΠΈΠ±ΠΎΡΠΎΠ², Π·Π°ΡΠ΅ΠΌ Π²ΡΠΊΠ»ΡΡΠ°ΡΠ΅Π»ΠΈ, ΡΠ»Π΅ΠΌΠ΅Π½ΡΡ ΠΎΡΠ²Π΅ΡΠ΅Π½ΠΈΡ ΠΈ ΡΠ°ΡΠΏΡΠ΅Π΄Π΅Π»ΠΈΡΠ΅Π»ΡΠ½ΡΠ΅ ΠΊΠΎΡΠΎΠ±ΠΊΠΈ. ΠΡΠΈ ΡΠ°ΡΠΏΠΎΠ»ΠΎΠΆΠ΅Π½ΠΈΠΈ ΡΠΎΠ·Π΅ΡΠΎΠΊ ΠΈ Π²ΡΠΊΠ»ΡΡΠ°ΡΠ΅Π»Π΅ΠΉ Π½ΡΠΆΠ½ΠΎ ΡΡΠ΅ΡΡΡ ΠΈΡ Π±ΡΠ΄ΡΡΠ΅Π΅ ΠΊΠΎΠΌΡΠΎΡΡΠ½ΠΎΠ΅ ΠΈΡΠΏΠΎΠ»ΡΠ·ΠΎΠ²Π°Π½ΠΈΠ΅. ΠΠ»Ρ ΡΡΠΎΠ³ΠΎ:
- ΠΡ ΡΠ»Π΅Π΄ΡΠ΅Ρ ΡΠ°ΡΠΏΠΎΠ»Π°Π³Π°ΡΡ ΡΠ»Π΅Π²Π° ΠΎΡ Π²Ρ ΠΎΠ΄Π°
- Π ΠΎΠ·Π΅ΡΠΊΠΈ ΡΡΡΠ°Π½Π°Π²Π»ΠΈΠ²Π°ΡΡ Π²Β 40 ΡΠΌ ΠΎΡ ΠΏΠΎΠ»Π°. ΠΠ° ΠΊΡΡ Π½Π΅ ΠΌΠΎΠΆΠ΅Ρ Π±ΡΡΡ ΠΈΠ½Π°Ρ Π²ΡΡΠΎΡΠ° ΡΠ°ΡΠΏΠΎΠ»ΠΎΠΆΠ΅Π½ΠΈΡ
- ΠΡΠΊΠ»ΡΡΠ°ΡΠ΅Π»ΠΈ β Π½Π° Π²ΡΡΠΎΡΠ΅ 90 ΡΠΌ ΠΎΡ ΠΏΠΎΠ»Π°
ΠΡΠΈ ΠΏΡΠΎΠ΅ΠΊΡΠΈΡΠΎΠ²Π°Π½ΠΈΠΈ ΡΠΈΠΏΠΎΠ²ΠΎΠΉ ΡΠ°Π·Π²ΠΎΠ΄ΠΊΠΈ ΡΠ»Π΅ΠΊΡΡΠΎΡΠ΅ΡΠΈ Π½ΡΠΆΠ½ΠΎ ΡΡΠΈΡΡΠ²Π°ΡΡ ΠΎΠ±ΡΠΈΠ΅ ΡΡΠ΅Π±ΠΎΠ²Π°Π½ΠΈΡ Π±Π΅Π·ΠΎΠΏΠ°ΡΠ½ΠΎΡΡΠΈ:
- Π Π²Π°Π½Π½ΠΎΠΉ ΠΌΠΎΠΆΠ½ΠΎ ΡΡΡΠ°Π½Π°Π²Π»ΠΈΠ²Π°ΡΡ ΡΠΎΠ·Π΅ΡΠΊΡ ΡΠΎΠ»ΡΠΊΠΎ ΠΏΡΠΈ Π½Π°Π»ΠΈΡΠΈΠΈ ΡΡΠ°Π½ΡΡΠΎΡΠΌΠ°ΡΠΎΡΠ°
- ΠΠ°Π·Π΅ΠΌΠ»Π΅Π½ΠΈΠ΅ ΡΠΎΠ·Π΅ΡΠΎΠΊ Π½Π΅Π»ΡΠ·Ρ ΠΏΠΎΠ΄ΠΊΠ»ΡΡΠ°ΡΡ ΠΊ Π½ΡΠ»Π΅Π²ΠΎΠΌΡ ΠΏΡΠΎΠ²ΠΎΠ΄Ρ
- ΠΠ»Ρ ΡΠ»Π΅ΠΊΡΡΠΈΡΠ΅ΡΠΊΠΎΠΉ ΠΏΠ»ΠΈΡΡ Π½Π° ΠΊΡΡ Π½Π΅ Π½Π΅ΠΎΠ±Ρ ΠΎΠ΄ΠΈΠΌ Π°Π²ΡΠΎΠΌΠ°Ρ Π½Π° 63 Π
- Π’ΡΠ°Π΅ΠΊΡΠΎΡΠΈΡ ΠΏΡΠΎΠΊΠ»Π°Π΄ΠΊΠΈ ΠΊΠ°Π±Π΅Π»Π΅ΠΉ Π΄ΠΎΠ»ΠΆΠ½Π° Π±ΡΡΡ Π³ΠΎΡΠΈΠ·ΠΎΠ½ΡΠ°Π»ΡΠ½ΠΎΠΉ ΠΈ Π²Π΅ΡΡΠΈΠΊΠ°Π»ΡΠ½ΠΎΠΉ, ΠΏΠΎΠ΄ ΠΏΡΡΠΌΡΠΌ ΡΠ³Π»ΠΎΠΌ
- Π Π°ΡΡΡΠΎΡΠ½ΠΈΠ΅ ΠΌΠ΅ΠΆΠ΄Ρ ΠΏΡΠΎΠ²ΠΎΠ΄Π°ΠΌΠΈ Π² ΠΈΠ΄Π΅Π°Π»Π΅ Π½Π΅ Π΄ΠΎΠ»ΠΆΠ½ΠΎ Π±ΡΡΡ ΠΌΠ΅Π½ΡΡΠ΅ 0,3 ΡΠΌ, Π΄ΠΎ ΠΏΠΎΠ»Π° ΠΈΠ»ΠΈ ΠΏΠΎΡΠΎΠ»ΠΊΠ° β Π½Π΅ ΠΌΠ΅Π½ΡΡΠ΅ 1,5 ΡΠΌ, Π΄ΠΎ ΠΎΠΊΠΎΠ½, Π΄Π²Π΅ΡΠ½ΡΡ ΠΊΠΎΡΡΠΊΠΎΠ² β Π½Π΅ ΠΌΠ΅Π½ΡΡΠ΅ 1 ΡΠΌ
- ΠΡΠΊΠ»ΡΡΠ°ΡΠ΅Π»ΠΈ ΠΈ ΡΠΎΠ·Π΅ΡΠΊΠΈ ΠΏΠΎ Π²ΡΠ΅ΠΉ ΠΊΠ²Π°ΡΡΠΈΡΠ΅ Π»ΡΡΡΠ΅ ΡΡΡΠ°Π½Π°Π²Π»ΠΈΠ²Π°ΡΡ Π½Π° ΠΎΠ΄Π½ΠΎΠΉ Π²ΡΡΠΎΡΠ΅
- Π ΡΠΎΠ·Π΅ΡΠΊΠ°ΠΌ ΠΏΡΠΎΠ²ΠΎΠ΄ ΠΏΠΎΠ΄Π²ΠΎΠ΄ΡΡ ΡΠ½ΠΈΠ·Ρ, Π° ΠΊ Π²ΡΠΊΠ»ΡΡΠ°ΡΠ΅Π»ΡΠΌ β ΡΠ²Π΅ΡΡ Ρ
- ΠΡΠ»ΠΈ ΡΠΈΡΠΎΠΊ ΡΠ°ΡΠΏΠΎΠ»Π°Π³Π°Π΅ΡΡΡ Π²Π½ΡΡΡΠΈ ΠΊΠ²Π°ΡΡΠΈΡΡ, ΡΠ°Π·ΠΌΠ΅ΡΠ°ΡΡ Π΅Π³ΠΎ Π½ΡΠΆΠ½ΠΎ Π½Π° Π½Π΅Π΄ΠΎΡΡΡΠΏΠ½ΠΎΠΉ Π΄Π»Ρ Π΄Π΅ΡΠ΅ΠΉ Π²ΡΡΠΎΡΠ΅
Π Π°Π·ΠΌΠ΅ΡΠ΅Π½ΠΈΠ΅ ΡΠ»Π΅ΠΊΡΡΠΎΠΏΡΠΎΠ²ΠΎΠ΄ΠΊΠΈ Π² ΠΎΠ΄Π½ΠΎΠΊΠΎΠΌΠ½Π°ΡΠ½ΠΎΠΉ ΠΊΠ²Π°ΡΡΠΈΡΠ΅
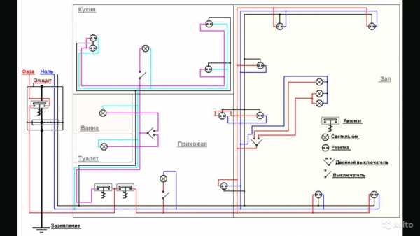
Π’ΠΈΠΏΠΈΡΠ½Π°Ρ ΡΡ Π΅ΠΌΠ° ΡΠ»Π΅ΠΊΡΡΠΎΠΏΡΠΎΠ²ΠΎΠ΄ΠΊΠΈ Π² ΠΎΠ΄Π½ΠΎΠΊΠΎΠΌΠ½Π°ΡΠ½ΠΎΠΉ ΠΊΠ²Π°ΡΡΠΈΡΠ΅ Π²ΠΊΠ»ΡΡΠ°Π΅Ρ Π² ΡΠ΅Π±Ρ Π΄Π²Π΅ Π²Π΅ΡΠ²ΠΈ, ΠΊΠΎΡΠΎΡΡΠ΅ ΠΏΠΈΡΠ°ΡΡ ΠΆΠΈΠ»ΡΡ ΠΊΠΎΠΌΠ½Π°ΡΡ ΠΈ Π²Π°Π½Π½ΡΡ (Ρ ΡΡΠ°Π»Π΅ΡΠΎΠΌ) Ρ ΠΊΡΡ Π½Π΅ΠΉ.
ΠΠ΄Π΅Π°Π»ΡΠ½Π°Ρ ΡΡ Π΅ΠΌΠ° ΡΠ»Π΅ΠΊΡΡΠΎΠΏΡΠΎΠ²ΠΎΠ΄ΠΊΠΈ ΠΎΠ΄Π½ΠΎΠΊΠΎΠΌΠ½Π°ΡΠ½ΠΎΠΉ ΠΊΠ²Π°ΡΡΠΈΡΡ Π±ΡΠ΄Π΅Ρ ΠΏΡΠ΅Π΄ΡΡΠΌΠ°ΡΡΠΈΠ²Π°ΡΡ ΠΎΡΠ΄Π΅Π»ΡΠ½ΡΠ΅ ΠΊΠ°Π±Π΅Π»ΠΈ Π΄Π»Ρ ΡΠ°Π·Π»ΠΈΡΠ½ΡΡ Π³ΡΡΠΏΠΏ ΡΠ»Π΅ΠΌΠ΅Π½ΡΠΎΠ².
ΠΠΎΠΌΠΈΠΌΠΎ ΠΌΠ΅ΡΡΠ° ΡΠ°ΡΠΏΠΎΠ»ΠΎΠΆΠ΅Π½ΠΈΡ ΡΠΎΠ·Π΅ΡΠΎΠΊ, ΡΠ²Π΅ΡΠΈΠ»ΡΠ½ΠΈΠΊΠΎΠ² ΠΈ ΠΏΡΠΈΠ±ΠΎΡΠΎΠ² Π² ΠΎΠ΄Π½ΠΎΠΊΠΎΠΌΠ½Π°ΡΠ½ΠΎΠΉ ΠΊΠ²Π°ΡΡΠΈΡΠ΅, Π½Π΅ΠΎΠ±Ρ ΠΎΠ΄ΠΈΠΌΠΎ ΠΎΠΏΡΠ΅Π΄Π΅Π»ΠΈΡΡ ΠΌΠ°ΡΡΡΡΡΡ ΠΏΡΠΎΡ ΠΎΠΆΠ΄Π΅Π½ΠΈΡ ΠΊΠ°Π±Π΅Π»Π΅ΠΉ. ΠΠ½ΠΈ Π±ΡΠ΄ΡΡ Π·Π°Π²ΠΈΡΠ΅ΡΡ ΠΎΡ ΡΠΈΠΏΠ° ΡΠ°ΠΌΠΎΠ³ΠΎ ΠΏΠΎΠΌΠ΅ΡΠ΅Π½ΠΈΡ ΠΈ Π΄ΠΈΠ·Π°ΠΉΠ½Π° ΠΈΠ½ΡΠ΅ΡΡΠ΅ΡΠ°. ΠΠ°ΠΏΡΠΈΠΌΠ΅Ρ, Π² ΠΏΠ°Π½Π΅Π»ΡΠ½ΡΡ Π΄ΠΎΠΌΠ°Ρ ΠΏΡΠΎΠ²ΠΎΠ΄ΠΊΡ Π½Π΅ΠΎΠ±Ρ ΠΎΠ΄ΠΈΠΌΠΎ ΠΏΡΠΎΠΊΠ»Π°Π΄ΡΠ²Π°ΡΡ Π² ΠΏΠΎΠ»Ρ ΠΈΠ»ΠΈ Π½Π° ΡΡΡΠΊΠ΅ ΠΏΠΎΠ»Π° ΠΈ ΡΡΠ΅Π½. Π Π² ΠΊΠΈΡΠΏΠΈΡΠ½ΠΎΠΌ Π΄ΠΎΠΌΠ΅ Π² ΠΎΠ΄Π½ΠΎΠΊΠΎΠΌΠ½Π°ΡΠ½ΠΎΠΉ ΠΊΠ²Π°ΡΡΠΈΡΠ΅ ΠΏΡΠΎΠ²ΠΎΠ΄ΠΊΡ ΠΌΠΎΠΆΠ½ΠΎ ΡΠΏΡΡΡΠ°ΡΡ Π² ΡΡΡΠΎΠ±Π°Ρ ΡΡΠ΅Π½.
Π Π°Π·ΠΌΠ΅ΡΠ΅Π½ΠΈΠ΅ ΠΏΡΠΎΠ²ΠΎΠ΄ΠΊΠΈ Π² Π΄Π²ΡΡ ΠΊΠΎΠΌΠ½Π°ΡΠ½ΠΎΠΉ ΠΊΠ²Π°ΡΡΠΈΡΠ΅
Π Π΄Π²ΡΡ ΠΊΠΎΠΌΠ½Π°ΡΠ½ΠΎΠΉ ΠΊΠ²Π°ΡΡΠΈΡΠ΅ Π² Π·Π°Π²ΠΈΡΠΈΠΌΠΎΡΡΠΈ ΠΎΡ ΡΠΈΠΏΠ° Π΄ΠΎΠΌΠ° ΠΏΡΠ΅Π΄ΡΡΠΌΠΎΡΡΠ΅Π½Ρ Π΄Π²Π΅ ΡΡΠ°Π½Π΄Π°ΡΡΠ½ΡΡ ΡΠ°Π·Π²ΠΎΠ΄ΠΊΠΈ ΡΠ»Π΅ΠΊΡΡΠΎΡΠ΅ΡΠΈ:
- ΠΠ»Ρ ΠΊΠΈΡΠΏΠΈΡΠ½ΠΎΠ³ΠΎ Π΄ΠΎΠΌΠ°
- ΠΠ»Ρ ΠΏΠ°Π½Π΅Π»ΡΠ½ΠΎΠ³ΠΎ Π΄ΠΎΠΌΠ°
ΠΠ²ΡΡ ΠΊΠΎΠΌΠ½Π°ΡΠ½ΡΠ΅ ΠΊΠ²Π°ΡΡΠΈΡΡ Π² Ρ ΡΡΡΠ΅Π²ΠΊΠ°Ρ Π½ΡΠΆΠ΄Π°ΡΡΡΡ Π² ΠΏΠΎΠ»Π½ΠΎΠΉ Π·Π°ΠΌΠ΅Π½Π΅ ΡΠ»Π΅ΠΊΡΡΠΈΠΊΠΈ, ΠΊΠ°ΠΊ ΠΌΠΈΠ½ΠΈΠΌΡΠΌ ΠΈΠ·-Π·Π° Π½Π΅ΡΠ΄ΠΎΠ±Π½ΠΎΠ³ΠΎ ΡΠ°ΡΠΏΠΎΠ»ΠΎΠΆΠ΅Π½ΠΈΡ ΠΈ ΠΌΠΈΠ½ΠΈΠΌΠ°Π»ΡΠ½ΠΎΠ³ΠΎ ΠΊΠΎΠ»ΠΈΡΠ΅ΡΡΠ²Π° ΡΠ»Π΅ΠΊΡΡΠΎΡΠΎΡΠ΅ΠΊ ΠΈ Π²ΡΠΊΠ»ΡΡΠ°ΡΠ΅Π»Π΅ΠΉ.
Π Π°Π·ΠΌΠ΅ΡΠ΅Π½ΠΈΠ΅ ΠΏΡΠΎΠ²ΠΎΠ΄ΠΊΠΈ Π² ΡΡΠ΅Ρ ΠΊΠΎΠΌΠ½Π°ΡΠ½ΠΎΠΉ ΠΊΠ²Π°ΡΡΠΈΡΠ΅
ΠΠ»Ρ ΡΠ°Π·ΠΌΠ΅ΡΠ΅Π½ΠΈΡ ΡΠ»Π΅ΠΊΡΡΠΎΡΠ΅ΡΠΈ Π² ΡΡΠ΅Ρ ΠΊΠΎΠΌΠ½Π°ΡΠ½ΠΎΠΉ ΠΊΠ²Π°ΡΡΠΈΡΠ΅ ΡΠ°ΠΊΠΆΠ΅ Π²ΡΠΏΠΎΠ»Π½ΡΡΡΡΡ Π²ΡΠ΅ Π½Π΅ΠΎΠ±Ρ ΠΎΠ΄ΠΈΠΌΡΠ΅ ΡΡΠ΅Π±ΠΎΠ²Π°Π½ΠΈΡ, ΡΠ²ΡΠ·Π°Π½Π½ΡΠ΅ Ρ ΡΡΡΠ°Π½ΠΎΠ²ΠΊΠΎΠΉ ΡΠ°ΡΠΏΡΠ΅Π΄Π΅Π»ΠΈΡΠ΅Π»ΡΠ½ΡΡ ΠΊΠΎΡΠΎΠ±ΠΎΠΊ Π² ΠΊΠ°ΠΆΠ΄ΠΎΠΉ ΠΊΠΎΠΌΠ½Π°ΡΠ΅ ΠΈ Π³ΡΡΠΏΠΏΠΈΡΠΎΠ²ΠΊΠ΅ ΡΠ»Π΅ΠΌΠ΅Π½ΡΠΎΠ² Π΄Π»Ρ ΠΏΠΎΠ΄ΠΊΠ»ΡΡΠ΅Π½ΠΈΡ ΠΊ ΠΊΠ°Π±Π΅Π»ΡΠ½ΠΎΠΉ Π»ΠΈΠ½ΠΈΠΈ.
Π’ΠΈΠΏΠΎΠ²Π°Ρ ΡΡ Π΅ΠΌΠ° ΠΏΠΎΠ΄ΠΊΠ»ΡΡΠ΅Π½ΠΈΡ ΡΡΠ΅Ρ ΠΊΠΎΠΌΠ½Π°ΡΠ½ΠΎΠΉ ΠΊΠ²Π°ΡΡΠΈΡΡ Π²ΡΠ³Π»ΡΠ΄ΠΈΡ ΡΠ°ΠΊ:
ΠΠ°ΠΊ Π²ΠΈΠ΄Π½ΠΎ ΠΈΠ· ΡΡ Π΅ΠΌΡ, ΠΏΡΠΎΠ²ΠΎΠ΄ΠΊΠ° Π½Π° Π»ΠΎΠ΄ΠΆΠΈΡ Π½Π΅ Π²ΡΠ²ΠΎΠ΄ΠΈΡΡΡ.
ΠΠΎ Π²ΡΠ΅Ρ ΡΠΈΠΏΠ°Ρ ΠΏΠΎΠΌΠ΅ΡΠ΅Π½ΠΈΠΉ ΠΈ Π΄Π»Ρ Π²ΡΠ΅Ρ Π²ΠΈΠ΄ΠΎΠ² ΡΠ°Π·Π²ΠΎΠ΄ΠΊΠΈ ΠΊΠΎΠ»ΠΈΡΠ΅ΡΡΠ²ΠΎ ΠΊΠ°Π±Π΅Π»Ρ ΡΠ°ΡΡΡΠΈΡΡΠ²Π°Π΅ΡΡΡ ΠΈΡΡ ΠΎΠ΄Ρ ΠΈΠ· ΡΠ°Π·ΠΌΠ΅ΡΠΎΠ² ΠΏΠΎΠΌΠ΅ΡΠ΅Π½ΠΈΠΉ, Π° Π°Π²ΡΠΎΠΌΠ°ΡΠΎΠ² β ΠΈΠ· ΠΊΠΎΠ»ΠΈΡΠ΅ΡΡΠ²Π° Π³ΡΡΠΏΠΏ.
remont.youdo.com
Π‘Ρ Π΅ΠΌΠ° ΡΠ»Π΅ΠΊΡΡΠΎΠΏΡΠΎΠ²ΠΎΠ΄ΠΊΠΈ Π² ΠΎΠ΄Π½ΠΎΠΊΠΎΠΌΠ½Π°ΡΠ½ΠΎΠΉ ΠΊΠ²Π°ΡΡΠΈΡΠ΅ + ΡΠΎΡΠΎ
ΠΠ»Π°Π²Π½Π°Ρ Β» Π‘Ρ Π΅ΠΌΡ Β» Π‘Ρ Π΅ΠΌΠ° ΡΠ»Π΅ΠΊΡΡΠΎΠΏΡΠΎΠ²ΠΎΠ΄ΠΊΠΈ Π² ΠΎΠ΄Π½ΠΎΠΊΠΎΠΌΠ½Π°ΡΠ½ΠΎΠΉ ΠΊΠ²Π°ΡΡΠΈΡΠ΅ΠΡ ΡΠΆΠ΅ ΡΠ°ΡΡΠΌΠ°ΡΡΠΈΠ²Π°Π»ΠΈ ΡΠ°Π·Π»ΠΈΡΠ½ΡΠ΅ ΠΈΠ½ΡΡΡΡΠΊΡΠΈΠΈ ΠΏΠΎ ΠΌΠΎΠ½ΡΠ°ΠΆΡ ΡΠ»Π΅ΠΊΡΡΠΎΠΏΡΠΎΠ²ΠΎΠ΄ΠΊΠΈ Π² ΡΠ°ΡΡΠ½ΠΎΠΌ Π΄ΠΎΠΌΠ΅. Π’Π΅ΠΏΠ΅ΡΡ ΠΌΡ Ρ ΠΎΡΠΈΠΌ ΠΎΠ±ΡΠ°ΡΠΈΡΡ Π±ΠΎΠ»ΡΡΠ΅ Π²Π½ΠΈΠΌΠ°Π½ΠΈΡ Π²ΠΎΠΏΡΠΎΡΡ ΡΠΎΠ·Π΄Π°Π½ΠΈΡ ΡΡ Π΅ΠΌΡ ΡΠ°Π·Π²ΠΎΠ΄ΠΊΠΈ ΠΊΠ°Π±Π΅Π»Ρ ΠΏΠΎ Π²ΡΠ΅ΠΌ ΠΊΠΎΠΌΠ½Π°ΡΠ°ΠΌ. Π‘Ρ Π΅ΠΌΠ° ΡΠ»Π΅ΠΊΡΡΠΎΠΏΡΠΎΠ²ΠΎΠ΄ΠΊΠΈ Π² ΠΎΠ΄Π½ΠΎΠΊΠΎΠΌΠ½Π°ΡΠ½ΠΎΠΉ ΠΊΠ²Π°ΡΡΠΈΡΠ΅ ΠΏΠΎΠΌΠΎΠΆΠ΅Ρ Π²ΡΠΏΠΎΠ»Π½ΠΈΡΡ ΡΡΠΎΡ ΠΏΡΠΎΡΠ΅ΡΡ.
ΠΡΠ»ΠΈ Π²Ρ ΠΆΠ΅Π»Π°Π΅ΡΠ΅ ΡΠ°ΠΌΠΎΡΡΠΎΡΡΠ΅Π»ΡΠ½ΠΎ ΡΠ΄Π΅Π»Π°ΡΡ ΡΡ Π΅ΠΌΡ ΡΠ»Π΅ΠΊΡΡΠΎΠΏΡΠΎΠ²ΠΎΠ΄ΠΊΠΈ Π² ΠΎΠ΄Π½ΠΎΠΊΠΎΠΌΠ½Π°ΡΠ½ΠΎΠΉ ΠΊΠ²Π°ΡΡΠΈΡΠ΅, ΡΠΎΠ³Π΄Π° Π²Π°ΠΌ ΠΏΠΎΡΡΠ΅Π±ΡΠ΅ΡΡΡ ΡΡΠ΄ ΠΌΠ°ΡΠ΅ΡΠΈΠ°Π»ΠΎΠ². Π ΠΎΡΠ½ΠΎΠ²Π½ΡΠΌ ΠΌΠ°ΡΠ΅ΡΠΈΠ°Π»Π°ΠΌ ΠΌΠΎΠΆΠ½ΠΎ ΠΎΡΠ½Π΅ΡΡΠΈ:
- ΠΡΠ΅ΡΠΎΠΊΠΎΠΏΠΈΡ ΠΏΠ»Π°Π½Π° ΠΏΠΎΠΌΠ΅ΡΠ΅Π½ΠΈΡ. ΠΠ° Π½Π΅ΠΉ Π²Ρ ΡΠΌΠΎΠΆΠ΅ΡΠ΅ Π½Π°Π½Π΅ΡΡΠΈ Π²ΡΠ΅ Π½Π΅ΠΎΠ±Ρ ΠΎΠ΄ΠΈΠΌΡΠ΅ ΡΠ»Π΅ΠΌΠ΅Π½ΡΡ.
- ΠΡΠΈΠ½Π°Π΄Π»Π΅ΠΆΠ½ΠΎΡΡΠΈ ΠΊΠ°Π½ΡΠ΅Π»ΡΡΠΈΠΈ. ΠΠ½ΠΈ ΠΏΠΎΠΌΠΎΠ³ΡΡ Π½Π°Π½Π΅ΡΡΠΈ Π½Π° ΡΠ²ΠΎΠΉ ΠΏΠ»Π°Π½ Π²ΡΠ΅ Π½Π΅ΠΎΠ±Ρ ΠΎΠ΄ΠΈΠΌΡΠ΅ ΡΠ»Π΅ΠΌΠ΅Π½ΡΡ.
- Π‘ΡΡΠΎΠΈΡΠ΅Π»ΡΠ½Π°Ρ ΡΡΠ»Π΅ΡΠΊΠ°.
Π‘Ρ Π΅ΠΌΠ° ΡΠ»Π΅ΠΊΡΡΠΎΠΏΡΠΎΠ²ΠΎΠ΄ΠΊΠΈ Π² ΠΎΠ΄Π½ΠΎΠΊΠΎΠΌΠ½Π°ΡΠ½ΠΎΠΉ ΠΊΠ²Π°ΡΡΠΈΡΠ΅
Π‘Π½Π°ΡΠ°Π»Π° Π²Π°ΠΌ Π½Π΅ΠΎΠ±Ρ ΠΎΠ΄ΠΈΠΌΠΎ Π±ΡΠ΄Π΅Ρ ΠΎΠΏΡΠ΅Π΄Π΅Π»ΠΈΡΡΡΡ Ρ ΡΠ°ΡΠΏΠΎΠ»ΠΎΠΆΠ΅Π½ΠΈΠ΅ΠΌ ΡΠ»Π΅Π΄ΡΡΡΠΈΡ ΡΠ»Π΅ΠΌΠ΅Π½ΡΠΎΠ²:
- Π ΠΎΠ·Π΅ΡΠΎΠΊ.
- ΠΡΠΊΠ»ΡΡΠ°ΡΠ΅Π»Π΅ΠΉ.
- ΠΠΎΠΏΠΎΠ»Π½ΠΈΡΠ΅Π»ΡΠ½ΡΡ ΡΠ»Π΅ΠΊΡΡΠΎΠΏΡΠΈΠ±ΠΎΡΠΎΠ².
ΠΠΎΡΠ»Π΅ Π²ΡΠΏΠΎΠ»Π½Π΅Π½ΠΈΡ ΡΠ°Π·ΠΌΠ΅ΡΠΊΠΈ Π²Ρ Π΄ΠΎΠ»ΠΆΠ½Ρ Π±ΡΠ΄Π΅ΡΠ΅ ΠΏΠ΅ΡΠ΅Π½Π΅ΡΡΠΈ ΡΠ²ΠΎΠΉ ΠΏΠ»Π°Π½ Π½Π° ΡΡΠ΅Π½Ρ. ΠΠ° ΡΡΠ΅Π½Π΅ ΠΏΠΎΡΡΠ°ΡΠ°ΠΉΡΠ΅ΡΡ Π½Π°ΡΠ΅ΡΡΠΈΡΡ ΡΡΠ°ΡΡΡ Π΄Π»Ρ ΠΏΡΠΎΠΊΠ»Π°Π΄ΠΊΠΈ ΡΠ»Π΅ΠΊΡΡΠΎΠΏΡΠΎΠ²ΠΎΠ΄ΠΊΠΈ. Π’Π°ΠΊΠΆΠ΅ ΠΎΡΠΌΠ΅ΡΡΡΠ΅ ΠΌΠ΅ΡΡΠ°, Π³Π΄Π΅ Π±ΡΠ΄ΡΡ ΡΠ°ΡΠΏΠΎΠ»Π°Π³Π°ΡΡΡΡ ΡΠΎΠ·Π΅ΡΠΊΠΈ ΠΈ Π²ΡΠΊΠ»ΡΡΠ°ΡΠ΅Π»ΠΈ. ΠΠΎΡΠ»Π΅ Π½Π°Π½Π΅ΡΠ΅Π½ΠΈΡ ΡΠ΅ΡΡΠ΅ΠΆΠ° Π²Π°ΠΌ Π½Π΅ΠΎΠ±Ρ ΠΎΠ΄ΠΈΠΌΠΎ ΠΏΡΠΎΠ²Π΅ΡΠΈΡΡ ΠΏΡΠ°Π²ΠΈΠ»ΡΠ½ΠΎΡΡΡ ΡΠ°Π·ΠΌΠ΅ΡΠ΅Π½ΠΈΡ. ΠΡΠ»ΠΈ Π²Ρ Π½Π΅ΠΏΡΠ°Π²ΠΈΠ»ΡΠ½ΠΎ Π²ΡΠΏΠΎΠ»Π½ΠΈΡΠ΅ ΡΠ°Π·ΠΌΠ΅ΡΠΊΡ, ΡΠΎΠ³Π΄Π° ΠΌΠΎΠΆΠ΅Ρ Π²ΠΎΠ·Π½ΠΈΠΊΠ½ΡΡΡ ΡΠΈΡΡΠ°ΡΠΈΡ ΡΡΠΎ ΠΌΠ΅Π±Π΅Π»Ρ Π·Π°ΠΊΡΠΎΠ΅Ρ ΡΠΎΠ·Π΅ΡΠΊΡ ΠΈ Π²Ρ Π½Π΅ ΡΠΌΠΎΠΆΠ΅ΡΠ΅ ΠΏΠΎΠ΄ΠΊΠ»ΡΡΠΈΡΡ Π±ΡΡΠΎΠ²ΠΎΠΉ ΠΏΡΠΈΠ±ΠΎΡ. ΠΡΠΈ Π½Π΅ΠΎΠ±Ρ ΠΎΠ΄ΠΈΠΌΠΎΡΡΠΈ ΠΌΠΎΠΆΠ΅ΡΠ΅ ΠΏΡΠΎΡΠ΅ΡΡΡ ΠΏΡΠΎ ΡΡ Π΅ΠΌΡ ΠΏΠΎΠ΄ΠΊΠ»ΡΡΠ΅Π½ΠΈΡ ΡΠ°ΡΠΏΡΠ΅Π΄Π΅Π»ΠΈΡΠ΅Π»ΡΠ½ΠΎΠ³ΠΎ ΡΠΈΡΠΊΠ°.
ΠΡΠ»ΠΈ Ρ Π²Π°Ρ Π²ΠΎΠ·Π½ΠΈΠΊΠ½Π΅Ρ ΠΏΠΎΠ΄ΠΎΠ±Π½Π°Ρ ΡΠΈΡΡΠ°ΡΠΈΡ, ΡΠΎΠ³Π΄Π° Π½Π΅ΠΎΠ±Ρ
ΠΎΠ΄ΠΈΠΌΠΎ Π±ΡΠ΄Π΅Ρ Π²ΡΠ΅ ΠΏΠ΅ΡΠ΅Π΄Π΅Π»Π°ΡΡ. ΠΠΌΠ΅Π½Π½ΠΎ ΠΏΠΎΡΡΠΎΠΌΡ ΠΏΠ΅ΡΠ΅Π΄ Π±ΡΡΠ΅Π½ΠΈΠ΅ΠΌ ΠΎΡΠ²Π΅ΡΡΡΠΈΠΉ ΠΏΠΎΠ΄ ΡΠΎΠ·Π΅ΡΠΊΡ Π΅ΡΠ΅ ΡΠ°Π· ΠΏΠΎΠ΄ΡΠΌΠ°ΠΉΡΠ΅, Π³Π΄Π΅ Π±ΡΠ΄Π΅Ρ ΡΠ°Π·ΠΌΠ΅ΡΠ΅Π½Π° ΠΌΠ΅Π±Π΅Π»Ρ. ΠΡΠΎΠ²Π΅ΡΠΊΠ° Π½Π΅ Π·Π°Π½ΠΈΠΌΠ°Π΅Ρ ΠΌΠ½ΠΎΠ³ΠΎ Π²ΡΠ΅ΠΌΠ΅Π½ΠΈ, ΠΈ Π²Ρ Π±ΡΡΡΡΠΎ ΡΠ΅ΡΠΈΡΠ΅ ΡΡΡ ΠΏΡΠΎΠ±Π»Π΅ΠΌΡ.
ΠΡΠ»ΠΈ Π²Ρ Π²ΡΠ΅ ΡΠ΄Π΅Π»Π°Π»ΠΈ ΠΏΡΠ°Π²ΠΈΠ»ΡΠ½ΠΎ, ΡΠΎΠ³Π΄Π° ΠΏΠΎΡΡΠ°ΡΠ°ΠΉΡΠ΅ΡΡ ΠΏΠ΅ΡΠ΅Π½Π΅ΡΡΠΈ ΡΠ²ΠΎΠΉ ΠΏΡΠΎΠ΅ΠΊΡ Π½Π° Π±ΡΠΌΠ°Π³Ρ. ΠΡ ΠΏΡΠ΅Π΄ΠΎΡΡΠ°Π²ΠΈΠ»ΠΈ ΠΏΡΠΈΠΌΠ΅Ρ ΡΠΈΠΏΠΎΠ²ΠΎΠΉ ΡΡ Π΅ΠΌΡ ΠΏΡΠΎΠ²ΠΎΠ΄ΠΊΠΈ Π² ΠΎΠ΄Π½ΠΎΠΊΠΎΠΌΠ½Π°ΡΠ½ΠΎΠΉ ΠΊΠ²Π°ΡΡΠΈΡΠ΅ ΠΏΠ°Π½Π΅Π»ΡΠ½ΠΎΠ³ΠΎ Π΄ΠΎΠΌΠ°. ΠΡΡ ΡΡ Π΅ΠΌΡ Π²Ρ ΠΌΠΎΠΆΠ΅ΡΠ΅ ΡΠ²ΠΈΠ΄Π΅ΡΡ Π½Π° ΡΠΎΡΠΎ Π½ΠΈΠΆΠ΅:
Π’Π°ΠΊΠΆΠ΅ ΠΌΡ Ρ ΠΎΡΠΈΠΌ ΠΎΠ±ΡΠ°ΡΠΈΡΡ Π²Π°ΡΠ΅ Π²Π½ΠΈΠΌΠ°Π½ΠΈΠ΅ Π½Π° ΡΠ²Π΅ΡΠΎΠ²ΡΡ ΠΌΠ°ΡΠΊΠΈΡΠΎΠ²ΠΊΡ ΠΏΡΠΎΠ²ΠΎΠ΄ΠΎΠ². ΠΠ° ΡΠΎΡΠΎ Π²Ρ ΠΌΠΎΠΆΠ΅ΡΠ΅ ΡΠ²ΠΈΠ΄Π΅ΡΡ, ΡΡΠΎ ΠΏΡΠΎΠ²ΠΎΠ΄Π° ΠΈΠΌΠ΅ΡΡ ΡΠ°Π·Π½ΡΠ΅ ΡΠ²Π΅ΡΠ°. ΠΠΌΠ΅Π½Π½ΠΎ ΠΏΠΎΡΡΠΎΠΌΡ Π²ΠΎ Π²ΡΠ΅ΠΌΡ ΠΏΡΠΎΠΊΠ»Π°Π΄ΠΊΠΈ ΠΏΡΠΎΠ²ΠΎΠ΄ΠΎΠ² Π²Π°ΠΌ Π½Π΅ΠΎΠ±Ρ ΠΎΠ΄ΠΈΠΌΠΎ ΡΠΎΠ±Π»ΡΠ΄Π°ΡΡ ΠΏΠΎΡΠ»Π΅Π΄ΠΎΠ²Π°ΡΠ΅Π»ΡΠ½ΠΎΡΡΡ ΡΠ²ΠΎΠΈΡ Π΄Π΅ΠΉΡΡΠ²ΠΈΠΉ. Π Π°Π·Π»ΠΈΡΠ½ΡΠ΅ ΡΠ²Π΅ΡΠ° ΠΎΠ±ΡΡΠ½ΠΎ ΠΈΡΠΏΠΎΠ»ΡΠ·ΡΡΡΡΡ Π΄Π»Ρ ΡΠ°Π·Π³ΡΠ°Π½ΠΈΡΠ΅Π½ΠΈΡ Π»ΠΈΠ½ΠΈΠΉ ΡΠ»Π΅ΠΊΡΡΠΎΠΏΡΠΎΠ²ΠΎΠ΄ΠΊΠΈ.
ΠΡΠ»ΠΈ Π²Π°ΠΌ Π½Π΅Π΄ΠΎΡΡΠ°ΡΠΎΡΠ½ΠΎ ΡΡΠΎΠ³ΠΎ Π²Π°ΡΠΈΠ°Π½ΡΠ°, ΡΠΎΠ³Π΄Π° ΠΌΠΎΠΆΠ΅ΡΠ΅ ΠΎΠ±ΡΠ°ΡΠΈΡΡ ΡΠ²ΠΎΠ΅ Π²Π½ΠΈΠΌΠ°Π½ΠΈΠ΅ Π½Π° ΡΡ Π΅ΠΌΡ Π½ΠΈΠΆΠ΅. ΠΡΠΎ Π΅ΡΠ΅ ΠΎΠ΄ΠΈΠ½ Π²Π°ΡΠΈΠ°Π½Ρ ΠΏΡΠΎΠ²ΠΎΠ΄ΠΊΠΈ Π² Ρ ΡΡΡΠ΅Π²ΠΊΠ΅.
ΠΡ Π½Π°Π΄Π΅Π΅ΠΌΡΡ, ΡΡΠΎ ΡΡΠΈ ΡΡ Π΅ΠΌΡ ΠΏΠΎΠΌΠΎΠ³ΡΡ Π²ΡΠΏΠΎΠ»Π½ΠΈΡΡ Π²ΡΡ ΡΠ°Π±ΠΎΡΡ. ΠΠ° ΡΡ Π΅ΠΌΠ΅ ΠΌΡ Π½Π΅ ΡΠΊΠ°Π·Π°Π»ΠΈ ΠΊΠΎΠ»ΠΈΡΠ΅ΡΡΠ²ΠΎ ΡΠΎΠ·Π΅ΡΠΎΠΊ. ΠΠΌΠ΅Π½Π½ΠΎ ΠΏΠΎΡΡΠΎΠΌΡ Π²Π°ΠΌ Π½Π΅ΠΎΠ±Ρ ΠΎΠ΄ΠΈΠΌΠΎ ΡΠ°ΠΌΠΎΡΡΠΎΡΡΠ΅Π»ΡΠ½ΠΎ ΡΠ°ΡΡΡΠΈΡΠ°ΡΡ Π½Π΅ΠΎΠ±Ρ ΠΎΠ΄ΠΈΠΌΠΎΠ΅ ΠΊΠΎΠ»ΠΈΡΠ΅ΡΡΠ²ΠΎ. ΠΡΠΎΠ²ΠΎΠ΄ΠΈΡΡ ΡΠ°ΡΡΠ΅Ρ, Π½Π΅ΠΎΠ±Ρ ΠΎΠ΄ΠΈΠΌΠΎ ΠΈΡΡ ΠΎΠ΄Ρ ΠΈΠ· Π²Π°ΡΠΈΡ ΠΏΠΎΡΡΠ΅Π±Π½ΠΎΡΡΠ΅ΠΉ. ΠΠΎΠ»ΡΡΠ°Ρ ΡΠ°ΡΡΡ ΡΠΎΠ·Π΅ΡΠΎΠΊ Π΄ΠΎΠ»ΠΆΠ½Π° ΡΠ°Π·ΠΌΠ΅ΡΠ°ΡΡΡΡ Π½Π° ΠΊΡΡ Π½Π΅. Π ΡΡΠΎΠΉ ΠΊΠΎΠΌΠ½Π°ΡΠ΅ ΠΈΡ ΠΊΠΎΠ»ΠΈΡΠ΅ΡΡΠ²ΠΎ Π΄ΠΎΠ»ΠΆΠ½ΠΎ ΠΏΡΠ΅Π²ΡΡΠ°ΡΡ ΡΠ΅ΡΡΠΈ ΡΡΡΠΊ. Π’Π°ΠΊΠΆΠ΅ Π²ΠΎ Π²ΡΠ΅ΠΌΡ ΠΏΡΠΎΠΊΠ»Π°Π΄ΠΊΠΈ ΠΏΡΠΎΠ²ΠΎΠ΄ΠΊΠΈ Π² ΠΎΠ΄Π½ΠΎΠΊΠΎΠΌΠ½Π°ΡΠ½ΠΎΠΉ ΠΊΠ²Π°ΡΡΠΈΡΠ΅ Π²Π°ΠΌ ΠΎΠ±ΡΠ·Π°ΡΠ΅Π»ΡΠ½ΠΎ ΡΠ»Π΅Π΄ΡΠ΅Ρ ΠΏΠΎΠΌΠ½ΠΈΡΡ, ΡΡΠΎ ΠΊΠ°ΠΆΠ΄Π°Ρ ΠΊΠΎΠΌΠ½Π°ΡΠ° Π΄ΠΎΠ»ΠΆΠ½Π° ΠΈΠΌΠ΅ΡΡ ΡΠ²ΠΎΡ ΡΠ°ΡΠΏΡΠ΅Π΄Π΅Π»ΠΈΡΠ΅Π»ΡΠ½ΡΡ ΠΊΠΎΡΠΎΠ±ΠΊΡ. ΠΠ»Π°Π³ΠΎΠ΄Π°ΡΡ ΡΡΠΎΠΌΡ Π²Ρ ΡΠΌΠΎΠΆΠ΅ΡΠ΅ ΠΈΠ·Π±Π΅ΠΆΠ°ΡΡ ΠΏΠ΅ΡΠ΅Π³ΡΡΠ·ΠΊΠΈ Π² ΡΠ»Π΅ΠΊΡΡΠΎΡΠ΅ΡΠΈ. Π’ΠΎΠ»ΡΠΊΠΎ Π²Π°Π½Π½Π°Ρ ΠΊΠΎΠΌΠ½Π°ΡΠ° Π½Π΅ Π΄ΠΎΠ»ΠΆΠ½Π° ΠΈΠΌΠ΅ΡΡ ΡΠ°ΡΠΏΡΠ΅Π΄Π΅Π»ΠΈΡΠ΅Π»ΡΠ½ΡΡ ΠΊΠΎΡΠΎΠ±ΠΊΡ. ΠΠ΅ Π½Π΅ΠΎΠ±Ρ ΠΎΠ΄ΠΈΠΌΠΎ ΡΡΡΠ°Π½ΠΎΠ²ΠΈΡΡ Π² ΠΊΠΎΡΠΈΠ΄ΠΎΡΠ΅.
ΠΡΠ»ΠΈ Π²Ρ Π½Π΅ ΠΌΠΎΠΆΠ΅ΡΠ΅ ΠΏΡΠΎΠ²Π΅ΡΡΠΈ Π΅Π΅ ΡΡΡΠ°Π½ΠΎΠ²ΠΊΡ Π² ΠΊΠΎΡΠΈΠ΄ΠΎΡΠ΅, ΡΠΎΠ³Π΄Π° Π²ΡΡΠ΅ ΠΌΡ ΠΏΡΠ΅Π΄ΠΎΡΡΠ°Π²ΠΈΠ»ΠΈ Π²Π°ΡΠΈΠ°Π½Ρ Π²Π»Π°Π³ΠΎΠ·Π°ΡΠΈΡΠ΅Π½Π½ΠΎΠΉ ΡΠ°ΡΠΏΡΠ΅Π΄Π΅Π»ΠΈΡΠ΅Π»ΡΠ½ΠΎΠΉ ΠΊΠΎΡΠΎΠ±ΠΊΠΈ. ΠΠ½Π° ΡΠΏΠΎΡΠΎΠ±Π½Π° ΠΊΠ°ΡΠ΅ΡΡΠ²Π΅Π½Π½ΠΎ Π²ΡΠΏΠΎΠ»Π½ΡΡΡ ΡΠ²ΠΎΠ΅ Π½Π°Π·Π½Π°ΡΠ΅Π½ΠΈΠ΅ Π΄Π°ΠΆΠ΅ Π² ΠΏΠΎΠΌΠ΅ΡΠ΅Π½ΠΈΠΈ Ρ ΠΏΠΎΠ²ΡΡΠ΅Π½Π½ΠΎΠΉ Π²Π»Π°ΠΆΠ½ΠΎΡΡΡΡ.
Π Π΅ΠΊΠΎΠΌΠ΅Π½Π΄ΡΠ΅ΠΌ Π²Π°ΡΠ΅ΠΌΡ Π²Π½ΠΈΠΌΠ°Π½ΠΈΡ: ΡΡ Π΅ΠΌΠ° ΠΏΠΎΠ΄ΠΊΠ»ΡΡΠ΅Π½ΠΈΡ ΡΠ΅Π»Π΅ Π½Π°ΠΏΡΡΠΆΠ΅Π½ΠΈΡ.
vse-elektrichestvo.ru
Π‘Ρ Π΅ΠΌΠ° ΡΠ»Π΅ΠΊΡΡΠΈΠΊΠΈ Π² ΠΎΠ΄Π½ΠΎΠΊΠΎΠΌΠ½Π°ΡΠ½ΠΎΠΉ ΠΊΠ²Π°ΡΡΠΈΡΠ΅
Contents
Π‘Ρ Π΅ΠΌΡ ΡΠ»Π΅ΠΊΡΡΠΎΠΏΡΠΎΠ²ΠΎΠ΄ΠΊΠΈ ΠΊΠ²Π°ΡΡΠΈΡ(69 ΡΡ Π΅ΠΌ ΠΈ 15 ΡΠ»Π΅ΠΊΡΡΠΎΠΏΡΠΎΠ΅ΠΊΡΠΎΠ²)
Π‘Ρ Π΅ΠΌΡ ΡΠ»Π΅ΠΊΡΡΠΎΠΏΡΠΎΠ²ΠΎΠ΄ΠΊΠΈ ΠΊΠ²Π°ΡΡΠΈΡ(69 ΡΡ Π΅ΠΌ ΠΈ 15 ΡΠ»Π΅ΠΊΡΡΠΎΠΏΡΠΎΠ΅ΠΊΡΠΎΠ²)
Π ΡΡΠΎΠΌ ΡΠΏΠΈΡΠΊΠ΅ ΡΠΎΠ±ΡΠ°Π½Ρ ΡΠ°ΠΌΡΠ΅ ΡΠ°Π·Π½ΠΎΠΎΠ±ΡΠ°Π·Π½ΡΠ΅ ΡΡ Π΅ΠΌΡ ΡΠ»Π΅ΠΊΡΡΠΎΠΏΡΠΎΠ²ΠΎΠ΄ΠΊΠΈ ΠΊΠ²Π°ΡΡΠΈΡ ΠΈ ΠΊΠΎΠΌΠ½Π°Ρ .ΠΡΠΌΠ΅ΡΡ,ΡΡΠΎ Π² ΡΡΠΈΡ ΡΡ Π΅ΠΌΠ°Ρ Π½Π΅Ρ Π½ΠΈΠΊΠ°ΠΊΠΎΠ³ΠΎ ΠΎΠΏΡΠ΅Π΄Π΅Π»Π΅Π½Π½ΠΎΠ³ΠΎ ΠΏΠΎΠ΄Π±ΠΎΡΠ°. Π‘Ρ Π΅ΠΌΡ ΡΠΎΠ±ΡΠ°Π½Ρ Π±Π΅Π· ΡΠΈΡΡΠ΅ΠΌΡ Β ΠΈ ΠΈΡ ΠΎΠ±ΡΠ΅Π΄ΠΈΠ½ΡΠ΅Ρ ΡΠΎΠ»ΡΠΊΠΎ ΠΎΠ΄Π½ΠΎ,Π²ΡΠ΅ ΠΎΠ½ΠΈ ΠΎΡΠ½ΠΎΡΡΡΡΡ ΠΊ ΡΠ»Π΅ΠΊΡΡΠΎΠΏΡΠΎΠ²ΠΎΠ΄ΠΊΠ΅ ΠΊΠ²Π°ΡΡΠΈΡ ΠΈ ΠΊΠΎΠΌΠ½Π°Ρ,Π²ΠΊΠ»ΡΡΠ°Ρ ΡΡ Π΅ΠΌΡ ΠΎΡΠ²Π΅ΡΠ΅Π½ΠΈΡ,ΡΡ Π΅ΠΌΡ ΡΠ°Π·Π²ΠΎΠ΄ΠΊΠΈ ΡΠΎΠ·Π΅ΡΠΎΠΊ,ΡΡ Π΅ΠΌΡ ΡΡΠ°Π²Π½ΠΈΠ²Π°Π½ΠΈΡ ΠΏΠΎΡΠ΅Π½ΡΠΈΠ°Π»ΠΎΠ² ΠΈ ΡΡ Π΅ΠΌΡ ΠΊΠ²Π°ΡΡΠΈΡΠ½ΡΡ ΡΠ»Π΅ΠΊΡΡΠΈΡΠ΅ΡΠΊΠΈΡ ΡΠΈΡΠΊΠΎΠ².Π’Π°ΠΊΠΆΠ΅ Π·Π°ΠΌΠ΅ΡΡ,ΡΡΠΎ ΡΡ Π΅ΠΌΡ Π½Π΅ ΡΠ²Π»ΡΡΡΡΡ ΠΈΠ½ΡΡΡΡΠΊΡΠΈΠ΅ΠΉ ΠΊ ΠΈΡΠΏΠΎΠ»Π½Π΅Π½ΠΈΡ,Π° Π²ΡΠ΅Π³ΠΎ Π»ΠΈΡΡ ΠΏΡΠΈΠΌΠ΅Ρ ΡΠ°Π±ΠΎΡ ΡΠ°Π·Π»ΠΈΡΠ½ΡΡ Π°Π²ΡΠΎΡΠΎΠ².
Π‘Ρ Π΅ΠΌΡ ΡΠ»Π΅ΠΊΡΡΠΎΠΏΡΠΎΠ²ΠΎΠ΄ΠΊΠΈ ΠΊΠ²Π°ΡΡΠΈΡ Β Π΄Π°ΡΡ ΠΏΡΠ΅Π΄ΡΡΠ°Π²Π»Π΅Π½ΠΈΠ΅ ΠΎ ΡΠ»Π΅ΠΊΡΡΠΎΠΏΡΠΎΠ²ΠΎΠ΄ΠΊΠ΅ ΠΊΠ²Π°ΡΡΠΈΡΡ ΠΈ ΡΠ²Π»ΡΡΡΡΡ ΠΎΡΠ½ΠΎΠ²Π°Π½ΠΈΠ΅ΠΌ Π΄Π»Ρ Π²ΡΠΏΠΎΠ»Π½Π΅Π½ΠΈΡ ΡΠ»Π΅ΠΊΡΡΠΎΠΌΠΎΠ½ΡΠ°ΠΆΠ½ΡΡ ΡΠ°Π±ΠΎΡ. ΠΠΎ Π½Π°Π·Π½Π°ΡΠ΅Π½ΠΈΡ ΠΈ Β ΠΏΠΎ ΠΈΡΠΏΠΎΠ»Π½Π΅Π½ΠΈΡ ΡΡ Π΅ΠΌΡ ΡΠ»Π΅ΠΊΡΡΠΎΠΏΡΠΎΠ²ΠΎΠ΄ΠΊΠΈ ΠΊΠ²Π°ΡΡΠΈΡ Π΄Π΅Π»ΡΡΡΡΡ Π½Π° ΠΏΡΠΈΠ½ΡΠΈΠΏΠΈΠ°Π»ΡΠ½ΡΠ΅ ΠΈ Β ΠΌΠΎΠ½ΡΠ°ΠΆΠ½ΡΠ΅. ΠΡΠΈΠ½ΡΠΈΠΏΠΈΠ°Π»ΡΠ½ΡΠ΅ ΡΡ Π΅ΠΌΡ ΡΠ»Π΅ΠΊΡΡΠΎΠΏΡΠΎΠ²ΠΎΠ΄ΠΊΠΈ ΠΊΠ²Π°ΡΡΠΈΡΒ Π΄Π°ΡΡ ΡΠ°ΠΌΠΎΠ΅ ΠΎΠ±ΡΠ΅Π΅ ΠΏΡΠ΅Π΄ΡΡΠ°Π²Π»Π΅Π½ΠΈΠ΅ ΠΎΠ± ΡΠ»Π΅ΠΊΡΡΠΎΠΏΡΠΎΠ²ΠΎΠ΄ΠΊΠ΅ ΠΊΠ²Π°ΡΡΠΈΡΡ. ΠΠΎΠ½ΡΠ°ΠΆΠ½ΡΠ΅ ΡΡ Π΅ΠΌΡ ΡΠ»Π΅ΠΊΡΡΠΎΠΏΡΠΎΠ²ΠΎΠ΄ΠΊΠΈ Β ΠΏΠΎΠΊΠ°Π·ΡΠ²Π°ΡΡ ΡΠ΅Ρ Π½ΠΎΠ»ΠΎΠ³ΠΈΡΠ΅ΡΠΈΠ΅ ΠΎΡΠΎΠ±Π΅Π½Π½ΠΎΡΡΠΈ Β ΡΠ»Π΅ΠΊΡΡΠΎΠΌΠΎΠ½ΡΠ°ΠΆΠ½ΡΡ ΡΠ°Π±ΠΎΡ, ΡΠΎΠ΄Π΅ΡΠΆΠ°Ρ ΠΎΠΏΠΈΡΠ°Π½ΠΈΠ΅ ΠΌΠ°ΡΠ΅ΡΠΈΠ°Π»ΠΎΠ², ΡΠΏΠΎΡΠΎΠ±Ρ ΡΠ»Π΅ΠΊΡΡΠΎΠΏΡΠΎΠ²ΠΎΠ΄ΠΊΠΈ, ΡΠ°ΡΠΏΠΎΠ»ΠΎΠΆΠ΅Π½ΠΈΠ΅ ΡΠΎΠ·Π΅ΡΠΎΠΊ, Π²ΡΠΊΠ»ΡΡΠ°ΡΠ΅Π»Π΅ΠΉ ΠΈ Ρ.ΠΏ.
Π‘Ρ Π΅ΠΌΠ° ΡΠ»Π΅ΠΊΡΡΠΈΠΊΠΈ Π² ΠΎΠ΄Π½ΠΎΠΊΠΎΠΌΠ½Π°ΡΠ½ΠΎΠΉ ΠΊΠ²Π°ΡΡΠΈΡΠ΅
ΠΠ²Π°ΡΡΠΈΡΠ° 40ΠΊΠ².ΠΌ. Π Π°ΡΠΏΠΈΡΠ°Π», ΡΡΠΎ, ΠΊΡΠ΄Π° ΠΈ ΡΠΊΠΎΠ»ΡΠΊΠΎ Π±ΡΠ΄Π΅Ρ ΠΏΠΎΠ΄Π²Π΅Π΄Π΅Π½ΠΎ. ΠΡΠΎΡΡ ΡΠΊΠ°Π·Π°ΡΡ Π½Π° ΡΠ²Π½ΡΠ΅ ΠΎΡΠΈΠ±ΠΊΠΈ, Π΅ΡΠ»ΠΈ ΡΠ°ΠΊΠΎΠ²ΡΠ΅ Π΅ΡΡΡ. ΠΡΠ΄Ρ Π±Π»Π°Π³ΠΎΠ΄Π°ΡΠ΅Π½ Π»ΡΠ±ΡΠΌ ΡΠΎΠ²Π΅ΡΠ°ΠΌ ΠΈ Π·Π°ΠΌΠ΅ΡΠ°Π½ΠΈΡΠΌ. Π ΡΠ»Π΅ΠΊΡΡΠΈΠΊΠ΅ Π·Π½Π°Π½ΠΈΠΉ Ρ ΠΌΠ΅Π½Ρ ΠΏΡΠ°ΠΊΡΠΈΡΠ΅ΡΠΊΠΈ Π½ΠΎΠ»Ρ, ΡΠΎΠ²Π΅ΡΠΎΠ²Π°Π»ΡΡ Ρ ΠΏΡΠΈΡΡΠ΅Π»Π΅ΠΌ. ΠΡΠ΅Π½Ρ Π½ΡΠΆΠ½Ρ Π΄Π΅Π»ΡΠ½ΡΠ΅ ΡΠΎΠ²Π΅ΡΡ ΠΈ ΠΊΠΎΡΡΠ΅ΠΊΡΠΈΡΠΎΠ²ΠΊΠΈ, ΡΡΠΎΠ±Ρ ΠΊΠΎΠ³Π΄Π° Π½Π°ΡΠ½Ρ Π΄Π΅Π»Π°ΡΡ ΡΠ΅ΠΌΠΎΠ½Ρ, ΡΠ΅ΡΠΊΠΎ ΠΏΡΠ΅Π΄ΡΡΠ°Π²Π»ΡΡΡ, ΡΡΠΎ Π½ΡΠΆΠ½ΠΎ ΠΊΡΠΏΠΈΡΡ, ΡΡΠΎ ΠΈ ΠΊΡΠ΄Π° ΠΌΠ½Π΅ Π½ΡΠΆΠ½ΠΎ ΡΠ°ΡΠΈΡΡ ΠΈ ΠΏΠΎΠ΄ΠΊΠ»ΡΡΠ°ΡΡ.
ΠΠΎΠΌΠ½Π°ΡΠ° ΠΈ Π»ΠΎΠ΄ΠΆΠΈΡ (Π½ΠΈΠΆΠ½ΠΈΠ΅ ΡΠΎΠ·Π΅ΡΠΊΠΈ):
ΠΠ° Π²ΡΠ΅ Π½ΠΈΠΆΠ½ΠΈΠ΅ ΡΠΎΠ·Π΅ΡΠΊΠΈ ΠΊΠΎΠΌΠ½Π°ΡΡ Π½Π΅ΠΎΠ±Ρ ΠΎΠ΄ΠΈΠΌΡ Π΄Π²Π΅ ΡΠ°Π·Π½ΡΠ΅ Π³ΡΡΠΏΠΏΡ(Π»ΠΈΠ½ΠΈΠΈ) ΠΏΡΠΎΠ²ΠΎΠ΄ΠΎΠ².
Π‘Π΅ΡΠ΅Π½ΠΈΠ΅ ΠΊΠ°ΠΆΠ΄ΠΎΠ³ΠΎ ΠΏΡΠΎΠ²ΠΎΠ΄Π° 3Γ2.5(ΠΌΠ΅Π΄Ρ) Π°Π²ΡΠΎΠΌΠ°Ρ 16Π Π½Π° ΠΊΠ°ΠΆΠ΄ΡΠΉ ΠΏΡΠΎΠ²ΠΎΠ΄.
ΠΠΈΠΆΠ½ΡΡ ΡΠΎΠ·Π΅ΡΠΊΡ Π±Π°Π»ΠΊΠΎΠ½Π° ΠΏΠΎΠ΄Π²Π΅ΡΠΈΡΡ Π½Π° ΠΎΠ΄Π½Ρ ΠΈΠ· Π»ΠΈΠ½ΠΈΠΉ ΠΊΠΎΠΌΠ½Π°ΡΡ.
ΠΠΎΠΌΠ½Π°ΡΠ° ΠΈ Π»ΠΎΠ΄ΠΆΠΈΡ (Π²Π΅ΡΡ Π½ΠΈΠΉ ΡΠ²Π΅Ρ):
ΠΠ° Π²Π΅ΡΡ Π½ΠΈΠΉ ΡΠ²Π΅Ρ ΠΊΠΎΠΌΠ½Π°ΡΡ ΠΈ Π±Π°Π»ΠΊΠΎΠ½Π° Π½Π΅ΠΎΠ±Ρ ΠΎΠ΄ΠΈΠΌΠ° ΠΎΠ΄Π½Π° Π³ΡΡΠΏΠΏΠ° (Π»ΠΈΠ½ΠΈΡ) ΠΏΡΠΎΠ²ΠΎΠ΄ΠΎΠ².
Π‘Π΅ΡΠ΅Π½ΠΈΠ΅ ΠΏΡΠΎΠ²ΠΎΠ΄Π° 3Ρ 1.5(ΠΌΠ΅Π΄Ρ) Π°Π²ΡΠΎΠΌΠ°Ρ 10Π.
ΠΠΎΠΌΠ½Π°ΡΠ°, ΠΈΠ»ΠΈ Π»ΠΎΠ΄ΠΆΠΈΡ (ΠΊΠΎΠ½Π΄ΠΈΡΠΈΠΎΠ½Π΅Ρ):
ΠΠ° ΠΊΠΎΠ½Π΄ΠΈΡΠΈΠΎΠ½Π΅Ρ ΠΊΠΎΡΠΎΡΡΠΉ Π±ΡΠ΄Π΅Ρ ΡΡΡΠ°Π½ΠΎΠ²Π»Π΅Π½ Π² ΠΊΠΎΠΌΠ½Π°ΡΠ΅, ΠΈΠ»ΠΈ Π±Π°Π»ΠΊΠΎΠ½Π΅ Π½Π΅ΠΎΠ±Ρ ΠΎΠ΄ΠΈΠΌΠ° ΠΎΠ΄Π½Π° Π³ΡΡΠΏΠΏΠ° (Π»ΠΈΠ½ΠΈΡ) ΠΏΡΠΎΠ²ΠΎΠ΄ΠΎΠ².
Π‘Π΅ΡΠ΅Π½ΠΈΠ΅ ΠΏΡΠΎΠ²ΠΎΠ΄Π° 3Ρ 1.5(ΠΌΠ΅Π΄Ρ) Π°Π²ΡΠΎΠΌΠ°Ρ 10Π.
ΠΠΎΡΠΈΠ΄ΠΎΡ (Π½ΠΈΠΆΠ½ΠΈΠ΅ ΡΠΎΠ·Π΅ΡΠΊΠΈ):
ΠΠ° Π½ΠΈΠΆΠ½ΠΈΠ΅ ΡΠΎΠ·Π΅ΡΠΊΠΈ ΠΊΠΎΡΠΈΠ΄ΠΎΡΠ° Π½Π΅ΠΎΠ±Ρ ΠΎΠ΄ΠΈΠΌΠ° ΠΎΠ΄Π½Π° Π³ΡΡΠΏΠΏΠ° (Π»ΠΈΠ½ΠΈΡ) ΠΏΡΠΎΠ²ΠΎΠ΄ΠΎΠ².
Π‘Π΅ΡΠ΅Π½ΠΈΠ΅ ΠΏΡΠΎΠ²ΠΎΠ΄Π° 3Ρ 2.5(ΠΌΠ΅Π΄Ρ) Π°Π²ΡΠΎΠΌΠ°Ρ 16Π.
ΠΠΎΡΠΈΠ΄ΠΎΡ, ΠΊΡΡ Π½Ρ, Π²Π°Π½Π½Π°Ρ ( Π²Π΅ΡΡ Π½ΠΈΠΉ ΡΠ²Π΅Ρ)
ΠΠ° Π²Π΅ΡΡ Π½ΠΈΠΉ ΡΠ²Π΅Ρ ΠΊΠΎΡΠΈΠ΄ΠΎΡΠ°, ΠΊΡΡ Π½ΠΈ ΠΈ Π²Π°Π½Π½ΠΎΠΉ ΠΊΠΎΠΌΠ½Π°ΡΡ Ρ Π²Π΅Π½ΡΠΈΠ»ΡΡΠΈΠ΅ΠΉ Π² Π²Π°Π½Π½ΠΎΠΉ
Π‘Π΅ΡΠ΅Π½ΠΈΠ΅ ΠΏΡΠΎΠ²ΠΎΠ΄Π° 3Ρ 1.5(ΠΌΠ΅Π΄Ρ) Π°Π²ΡΠΎΠΌΠ°Ρ 10Π.
ΠΠ°Π½Π½Π°Ρ ΠΊΠΎΠΌΠ½Π°ΡΠ° (Π½ΠΈΠΆΠ½ΠΈΠ΅ ΡΠΎΠ·Π΅ΡΠΊΠΈ, ΡΡΠΈΡΠ°Π»ΡΠ½Π°Ρ ΠΌΠ°ΡΠΈΠ½Π°, ΡΠ΅ΠΏΠ»ΡΠΉ ΠΏΠΎΠ».)
ΠΠ° Π½ΠΈΠΆΠ½ΠΈΠ΅ ΡΠΎΠ·Π΅ΡΠΊΠΈ Π²Π°Π½Π½ΠΎΠΉ ΠΊΠΎΠΌΠ½Π°ΡΡ Π½Π΅ΠΎΠ±Ρ ΠΎΠ΄ΠΈΠΌΠ° ΠΎΠ΄Π½Π° Π³ΡΡΠΏΠΏΠ° (Π»ΠΈΠ½ΠΈΡ) ΠΏΡΠΎΠ²ΠΎΠ΄ΠΎΠ²:
Π‘Ρ Π΅ΠΌΠ° ΠΈ ΡΠ°Π·Π²ΠΎΠ΄ΠΊΠ° ΡΠ»Π΅ΠΊΡΡΠΈΠΊΠΈ Π² ΠΊΠ²Π°ΡΡΠΈΡΠ΅ β ΡΠΎΠ²Π΅ΡΡ ΠΈ ΠΎΡΠ·ΡΠ²Ρ

Π‘Ρ Π΅ΠΌΠ° ΠΈ ΡΠ°Π·Π²ΠΎΠ΄ΠΊΠ° ΡΠ»Π΅ΠΊΡΡΠΈΠΊΠΈ Π² ΠΊΠ²Π°ΡΡΠΈΡΠ΅ β ΡΠΎΠ²Π΅ΡΡ ΠΈ ΠΎΡΠ·ΡΠ²Ρ
Π‘ΠΎΠ΄Π΅ΡΠΆΠ°Π½ΠΈΠ΅
ΠΠ½Π°Π½ΠΈΠ΅ ΠΌΠ΅ΡΡΠΎΡΠ°ΡΠΏΠΎΠ»ΠΎΠΆΠ΅Π½ΠΈΡ Π²ΡΠ΅Ρ ΡΠ»Π΅ΠΌΠ΅Π½ΡΠΎΠ² ΡΠ»Π΅ΠΊΡΡΠΈΡΠ΅ΡΠΊΠΎΠΉ ΡΠΈΡΡΠ΅ΠΌΡ ΠΈ ΠΏΡΠΎΠ»Π΅Π³Π°Π½ΠΈΡ ΠΏΡΠΎΠ²ΠΎΠ΄ΠΊΠΈ Π² Π²Π°ΡΠ΅ΠΉ ΠΊΠ²Π°ΡΡΠΈΡΠ΅ ΠΊΡΠ°ΠΉΠ½Π΅ ΠΆΠ΅Π»Π°ΡΠ΅Π»ΡΠ½ΠΎ, ΠΎΡΠΎΠ±Π΅Π½Π½ΠΎ Π²Π°ΠΌ ΠΌΠΎΠΆΠ΅Ρ ΡΡΠΎ ΠΏΡΠΈΠ³ΠΎΠ΄ΠΈΡΡΡΡ ΠΏΡΠΈ ΠΏΡΠΎΠ²Π΅Π΄Π΅Π½ΠΈΠΈ ΡΠ΅ΠΌΠΎΠ½ΡΠ° ΠΈΠ»ΠΈ ΠΏΠΎΠΈΡΠΊΠ° Π²ΠΎΠ·Π½ΠΈΠΊΡΠ΅ΠΉ Π½Π΅ΠΈΡΠΏΡΠ°Π²Π½ΠΎΡΡΠΈ Ρ ΡΠ»Π΅ΠΊΡΡΠΈΡΠ΅ΡΡΠ²ΠΎΠΌ. ΠΠΎΠ»ΡΡΠΎΠΉ ΠΌΠΈΠ½ΡΡ Π² ΡΠΎΠΌ, ΡΡΠΎ ΠΏΡΠΈ Π·Π°ΡΠ΅Π»Π΅Π½ΠΈΠΈ Π² Π½ΠΎΠ²ΡΡ ΠΊΠ²Π°ΡΡΠΈΡΡ, ΠΆΠΈΠ»ΡΡΠ°ΠΌ Π½Π΅ Π²ΡΠ΄Π°ΡΡ Π½Π° ΡΡΠΊΠΈ ΡΡ Π΅ΠΌΠ°ΡΠΈΡΠ΅ΡΠΊΠΈΠΉ ΠΏΠ»Π°Π½ ΠΏΡΠΎΠ»ΠΎΠΆΠ΅Π½Π½ΠΎΠΉ Π² ΡΡΠ΅Π½Π°Ρ ΡΠ»Π΅ΠΊΡΡΠΎΠΏΡΠΎΠ²ΠΎΠ΄ΠΊΠΈ, Π ΡΠΎ Π²ΡΠ΅ΠΌΡ ΠΊΠ°ΠΊ Ρ Π²Π»Π°Π΄Π΅Π»ΡΡΠ΅Π² ΡΠ°ΡΡΠ½ΡΡ Π΄ΠΎΠΌΠΎΠ² ΡΠ°ΠΊΠΈΠ΅ Π΄ΠΎΠΊΡΠΌΠ΅Π½ΡΡ ΠΈΠΌΠ΅ΡΡΡΡ (ΠΎΠ½ΠΈ ΡΠ²Π»ΡΡΡΡΡ ΡΠΎΡΡΠ°Π²Π½ΠΎΠΉ ΡΠ°ΡΡΡΡ ΠΏΡΠΎΠ΅ΠΊΡΠ½ΠΎΠΉ Π΄ΠΎΠΊΡΠΌΠ΅Π½ΡΠ°ΡΠΈΠΈ, Π±Π΅Π· ΠΊΠΎΡΠΎΡΠΎΠΉ ΡΠ°Π·ΡΠ΅ΡΠΈΡΠ΅Π»ΡΠ½ΡΠ΅ Π΄ΠΎΠΊΡΠΌΠ΅Π½ΡΡ Π½Π° ΠΏΠΎΡΡΡΠΎΠΉΠΊΡ Π΄ΠΎΠΌΠ° Π½Π΅ Π²ΡΠ΄Π°ΡΡΡΡ). ΠΡ ΠΈ ΠΊΠ°ΠΊ Π±ΡΡΡ Π² ΡΡΠΎΠΌ ΡΠ»ΡΡΠ°Π΅? ΠΠ°ΠΊ Π²Π°ΡΠΈΠ°Π½Ρ, ΠΌΠΎΠΆΠ½ΠΎ ΠΎΠ±ΡΠ°ΡΠΈΡΡΡΡ Π² Π ΠΠ£ ΠΈΠ»ΠΈ ΠΠΠ£, Π½ΠΎ Π½Π°ΠΌΠ½ΠΎΠ³ΠΎ ΠΏΡΠΎΡΠ΅, ΠΊΠΎΠ³Π΄Π° ΡΡ Π΅ΠΌΠ° ΡΠ»Π΅ΠΊΡΡΠΈΡΠ΅ΡΠΊΠΎΠΉ ΡΠΈΡΡΠ΅ΠΌΡ ΠΊΠ²Π°ΡΡΠΈΡΡ ΡΠΎΡΡΠ°Π²Π»Π΅Π½Π° Π½Π΅ΠΏΠΎΡΡΠ΅Π΄ΡΡΠ²Π΅Π½Π½ΠΎ Π²Π°ΠΌΠΈ ΠΈΠ»ΠΈ Ρ ΠΏΠΎΠΌΠΎΡΡΡ ΡΠΎΠΎΡΠ²Π΅ΡΡΡΠ²ΡΡΡΠΈΡ ΡΠΏΠ΅ΡΠΈΠ°Π»ΠΈΡΡΠΎΠ².
ΠΡΠ° ΡΡΠ°ΡΡΡ ΠΏΠΎΡΠ²ΡΡΠ΅Π½Π° Π²Π°ΡΠΈΠ°Π½ΡΠ°ΠΌ ΠΎΠ±ΡΡΡΡΠΎΠΉΡΡΠ²Π° ΡΠ»Π΅ΠΊΡΡΠΎΡΠ½Π°Π±ΠΆΠ΅Π½ΠΈΡ Π² ΡΠ°Π·Π»ΠΈΡΠ½ΡΡ ΠΊΠ²Π°ΡΡΠΈΡΠ°Ρ ΠΈ ΠΏΡΠ°Π²ΠΈΠ»ΡΠ½ΠΎΠΌΡ ΡΠΎΡΡΠ°Π²Π»Π΅Π½ΠΈΡ ΡΡ Π΅ΠΌΡ ΡΠ»Π΅ΠΊΡΡΠΈΡΠ΅ΡΠΊΠΎΠΉ ΡΠ΅ΡΠΈ.
ΠΠ°ΡΠΈΠ°Π½ΡΡ ΡΠΎΠ΅Π΄ΠΈΠ½Π΅Π½ΠΈΡ ΡΠ»Π΅ΠΌΠ΅Π½ΡΠΎΠ² Π² ΡΠ»Π΅ΠΊΡΡΠΈΡΠ΅ΡΠΊΠΈΡ ΡΠ΅ΠΏΡΡ β
ΠΠ»Ρ ΡΠΎΠ³ΠΎ ΡΡΠΎΠ±Ρ Π³ΡΠ°ΠΌΠΎΡΠ½ΠΎ ΡΠΎΡΡΠ°Π²ΠΈΡΡ ΡΡ Π΅ΠΌΡ ΠΊΠ²Π°ΡΡΠΈΡΠ½ΠΎΠΉ ΡΠ»Π΅ΠΊΡΡΠΎΠΏΡΠΎΠ²ΠΎΠ΄ΠΊΠΈ, Π½Π΅ΠΎΠ±Ρ ΠΎΠ΄ΠΈΠΌΠΎ ΠΎΠ±Π»Π°Π΄Π°ΡΡ Π½Π΅ΠΊΠΎΡΠΎΡΡΠΌ Π±Π°Π³Π°ΠΆΠΎΠΌ Π·Π½Π°Π½ΠΈΠΉ Π² Π²ΠΎΠΏΡΠΎΡΠ΅ ΠΎΡΠ½ΠΎΠ² ΡΠ»Π΅ΠΊΡΡΠΎΡΠ΅Ρ Π½ΠΈΠΊΠΈ. Π ΡΠ»ΡΡΠ°Π΅ ΠΎΡΡΡΡΡΡΠ²ΠΈΡ ΠΎΠΏΡΠ΅Π΄Π΅Π»Π΅Π½Π½ΠΎΠ³ΠΎ ΠΊΠΎΠ»ΠΈΡΠ΅ΡΡΠ²Π° Π·Π½Π°Π½ΠΈΠΉ, Π½Π΅ ΡΠΎΠ²Π΅ΡΡΠ΅ΠΌ Π±ΡΠ°ΡΡΡΡ Π·Π° ΡΠ°ΠΊΡΡ Π΄ΠΎΠ²ΠΎΠ»ΡΠ½ΠΎ ΡΠ»ΠΎΠΆΠ½ΡΡ ΡΠ°Π±ΠΎΡΡ, Π²Π°ΡΠΈ Π±Π΅Π·Π³ΡΠ°ΠΌΠΎΡΠ½ΡΠ΅ ΠΏΠΎΡΡΠ³ΠΈ ΠΌΠΎΠ³ΡΡ ΠΏΡΠΈΠ²Π΅ΡΡΠΈ ΠΊ ΠΏΠ΅ΡΠ°Π»ΡΠ½ΡΠΌ ΠΏΠΎΡΠ»Π΅Π΄ΡΡΠ²ΠΈΡΠΌ. ΠΠ΄Π΅Π°Π»ΡΠ½ΡΠΉ Π²Π°ΡΠΈΠ°Π½Ρ β Π΄ΠΎΠ²Π΅ΡΠΈΡΡ ΡΠΎΡΡΠ°Π²Π»Π΅Π½ΠΈΠ΅ ΡΡ Π΅ΠΌΡ ΠΏΡΠΎΡΠ΅ΡΡΠΈΠΎΠ½Π°Π»ΡΠ½ΠΎΠΌΡ ΡΠ»Π΅ΠΊΡΡΠΈΠΊΡ, ΠΊΠΎΡΠΎΡΡΠΉ Π±ΡΡΡΡΠΎ ΠΈ ΠΊΠ°ΡΠ΅ΡΡΠ²Π΅Π½Π½ΠΎ Π½Π΅ ΡΠΎΠ»ΡΠΊΠΎ ΡΠΎΡΡΠ°Π²ΠΈΡ Π΄Π΅ΡΠ°Π»ΡΠ½ΡΠΉ ΠΏΠ»Π°Π½ Ρ ΡΡΠ΅ΡΠΎΠΌ Π²ΡΠ΅Ρ ΠΎΡΠΎΠ±Π΅Π½Π½ΠΎΡΡΠ΅ΠΉ ΠΊΠ²Π°ΡΡΠΈΡΡ, Π½ΠΎ ΠΏΡΠΈ Π½Π΅ΠΎΠ±Ρ ΠΎΠ΄ΠΈΠΌΠΎΡΡΠΈ ΡΡΡΡΠ°Π½ΠΈΡ Π½Π΅ΠΈΡΠΏΡΠ°Π²Π½ΠΎΡΡΡ ΠΈΠ»ΠΈ Π·Π°ΠΌΠ΅Π½ΠΈΡ ΡΡΠ°ΡΡΡ ΠΏΡΠΎΠ²ΠΎΠ΄ΠΊΡ.
ΠΡΠ΄ΡΠΌ, ΠΌΠΎΠ³ΡΡΠΈΠΌ ΡΠ΅Π±Π΅ ΠΏΡΠ΅Π΄ΡΡΠ°Π²ΠΈΡΡ Ρ ΠΎΡΡ Π±Ρ Π² Π½Π΅ΠΊΠΎΡΠΎΡΠΎΠΉ ΠΌΠ΅ΡΠ΅, Ρ ΡΠ΅ΠΌ ΠΈΠΌ ΠΏΡΠΈΠ΄Π΅ΡΡΡ ΡΡΠΎΠ»ΠΊΠ½ΡΡΡΡΡ Π² ΠΏΡΠΎΡΠ΅ΡΡΠ΅ ΠΏΡΠΎΠ΅ΠΊΡΠΈΡΠΎΠ²Π°Π½ΠΈΡ (ΠΈΠ»ΠΈ ΡΠΎΡΡΠ°Π²Π»Π΅Π½ΠΈΡ ΡΡ Π΅ΠΌΡ) ΠΈ Π²ΡΠΏΠΎΠ»Π½Π΅Π½ΠΈΡ Π½Π΅ΠΏΠΎΡΡΠ΅Π΄ΡΡΠ²Π΅Π½Π½ΠΎ ΡΠ°Π±ΠΎΡ ΠΏΠΎ ΠΎΠ±ΡΡΡΡΠΎΠΉΡΡΠ²Ρ ΡΠ»Π΅ΠΊΡΡΠΈΡΠ΅ΡΠΊΠΎΠΉ ΡΠΈΡΡΠ΅ΠΌΡ Π² ΡΠ²ΠΎΠ΅ΠΉ ΠΊΠ²Π°ΡΡΠΈΡΠ΅, Ρ ΠΎΡΠΈΠΌ Π½Π°ΠΏΠΎΠΌΠ½ΠΈΡΡ, ΡΡΠΎ ΡΡΡΠ΅ΡΡΠ²ΡΠ΅Ρ Π½Π΅ΡΠΊΠΎΠ»ΡΠΊΠΎ ΡΠΏΠΎΡΠΎΠ±ΠΎΠ² ΡΠΎΠ΅Π΄ΠΈΠ½Π΅Π½ΠΈΡ ΡΠ»Π΅ΠΊΡΡΠΈΡΠ΅ΡΠΊΠΈΡ ΡΠ΅ΠΏΠ΅ΠΉ:
ΠΠΎΡΠ»Π΅Π΄ΠΎΠ²Π°ΡΠ΅Π»ΡΠ½ΡΠΉ. ΠΠ°ΠΆΠ΄ΡΠΉ ΡΠ»Π΅ΠΌΠ΅Π½Ρ ΡΠ»Π΅ΠΊΡΡΠΈΡΠ΅ΡΠΊΠΎΠΉ ΡΠ΅ΠΏΠΈ ΡΠ»Π΅Π΄ΡΠ΅Ρ Π·Π° ΠΏΡΠ΅Π΄ΡΠ΄ΡΡΠΈΠΌ, ΠΏΡΠΈ ΡΠ°ΠΊΠΎΠΌ ΡΠΏΠΎΡΠΎΠ±Π΅ ΡΠ·Π»ΠΎΠ²ΡΠ΅ ΡΠΎΠ΅Π΄ΠΈΠ½Π΅Π½ΠΈΡ ΠΎΡΡΡΡΡΡΠ²ΡΡΡ. ΠΡΠΈΠΌΠ΅ΡΠΎΠΌ ΠΏΠΎΡΠ»Π΅Π΄ΠΎΠ²Π°ΡΠ΅Π»ΡΠ½ΠΎΠ³ΠΎ Π²ΠΊΠ»ΡΡΠ΅Π½ΠΈΡ ΡΠ²Π»ΡΠ΅ΡΡΡ Π΅Π»ΠΎΡΠ½Π°Ρ Π³ΠΈΡΠ»ΡΠ½Π΄Π°, Π² Π½Π΅ΠΉ Π²ΡΠ΅ Π»Π°ΠΌΠΏΠΎΡΠΊΠΈ ΠΈΠ»ΠΈ ΡΠ²Π΅ΡΠΎΠ΄ΠΈΠΎΠ΄Ρ ΡΠ°ΡΠΏΠΎΠ»ΠΎΠΆΠ΅Π½Ρ Π½Π° ΠΎΠ΄Π½ΠΎΠΌ ΠΏΡΠΎΠ²ΠΎΠ΄Π΅. ΠΠ»Π°Π²Π½ΡΠΉ Π½Π΅Π΄ΠΎΡΡΠ°ΡΠΎΠΊ ΡΡΠΎΠ³ΠΎ ΡΠΏΠΎΡΠΎΠ±Π° β ΠΏΡΠΈ ΠΏΠΎΠ²ΡΠ΅ΠΆΠ΄Π΅Π½ΠΈΠΈ ΠΎΠ΄Π½ΠΎΠ³ΠΎ ΠΈΠ· ΡΠ»Π΅ΠΌΠ΅Π½ΡΠΎΠ² Π²ΡΠ΅ ΠΎΡΡΠ°Π»ΡΠ½ΡΠ΅ ΡΠ»Π΅ΠΌΠ΅Π½ΡΡ ΠΏΠ΅ΡΠ΅ΡΡΠ°ΡΡ ΡΠ°Π±ΠΎΡΠ°ΡΡ.
ΠΠ°ΡΠ°Π»Π»Π΅Π»ΡΠ½ΡΠΉ ΡΠΏΠΎΡΠΎΠ±. ΠΡΠΈ ΡΡΠΎΠΌ Π²ΠΊΠ»ΡΡΠ΅Π½ΠΈΠΈ ΡΠ»Π΅ΠΌΠ΅Π½ΡΡ ΠΌΠ΅ΠΆΠ΄Ρ ΡΠΎΠ±ΠΎΠΉ Π½Π΅ ΡΠΎΠ΅Π΄ΠΈΠ½Π΅Π½Ρ, Π½ΠΎ ΠΎΠ½ΠΈ ΡΠ³ΡΡΠΏΠΏΠΈΡΠΎΠ²Π°Π½Ρ Π² Π΄Π²Π° ΡΠ·Π»Π°. ΠΠ»Π΅ΠΊΡΡΠΈΡΠ΅ΡΠΊΠ°Ρ ΡΠ΅ΠΏΡ Π±ΡΠ΄Π΅Ρ ΠΏΡΠΎΠ΄ΠΎΠ»ΠΆΠ°ΡΡ ΡΠ°Π±ΠΎΡΠ°ΡΡ Π½Π΅Π·Π°Π²ΠΈΡΠΈΠΌΠΎ ΠΎΡ Π²ΡΡΠ΅Π΄ΡΠΈΡ ΠΈΠ· ΡΡΡΠΎΡ ΠΏΠΎΡΡΠ΅Π±ΠΈΡΠ΅Π»Π΅ΠΉ.
Π‘ΠΌΠ΅ΡΠ°Π½Π½ΡΠΉ ΡΠΏΠΎΡΠΎΠ±. Π ΡΡΠΎΠΌ ΡΠ»ΡΡΠ°Π΅ Π½Π° ΠΎΠ΄Π½ΠΎΠΌ ΡΡΠ°ΡΡΠΊΠ΅ ΡΠ»Π΅ΠΊΡΡΠΈΡΠ΅ΡΠΊΠΎΠΉ ΡΠ΅ΠΏΠΈ ΠΏΡΠΈΠΌΠ΅Π½ΡΡΡ ΠΎΠ±Π° ΡΠΈΠΏΠ° ΡΠΎΠ΅Π΄ΠΈΠ½Π΅Π½ΠΈΠΉ β ΠΏΠΎΡΠ»Π΅Π΄ΠΎΠ²Π°ΡΠ΅Π»ΡΠ½ΡΠΉ ΠΈ ΠΏΠ°ΡΠ°Π»Π»Π΅Π»ΡΠ½ΡΠΉ.
Π’ΠΎΡΠΊΠΈ 1,2,3 β ΠΏΠ°ΡΠ°Π»Π»Π΅Π»ΡΠ½ΠΎΠ΅ ΡΠΎΠ΅Π΄ΠΈΠ½Π΅Π½ΠΈΠ΅, 4,5,6 β ΠΏΠΎΡΠ»Π΅Π΄ΠΎΠ²Π°ΡΠ΅Π»ΡΠ½ΠΎΠ΅, Π° Π²Π΅ΡΡ Π²ΠΌΠ΅ΡΡΠ΅ Π²Π·ΡΡΡΠΉ ΡΡΠ°ΡΡΠΎΠΊ ΡΡΠΈΡΠ°ΡΡ ΠΊΠΎΠΌΠ±ΠΈΠ½ΠΈΡΠΎΠ²Π°Π½Π½ΡΠΌ.
ΠΠ°ΠΊ ΠΏΡΠ°Π²ΠΈΠ»ΡΠ½ΠΎ Π²ΡΠΏΠΎΠ»Π½ΠΈΡΡ ΡΠ°Π·Π²ΠΎΠ΄ΠΊΡ ΡΠ»Π΅ΠΊΡΡΠΈΡΠ΅ΡΠΊΠΎΠΉ ΠΏΡΠΎΠ²ΠΎΠ΄ΠΊΠΈ β
Π Π²ΡΠ±ΠΎΡΡ ΡΠΏΠΎΡΠΎΠ±Π° ΡΠ°Π·Π²ΠΎΠ΄ΠΊΠΈ ΡΠ»Π΅ΠΊΡΡΠΈΡΠ΅ΡΠΊΠΎΠΉ ΠΏΡΠΎΠ²ΠΎΠ΄ΠΊΠΈ Π² ΠΊΠ²Π°ΡΡΠΈΡΠ΅ Π½Π΅ΠΎΠ±Ρ ΠΎΠ΄ΠΈΠΌΠΎ ΠΏΠΎΠ΄Ρ ΠΎΠ΄ΠΈΡΡ ΠΏΡΠΎΠ΄ΡΠΌΠ°Π½Π½ΠΎ ΠΈ ΡΠΊΡΡΠΏΡΠ»Π΅Π·Π½ΠΎ, ΠΏΠΎΡΠΎΠΌΡ ΡΡΠΎ ΠΎΠ½Π° ΠΏΠΎΠ»Π½ΠΎΡΡΡΡ ΠΎΡΠ²Π΅ΡΠ°Π΅Ρ Π·Π° Π²ΡΡ ΡΡ Π΅ΠΌΡ. Π‘ΡΡΠ΅ΡΡΠ²ΡΠ΅Ρ ΡΡΠΈ ΠΎΡΠ½ΠΎΠ²Π½ΡΡ ΡΠΈΠΏΠ° ΡΠ°Π·Π²ΠΎΠ΄ΠΊΠΈ:
ΠΠ°ΠΈΠ±ΠΎΠ»Π΅Π΅ ΠΏΠΎΠΏΡΠ»ΡΡΠ½ΡΠΉ ΠΈ ΡΠ°ΡΡΠΎ Π²ΡΡΡΠ΅ΡΠ°ΡΡΠΈΠΉΡΡ β ΠΏΠΎΠ΄ΠΊΠ»ΡΡΠ΅Π½ΠΈΠ΅ ΡΠ»Π΅ΠΌΠ΅Π½ΡΠΎΠ² ΡΠ΅ΡΠΈ ΠΏΠΎΡΡΠ΅Π΄ΡΡΠ²ΠΎΠΌ ΡΠ°ΡΠΏΡΠ΅Π΄Π΅Π»ΠΈΡΠ΅Π»ΡΠ½ΡΡ ΠΊΠΎΡΠΎΠ±ΠΎΠΊ. ΠΡΠΈ ΡΠ°ΠΊΠΎΠΌ Π²ΠΊΠ»ΡΡΠ΅Π½ΠΈΠΈ ΡΠ»Π΅ΠΊΡΡΠΈΡΠ΅ΡΠΊΠΈΠΉ ΡΠΈΡΠΎΠΊ ΠΌΠΎΠ½ΡΠΈΡΡΡΡ Π½Π° Π»Π΅ΡΡΠ½ΠΈΡΠ½ΠΎΠΉ ΠΏΠ»ΠΎΡΠ°Π΄ΠΊΠ΅ Π² ΡΠΏΠ΅ΡΠΈΠ°Π»ΡΠ½ΠΎΠΉ Π½ΠΈΡΠ΅, Π° Π½Π΅ Π² ΠΆΠΈΠ»ΠΎΠΉ ΡΠ°ΡΡΠΈ ΠΏΠΎΠΌΠ΅ΡΠ΅Π½ΠΈΡ, ΠΈ ΡΡΡΠ°Π½Π°Π²Π»ΠΈΠ²Π°ΡΡ Π² Π½Π΅ΠΌ ΡΡΠ΅ΡΡΠΈΠΊ ΠΈ ΠΎΡ ΠΎΠ΄Π½ΠΎΠ³ΠΎ Π΄ΠΎ ΡΡΠ΅Ρ Π²ΡΠΊΠ»ΡΡΠ°ΡΠ΅Π»Π΅ΠΉ. ΠΡ ΡΠΈΡΠΊΠ° ΠΊΠ°Π±Π΅Π»Π΅ΠΌ ΠΎΠΏΡΠ΅Π΄Π΅Π»Π΅Π½Π½ΠΎΠ³ΠΎ ΡΠ΅ΡΠ΅Π½ΠΈΡ Π²ΡΠΏΠΎΠ»Π½ΡΡΡ Π²Π²ΠΎΠ΄ Π² ΠΏΠΎΠΌΠ΅ΡΠ΅Π½ΠΈΠ΅ ΠΈ Π΄Π΅Π»Π°ΡΡ ΡΠ°Π·Π²ΠΎΠ΄ΠΊΡ ΡΠ΅ΡΠ΅Π· ΡΠ°ΡΠΏΡΠ΅Π΄Π΅Π»ΠΈΡΠ΅Π»ΡΠ½ΡΠ΅ ΠΊΠΎΡΠΎΠ±ΠΊΠΈ ΠΏΠΎ Π²ΡΠ΅ΠΉ ΠΊΠ²Π°ΡΡΠΈΡΠ΅. ΠΠΎΡΠΎΠ±ΠΊΠΈ ΡΡΡΠ°Π½Π°Π²Π»ΠΈΠ²Π°ΡΡ Π΄Π»Ρ ΠΊΠ°ΠΆΠ΄ΠΎΠΉ ΠΎΡΠ΄Π΅Π»ΡΠ½ΠΎΠΉ ΠΊΠΎΠΌΠ½Π°ΡΡ (Π½Π° Π²Ρ ΠΎΠ΄Π΅ Π² ΠΊΠΎΠΌΠ½Π°ΡΡ), ΠΈ ΡΠ΅ΡΠ΅Π· Π½ΠΈΡ ΠΎΡΡΡΠ΅ΡΡΠ²Π»ΡΡΡ ΡΠ½Π΅ΡΠ³ΠΎΡΠ½Π°Π±ΠΆΠ΅Π½ΠΈΠ΅ Π²ΡΠ΅Ρ Π½Π΅ΠΎΠ±Ρ ΠΎΠ΄ΠΈΠΌΡΡ ΡΠ»Π΅ΠΊΡΡΠΎΠΏΡΠΈΠ±ΠΎΡΠΎΠ² Π² ΠΊΠΎΠΌΠ½Π°ΡΠ΅.
βΠΠ²Π΅Π·Π΄Π°β. ΠΡΠΈ ΡΠ°ΠΊΠΎΠΌ ΡΠΎΠ΅Π΄ΠΈΠ½Π΅Π½ΠΈΠΈ ΠΊΠ°ΠΆΠ΄ΡΠΉ ΡΠ»Π΅ΠΊΡΡΠΎΠΏΡΠΈΠ±ΠΎΡ (Π»ΡΡΡΡΠ° ΠΈΠ»ΠΈ ΡΠΎΠ·Π΅ΡΠΊΠ°) ΠΈΠΌΠ΅ΡΡ ΡΠ²ΠΎΡ ΠΎΡΠ΄Π΅Π»ΡΠ½ΡΡ ΠΊΠ°Π±Π΅Π»ΡΠ½ΡΡ Π»ΠΈΠ½ΠΈΡ, Π²ΠΊΠ»ΡΡΠ΅Π½Π½ΡΡ Π½Π΅ΠΏΠΎΡΡΠ΅Π΄ΡΡΠ²Π΅Π½Π½ΠΎ Π² ΡΠ»Π΅ΠΊΡΡΠΈΡΠ΅ΡΠΊΠΈΠΉ ΡΠΈΡΠΎΠΊ ΠΈ, Π·Π°ΡΠ°ΡΡΡΡ, ΠΈΠΌΠ΅ΡΡΡΡ ΠΎΡΠ΄Π΅Π»ΡΠ½ΡΠΉ Π°Π²ΡΠΎΠΌΠ°ΡΠΈΡΠ΅ΡΠΊΠΈΠΉ Π²ΡΠΊΠ»ΡΡΠ°ΡΠ΅Π»Ρ. Π Π°Π·Π²ΠΎΠ΄ΠΊΠ° ΡΠ°ΠΊΠΎΠ³ΠΎ ΡΠΈΠΏΠ° Π²Π΅Π΄Π΅Ρ ΠΊ Π·Π½Π°ΡΠΈΡΠ΅Π»ΡΠ½ΠΎΠΌΡ, ΡΠ²Π΅Π»ΠΈΡΠ΅Π½ΠΈΡ ΠΊΠΎΠ»ΠΈΡΠ΅ΡΡΠ²Π° ΡΠ»Π΅ΠΊΡΡΠΈΡΠ΅ΡΠΊΠΎΠΉ ΠΏΡΠΎΠ²ΠΎΠ΄ΠΊΠΈ, ΡΡΡΠ΄ΠΎΠ·Π°ΡΡΠ°Ρ ΠΏΠΎ Π΅Π΅ ΠΎΠ±ΡΡΡΡΠΎΠΉΡΡΠ²Ρ ΠΈ, Π΅ΡΡΠ΅ΡΡΠ²Π΅Π½Π½ΠΎ, ΡΠ΄ΠΎΡΠΎΠΆΠ°Π½ΠΈΡ ΠΏΡΠΎΠ΅ΠΊΡΠ°. ΠΠ΄Π½Π°ΠΊΠΎ, Π΅ΡΠ»ΠΈ Π²Π·Π²Π΅ΡΠΈΡΡ Π²ΡΠ΅ Π·Π° ΠΈ ΠΏΡΠΎΡΠΈΠ², Π²ΠΈΠ΄Π½ΠΎ, ΡΡΠΎ ΠΏΠΎΡΡΠ°ΡΠ΅Π½Π½ΡΠ΅ Π΄Π΅Π½ΡΠ³ΠΈ ΡΡΠΎΡΡ ΡΠΎΠ³ΠΎ (ΡΡΠ΄Π° ΠΆΠ΅ Π²ΠΊΠ»ΡΡΠΈΡΠ΅ ΡΡΠΎΠΈΠΌΠΎΡΡΡ Π±ΠΎΠ»Π΅Π΅ Π΅ΠΌΠΊΠΎΠ³ΠΎ ΡΠ»Π΅ΠΊΡΡΠΈΡΠ΅ΡΠΊΠΎΠ³ΠΎ ΡΠΈΡΠΊΠ°), ΠΏΠΎΡΠΎΠΌΡ ΡΡΠΎ ΡΡΠ° ΡΠΈΡΡΠ΅ΠΌΠ° Π΄Π°Π΅Ρ Π²ΠΎΠ·ΠΌΠΎΠΆΠ½ΠΎΡΡΡ ΠΏΠΎΠ»Π½ΠΎΠ³ΠΎ ΠΊΠΎΠ½ΡΡΠΎΠ»Ρ Π½Π°Π΄ ΠΊΠ°ΠΆΠ΄ΡΠΌ ΡΠ»Π΅ΠΌΠ΅Π½ΡΠΎΠΌ Π² ΡΠ»Π΅ΠΊΡΡΠΈΡΠ΅ΡΠΊΠΎΠΉ ΡΠ΅ΠΏΠΈ.
βΠ¨Π»Π΅ΠΉΡβ. Π ΡΡΠΎΠΌ Π²Π°ΡΠΈΠ°Π½ΡΠ΅ ΠΈΠΌΠ΅Π΅ΡΡΡ Π½Π΅ΠΊΠΎΡΠΎΡΠΎΠ΅ ΡΡ ΠΎΠ΄ΡΡΠ²ΠΎ Ρ ΡΠ°Π·Π²ΠΎΠ΄ΠΊΠΎΠΉ ΡΠΈΠΏΠ° βΠΠ²Π΅Π·Π΄Π°β Ρ ΡΠ΅ΠΌ ΠΎΡΠ»ΠΈΡΠΈΠ΅ΠΌ, ΡΡΠΎ Π½Π° ΠΎΠ΄ΠΈΠ½ ΠΊΠ°Π±Π΅Π»Ρ ΠΌΠΎΠΆΠ΅Ρ Π±ΡΡΡ Π²ΠΊΠ»ΡΡΠ΅Π½ΠΎ Π½Π΅ΡΠΊΠΎΠ»ΡΠΊΠΎ ΠΏΠΎΡΡΠ΅Π±ΠΈΡΠ΅Π»Π΅ΠΉ. ΠΡΡΠ΅ΡΡΠ²Π΅Π½Π½ΠΎ, ΡΡΠΎ ΡΠ°ΠΊΠΎΠ΅ ΠΏΡΠΎΠ΅ΠΊΡΠ½ΠΎΠ΅ ΡΠ΅ΡΠ΅Π½ΠΈΠ΅ Π±ΡΠ΄Π΅Ρ Π½Π΅ΡΠΊΠΎΠ»ΡΠΊΠΎ Π΄Π΅ΡΠ΅Π²Π»Π΅ ΠΏΡΠ΅Π΄ΡΠ΄ΡΡΠ΅Π³ΠΎ.
ΠΡΠΈ ΠΎΠ±ΡΡΡΡΠΎΠΉΡΡΠ²Π΅ ΡΠ»Π΅ΠΊΡΡΠΈΡΠ΅ΡΠΊΠΎΠΉ ΡΠΈΡΡΠ΅ΠΌΡ Π² ΠΊΠ²Π°ΡΡΠΈΡΠ΅, ΡΠ΅Π΄ΠΊΠΎ ΠΊΠ°ΠΊΠΎΠΉ ΠΏΠΎΡΡΠ΅Π±ΠΈΡΠ΅Π»Ρ ΠΈΡΠΏΠΎΠ»ΡΠ·ΡΠ΅Ρ ΠΎΠ΄ΠΈΠ½ ΠΈΠ· ΡΠΏΠΎΡΠΎΠ±ΠΎΠ² ΡΠ°Π·Π²ΠΎΠ΄ΠΊΠΈ Π² ΡΠΈΡΡΠΎΠΌ Π²ΠΈΠ΄Π΅. Π§Π°ΡΠ΅ Π²ΡΠ΅Π³ΠΎ ΠΎΠ½ΠΈ ΡΠΌΠ΅ΡΠΈΠ²Π°ΡΡΡΡ, Π½ΠΎ Π΄Π΅Π»Π°Π΅ΡΡΡ ΡΡΠΎ ΠΏΡΠΎΠ΄ΡΠΌΠ°Π½Π½ΠΎ Π΄Π»Ρ Π΄ΠΎΡΡΠΈΠΆΠ΅Π½ΠΈΡ Π½Π°ΠΈΠ±ΠΎΠ»Π΅Π΅ ΡΡΡΠ΅ΠΊΡΠΈΠ²Π½ΠΎΠ³ΠΎ ΡΠ΅Π·ΡΠ»ΡΡΠ°ΡΠ° ΠΈ ΠΎΠ±Π΅ΡΠΏΠ΅ΡΠ΅Π½ΠΈΡ ΠΌΠ°ΠΊΡΠΈΠΌΠ°Π»ΡΠ½ΠΎΠΉ Π±Π΅Π·ΠΎΠΏΠ°ΡΠ½ΠΎΡΡΠΈ ΠΆΠΈΠ»ΡΡΠΎΠ² ΠΊΠ²Π°ΡΡΠΈΡΡ ΠΎΡ ΡΠΈΡΠΊΠΎΠ².
ΠΠ»Π°ΡΡΠΈΠΊΠ° ΡΠΎΡΡΠ°Π²Π»Π΅Π½ΠΈΡ ΡΡ Π΅ΠΌΡ ΡΠ»Π΅ΠΊΡΡΠΎΠΏΡΠΎΠ²ΠΎΠ΄ΠΊΠΈ β
ΠΡΠ±ΡΠ΅ Π·Π°ΠΌΡΡΠ»Ρ ΠΏΠΎ ΠΎΠ±ΡΡΡΡΠΎΠΉΡΡΠ²Ρ ΡΠ»Π΅ΠΊΡΡΠΈΡΠ΅ΡΠΊΠΎΠΉ ΡΠΈΡΡΠ΅ΠΌΡ Π΄ΠΎ Π½Π°ΡΠ°Π»Π° ΡΠ°Π±ΠΎΡ Π½Π΅ΠΎΠ±Ρ ΠΎΠ΄ΠΈΠΌΠΎ Π²ΠΎΠΏΠ»ΠΎΡΠΈΡΡ Π² Π΄Π΅ΡΠ°Π»ΡΠ½ΡΡ ΡΡ Π΅ΠΌΡ, Π½Π°Π»ΠΎΠΆΠ΅Π½Π½ΡΡ Π½Π° ΡΠΎΡΠ½ΡΠΉ ΠΏΠ»Π°Π½ Π²ΡΠ΅Ρ ΠΏΠΎΠΌΠ΅ΡΠ΅Π½ΠΈΠΉ ΠΊΠ²Π°ΡΡΠΈΡΡ Ρ ΡΠΎΡΠ½ΡΠΌ ΡΠΊΠ°Π·Π°Π½ΠΈΠ΅ΠΌ ΠΊΠ°ΠΆΠ΄ΠΎΠΉ ΡΠ°ΡΠΏΡΠ΅Π΄Π΅Π»ΠΈΡΠ΅Π»ΡΠ½ΠΎΠΉ Π³ΡΡΠΏΠΏΡ ΠΈ Π²ΡΠ΅Ρ ΡΠ»Π΅ΠΌΠ΅Π½ΡΠΎΠ² ΡΠ»Π΅ΠΊΡΡΠΎΡΠ½Π°Π±ΠΆΠ΅Π½ΠΈΡ. Π‘Ρ Π΅ΠΌΠ° Π±ΡΠ΄Π΅Ρ Π»Π΅Π³ΠΊΠΎ ΡΠΈΡΠ°Π΅ΠΌΠ°, Π΅ΡΠ»ΠΈ Π΅Π΅ Π²ΡΠΏΠΎΠ»Π½ΠΈΡΡ Π½Π° ΠΎΡΠ΄Π΅Π»ΡΠ½ΡΡ Π»ΠΈΡΡΠ°Ρ , ΠΊΠ°ΠΆΠ΄ΡΠΉ ΠΈΠ· ΠΊΠΎΡΠΎΡΡΡ Π±ΡΠ΄Π΅Ρ ΠΏΡΠ΅Π΄Π½Π°Π·Π½Π°ΡΠ΅Π½ ΡΠΎΠ»ΡΠΊΠΎ Π΄Π»Ρ ΠΎΠ΄Π½ΠΎΠΉ Π³ΡΡΠΏΠΏΡ.
ΠΡΠ°ΠΊΡΠΈΠΊΠ° ΠΏΠΎΠΊΠ°Π·ΡΠ²Π°Π΅Ρ, ΡΡΠΎ Π½Π°ΠΈΠ±ΠΎΠ»ΡΡΠ΅Π³ΠΎ ΡΡΡΠ΅ΠΊΡΠ° ΠΌΠΎΠΆΠ½ΠΎ Π΄ΠΎΠ±ΠΈΡΡΡΡ, Π΅ΡΠ»ΠΈ ΡΠ°Π·Π±ΠΈΡΡ ΠΈΡΡΠΎΡΠ½ΠΈΠΊΠΈ ΠΏΠΎΡΡΠ΅Π±Π»Π΅Π½ΠΈΡ Π½Π° Π½Π΅ΡΠΊΠΎΠ»ΡΠΊΠΎ Π³ΡΡΠΏΠΏ, ΠΊΠ°ΠΆΠ΄ΡΡ ΠΈΠ· ΠΊΠΎΡΠΎΡΡΡ ΠΏΠΎΠ΄ΠΊΠ»ΡΡΠ°ΡΡ Π½Π° ΠΎΡΠ΄Π΅Π»ΡΠ½ΡΠΉ Π°Π²ΡΠΎΠΌΠ°Ρ. Π’Π°ΠΊΠΎΠ΅ ΡΠ΅Ρ Π½ΠΈΡΠ΅ΡΠΊΠΎΠ΅ ΡΠ΅ΡΠ΅Π½ΠΈΠ΅ ΠΏΠΎΠ·Π²ΠΎΠ»ΡΠ΅Ρ Π²ΡΠΏΠΎΠ»Π½ΡΡΡ ΡΠ΅ΠΌΠΎΠ½Ρ ΠΏΡΠΎΠ²ΠΎΠ΄ΠΊΠΈ ΠΈΠ»ΠΈ ΡΠ»Π΅ΠΊΡΡΠΈΡΠ΅ΡΠΊΠΈΡ ΠΏΡΠΈΠ±ΠΎΡΠΎΠ² Π±Π΅Π· ΠΎΡΠΊΠ»ΡΡΠ΅Π½ΠΈΡ ΡΠ»Π΅ΠΊΡΡΠΎΡΠ½Π΅ΡΠ³ΠΈΠΈ Π²ΠΎ Π²ΡΠ΅ΠΉ ΠΊΠ²Π°ΡΡΠΈΡΠ΅, Π° ΡΠΎΠ»ΡΠΊΠΎ Π² ΡΠΎΠΉ Π΅Π΅ ΡΠ°ΡΡΠΈ, Π³Π΄Π΅ Π²Ρ Π½Π°ΠΌΠ΅ΡΠ΅Π½Ρ Π²ΡΠΏΠΎΠ»Π½ΡΡΡ ΡΠ°Π±ΠΎΡΡ. Π ΡΠΎΠΌΡ ΠΆΠ΅, Π΅ΡΠ»ΠΈ Π½Π°Π³ΡΡΠ·ΠΈΡΡ Π²ΡΠ΅ ΡΠ»Π΅ΠΊΡΡΠΈΡΠ΅ΡΠΊΠΈΠ΅ ΠΏΡΠΈΠ±ΠΎΡΡ Π½Π° ΠΎΠ΄Π½Ρ Π»ΠΈΠ½ΠΈΡ, ΠΏΠΎΡΡΠ΅Π±ΡΠ΅ΡΡΡ ΠΊΠ°Π±Π΅Π»Ρ Π±ΠΎΠ»ΡΡΠΎΠΉ ΠΌΠΎΡΠ½ΠΎΡΡΠΈ, ΡΠΏΠΎΡΠΎΠ±Π½ΡΠΉ Π²ΡΠ΄Π΅ΡΠΆΠ°ΡΡ ΠΎΡΠ΅Π½Ρ Π²ΡΡΠΎΠΊΠΈΠ΅ Π½Π°Π³ΡΡΠ·ΠΊΠΈ, ΠΊΠΎΡΠΎΡΡΠ΅ Π½Π΅ΠΈΠ·Π±Π΅ΠΆΠ½ΠΎ Π²ΠΎΠ·Π½ΠΈΠΊΠ½ΡΡ, Π΅ΡΠ»ΠΈ Π²ΠΊΠ»ΡΡΠΈΡΡ Π²ΡΠ΅ ΡΠ»Π΅ΠΊΡΡΠΈΡΠ΅ΡΠΊΠΈΠ΅ ΠΏΠΎΡΡΠ΅Π±ΠΈΡΠ΅Π»ΠΈ ΠΊΠ²Π°ΡΡΠΈΡΡ Π² ΡΠ΅ΡΡ ΠΎΠ΄Π½ΠΎΠ²ΡΠ΅ΠΌΠ΅Π½Π½ΠΎ.
ΠΡΠ»ΠΈ ΡΠ»Π΅ΠΊΡΡΠΈΡΠ΅ΡΠΊΠΈΠΉ ΡΠΈΡΠΎΠΊ ΡΠ°ΡΠΏΠΎΠ»ΠΎΠΆΠΈΡΡ Π½Π΅ΠΏΠΎΡΡΠ΅Π΄ΡΡΠ²Π΅Π½Π½ΠΎ Π² ΠΊΠ²Π°ΡΡΠΈΡΠ΅, ΡΠΎ ΠΌΠΎΠΆΠ½ΠΎ ΠΊΠ°ΠΆΠ΄ΡΠΉ ΡΠ»Π΅ΠΊΡΡΠΎΠΏΡΠΈΠ±ΠΎΡ ΠΏΠΎΠ΄ΡΠΎΠ΅Π΄ΠΈΠ½ΠΈΡΡ ΠΊ ΠΎΡΠ΄Π΅Π»ΡΠ½ΠΎΠΌΡ Π°Π²ΡΠΎΠΌΠ°ΡΡ. ΠΡΠΈΠΌ Π·Π½Π°ΡΠΈΡΠ΅Π»ΡΠ½ΠΎ ΠΏΠΎΠ²ΡΡΠΈΡΡΡ ΡΠ΄ΠΎΠ±ΡΡΠ²ΠΎ ΠΈ Π±Π΅Π·ΠΎΠΏΠ°ΡΠ½ΠΎΡΡΡ ΡΠΊΡΠΏΠ»ΡΠ°ΡΠ°ΡΠΈΠΈ ΡΠ»Π΅ΠΊΡΡΠΎΡΠ΅ΡΠΈ. Π’Π°ΠΊ ΠΏΠΎΡΠ΅ΠΌΡ ΠΆΠ΅ ΠΌΡ ΡΡΠΎΠ³ΠΎ Π½Π΅ Π΄Π΅Π»Π°Π΅ΠΌ? ΠΡΠ΅ ΠΏΡΠΎΡΡΠΎ β ΡΠ°ΠΊΠΎΠΉ ΡΠΏΠΎΡΠΎΠ± ΡΠ°Π·Π΄Π΅Π»Π΅Π½ΠΈΡ ΠΏΡΠΈΠ±ΠΎΡΠΎΠ² Π²Π»Π΅ΡΠ΅Ρ Π·Π° ΡΠΎΠ±ΠΎΠΉ Π·Π½Π°ΡΠΈΡΠ΅Π»ΡΠ½ΠΎΠ΅ ΡΠ΄ΠΎΡΠΎΠΆΠ°Π½ΠΈΠ΅ ΠΏΡΠΎΠ΅ΠΊΡΠ°. ΠΠΎΡΡΠΎΠΌΡ Π²Π°ΡΠΈΠ°Π½Ρ ΠΏΠΎΠ΄ΠΊΠ»ΡΡΠ΅Π½ΠΈΡ ΠΏΠΎ Π³ΡΡΠΏΠΏΠ°ΠΌ Π½Π°ΠΈΠ±ΠΎΠ»Π΅Π΅ ΡΠ°ΡΠΈΠΎΠ½Π°Π»ΡΠ½ΡΠΉ ΠΈ ΠΏΡΠ°ΠΊΡΠΈΡΠ΅ΡΠΊΠΈ ΠΏΠΎΠ»Π½ΠΎΡΡΡΡ ΡΠ΅ΡΠ°Π΅Ρ ΡΡΠ΅Π±ΠΎΠ²Π°Π½ΠΈΡ Π±Π΅Π·ΠΎΠΏΠ°ΡΠ½ΠΎΠΉ ΡΠΊΡΠΏΠ»ΡΠ°ΡΠ°ΡΠΈΠΈ ΡΠ»Π΅ΠΊΡΡΠΎΡΠ΅ΡΠΈ.
Π§Π°ΡΠ΅ Π²ΡΠ΅Π³ΠΎ ΠΏΡΠΈΠ±ΠΎΡΡ ΡΠ°Π·Π΄Π΅Π»ΡΡΡ ΠΏΠΎ Π³ΡΡΠΏΠΏΠ°ΠΌ ΠΏΠΎ ΡΠ°ΠΊΠΎΠΌΡ ΠΏΡΠΈΠ½ΡΠΈΠΏΡ:

ΠΡΠ²Π΅ΡΠ΅Π½ΠΈΠ΅ #8212; ΠΆΠΈΠ»ΡΠ΅ ΠΊΠΎΠΌΠ½Π°ΡΡ, ΠΊΡΡ Π½Ρ ΠΈ ΠΊΠΎΡΠΈΠ΄ΠΎΡΡ;
ΠΠ»Π΅ΠΊΡΡΠΎΡΠ½Π°Π±ΠΆΠ΅Π½ΠΈΠ΅ #8212; ΠΆΠΈΠ»ΡΠ΅ ΠΊΠΎΠΌΠ½Π°ΡΡ;
ΠΠ»Π΅ΠΊΡΡΠΎΡΠ½Π°Π±ΠΆΠ΅Π½ΠΈΠ΅ #8212; ΠΊΡΡ Π½Ρ ΠΈ ΠΊΠΎΡΠΈΠ΄ΠΎΡΡ;
ΠΡΠ²Π΅ΡΠ΅Π½ΠΈΠ΅ ΠΈ ΡΠ»Π΅ΠΊΡΡΠΎΡΠ½Π°Π±ΠΆΠ΅Π½ΠΈΠ΅ #8212; ΡΠ°Π½ΡΠ·Π΅Π» ΠΈ Π²Π°Π½Π½Π°Ρ. ΠΡΡ Π³ΡΡΠΏΠΏΡ ΠΏΠΎΠΌΠ΅ΡΠ΅Π½ΠΈΠΉ ΡΠ»Π΅Π΄ΡΠ΅Ρ Π²ΡΠ΄Π΅Π»ΠΈΡΡ ΠΎΡΠ΄Π΅Π»ΡΠ½ΠΎ, ΠΏΠΎΡΠΎΠΌΡ ΡΡΠΎ Π² ΡΠ°Π½ΡΠ·Π»Π΅ ΠΈ Π²Π°Π½Π½ΠΎΠΉ Π²ΡΠ΅Π³Π΄Π° ΠΏΠΎΠ²ΡΡΠ΅Π½Π½Π°Ρ Π²Π»Π°ΠΆΠ½ΠΎΡΡΡ ΠΈ, ΡΠΎΠΎΡΠ²Π΅ΡΡΡΠ²Π΅Π½Π½ΠΎ, ΠΊ ΡΠ»Π΅ΠΊΡΡΠΎΠΏΡΠΎΠ²ΠΎΠ΄ΠΊΠ΅ Π² ΡΡΠΈΡ ΠΏΠΎΠΌΠ΅ΡΠ΅Π½ΠΈΡΡ ΠΏΡΠ΅Π΄ΡΡΠ²Π»ΡΡΡΡΡ ΠΏΠΎΠ²ΡΡΠ΅Π½Π½ΡΠ΅ ΡΡΠ΅Π±ΠΎΠ²Π°Π½ΠΈΡ;

ΠΡΠΈ Π½Π°Π»ΠΈΡΠΈΠΈ Π² ΠΊΠ²Π°ΡΡΠΈΡΠ΅ ΡΠ»Π΅ΠΊΡΡΠΎΠΏΠ»ΠΈΡΡ, Π΅Π΅ ΡΠ°ΠΊΠΆΠ΅ ΡΠ»Π΅Π΄ΡΠ΅Ρ ΠΎΠ±ΠΎΡΠΎΠ±ΠΈΡΡ ΠΎΡ Π΄ΡΡΠ³ΠΈΡ .
ΠΠΎΠ»Π΅Π΅ Π²ΡΡΠΎΠΊΡΡ ΡΡΠ΅ΠΏΠ΅Π½Ρ Π±Π΅Π·ΠΎΠΏΠ°ΡΠ½ΠΎΡΡΠΈ Π²Π°ΠΌ ΠΎΠ±Π΅ΡΠΏΠ΅ΡΠΈΡ ΡΡΡΠ°Π½ΠΎΠ²ΠΊΠ° Π½Π° ΠΊΠ°ΠΆΠ΄ΡΡ Π³ΡΡΠΏΠΏΡ Π£ΠΠ #8212; Π·Π°ΡΠΈΡΠ½ΠΎΠ³ΠΎ ΡΡΡΡΠΎΠΉΡΡΠ²Π°, ΡΠ°ΠΊ Π½Π°Π·ΡΠ²Π°Π΅ΠΌΠΎΠ³ΠΎ Π²ΡΠΊΠ»ΡΡΠ°ΡΠ΅Π»Ρ Π΄ΠΈΡΡΠ΅ΡΠ΅Π½ΡΠΈΠ°Π»ΡΠ½ΠΎΠ³ΠΎ ΡΠΎΠΊΠ°. Π’Π°ΠΊΠΆΠ΅ ΠΎΠ±ΡΠ·Π°ΡΠ΅Π»ΡΠ½ΠΎ ΡΡΠΈΠΌΠΈ ΠΏΡΠΈΠ±ΠΎΡΠ°ΠΌΠΈ Π½Π΅ΠΎΠ±Ρ ΠΎΠ΄ΠΈΠΌΠΎ Π·Π°ΡΠΈΡΠΈΡΡ ΡΠ»Π΅ΠΊΡΡΠΎΠΏΡΠΎΠ²ΠΎΠ΄ΠΊΡ ΡΠ°Π½ΡΠ·Π»Π° ΠΈ ΠΊΡΡ Π½ΠΈ.
ΠΠΎΡΠ»Π΅ ΡΠΎΠ³ΠΎ, ΠΊΠ°ΠΊ Π³ΡΡΠΏΠΏΡ Π±ΡΠ΄ΡΡ ΡΡΠΎΡΠΌΠΈΡΠΎΠ²Π°Π½Ρ, ΡΠ»Π΅Π΄ΡΠ΅Ρ ΠΎΠΏΡΠ΅Π΄Π΅Π»ΠΈΡΡ ΠΌΠ΅ΡΡΠ° Π΄Π»Ρ ΠΏΠΎΠ΄ΠΊΠ»ΡΡΠ΅Π½ΠΈΡ ΠΎΡΠ½ΠΎΠ²Π½ΡΡ ΡΠ»Π΅ΠΊΡΡΠΈΡΠ΅ΡΠΊΠΈΡ ΠΏΠΎΡΡΠ΅Π±ΠΈΡΠ΅Π»Π΅ΠΉ. Π Π½ΠΈΠΌ ΠΎΡΠ½ΠΎΡΡΡ ΡΡΠΈΡΠ°Π»ΡΠ½ΡΡ ΠΌΠ°ΡΠΈΠ½Ρ, ΡΠ»Π΅ΠΊΡΡΠΎΠΏΠ»ΠΈΡΡ, ΠΊΠΎΠ½Π΄ΠΈΡΠΈΠΎΠ½Π΅Ρ, Π²ΠΎΠ΄ΠΎΠ½Π°Π³ΡΠ΅Π²Π°ΡΠ΅Π»Ρ, Π΄ΡΡ ΠΎΠ²ΠΊΡ ΠΈ ΠΏΠΎΡΡΠ΄ΠΎΠΌΠΎΠ΅ΡΠ½ΡΡ ΠΌΠ°ΡΠΈΠ½Ρ. ΠΠΎΡΠ»Π΅ ΡΡΠΎΠ³ΠΎ ΠΎΠΏΡΠ΅Π΄Π΅Π»ΡΡΡΡΡ Ρ ΠΌΠ΅ΡΡΠ°ΠΌΠΈ, Π³Π΄Π΅ Π±ΡΠ΄ΡΡ ΡΡΡΠ°Π½ΠΎΠ²Π»Π΅Π½Ρ Π²ΡΠΊΠ»ΡΡΠ°ΡΠ΅Π»ΠΈ, ΡΠ²Π΅ΡΠΈΠ»ΡΠ½ΠΈΠΊΠΈ, ΡΠ°ΡΠΏΡΠ΅Π΄Π΅Π»ΠΈΡΠ΅Π»ΡΠ½ΡΠ΅ ΠΊΠΎΡΠΎΠ±ΠΊΠΈ ΠΈ ΡΠΎΠ·Π΅ΡΠΊΠΈ ΠΈ Π½Π°Π½ΠΎΡΡΡ ΠΈΡ Π½Π° ΡΠ΅ΡΠ½ΠΎΠ²ΡΡ ΡΡ Π΅ΠΌΡ ΡΠ»Π΅ΠΊΡΡΠΈΠΊΠΈ ΠΊΠ²Π°ΡΡΠΈΡΡ. ΠΠ°Π»Π΅Π΅ ΡΠ»Π΅Π΄ΡΠ΅Ρ Π²Π½ΠΈΠΌΠ°ΡΠ΅Π»ΡΠ½ΠΎ ΡΠΎΠ΅Π΄ΠΈΠ½ΠΈΡΡ Π²ΡΠ΅ ΡΠ΅ΠΏΠΈ ΠΈ ΠΏΡΠΎΡΡΠ°Π²ΠΈΡΡ Π΄Π»ΠΈΠ½Ρ ΠΏΡΠΎΠ²ΠΎΠ΄ΠΎΠ².
ΠΠ΅ΠΎΠ±Ρ ΠΎΠ΄ΠΈΠΌΠΎ ΠΎΠ±ΡΠ·Π°ΡΠ΅Π»ΡΠ½ΠΎ ΡΠ΄Π΅Π»Π°ΡΡ ΠΏΠ»Π°Π½ ΡΠ»Π΅ΠΊΡΡΠΈΡΠ΅ΡΠΊΠΎΠΉ ΡΡ Π΅ΠΌΡ ΠΏΠΎΠΌΠ΅ΡΠ΅Π½ΠΈΡ Π² Π΄Π²ΡΡ ΡΠΊΠ·Π΅ΠΌΠΏΠ»ΡΡΠ°Ρ ΠΈ ΠΎΠ΄ΠΈΠ½ ΠΈΠ· Π½ΠΈΡ ΡΠΎΡ ΡΠ°Π½ΠΈΡΡ Π΄Π»Ρ ΡΠ΅Π±Ρ β ΠΎΠ½ Π² Π»ΡΠ±ΠΎΠ΅ Π²ΡΠ΅ΠΌΡ ΠΌΠΎΠΆΠ΅Ρ ΠΏΠΎΠ½Π°Π΄ΠΎΠ±ΠΈΡΡΡΡ. ΠΠΎΡΠ»Π΅ Π²ΡΠΏΠΎΠ»Π½Π΅Π½ΠΈΡ ΡΡΠΎΠΉ Π½Π΅Π»Π΅Π³ΠΊΠΎΠΉ ΡΠ΅ΡΠ½ΠΎΠ²ΠΎΠΉ ΡΠ°Π±ΠΎΡΡ, ΠΌΠΎΠΆΠ½ΠΎ ΠΏΠ΅ΡΠ΅Ρ ΠΎΠ΄ΠΈΡΡ ΠΊ ΡΠΈΡΡΠΎΠ²ΠΎΠΉ ΡΡ Π΅ΠΌΠ΅, ΠΊΠΎΡΠΎΡΠ°Ρ Π²ΡΠΏΠΎΠ»Π½ΡΠ΅ΡΡΡ Π½Π° ΡΠΎΡΠ½ΠΎΠΌ ΠΏΠ»Π°Π½Π΅ Π²ΡΠ΅Ρ ΠΏΠΎΠΌΠ΅ΡΠ΅Π½ΠΈΠΉ ΠΊΠ²Π°ΡΡΠΈΡΡ. ΠΡΠ΅ ΡΠΎΡΠΊΠΈ ΡΠ»Π΅ΠΊΡΡΠΈΡΠ΅ΡΠΊΠΈΡ ΠΏΡΠΈΠ±ΠΎΡΠΎΠ² Π½Π΅ΠΎΠ±Ρ ΠΎΠ΄ΠΈΠΌΠΎ ΠΏΡΠΎΡΡΠ°Π²Π»ΡΡΡ Ρ ΠΏΠΎΠΌΠΎΡΡΡ ΡΡΡΠ΅ΡΡΠ²ΡΡΡΠ΅ΠΉ ΡΠΈΡΡΠ΅ΠΌΡ ΠΎΠ±ΠΎΠ·Π½Π°ΡΠ΅Π½ΠΈΠΉ ΠΈ ΡΠΎΠ΅Π΄ΠΈΠ½ΠΈΡΡ Π»ΠΈΠ½ΠΈΡΠΌΠΈ, ΠΎΠ±ΠΎΠ·Π½Π°ΡΠ°ΡΡΠΈΠΌΠΈ ΠΊΠ°Π±Π΅Π»Ρ. ΠΠ»Ρ ΠΎΠ±Π»Π΅Π³ΡΠ΅Π½ΠΈΡ ΠΏΡΠΎΡΡΠΎΡΡ ΡΠ°Π±ΠΎΡΡ ΡΠΎ ΡΡ Π΅ΠΌΠΎΠΉ ΠΆΠ΅Π»Π°ΡΠ΅Π»ΡΠ½ΠΎ ΠΎΠ±ΠΎΠ·Π½Π°ΡΠ°ΡΡ ΠΏΡΠΎΠ²ΠΎΠ΄Π° ΡΠ°Π·Π»ΠΈΡΠ½ΡΡ Π³ΡΡΠΏΠΏ (ΠΎΡΠ²Π΅ΡΠ΅Π½ΠΈΠ΅, Π·Π°Π·Π΅ΠΌΠ»Π΅Π½ΠΈΠ΅ ΠΈ ΡΠΈΠ»ΠΎΠ²ΡΠ΅ ΠΊΠ°Π±Π΅Π»ΠΈ) ΡΠ°Π·Π½ΡΠΌΠΈ ΡΠ²Π΅ΡΠ°ΠΌΠΈ.
ΠΠ° ΡΡ Π΅ΠΌΠ΅ ΠΎΠ±ΡΠ·Π°ΡΠ΅Π»ΡΠ½ΠΎ Π΄ΠΎΠ»ΠΆΠ½Ρ Π±ΡΡΡ ΠΎΡΠΌΠ΅ΡΠ΅Π½Ρ Π²ΡΠ΅ ΡΠ°Π·ΠΌΠ΅ΡΡ (Π²ΡΠ΅Ρ ΠΊΠΎΠΌΠ½Π°Ρ, ΡΠ°ΡΡΡΠΎΡΠ½ΠΈΡ ΠΎΡ ΠΏΡΠΎΠ²ΠΎΠ΄ΠΊΠΈ Π΄ΠΎ ΡΡΠ΅Π½, ΠΏΠΎΡΠΎΠ»ΠΊΠ° ΠΈ ΠΏΠΎΠ»Π°, Π° ΡΠ°ΠΊΠΆΠ΅ Π΄ΠΎ ΠΎΡΠΎΠΏΠΈΡΠ΅Π»ΡΠ½ΡΡ ΡΠΈΡΡΠ΅ΠΌ). Π’Π°ΠΊΠ°Ρ ΡΡ Π΅ΠΌΠ° Π½Π΅ ΡΠΎΠ»ΡΠΊΠΎ ΠΏΠΎΠ·Π²ΠΎΠ»ΠΈΡ Π² Π±ΠΎΠ»Π΅Π΅ ΠΊΠΎΡΠΎΡΠΊΠΈΠ΅ ΡΡΠΎΠΊΠΈ ΠΊΠ°ΡΠ΅ΡΡΠ²Π΅Π½Π½ΠΎ Π²ΡΠΏΠΎΠ»Π½ΠΈΡΡ ΠΌΠΎΠ½ΡΠ°ΠΆΠ½ΡΠ΅ ΡΠ°Π±ΠΎΡΡ, Π½ΠΎ ΡΠ°ΠΊΠΆΠ΅ Π²ΡΠΏΠΎΠ»Π½ΠΈΡΡ Π²ΡΠ΅ Π½Π΅ΠΎΠ±Ρ ΠΎΠ΄ΠΈΠΌΡΠ΅ ΡΠ°ΡΡΠ΅ΡΡ ΠΏΠΎ ΠΌΠ°ΡΠ΅ΡΠΈΠ°Π»Π°ΠΌ ΠΈ Π·Π°ΡΡΠ°ΡΠ°ΠΌ.
Π‘ΠΎΠ±Π»ΡΠ΄Π΅Π½ΠΈΠ΅ ΡΡΠ΅Π±ΠΎΠ²Π°Π½ΠΈΠΉ, ΡΡΠ»ΠΎΠ²ΠΈΠΉ ΠΈ Π½ΠΎΡΠΌ β
Π‘ΠΎΡΡΠ°Π²Π»ΡΡ ΡΡ Π΅ΠΌΡ, Π½Π΅ ΡΠ»Π΅Π΄ΡΠ΅Ρ Π·Π°Π±ΡΠ²Π°ΡΡ, ΡΡΠΎ ΡΡΡΠ΅ΡΡΠ²ΡΡΡ Π½Π΅ΠΊΠΎΡΠΎΡΡΠ΅ Π²Π°ΠΆΠ½ΡΠ΅ ΡΡΠ΅Π±ΠΎΠ²Π°Π½ΠΈΡ ΠΊ ΠΎΠ±ΡΡΡΡΠΎΠΉΡΡΠ²Ρ ΡΠ»Π΅ΠΊΡΡΠΈΡΠ΅ΡΠΊΠΎΠΉ ΡΠΈΡΡΠ΅ΠΌΡ Π² ΠΊΠ²Π°ΡΡΠΈΡΠ΅:
Π Π²Π°Π½Π½ΠΎΠΉ ΠΊΠΎΠΌΠ½Π°ΡΠ΅ Π½Π΅Π»ΡΠ·Ρ ΡΡΡΠ°Π½Π°Π²Π»ΠΈΠ²Π°ΡΡ ΡΠΎΠ·Π΅ΡΠΊΠΈ Π½Π°ΠΏΡΡΠΆΠ΅Π½ΠΈΠ΅ΠΌ 220 Π²ΠΎΠ»ΡΡ, Π·Π° ΠΈΡΠΊΠ»ΡΡΠ΅Π½ΠΈΠ΅ΠΌ ΡΠΎΠ·Π΅ΡΠΊΠΈ Π΄Π»Ρ ΠΏΠΎΠ΄ΠΊΠ»ΡΡΠ΅Π½ΠΈΡ ΡΠ»Π΅ΠΊΡΡΠΎΠ±ΡΠΈΡΠ²Ρ, ΡΡΡ ΡΠΎΠ·Π΅ΡΠΊΡ ΡΠ»Π΅Π΄ΡΠ΅Ρ ΠΏΠΎΠ΄ΡΠΎΠ΅Π΄ΠΈΠ½ΡΡΡ ΡΠ΅ΡΠ΅Π· ΠΏΠΎΠ½ΠΈΠΆΠ°ΡΡΠΈΠΉ ΡΡΠ°Π½ΡΡΠΎΡΠΌΠ°ΡΠΎΡ;
ΠΠΎΠ΄ΠΊΠ»ΡΡΠ΅Π½ΠΈΠ΅ Π·Π°Π·Π΅ΠΌΠ»ΡΡΡΠΈΡ ΠΊΠΎΠ½ΡΠ°ΠΊΡΠΎΠ² ΡΠΎΠ·Π΅ΡΠΎΠΊ ΠΊ Π½ΡΠ»Π΅Π²ΡΠΌ ΠΏΡΠΎΠ²ΠΎΠ΄Π½ΠΈΠΊΠ°ΠΌ, Π° ΡΠ°ΠΊΠΆΠ΅ ΠΊ ΡΡΡΠ±Π°ΠΌ Π²ΠΎΠ΄ΠΎΡΠ½Π°Π±ΠΆΠ΅Π½ΠΈΡ ΠΈΠ»ΠΈ ΠΎΡΠΎΠΏΠΈΡΠ΅Π»ΡΠ½ΠΎΠΉ ΡΠΈΡΡΠ΅ΠΌΡ ΠΊΠ°ΡΠ΅Π³ΠΎΡΠΈΡΠ΅ΡΠΊΠΈ Π·Π°ΠΏΡΠ΅ΡΠ΅Π½ΠΎ, ΠΏΠΎΡΠΎΠΌΡ ΡΡΠΎ ΡΡΠΎ ΠΊΡΠ°ΠΉΠ½Π΅ ΠΎΠΏΠ°ΡΠ½ΠΎ Π΄Π»Ρ ΡΠ΅Π»ΠΎΠ²Π΅ΠΊΠ°. ΠΠ°Π·Π΅ΠΌΠ»Π΅Π½ΠΈΠ΅ Π½Π΅ΠΎΠ±Ρ ΠΎΠ΄ΠΈΠΌΠΎ Π²ΡΠΏΠΎΠ»Π½ΡΡΡ ΡΠΎΠ»ΡΠΊΠΎ ΡΠ΅ΡΠ΅Π· ΡΠΏΠ΅ΡΠΈΠ°Π»ΡΠ½ΡΠΉ ΠΏΡΠΎΠ²ΠΎΠ΄ Π·Π°ΡΠΈΡΠ½ΠΎΠ³ΠΎ Π·Π°Π·Π΅ΠΌΠ»Π΅Π½ΠΈΡ;
ΠΠ»Π΅ΠΊΡΡΠΈΡΠ΅ΡΠΊΠ°Ρ ΠΏΠ»ΠΈΡΠ°, ΠΊΠΎΡΠΎΡΠ°Ρ ΡΡΡΠ°Π½ΠΎΠ²Π»Π΅Π½Π° Π² ΠΊΠ²Π°ΡΡΠΈΡΠ΅ Π²Π·Π°ΠΌΠ΅Π½ Π³Π°Π·ΠΎΠ²ΠΎΠΉ ΠΏΠ»ΠΈΡΡ, Π΄ΠΎΠ»ΠΆΠ½Π° Π±ΡΡΡ Π·Π°ΡΠΈΡΠ΅Π½Π° Π°Π²ΡΠΎΠΌΠ°ΡΠΈΡΠ΅ΡΠΊΠΈΠΌ Π²ΡΠΊΠ»ΡΡΠ°ΡΠ΅Π»Π΅ΠΌ Π²Π΅Π»ΠΈΡΠΈΠ½ΠΎΠΉ Π½Π΅ ΠΌΠ΅Π½ΡΡΠ΅ 63Π.
ΠΡΠΎΠ²ΠΎΠ΄ΠΊΡ ΠΏΡΠΎΠΊΠ»Π°Π΄ΡΠ²Π°ΡΡ ΠΏΠΎ ΡΡΠ΅Π½Π°ΠΌ ΡΠΎΠ»ΡΠΊΠΎ Π²Π΅ΡΡΠΈΠΊΠ°Π»ΡΠ½ΠΎ ΠΈΠ»ΠΈ Π³ΠΎΡΠΈΠ·ΠΎΠ½ΡΠ°Π»ΡΠ½ΠΎ ΠΈ ΠΏΠΎΠ΄ ΠΏΡΡΠΌΡΠΌ ΡΠ³Π»ΠΎΠΌ. ΠΡΠΎΠ³ΠΎ ΡΠ»Π΅Π΄ΡΠ΅Ρ ΡΡΡΠΎΠ³ΠΎ ΠΏΡΠΈΠ΄Π΅ΡΠΆΠΈΠ²Π°ΡΡΡΡ, ΠΏΠΎΡΠΎΠΌΡ ΡΡΠΎ ΠΈΠ·ΠΌΠ΅Π½Π΅Π½ΠΈΠ΅ ΠΈΡ ΡΡΠ°Π΅ΠΊΡΠΎΡΠΈΠΈ ΠΏΡΠΎΠ²ΠΎΠ΄ΠΊΠΈ Π² Π΄Π°Π»ΡΠ½Π΅ΠΉΡΠ΅ΠΌ ΠΌΠΎΠΆΠ΅Ρ ΠΏΡΠΈΠ²Π΅ΡΡΠΈ ΠΊ Π½Π΅ΠΏΡΠΈΡΡΠ½ΡΠΌ ΠΏΠΎΡΠ»Π΅Π΄ΡΡΠ²ΠΈΡΠΌ β Π²ΠΏΠΎΠ»Π½Π΅ Π²Π΅ΡΠΎΡΡΠ½Π° Π²ΠΎΠ·ΠΌΠΎΠΆΠ½ΠΎΡΡΡ ΠΏΡΠΎΠ±ΠΎΡ ΠΏΡΠΎΠ²ΠΎΠ΄ΠΊΠΈ Π³Π²ΠΎΠ·Π΄Π΅ΠΌ ΠΈΠ»ΠΈ ΠΊΠ°ΠΊΠΈΠΌ-ΡΠΎ ΠΈΠ½ΡΡΡΡΠΌΠ΅Π½ΡΠΎΠΌ ΠΏΡΠΈ Π±ΠΎΠ»ΡΡΠΈΡ ΠΈΠ»ΠΈ ΠΌΠ°Π»ΡΡ ΡΠ΅ΠΌΠΎΠ½ΡΠ½ΡΡ ΡΠ°Π±ΠΎΡΠ°Ρ ;
ΠΠΎΡΡΠ°ΡΠ°ΠΉΡΠ΅ΡΡ Π½Π΅ Π΄ΠΎΠΏΡΡΠΊΠ°ΡΡ ΠΏΠ΅ΡΠ΅ΡΠ΅ΡΠ΅Π½ΠΈΠ΅ ΠΏΡΠΎΠ²ΠΎΠ΄ΠΎΠ². ΠΡΠ»ΠΈ Π²ΡΠ΅-ΡΠ°ΠΊΠΈ ΠΎΠ±ΡΡΠΎΡΡΠ΅Π»ΡΡΡΠ²Π° Π²ΡΠ½ΡΠΆΠ΄Π°ΡΡ ΡΡΠΎ ΡΠ΄Π΅Π»Π°ΡΡ, ΡΠΎ ΠΎΠ±Π΅ΡΠΏΠ΅ΡΡΡΠ΅ ΡΠ°ΡΡΡΠΎΡΠ½ΠΈΠ΅ ΠΌΠ΅ΠΆΠ΄Ρ Π½ΠΈΠΌΠΈ ΠΊΠ°ΠΊ ΠΌΠΈΠ½ΠΈΠΌΡΠΌ 3 ΠΌΠΌ;
ΠΠ΅ΠΎΠ±Ρ ΠΎΠ΄ΠΈΠΌΠΎ ΡΡΡΠΎΠ³ΠΎ ΠΏΡΠΈΠ΄Π΅ΡΠΆΠΈΠ²Π°ΡΡΡΡ ΡΠ°ΡΡΡΠΎΡΠ½ΠΈΡ ΠΎΡ ΠΊΠ°Π±Π΅Π»Ρ Π΄ΠΎ Π΄ΡΡΠ³ΠΈΡ ΡΠ»Π΅ΠΌΠ΅Π½ΡΠΎΠ² ΠΊΠ²Π°ΡΡΠΈΡΡ: Π΄ΠΎ ΡΡΠΎΠ²Π½Ρ ΠΏΠΎΠ»Π° ΠΈΠ»ΠΈ ΠΏΠΎΡΠΎΠ»ΠΊΠ° Π½Π΅ ΠΌΠ΅Π½ΡΡΠ΅ 150 ΠΌΠΌ, Π° Π΄ΠΎ ΠΎΠΊΠΎΠ½Π½ΡΡ ΡΠ°ΠΌ ΠΈ ΠΊΠΎΡΡΠΊΠΎΠ² Π΄Π²Π΅ΡΠ΅ΠΉ ΠΈ ΡΠ³Π»ΠΎΠ² β Π½Π΅ ΠΌΠ΅Π½ΡΡΠ΅ 100 ΠΌΠΌ;
ΠΡΠΊΠ»ΡΡΠ°ΡΠ΅Π»ΠΈ ΠΈ ΡΠΎΠ·Π΅ΡΠΊΠΈ ΡΠ»Π΅Π΄ΡΠ΅Ρ ΡΡΡΠ°Π½Π°Π²Π»ΠΈΠ²Π°ΡΡ Π½Π° ΠΎΠ΄ΠΈΠ½Π°ΠΊΠΎΠ²ΠΎΠΉ Π²ΡΡΠΎΡΠ΅, ΡΠ°ΠΊΠΆΠ΅ ΡΠ»Π΅Π΄ΡΠ΅Ρ ΡΡΠΈΡΡΠ²Π°ΡΡ, ΡΡΠΎ Π²ΡΠΊΠ»ΡΡΠ°ΡΠ΅Π»ΠΈ ΡΠ°ΡΠΏΠΎΠ»Π°Π³Π°ΡΡ ΡΠ»Π΅Π²Π° ΠΎΡ Π²Ρ ΠΎΠ΄Π½ΠΎΠΉ Π΄Π²Π΅ΡΠΈ Π½Π° Π²ΡΡΠΎΡΠ΅ 800-900 ΠΌΠΌ, ΡΠΎΠ·Π΅ΡΠΊΠΈ #8212; 250-300 ΠΌΠΌ. Π₯ΠΎΡΡ Π²ΠΎΠ·ΠΌΠΎΠΆΠ½Ρ ΠΈ ΠΈΡΠΊΠ»ΡΡΠ΅Π½ΠΈΡ, ΡΠ°ΠΊ, ΡΠ°ΡΡΡΠΎΡΠ½ΠΈΠ΅ Π½Π° ΠΊΡΡ Π½Π΅ ΠΌΠΎΠΆΠ΅Ρ ΠΈΠ·ΠΌΠ΅Π½ΡΡΡΡΡ.
ΠΠ°Π·ΠΎΡ ΠΌΠ΅ΠΆΠ΄Ρ ΡΠ»Π΅ΠΊΡΡΠΈΡΠ΅ΡΠΊΠΎΠΉ ΠΏΡΠΎΠ²ΠΎΠ΄ΠΊΠΎΠΉ ΠΈ ΡΡΡΠ±Π°ΠΌΠΈ ΠΎΡΠΎΠΏΠ»Π΅Π½ΠΈΡ Π½Π΅ Π΄ΠΎΠ»ΠΆΠ΅Π½ Π±ΡΡΡ ΠΌΠ΅Π½ΡΡΠ΅ 30 ΠΌΠΌ;
ΠΡΠΎΠ²ΠΎΠ΄ΠΊΡ ΠΊ ΡΠΎΠ·Π΅ΡΠΊΠ°ΠΌ ΠΏΠΎΠ΄Π²ΠΎΠ΄ΡΡ ΡΠ½ΠΈΠ·Ρ, Π° ΠΊ ΡΠ»Π΅ΠΊΡΡΠΈΡΠ΅ΡΠΊΠΈΠΌ Π²ΡΠΊΠ»ΡΡΠ°ΡΠ΅Π»ΡΠΌ ΡΠ²Π΅ΡΡ Ρ.
ΠΠ°Π·ΠΈΡΠ½ΡΠ΅ Π²Π°ΡΠΈΠ°Π½ΡΡ ΠΎΠ±ΡΡΡΡΠΎΠΉΡΡΠ²Π° Π² ΠΊΠ²Π°ΡΡΠΈΡΠ΅ ΡΠ»Π΅ΠΊΡΡΠΈΡΠ΅ΡΠΊΠΎΠΉ ΡΠΈΡΡΠ΅ΠΌΡ β
ΠΡΠ° ΡΠ°ΡΡΡ ΡΡΠ°ΡΡΠΈ Π±ΡΠ΄Π΅Ρ ΠΏΠΎΡΠ²ΡΡΠ΅Π½Π° ΡΠΈΠΏΠΎΠ²ΡΠΌ ΡΡ Π΅ΠΌΠ°ΠΌ ΠΎΠ±ΡΡΡΡΠΎΠΉΡΡΠ²Π° ΡΠ»Π΅ΠΊΡΡΠΈΡΠ΅ΡΠΊΠΎΠΉ ΡΠΈΡΡΠ΅ΠΌΡ Π² ΠΊΠ²Π°ΡΡΠΈΡΠ°Ρ , ΡΠ°Π·Π½ΡΡ ΠΏΠΎ ΡΠ°Π·ΠΌΠ΅ΡΡ. ΠΠΎΠ½Π΅ΡΠ½ΠΎ, ΠΌΡ ΠΏΡΠΈΠ²Π΅Π΄Π΅ΠΌ Π±Π°Π·ΠΈΡΠ½ΡΠ΅ Π²Π°ΡΠΈΠ°Π½ΡΡ, Π° ΠΊΠ°ΠΆΠ΄Π°Ρ ΠΏΡΠ΅Π΄Π»ΠΎΠΆΠ΅Π½Π½Π°Ρ ΡΡ Π΅ΠΌΠ° ΠΏΡΠΈΠΌΠ΅Π½ΠΈΡΠ΅Π»ΡΠ½ΠΎ ΠΊ ΠΊΠΎΠ½ΠΊΡΠ΅ΡΠ½ΠΎΠΉ ΠΊΠ²Π°ΡΡΠΈΡΠ΅, Π²ΡΠ΅ΡΠ΅Π»ΠΎ Π±ΡΠ΄Π΅Ρ Π·Π°Π²ΠΈΡΠ΅ΡΡ ΠΎΡ ΠΏΡΠ΅Π΄ΠΏΠΎΡΡΠ΅Π½ΠΈΠΉ ΠΈ ΠΏΠΎΠΆΠ΅Π»Π°Π½ΠΈΠΉ ΠΏΠΎΠ»ΡΠ·ΠΎΠ²Π°ΡΠ΅Π»Ρ. ΠΠΎ Π² Π»ΡΠ±ΠΎΠΌ ΡΠ»ΡΡΠ°Π΅ Π²Π»Π°Π΄Π΅Π»ΡΡΡ ΠΊΠ²Π°ΡΡΠΈΡΡ Π½Π΅ ΠΎΠ±ΠΎΠΉΡΠΈΡΡ Π±Π΅Π· ΡΠΎΠ·Π΅ΡΠΎΠΊ, Π²ΡΠΊΠ»ΡΡΠ°ΡΠ΅Π»Π΅ΠΉ, ΠΈΡΡΠΎΡΠ½ΠΈΠΊΠΎΠ² ΠΎΡΠ²Π΅ΡΠ΅Π½ΠΈΡ ΠΈ ΡΠ°ΡΠΏΡΠ΅Π΄Π΅Π»ΠΈΡΠ΅Π»ΡΠ½ΠΎΠ³ΠΎ ΡΠΈΡΠ°. ΠΠΎΡΡΠΎΠΌΡ, Π²ΡΠ±ΡΠ°Π² ΠΎΠ΄ΠΈΠ½ ΠΈΠ· ΠΏΡΠ΅Π΄Π»ΠΎΠΆΠ΅Π½Π½ΡΡ Π²Π°ΡΠΈΠ°Π½ΡΠΎΠ², Π²Ρ ΡΠΌΠΎΠΆΠ΅ΡΠ΅ Π΄ΠΎΠΏΠΎΠ»Π½ΠΈΡΡ ΡΡ Π΅ΠΌΡ Π½Π΅ΠΎΠ±Ρ ΠΎΠ΄ΠΈΠΌΡΠΌΠΈ ΡΠ»Π΅ΠΊΡΡΠΈΡΠ΅ΡΠΊΠΈΠΌΠΈ ΡΠ»Π΅ΠΌΠ΅Π½ΡΠ°ΠΌΠΈ ΠΏΠΎ ΡΠ²ΠΎΠ΅ΠΌΡ ΡΡΠΌΠΎΡΡΠ΅Π½ΠΈΡ.

ΠΠ²Π΅ Π³ΡΡΠΏΠΏΡ ΡΠ»Π΅ΠΊΡΡΠΎΠΏΡΠΎΠ²ΠΎΠ΄ΠΊΠΈ ΠΎΠ΄Π½ΠΎΠΊΠΎΠΌΠ½Π°ΡΠ½ΠΎΠΉ ΠΊΠ²Π°ΡΡΠΈΡΡ
ΠΠ»Π΅ΠΊΡΡΠΈΡΠ΅ΡΠΊΡΡ ΠΏΡΠΎΠ²ΠΎΠ΄ΠΊΡ ΠΎΠ΄Π½ΠΎΠΊΠΎΠΌΠ½Π°ΡΠ½ΠΎΠΉ ΠΊΠ²Π°ΡΡΠΈΡΡ ΡΠ°ΡΠ΅ Π²ΡΠ΅Π³ΠΎ Π΄Π΅Π»ΡΡ Π½Π° Π΄Π²Π΅ Π³ΡΡΠΏΠΏΡ. ΠΠ΅ΡΠ²Π°Ρ ΡΡΠΎ ΠΊΡΡ Π½Ρ ΠΈ ΡΠ°Π½ΡΠ·Π΅Π» Ρ Π½Π°ΠΈΠ±ΠΎΠ»ΡΡΠΈΠΌ ΠΊΠΎΠ»ΠΈΡΠ΅ΡΡΠ²ΠΎΠΌ ΡΠ»Π΅ΠΊΡΡΠΎΠΏΡΠΈΠ±ΠΎΡΠΎΠ² ΠΈ Π²ΡΠΎΡΠ°Ρ β ΠΆΠΈΠ»Π°Ρ ΠΊΠΎΠΌΠ½Π°ΡΠ°.
Π’Π°ΠΊΠΎΠ΅ ΡΠ΅Ρ Π½ΠΈΡΠ΅ΡΠΊΠΎΠ΅ ΡΠ΅ΡΠ΅Π½ΠΈΠ΅ ΠΏΠΎΠ·Π²ΠΎΠ»ΡΠ΅Ρ ΠΏΠΎΠ»ΡΡΠΈΡΡ Ρ ΠΎΡΠΎΡΠΈΠΉ Π·Π°ΠΏΠ°Ρ ΠΌΠΎΡΠ½ΠΎΡΡΠΈ ΠΏΠΎΡΡΠ΅Π΄ΡΡΠ²ΠΎΠΌ ΠΏΠ΅ΡΠ΅ΡΠ°ΡΠΏΡΠ΅Π΄Π΅Π»Π΅Π½ΠΈΡ ΠΎΠ±ΡΠ΅ΠΉ Π½Π°Π³ΡΡΠ·ΠΊΠΈ ΠΊΠ²Π°ΡΡΠΈΡΡ Π½Π° Π΄Π²Π΅ ΡΠ΅ΠΏΠΈ. Π’Π°ΠΊΠΆΠ΅ Π±Π»Π°Π³ΠΎΠ΄Π°ΡΡ ΡΡΠΎΠΌΡ ΠΏΡΠΈ Π·Π°ΠΌΡΠΊΠ°Π½ΠΈΠΈ ΠΈΠ»ΠΈ ΠΎΠ±ΡΡΠ²Π΅ ΡΠ΅ΠΏΠΈ ΠΊΠ°ΠΊΠΎΠΉ-ΡΠΎ ΠΈΠ· Π³ΡΡΠΏΠΏ, ΠΎΠ΄Π½Π° Π»ΠΈΠ½ΠΈΡ Π±ΡΠ΄Π΅Ρ ΠΎΡΡΠ°Π²Π°ΡΡΡΡ Π² ΡΠ°Π±ΠΎΡΠ΅ΠΌ ΡΠΎΡΡΠΎΡΠ½ΠΈΠΈ.
Π Π΅ΠΊΠΎΠΌΠ΅Π½Π΄ΡΠ΅ΠΌΠ°Ρ ΡΡ Π΅ΠΌΠ° ΡΠ°Π·Π²ΠΎΠ΄ΠΊΠΈ ΡΠ»Π΅ΠΊΡΡΠΈΠΊΠΈ Π² ΠΌΠ½ΠΎΠ³ΠΎΠΊΠΎΠΌΠ½Π°ΡΠ½ΠΎΠΉ ΠΊΠ²Π°ΡΡΠΈΡΠ΅
ΠΠ° ΠΏΡΠΈΠΌΠ΅ΡΠ΅ ΡΡΠ°Π½Π΄Π°ΡΡΠ½ΠΎΠΉ Π΄Π²ΡΡ ΠΊΠΎΠΌΠ½Π°ΡΠ½ΠΎΠΉ ΠΊΠ²Π°ΡΡΠΈΡΡ ΠΌΡ ΠΏΠΎΠΊΠ°ΠΆΠ΅ΠΌ Π½Π°ΠΈΠ±ΠΎΠ»Π΅Π΅ ΠΏΡΠ°ΠΊΡΠΈΡΠ½ΡΡ ΡΡ Π΅ΠΌΡ ΡΠ°Π·Π²ΠΎΠ΄ΠΊΠΈ ΡΠ»Π΅ΠΊΡΡΠΈΡΠ΅ΡΠΊΠΎΠΉ ΠΏΡΠΎΠ²ΠΎΠ΄ΠΊΠΈ (ΡΠΌ. ΡΡ Π΅ΠΌΡ Π½ΠΈΠΆΠ΅).
ΠΡΠΈ ΡΠ°ΠΊΠΎΠΌ Π²Π°ΡΠΈΠ°Π½ΡΠ΅ ΠΎΠ±ΡΡΡΡΠΎΠΉΡΡΠ²Π° ΡΠΈΡΡΠ΅ΠΌΡ ΠΏΡΠ΅Π΄ΠΏΠΎΠ»Π°Π³Π°Π΅ΡΡΡ ΡΠ°Π·ΠΌΠ΅ΡΠ΅Π½ΠΈΠ΅ ΡΠ»Π΅ΠΊΡΡΠΈΡΠ΅ΡΠΊΠΎΠ³ΠΎ ΡΠΈΡΠ° Π²ΠΎΠ·Π»Π΅ Π²Ρ ΠΎΠ΄Π½ΠΎΠΉ Π΄Π²Π΅ΡΠΈ ΠΊΠ²Π°ΡΡΠΈΡΡ. Π Π·Π° ΠΎΠ±ΡΡΡ ΠΎΡΠ½ΠΎΠ²Ρ Π²Π·ΡΡΡ ΠΎΡΠ½ΠΎΠ²Π½ΡΠ΅ ΠΎΡΠ²Π΅ΡΠΈΡΠ΅Π»ΡΠ½ΡΠ΅ ΠΏΡΠΈΠ±ΠΎΡΡ (Π»ΡΡΡΡΡ), ΠΏΡΠΎΡΡΡΠ΅ ΠΎΠ΄Π½ΠΎΠΊΠ»Π°Π²ΠΈΡΠ½ΡΠ΅ Π²ΡΠΊΠ»ΡΡΠ°ΡΠ΅Π»ΠΈ ΠΈ ΡΠΎΠ·Π΅ΡΠΊΠΈ ΡΠΊΡΡΡΠΎΠ³ΠΎ ΡΠΈΠΏΠ° Ρ ΠΊΠΎΠ½ΡΠ°ΠΊΡΠΎΠΌ Π΄Π»Ρ Π·Π°ΡΠΈΡΠ½ΠΎΠ³ΠΎ Π·Π°Π·Π΅ΠΌΠ»Π΅Π½ΠΈΡ.
ΠΡΠΈ Π½Π°Π»ΠΈΡΠΈΠΈ Π² ΠΊΠ²Π°ΡΡΠΈΡΠ΅ Π±ΠΎΠ»ΡΡΠΎΠ³ΠΎ ΠΊΠΎΠ»ΠΈΡΠ΅ΡΡΠ²Π° ΠΊΠΎΠΌΠ½Π°Ρ ΡΡ Π΅ΠΌΡ ΡΠ°Π·Π²ΠΎΠ΄ΠΊΠΈ ΡΠ»Π΅ΠΊΡΡΠΈΠΊΠΈ Π²ΡΠΏΠΎΠ»Π½ΡΡΡ Π°Π½Π°Π»ΠΎΠ³ΠΈΡΠ½ΠΎ ΠΏΡΠΈΠ²Π΅Π΄Π΅Π½Π½ΠΎΠΉ Π΄Π²ΡΡ ΠΊΠΎΠΌΠ½Π°ΡΠ½ΠΎΠΉ ΠΊΠ²Π°ΡΡΠΈΡΡ. Π’ΡΠ°ΡΠ΅Π»ΡΠ½ΠΎ ΡΠ°Π·ΠΎΠ±ΡΠ°Π²ΡΠΈΡΡ Π² ΠΏΡΠ΅Π΄Π»Π°Π³Π°Π΅ΠΌΡΡ ΡΡ Π΅ΠΌΠ°Ρ , Π²Ρ, Π²Π΅ΡΠΎΡΡΠ½Π΅Π΅ Π²ΡΠ΅Π³ΠΎ, ΠΏΡΠΈΡΠ»ΠΈ ΠΊ Π²ΡΠ²ΠΎΠ΄Ρ, ΡΡΠΎ Π²ΡΠΏΠΎΠ»Π½Π΅Π½ΠΈΠ΅ ΡΠ°ΠΊΠΎΠ³ΠΎ ΡΠΎΠ΄Π° ΡΠ°Π±ΠΎΡΡ Π²Π°ΠΌ Π²ΠΏΠΎΠ»Π½Π΅ ΠΏΠΎ ΡΠΈΠ»Π°ΠΌ, ΡΠ΅ΠΌ Π±ΠΎΠ»Π΅Π΅ ΠΏΡΠΈ Π½Π°Π»ΠΈΡΠΈΠΈ Π½Π΅ΠΊΠΎΡΠΎΡΡΡ Π·Π½Π°Π½ΠΈΠΉ ΠΎΡΠ½ΠΎΠ² ΡΠ»Π΅ΠΊΡΡΠΎΡΠ΅Ρ Π½ΠΈΠΊΠΈ. ΠΠΎ ΠΏΡΠ΅ΠΆΠ΄Π΅ ΡΠ΅ΠΌ ΠΏΡΠΈΡΡΡΠΏΠΈΡΡ ΠΊ ΠΌΠΎΠ½ΡΠ°ΠΆΠ½ΡΠΌ ΡΠ°Π±ΠΎΡΠ°ΠΌ Π΅ΡΠ΅ ΡΠ°Π· ΡΡΠ°ΡΠ΅Π»ΡΠ½ΠΎ Π²Π·Π²Π΅ΡΡΡΠ΅ ΡΠ²ΠΎΠΈ Π²ΠΎΠ·ΠΌΠΎΠΆΠ½ΠΎΡΡΠΈ, Π²Π΅Π΄Ρ Π²Ρ Π±Π΅ΡΠ΅ΡΠ΅ Π½Π° ΡΠ΅Π±Ρ Π±ΠΎΠ»ΡΡΡΡ ΠΎΡΠ²Π΅ΡΡΡΠ²Π΅Π½Π½ΠΎΡΡΡ, ΡΠ΅ΠΌ Π±ΠΎΠ»Π΅Π΅ Π·Π° Π΄Π°Π»ΡΠ½Π΅ΠΉΡΡΡ Π±Π΅Π·ΠΎΠΏΠ°ΡΠ½ΠΎΡΡΡ, ΠΊΠ°ΠΊ ΡΠ°ΠΌΠΎΠ³ΠΎ ΡΠ΅Π±Ρ, ΡΠ°ΠΊ ΠΈ ΡΠ»Π΅Π½ΠΎΠ² ΡΠ²ΠΎΠ΅ΠΉ ΡΠ΅ΠΌΡΠΈ. ΠΠΎΡΡΠΎΠΌΡ
ΠΠ°ΠΈΠ±ΠΎΠ»Π΅Π΅ ΠΏΡΠ΅Π΄ΠΏΠΎΡΡΠΈΡΠ΅Π»ΡΠ½ΠΎ Π±ΡΠ΄Π΅Ρ, Π΅ΡΠ»ΠΈ ΡΠ°Π±ΠΎΡΡ ΠΏΠΎ ΡΠ°Π·Π²ΠΎΠ΄ΠΊΠ΅ ΡΠ»Π΅ΠΊΡΡΠΈΠΊΠΈ Π² ΠΊΠ²Π°ΡΡΠΈΡΠ΅ Π²ΡΠΏΠΎΠ»Π½ΡΡ ΠΎΠΏΡΡΠ½ΡΠ΅ ΠΊΠ²Π°Π»ΠΈΡΠΈΡΠΈΡΠΎΠ²Π°Π½Π½ΡΠ΅ ΡΠΏΠ΅ΡΠΈΠ°Π»ΠΈΡΡΡ, ΠΊΠΎΡΠΎΡΡΠ΅ Π²ΡΠΏΠΎΠ»Π½ΡΡ Π΅Π΅ Π½Π° ΠΏΡΠΎΡΠ΅ΡΡΠΈΠΎΠ½Π°Π»ΡΠ½ΠΎΠΌ ΡΡΠΎΠ²Π½Π΅ ΠΈ Ρ Π³Π°ΡΠ°Π½ΡΠΈΠ΅ΠΉ, ΠΈ ΡΠ΅ΠΌ ΡΠ°ΠΌΡΠΌ ΠΈΠ·Π±Π°Π²ΡΡ Π²Π°Ρ ΠΎΡ ΠΎΡΠΈΠ±ΠΎΠΊ ΠΈ ΡΠΈΡΠΊΠΎΠ².
ΠΠΈΠ΄Π΅ΠΎ ΡΡΠΎΠΊ: ΡΠ°ΠΌΠΎΡΡΠΎΡΡΠ΅Π»ΡΠ½ΠΎΠ΅ Π²ΡΠΏΠΎΠ»Π½Π΅Π½ΠΈΠ΅ ΡΠ»Π΅ΠΊΡΡΠΈΡΠ΅ΡΠΊΠΎΠΉ ΡΠ°Π·Π²ΠΎΠ΄ΠΊΠΈ Π² ΠΊΠ²Π°ΡΡΠΈΡΠ΅ β
ΠΡΠ°ΠΊ, Π²Ρ ΡΠΎΡΡΠ°Π²ΠΈΠ»ΠΈ ΡΡ Π΅ΠΌΡ ΡΠ»Π΅ΠΊΡΡΠΈΡΠ΅ΡΠΊΠΎΠΉ ΡΠ°Π·Π²ΠΎΠ΄ΠΊΠΈ Π² ΡΠΎΠ±ΡΡΠ²Π΅Π½Π½ΠΎΠΉ ΠΊΠ²Π°ΡΡΠΈΡΠ΅ ΠΈ ΠΆΠ΅Π»Π°Π΅ΡΠ΅ ΠΏΡΠΈΡΡΡΠΏΠΈΡΡ ΠΊ ΡΠ΅Π°Π»ΠΈΠ·Π°ΡΠΈΠΈ Π²ΡΡΡΡΠ°Π΄Π°Π½Π½ΠΎΠ³ΠΎ ΠΏΡΠΎΠ΅ΠΊΡΠ°!
ΠΠΎ Π½Π΅ ΡΠΏΠ΅ΡΠΈΡΠ΅, Π½Π΅ΡΠΌΠΎΡΡΡ Π½Π° ΠΎΠΏΡΡ ΡΠ°ΠΌΠΎΡΡΠΎΡΡΠ΅Π»ΡΠ½ΠΎΠ³ΠΎ Π²ΡΠΏΠΎΠ»Π½Π΅Π½ΠΈΡ ΡΠ°Π·Π½ΠΎΠ³ΠΎ ΡΠΎΠ΄Π° ΡΠ°Π±ΠΎΡ ΠΈ Π½Π°Π»ΠΈΡΠΈΠ΅ ΡΠ°Π·Π½ΠΎΠΎΠ±ΡΠ°Π·Π½ΠΎΠ³ΠΎ ΠΈΠ½ΡΡΡΡΠΌΠ΅Π½ΡΠ°, Π²Π½Π°ΡΠ°Π»Π΅ ΠΏΡΠΎΡΠΌΠΎΡΡΠΈΡΠ΅ Π²ΠΈΠ΄Π΅ΠΎ ΡΡΠΎΠΊ ΠΊΠ°ΠΊ ΠΏΡΠ°Π²ΠΈΠ»ΡΠ½ΠΎ Π²ΡΠΏΠΎΠ»Π½ΠΈΡΡ ΡΠ°ΠΊΡΡ ΡΠ»ΠΎΠΆΠ½ΡΡ ΡΠ°Π±ΠΎΡΡ. ΠΡΠΎ ΠΏΠΎΠΌΠΎΠΆΠ΅Ρ Π²Π°ΠΌ ΠΈΠ·Π±Π΅ΠΆΠ°ΡΡ Π±ΠΎΠ»ΡΡΠΈΡ ΠΈ ΠΌΠ°Π»ΡΡ ΠΎΡΠΈΠ±ΠΎΠΊ ΠΈ, Π³Π»Π°Π²Π½ΠΎΠ΅, Π½Π΅ΠΎΠΏΡΠ°Π²Π΄Π°Π½Π½ΡΡ ΡΠΈΡΠΊΠΎΠ².
Π‘Ρ Π΅ΠΌΠ° ΡΠ»Π΅ΠΊΡΡΠΎΠΏΡΠΎΠ²ΠΎΠ΄ΠΊΠΈ Π² ΠΊΠ²Π°ΡΡΠΈΡΠ΅
kazap.ru
ΠΠΎΠ΄ΡΠΎΠ±Π½Π°Ρ ΡΡ Π΅ΠΌΠ° ΠΏΡΠΎΠ²ΠΎΠ΄ΠΊΠΈ Π΄Π²ΡΡ ΠΊΠΎΠΌΠ½Π°ΡΠ½ΠΎΠΉ ΠΊΠ²Π°ΡΡΠΈΡΡ

ΠΠ΅Π½ΡΠ΅ΠΌ ΠΏΡΠΎΠ²ΠΎΠ΄ΠΊΡ Π² ΠΊΠ²Π°ΡΡΠΈΡΠ΅
Π‘ΠΎΠ²ΡΠ΅ΠΌΠ΅Π½Π½ΡΠΉ ΠΏΠ»Π°Π½ ΡΠ»Π΅ΠΊΡΡΠΎΠΏΡΠΎΠ²ΠΎΠ΄ΠΊΠΈ ΠΊΠ²Π°ΡΡΠΈΡΡ Π΄Π²ΡΡ
ΠΊΠΎΠΌΠ½Π°ΡΠ½ΠΎΠΉ ΠΏΠΎ ΠΌΠ½ΠΎΠ³ΠΈΠΌ ΠΏΠ°ΡΠ°ΠΌΠ΅ΡΡΠ°ΠΌ ΠΎΡΠ»ΠΈΡΠ°Π΅ΡΡΡ ΠΎΡ ΡΠ°Π½Π΅Π΅ ΠΏΡΠΈΠΌΠ΅Π½ΡΠ΅ΠΌΡΡ
ΡΡ
Π΅ΠΌ. ΠΠ΅Π»ΠΎ Π² ΡΠΎΠΌ, ΡΡΠΎ ΡΠΎΠ²ΡΠ΅ΠΌΠ΅Π½Π½ΡΠ΅ Π½Π°Π³ΡΡΠ·ΠΊΠΈ ΠΏΡΠΎΡΡΠΎ Π½Π΅ΡΠΎΠΈΠ·ΠΌΠ΅ΡΠΈΠΌΡ Ρ Π½Π°Π³ΡΡΠ·ΠΊΠ°ΠΌΠΈ 70-Ρ
, 80-Ρ
Π³ΠΎΠ΄ΠΎΠ², ΠΊΠΎΠ³Π΄Π° ΡΡΡΠΎΠΈΠ»ΠΎΡΡ Π±ΠΎΠ»ΡΡΠΈΠ½ΡΡΠ²ΠΎ ΠΏΠ°Π½Π΅Π»ΡΠ½ΡΡ
Π΄ΠΎΠΌΠΎΠ².
Π’ΠΎΠ³Π΄Π° Π³Π»Π°Π²Π½ΡΠΌΠΈ ΠΏΠΎΡΡΠ΅Π±ΠΈΡΠ΅Π»ΡΠΌΠΈ Π±ΡΠ»ΠΈ Π½Π΅ΡΠΊΠΎΠ»ΡΠΊΠΎ Π»Π°ΠΌΠΏΠΎΡΠ΅ΠΊ, ΡΠ΅Π»Π΅Π²ΠΈΠ·ΠΎΡ ΠΈ ΠΈΠ½ΠΎΠ³Π΄Π° ΡΡΡΠ³. Π‘ΠΎΠ²ΡΠ΅ΠΌΠ΅Π½Π½Π°Ρ ΠΊΠ²Π°ΡΡΠΈΡΠ° ΠΈΠΌΠ΅Π΅Ρ Π·Π½Π°ΡΠΈΡΠ΅Π»ΡΠ½ΠΎ Π±ΠΎΠ»ΡΡΠ΅Π΅ ΠΊΠΎΠ»ΠΈΡΠ΅ΡΡΠ²ΠΎ ΡΠ»Π΅ΠΊΡΡΠΈΡΠ΅ΡΠΊΠΈΡ
ΠΏΡΠΈΠ±ΠΎΡΠΎΠ² ΠΈ, ΡΠΎΠΎΡΠ²Π΅ΡΡΡΠ²Π΅Π½Π½ΠΎ, Π½ΡΠΆΠ΄Π°Π΅ΡΡΡ Π² Π΄ΡΡΠ³ΠΈΡ
ΡΡ
Π΅ΠΌΠ°Ρ
ΡΠ»Π΅ΠΊΡΡΠΎΡΠ½Π°Π±ΠΆΠ΅Π½ΠΈΡ.
ΠΡΠ±ΠΎΡ ΡΠΏΠΎΡΠΎΠ±Π° ΠΏΡΠΎΠΊΠ»Π°Π΄ΠΊΠΈ ΡΠ»Π΅ΠΊΡΡΠΎΠΏΡΠΎΠ²ΠΎΠ΄ΠΊΠΈ Π² ΠΊΠ²Π°ΡΡΠΈΡΠ΅
ΠΡΠΊΡΡΡΠ°Ρ ΠΏΡΠΎΠ²ΠΎΠ΄ΠΊΠ°
ΠΡΠ°ΠΊ:
- ΠΡΠ΅ΠΆΠ΄Π΅ ΡΠ΅ΠΌ ΡΠ°Π·ΡΠ°Π±Π°ΡΡΠ²Π°ΡΡ ΠΏΠ»Π°Π½ ΡΠ»Π΅ΠΊΡΡΠΎΠΏΡΠΎΠ²ΠΎΠ΄ΠΊΠΈ Π² Π΄Π²ΡΡ ΠΊΠΎΠΌΠ½Π°ΡΠ½ΠΎΠΉ ΠΊΠ²Π°ΡΡΠΈΡΠ΅, Π½Π°ΠΌ ΡΠ»Π΅Π΄ΡΠ΅Ρ ΠΎΠΏΡΠ΅Π΄Π΅Π»ΠΈΡΡΡΡ Ρ Π΅Π΅ ΠΎΡΠ½ΠΎΠ²Π½ΡΠΌΠΈ ΠΏΠ°ΡΠ°ΠΌΠ΅ΡΡΠ°ΠΌΠΈ. ΠΠ΄Π½ΠΈΠΌ ΠΈΠ· ΡΠ°ΠΊΠΎΠ²ΡΡ ΡΠ²Π»ΡΠ΅ΡΡΡ ΡΠΏΠΎΡΠΎΠ± Π΅Π΅ ΠΏΡΠΎΠΊΠ»Π°Π΄ΠΊΠΈ. ΠΠ° Π΄Π°Π½Π½ΡΠΉ ΠΌΠΎΠΌΠ΅Π½Ρ ΠΈΡΠΏΠΎΠ»ΡΠ·ΡΡΡΡΡ Π΄Π²Π° Π²Π°ΡΠΈΠ°Π½ΡΠ° β ΠΎΡΠΊΡΡΡΡΠΉ ΠΈ ΡΠΊΡΡΡΡΠΉ.
- ΠΡΠΊΡΡΡΠ°Ρ ΠΏΡΠΎΠ²ΠΎΠ΄ΠΊΠ° ΠΈΠΌΠ΅Π΅Ρ ΠΎΠΏΡΠ΅Π΄Π΅Π»Π΅Π½Π½ΡΠ΅ ΠΏΡΠ΅ΠΈΠΌΡΡΠ΅ΡΡΠ²Π°:
- ΠΠ»Ρ Π΅Π΅ ΠΏΡΠΎΠΊΠ»Π°Π΄ΠΊΠΈ Π½Π΅Ρ Π½Π΅ΠΎΠ±Ρ ΠΎΠ΄ΠΈΠΌΠΎΡΡΠΈ ΡΡΡΠΎΠ±ΠΈΡΡ ΡΡΠ΅Π½Ρ. Π’ΠΎ Π΅ΡΡΡ Π²Ρ ΠΌΠΎΠΆΠ΅ΡΠ΅ Π²ΡΠΏΠΎΠ»Π½ΠΈΡΡ ΠΏΠΎΠ»Π½ΡΡ Π·Π°ΠΌΠ΅Π½Ρ Π²ΡΠ΅Ρ ΠΏΡΠΎΠ²ΠΎΠ΄ΠΎΠ² Π±Π΅Π· ΠΏΠΎΡΠ»Π΅Π΄ΡΡΡΠ΅Π³ΠΎ ΡΠ΅ΠΌΠΎΠ½ΡΠ° Π²ΠΎ Π²ΡΠ΅ΠΉ ΠΊΠ²Π°ΡΡΠΈΡΠ΅.
- ΠΠΎΠ½ΡΠΈΡΡΠ΅ΡΡΡ ΠΎΡΠΊΡΡΡΠ°Ρ ΠΏΡΠΎΠ²ΠΎΠ΄ΠΊΠ° ΠΎΡΠ΅Π½Ρ Π±ΡΡΡΡΠΎ. Π ΠΏΡΠΈ Π΄ΠΎΠ»ΠΆΠ½ΠΎΠΌ ΡΠΌΠ΅Π½ΠΈΠΈ ΠΈ Π½Π°Π»ΠΈΡΠΈΠΈ ΡΠ°Π±ΠΎΡΠΈΡ ΡΡΠΊ ΠΏΠΎΠ»Π½ΠΎΡΡΡΡ ΡΠΌΠΎΠ½ΡΠΈΡΠΎΠ²Π°ΡΡ Π΅Π΅ ΠΌΠΎΠΆΠ½ΠΎ Π±ΡΠΊΠ²Π°Π»ΡΠ½ΠΎ Π·Π° Π΄Π΅Π½Ρ.
- ΠΡΠΈ Π½Π΅ΠΎΠ±Ρ ΠΎΠ΄ΠΈΠΌΠΎΡΡΠΈ ΠΏΠΎΠ΄ΠΊΠ»ΡΡΠ΅Π½ΠΈΡ Π½ΠΎΠ²ΡΡ ΡΠ»Π΅ΠΊΡΡΠΎΠΏΡΠΈΠ΅ΠΌΠ½ΠΈΠΊΠΎΠ² ΠΈΠ»ΠΈ Π²ΡΠΏΠΎΠ»Π½Π΅Π½ΠΈΡ ΡΠ΅ΠΌΠΎΠ½ΡΠ° Π²Π°ΠΌ Π½Π΅Ρ Π½Π΅ΠΎΠ±Ρ ΠΎΠ΄ΠΈΠΌΠΎΡΡΠΈ Π»ΠΎΠΌΠ°ΡΡ ΡΡΠ΅Π½Ρ.
- ΠΠΎΠ½ΡΠ°ΠΆ ΡΠΊΡΡΡΠΎΠΉ ΠΏΡΠΎΠ²ΠΎΠ΄ΠΊΠΈ Π²ΡΠΏΠΎΠ»Π½ΡΠ΅ΡΡΡ Π² ΡΠΏΠ΅ΡΠΈΠ°Π»ΡΠ½ΡΡ ΠΊΠΎΡΠΎΠ±Π°Ρ . ΠΡΠΈ ΡΡΠΎΠΌ ΠΏΡΠΎΠ²ΠΎΠ΄ Π² ΠΊΠΎΡΠΎΠ±Π°Ρ ΠΎΠ±ΡΡΠ½ΠΎ ΠΈΠΌΠ΅Π΅Ρ Π΄ΠΎΠΏΠΎΠ»Π½ΠΈΡΠ΅Π»ΡΠ½ΡΡ Π·Π°ΡΠΈΡΡ Π² Π²ΠΈΠ΄Π΅ ΠΌΠ΅ΡΠ°Π»Π»ΠΈΡΠ΅ΡΠΊΠΎΠΉ ΠΈΠ»ΠΈ ΡΠ°ΠΌΠΎΠ·Π°ΡΡΡ Π°ΡΡΠ΅ΠΉ Π³ΠΎΡΡΠΈΡΠΎΠ²Π°Π½Π½ΠΎΠΉ ΡΡΡΠ±Ρ. ΠΠΎΠΆΠ½ΠΎ, ΠΊΠΎΠ½Π΅ΡΠ½ΠΎ, ΡΠΌΠΎΠ½ΡΠΈΡΠΎΠ²Π°ΡΡ ΠΈ Π±Π΅Π· ΠΈΡΠΏΠΎΠ»ΡΠ·ΠΎΠ²Π°Π½ΠΈΡ ΡΠΏΠ΅ΡΠΈΠ°Π»ΡΠ½ΡΡ ΠΊΠΎΡΠΎΠ±ΠΎΠ², Π½ΠΎ ΡΠ°ΠΊΠΎΠΉ Π²Π°ΡΠΈΠ°Π½Ρ Π±ΠΎΠ»ΡΡΠ΅ ΠΏΠΎΠ΄ΠΎΠΉΠ΄Π΅Ρ ΠΏΠΎΠ΄ΡΠΎΠ±Π½ΡΠΌ ΠΏΠΎΠΌΠ΅ΡΠ΅Π½ΠΈΡΠΌ ΠΈ ΡΠ°ΡΠ°ΡΠΌ, Π½ΠΎ Π½ΠΈΠΊΠ°ΠΊ Π½Π΅ ΠΊΠ²Π°ΡΡΠΈΡΠ°ΠΌ.
- ΠΡΠ²Π΅ΡΠ²Π»Π΅Π½ΠΈΡ ΠΊ ΡΠΎΠ·Π΅ΡΠΊΠ°ΠΌ ΠΈ Π²ΡΠΊΠ»ΡΡΠ°ΡΠ΅Π»ΡΠΌ ΡΠ°ΠΊΠΆΠ΅ Π²ΡΠΏΠΎΠ»Π½ΡΡΡΡΡ ΠΏΡΠΈ ΠΏΠΎΠΌΠΎΡΠΈ ΡΠΏΠ΅ΡΠΈΠ°Π»ΡΠ½ΠΎΠ³ΠΎ ΠΊΠΎΡΠΎΠ±Π°. Π ΡΠ°ΠΌΠΈ ΡΠΎΠ·Π΅ΡΠΊΠΈ ΠΈ Π²ΡΠΊΠ»ΡΡΠ°ΡΠ΅Π»ΠΈ Π΄ΠΎΠ»ΠΆΠ½Ρ Π±ΡΡΡ ΠΏΡΠ΅Π΄Π½Π°Π·Π½Π°ΡΠ΅Π½Ρ Π΄Π»Ρ ΠΎΡΠΊΡΡΡΠΎΠΉ ΡΡ Π΅ΠΌΡ.
- Π’Π°ΠΊΠΆΠ΅ ΠΌΠΎΠΆΠ΅Ρ Π±ΡΡΡ ΠΈΡΠΏΠΎΠ»ΡΠ·ΠΎΠ²Π°Π½Π° ΡΡ Π΅ΠΌΠ° ΡΠ»Π΅ΠΊΡΡΠΎΠΏΡΠΎΠ²ΠΎΠ΄ΠΊΠΈ Π² Π΄Π²ΡΡ ΠΊΠΎΠΌΠ½Π°ΡΠ½ΠΎΠΉ ΠΊΠ²Π°ΡΡΠΈΡΠ΅ Ρ Π΅Π΅ ΠΌΠΎΠ½ΡΠ°ΠΆΠΎΠΌ Π² ΠΏΠ»ΠΈΠ½ΡΡΡΠ°Ρ . ΠΠΎ ΡΠ°ΠΊΠΎΠΉ ΡΠΏΠΎΡΠΎΠ± ΠΈΠΌΠ΅Π΅Ρ ΡΡΡΠ΅ΡΡΠ²Π΅Π½Π½ΡΠ΅ ΠΎΠ³ΡΠ°Π½ΠΈΡΠ΅Π½ΠΈΡ ΠΏΠΎ ΠΊΠΎΠ»ΠΈΡΠ΅ΡΡΠ²Ρ ΠΈΡΠΏΠΎΠ»ΡΠ·ΡΠ΅ΠΌΡΡ ΠΏΡΠΎΠ²ΠΎΠ΄ΠΎΠ² ΠΈ Π·Π°ΡΠ°ΡΡΡΡ ΠΈΡΠΏΠΎΠ»ΡΠ·ΡΠ΅ΡΡΡ ΡΠΎΠ»ΡΠΊΠΎ Π΄Π»Ρ ΡΠ°Π·Π²ΠΎΠ΄ΠΊΠΈ Π² ΠΎΡΠ΄Π΅Π»ΡΠ½ΡΡ ΠΊΠΎΠΌΠ½Π°ΡΠ°Ρ ΠΈΠ»ΠΈ Π΄Π»Ρ ΠΏΡΠΎΠΊΠ»Π°Π΄ΠΊΠΈ ΠΊ ΠΎΡΠ΄Π΅Π»ΡΠ½ΡΠΌ ΡΠ»Π΅ΠΊΡΡΠΎΠΏΡΠΈΠ΅ΠΌΠ½ΠΈΠΊΠ°ΠΌ.

ΠΡΠΎΠΊΠ»Π°Π΄ΠΊΠ° ΠΏΡΠΎΠ²ΠΎΠ΄Π° Π² ΠΏΠ»ΠΈΠ½ΡΡΡΠ΅
Π‘ΠΊΡΡΡΠ°Ρ ΠΏΡΠΎΠ²ΠΎΠ΄ΠΊΠ°
ΠΡΠ°ΠΊ:
- ΠΠΎΠ»Π΅Π΅ ΡΠ°ΡΠΏΡΠΎΡΡΡΠ°Π½Π΅Π½Π½ΠΎΠΉ ΡΠ²Π»ΡΠ΅ΡΡΡ ΡΡ
Π΅ΠΌΠ° ΡΠ°Π·Π²ΠΎΠ΄ΠΊΠΈ ΡΠ»Π΅ΠΊΡΡΠΎΠΏΡΠΎΠ²ΠΎΠ΄ΠΊΠΈ Π² Π΄Π²ΡΡ
ΠΊΠΎΠΌΠ½Π°ΡΠ½ΠΎΠΉ ΠΊΠ²Π°ΡΡΠΈΡΠ΅ Ρ ΠΈΡΠΏΠΎΠ»ΡΠ·ΠΎΠ²Π°Π½ΠΈΠ΅ΠΌ ΡΠΊΡΡΡΠΎΠΉ ΡΠ»Π΅ΠΊΡΡΠΎΠΏΡΠΎΠ²ΠΎΠ΄ΠΊΠΈ. Π’Π°ΠΊΠΎΠΉ ΡΠΏΠΎΡΠΎΠ± ΠΈΠΌΠ΅Π΅Ρ ΡΠ»Π΅Π΄ΡΡΡΠΈΠ΅ ΠΏΡΠ΅ΠΈΠΌΡΡΠ΅ΡΡΠ²Π°:
- Π ΡΠ²ΡΠ·ΠΈ Ρ ΡΠ΅ΠΌ, ΡΡΠΎ Π²ΡΠ΅ ΡΠ»Π΅ΠΌΠ΅Π½ΡΡ ΡΠ°ΠΊΠΎΠΉ ΠΏΡΠΎΠ²ΠΎΠ΄ΠΊΠΈ ΡΠΊΡΡΡΡ ΠΎΡ ΠΏΠΎΡΡΠΎΡΠΎΠ½Π½ΠΈΡ Π³Π»Π°Π·, ΠΎΠ½Π° ΠΈΠΌΠ΅Π΅Ρ Π±ΠΎΠ»Π΅Π΅ ΠΏΡΠΈΠ²Π»Π΅ΠΊΠ°ΡΠ΅Π»ΡΠ½ΡΠΉ Π²Π½Π΅ΡΠ½ΠΈΠΉ Π²ΠΈΠ΄
- ΠΠ΅ Π·Π°Π½ΠΈΠΌΠ°Π΅Ρ ΡΠ²ΠΎΠ±ΠΎΠ΄Π½ΠΎΠ³ΠΎ ΠΏΡΠΎΡΡΡΠ°Π½ΡΡΠ²Π° Π² Π½Π°ΡΠΈΡ ΠΈ Π±Π΅Π· ΡΠΎΠ³ΠΎ ΠΌΠ°Π»Π΅Π½ΡΠΊΠΈΡ ΠΊΠ²Π°ΡΡΠΈΡΠ°Ρ
- Π‘ΠΊΡΡΡΠ°Ρ ΠΏΡΠΎΠ²ΠΎΠ΄ΠΊΠ° ΠΈΠΌΠ΅Π΅Ρ Π±ΠΎΠ»Π΅Π΅ Π²ΡΡΠΎΠΊΠΈΠ΅ ΠΏΠΎΠΊΠ°Π·Π°ΡΠ΅Π»ΠΈ ΠΏΡΠΎΠΏΡΡΠΊΠ½ΠΎΠΉ ΠΈ ΠΏΠ΅ΡΠ΅Π³ΡΡΠ·ΠΎΡΠ½ΠΎΠΉ ΡΠΏΠΎΡΠΎΠ±Π½ΠΎΡΡΠΈ Π²Π²ΠΈΠ΄Ρ Π»ΡΡΡΠ΅ΠΉ ΡΠ΅ΠΏΠ»ΠΎΠΎΡΠ΄Π°ΡΠΈ.
- ΠΠ²ΠΈΠ΄Ρ ΠΌΠ΅Π½ΡΡΠ΅ΠΉ ΡΡΠ΅Π±ΠΎΠ²Π°ΡΠ΅Π»ΡΠ½ΠΎΡΡΠΈ ΠΊ Π·Π°ΡΠΈΡΠ΅ ΠΎΡ ΠΌΠ΅Ρ Π°Π½ΠΈΡΠ΅ΡΠΊΠΈΡ ΠΏΠΎΠ²ΡΠ΅ΠΆΠ΄Π΅Π½ΠΈΠΉ, ΡΠ΅Π½Π° Π½Π΅ΠΎΠ±Ρ ΠΎΠ΄ΠΈΠΌΡΡ ΠΌΠ°ΡΠ΅ΡΠΈΠ°Π»ΠΎΠ² Π·Π°ΠΌΠ΅ΡΠ½ΠΎ Π½ΠΈΠΆΠ΅.
- ΠΠΎΠ½ΡΠ°ΠΆ ΡΠΊΡΡΡΠΎΠΉ ΠΏΡΠΎΠ²ΠΎΠ΄ΠΊΠΈ ΠΎΡΡΡΠ΅ΡΡΠ²Π»ΡΠ΅ΡΡΡ Π½Π΅ΠΏΠΎΡΡΠ΅Π΄ΡΡΠ²Π΅Π½Π½ΠΎ Π² ΡΠ»Π΅ΠΌΠ΅Π½ΡΠ°Ρ ΠΊΠΎΠ½ΡΡΡΡΠΊΡΠΈΠΈ Π²Π°ΡΠ΅ΠΉ ΠΊΠ²Π°ΡΡΠΈΡΡ. ΠΠ»Ρ ΡΡΠΎΠ³ΠΎ Π΄Π΅Π»Π°ΡΡΡΡ Π½Π΅Π±ΠΎΠ»ΡΡΠΈΠ΅ ΡΠ³Π»ΡΠ±Π»Π΅Π½ΠΈΡ Π² ΡΡΠ΅Π½Π΅ β ΡΡΡΠΎΠ±Ρ. Π Π½ΠΈΡ ΡΠΊΠ»Π°Π΄ΡΠ²Π°Π΅ΡΡΡ ΠΏΡΠΎΠ²ΠΎΠ΄ΠΊΠ° Ρ ΠΏΠΎΡΠ»Π΅Π΄ΡΡΡΠΈΠΌ ΠΎΡΡΡΠΊΠ°ΡΡΡΠΈΠ²Π°Π½ΠΈΠ΅ΠΌ.
- ΠΠ»Ρ ΡΡΡΠ°Π½ΠΎΠ²ΠΊΠΈ ΡΠΎΠ·Π΅ΡΠΎΠΊ, Π²ΡΠΊΠ»ΡΡΠ°ΡΠ΅Π»Π΅ΠΉ ΠΈ ΡΠ°ΡΠΏΡΠ΅Π΄Π΅Π»ΠΈΡΠ΅Π»ΡΠ½ΡΡ ΠΊΠΎΡΠΎΠ±ΠΎΠΊ ΡΠ°ΠΊ ΠΆΠ΅ Π΄Π΅Π»Π°ΡΡΡΡ ΡΠ³Π»ΡΠ±Π»Π΅Π½ΠΈΡ Π² ΡΡΠ΅Π½Π΅. Π Π½ΠΈΡ Π·Π°ΡΠ΅ΠΌ ΠΌΠΎΠ½ΡΠΈΡΡΡΡ ΠΏΡΠ΅Π΄Π½Π°Π·Π½Π°ΡΠ΅Π½Π½ΡΠ΅ ΠΈΠΌΠ΅Π½Π½ΠΎ Π΄Π»Ρ ΡΠΊΡΡΡΠΎΠΉ ΡΡ Π΅ΠΌΡ ΡΠΎΠ·Π΅ΡΠΊΠΈ ΠΈ Π²ΡΠΊΠ»ΡΡΠ°ΡΠ΅Π»ΠΈ.
Π Π°ΡΡΠ΅Ρ ΠΈ Π²ΡΠ±ΠΎΡ ΡΡ Π΅ΠΌΡ ΡΠ»Π΅ΠΊΡΡΠΎΡΠ½Π°Π±ΠΆΠ΅Π½ΠΈΡ
Π Π°ΡΡΠ΅Ρ ΠΏΡΠΎΠ²ΠΎΠ΄ΠΊΠΈ
ΠΡΠ°ΠΊ:
- ΠΡΠ΅ΠΆΠ΄Π΅ ΡΠ΅ΠΌ ΠΏΡΠΈΡΡΡΠΏΠΈΡΡ Π½Π΅ΠΏΠΎΡΡΠ΅Π΄ΡΡΠ²Π΅Π½Π½ΠΎ ΠΊ ΡΠ°ΡΡΠ΅ΡΡ Π½Π°ΡΠ΅ΠΉ ΡΠ»Π΅ΠΊΡΡΠΎΠΏΡΠΎΠ²ΠΎΠ΄ΠΊΠΈ Π½Π°ΠΌ ΡΠ»Π΅Π΄ΡΠ΅Ρ ΠΎΠΏΡΠ΅Π΄Π΅Π»ΠΈΡΡΡΡ Ρ ΠΊΠΎΠ»ΠΈΡΠ΅ΡΡΠ²ΠΎΠΌ ΡΠ»Π΅ΠΊΡΡΠΎΠΏΡΠΈΠ΅ΠΌΠ½ΠΈΠΊΠΎΠ². ΠΠ»Ρ ΡΡΠΎΠ³ΠΎ Π½Π΅ΠΎΠ±Ρ ΠΎΠ΄ΠΈΠΌΠΎ ΡΠΎΡΠ½ΠΎ ΠΎΠΏΡΠ΅Π΄Π΅Π»ΠΈΡΡ ΠΊΠΎΠ»ΠΈΡΠ΅ΡΡΠ²ΠΎ ΠΈ ΡΠ°ΡΠΏΠΎΠ»ΠΎΠΆΠ΅Π½ΠΈΠ΅ ΠΊΠ°ΠΆΠ΄ΠΎΠΉ ΡΠΎΠ·Π΅ΡΠΊΠΈ ΠΈ ΡΠ²Π΅ΡΠΈΠ»ΡΠ½ΠΈΠΊΠ°. ΠΠ΅Π· ΡΡΠΎΠ³ΠΎ ΡΠ΅ΡΠΊΠΎΠ³ΠΎ ΠΏΠ»Π°Π½Π° Π΄Π°Π»ΡΠ½Π΅ΠΉΡΠΈΠ΅ ΡΠ°ΡΡΠ΅ΡΡ Π½Π΅Π²ΠΎΠ·ΠΌΠΎΠΆΠ½Ρ.
ΠΠ±ΡΠ°ΡΠΈΡΠ΅ Π²Π½ΠΈΠΌΠ°Π½ΠΈΠ΅! ΠΠ΅ ΡΠ»Π΅Π΄ΡΠ΅Ρ ΡΠΎΠ·Π½Π°ΡΠ΅Π»ΡΠ½ΠΎ Π·Π°Π²ΡΡΠ°ΡΡ ΠΊΠΎΠ»ΠΈΡΠ΅ΡΡΠ²ΠΎ ΡΡΠ΅Π±ΡΠ΅ΠΌΡΡ Π²Π°ΠΌ ΡΠΎΠ·Π΅ΡΠΎΠΊ ΠΈΠ»ΠΈ ΠΎΡΠ²Π΅ΡΠ΅Π½ΠΈΡ. ΠΠ°ΠΌ Π½Π΅ΠΎΠ±Ρ ΠΎΠ΄ΠΈΠΌΡ ΡΠΎΠ»ΡΠΊΠΎ ΡΠ΅ ΡΠΎΠ·Π΅ΡΠΊΠΈ, ΠΊ ΠΊΠΎΡΠΎΡΡΠΌ Π²Ρ ΡΠΎΡΠ½ΠΎ Π·Π½Π°Π΅ΡΠ΅, ΡΡΠΎ Π±ΡΠ΄Π΅Ρ ΠΏΠΎΠ΄ΠΊΠ»ΡΡΠ΅Π½ΠΎ. Π£ΡΡΠ°Π½ΠΎΠ²ΠΊΠ° ΡΠΎΠ·Π΅ΡΠΎΠΊ ΠΈ ΡΠ΅ΡΠ΅ΠΉ ΠΎΡΠ²Π΅ΡΠ΅Π½ΠΈΡ Π½Π° Π²ΡΡΠΊΠΈΠΉ ΡΠ»ΡΡΠ°ΠΉ, Π·Π½Π°ΡΠΈΡΠ΅Π»ΡΠ½ΠΎ ΡΠ²Π΅Π»ΠΈΡΠΈΠ²Π°Π΅Ρ ΡΡΠΎΠΈΠΌΠΎΡΡΡ Π²Π°ΡΠ΅ΠΉ ΡΡ Π΅ΠΌΡ ΡΠ»Π΅ΠΊΡΡΠΎΡΠ½Π°Π±ΠΆΠ΅Π½ΠΈΡ ΠΈ ΡΠ²Π΅Π»ΠΈΡΠΈΠ²Π°Π΅Ρ Π²Π°ΡΠΈ ΡΡΡΠ΄ΠΎΠ·Π°ΡΡΠ°ΡΡ.
- Π’Π΅ΠΏΠ΅ΡΡ ΠΈΠΌΠ΅Ρ ΡΠ΅ΡΠΊΠΎΠ΅ ΠΏΡΠ΅Π΄ΡΡΠ°Π²Π»Π΅Π½ΠΈΠ΅ ΠΎ ΠΊΠΎΠ»ΠΈΡΠ΅ΡΡΠ²Π΅ ΡΠ»Π΅ΠΊΡΡΠΎΠΏΡΠΈΠ΅ΠΌΠ½ΠΈΠΊΠΎΠ², ΠΌΡ ΠΌΠΎΠΆΠ΅ΠΌ ΠΏΡΠΈΡΡΡΠΏΠΈΡΡ Π½Π΅ΠΏΠΎΡΡΠ΅Π΄ΡΡΠ²Π΅Π½Π½ΠΎ ΠΊ ΡΠ°ΡΡΠ΅ΡΠ°ΠΌ ΡΡΠ΅Π±ΡΠ΅ΠΌΠΎΠ³ΠΎ ΠΏΡΠΎΠ²ΠΎΠ΄Π°. ΠΠΎ ΠΏΡΠΎΠΏΡΡΠΊΠ½Π°Ρ ΡΠΏΠΎΡΠΎΠ±Π½ΠΎΡΡΡ ΠΏΡΠΎΠ²ΠΎΠ΄ΠΎΠ² Π² ΠΏ.1.3 ΠΠ£Π (ΠΡΠ°Π²ΠΈΠ» ΡΡΡΡΠΎΠΉΡΡΠ²Π° ΡΠ»Π΅ΠΊΡΡΠΎΡΡΡΠ°Π½ΠΎΠ²ΠΎΠΊ) ΡΠΊΠ°Π·ΡΠ²Π°Π΅ΡΡΡ Π² Π°ΠΌΠΏΠ΅ΡΠ°Ρ , Π° ΠΌΠΎΡΠ½ΠΎΡΡΡ Π²ΡΠ΅Ρ Π½Π°ΡΠΈΡ ΠΏΡΠΈΠ±ΠΎΡΠΎΠ² ΠΎΠ±ΡΡΠ½ΠΎ ΡΠΊΠ°Π·Π°Π½Π° Π² Π²Π°ΡΡΠ°Ρ .
- ΠΡΠΏΠΎΠ»ΡΠ·ΡΡ Π·Π°ΠΊΠΎΠ½ ΠΠΌΠ°, ΠΊΠΎΡΠΎΡΡΠΉ Π²ΡΠ΅ΠΌ Π΄ΠΎΠ»ΠΆΠ΅Π½ Π±ΡΡΡ ΠΈΠ·Π²Π΅ΡΡΠ΅Π½ ΡΠΎ ΡΠΊΠΎΠ»ΡΠ½ΠΎΠΉ ΡΠΊΠ°ΠΌΡΠΈ, Π²ΡΠΏΠΎΠ»Π½ΡΠ΅ΠΌ ΠΏΠ΅ΡΠ΅ΡΠ°ΡΡΠ΅Ρ: Π³Π΄Π΅ P β ΡΡΠΎ ΠΌΠΎΡΠ½ΠΎΡΡΡ ΠΏΡΠΈΠ±ΠΎΡΠ° Π² ΠΠ°ΡΡΠ°Ρ (ΠΡ), U β ΡΡΠΎ Π½Π°ΠΏΡΡΠΆΠ΅Π½ΠΈΠ΅ Π²Π°ΡΠ΅ΠΉ ΡΠ»Π΅ΠΊΡΡΠΎΡΠ΅ΡΠΈ Π² Π²ΠΎΠ»ΡΡΠ°Ρ (Π), Π΄Π»Ρ ΠΎΠ΄Π½ΠΎΡΠ°Π·Π½ΠΎΠΉ ΡΠ΅ΡΠΈ Π½Π°ΠΏΡΡΠΆΠ΅Π½ΠΈΠ΅ ΡΠ°Π²Π½ΠΎ 220Π, Π° I β ΡΡΠΎ ΡΠΎΠΊ, ΠΊΠΎΡΠΎΡΡΠΉ Π±ΡΠ΄Π΅Ρ ΠΏΡΠΎΡΠ΅ΠΊΠ°ΡΡ Π² ΠΏΡΠΎΠ²ΠΎΠ΄Π°Ρ Π² Π°ΠΌΠΏΠ΅ΡΠ°Ρ (Π).

ΠΡΠΈΠΌΠ΅ΡΠ½Π°Ρ ΠΌΠΎΡΠ½ΠΎΡΡΡ ΡΠ°Π·Π»ΠΈΡΠ½ΡΡ ΡΠ»Π΅ΠΊΡΡΠΎΠΏΡΠΈΠ±ΠΎΡΠΎΠ²
- ΠΡΠΎΠΈΠ·Π²Π΅Π΄Ρ Π½Π΅Ρ ΠΈΡΡΡΠΉ ΡΠ°ΡΡΠ΅Ρ, ΠΌΡ ΠΏΠΎΠ»ΡΡΠΈΠΌ, ΡΡΠΎ ΠΏΡΠΈ ΠΏΠΎΠ΄ΠΊΠ»ΡΡΠ΅Π½ΠΈΠΈ ΠΏΡΠΈΠ±ΠΎΡΠ° Π² 1000ΠΡ, Π² Π½Π°ΡΠ΅ΠΌ ΠΏΡΠΎΠ²ΠΎΠ΄Π΅ Π±ΡΠ΄Π΅Ρ ΠΏΡΠΎΡΠ΅ΠΊΠ°ΡΡ ΡΠΎΠΊ Π² 4,55Π. ΠΠ°ΡΠ° ΠΈΠ½ΡΡΡΡΠΊΡΠΈΡ ΡΠΎΠ²Π΅ΡΡΠ΅Ρ ΠΎΠΊΡΡΠ³Π»ΠΈΡΡ ΡΡΠΎ Π·Π½Π°ΡΠ΅Π½ΠΈΠ΅ Π΄ΠΎ 5Π Π΄Π»Ρ ΡΠΎΠ·Π΄Π°Π½ΠΈΡ ΠΎΠΏΡΠ΅Π΄Π΅Π»Π΅Π½Π½ΠΎΠ³ΠΎ Π·Π°ΠΏΠ°ΡΠ° ΠΈ ΡΠΏΡΠΎΡΠ΅Π½ΠΈΡ ΡΠ°ΡΡΠ΅ΡΠΎΠ².
- Π’Π΅ΠΏΠ΅ΡΡ ΠΏΡΠΈΡΡΡΠΏΠ°Π΅ΠΌ ΠΊ Π²ΡΠ±ΠΎΡΡ ΠΏΡΠΎΠ²ΠΎΠ΄Π°. ΠΠ½ ΠΌΠΎΠΆΠ΅Ρ Π±ΡΡΡ Π²ΡΠΏΠΎΠ»Π½Π΅Π½ ΠΈΠ· ΠΌΠ΅Π΄ΠΈ ΠΈΠ»ΠΈ Π°Π»ΡΠΌΠΈΠ½ΠΈΡ ΠΈ Π½Π°Ρ ΠΎΠ΄ΠΈΡΡΡ Π² ΠΏΠΎΠ»ΠΈΠ²ΠΈΠ½ΠΈΠ»Ρ Π»ΠΎΡΠΈΠ΄Π½ΠΎΠΉ ΠΈΠ»ΠΈ ΡΠ΅Π·ΠΈΠ½ΠΎΠ²ΠΎΠΉ ΠΈΠ·ΠΎΠ»ΡΡΠΈΠΈ. ΠΡΠ±ΠΎΡ ΡΠ»Π΅Π΄ΡΠ΅Ρ ΠΎΡΡΡΠ΅ΡΡΠ²Π»ΡΡΡ ΡΠΎΠ³Π»Π°ΡΠ½ΠΎ ΠΏ.1.3 ΠΠ£Π. ΠΠ½ Π²ΠΊΠ»ΡΡΠ°Π΅Ρ Π² ΡΠ΅Π±Ρ ΠΏΡΠΎΠ²ΠΎΠ΄Π½ΠΈΠΊΠ° Π² Π·Π°Π²ΠΈΡΠΈΠΌΠΎΡΡΠΈ ΠΎΡ ΡΡΠ»ΠΎΠ²ΠΈΠΉ ΠΏΡΠΎΠΊΠ»Π°Π΄ΠΊΠΈ, ΠΈΠ·ΠΎΠ»ΡΡΠΈΠΈ, Π²Π»Π°ΠΆΠ½ΠΎΡΡΠΈ ΠΈ Π½Π΅ΠΊΠΎΡΠΎΡΡΡ Π΄ΡΡΠ³ΠΈΡ ΠΏΠ°ΡΠ°ΠΌΠ΅ΡΡΠΎΠ².
- ΠΠΎ Π²ΡΠ΅ ΡΡΠΎ Π΄ΠΎΡΡΠ°ΡΠΎΡΠ½ΠΎ ΡΠ»ΠΎΠΆΠ½ΠΎ ΠΈ ΠΏΡΠΈ Π½Π΅Π±ΠΎΠ»ΡΡΠΈΡ Π½Π°Π³ΡΡΠ·ΠΊΠ°Ρ ΠΊΠ²Π°ΡΡΠΈΡΡ Π΄Π°Π»Π΅ΠΊΠΎ Π½Π΅ Π²ΡΠ΅Π³Π΄Π° ΠΎΠΏΡΠ°Π²Π΄Π°Π½ΠΎ. ΠΠΎΡΡΠΎΠΌΡ, Π΅ΡΠ»ΠΈ Π²Ρ Π½Π΅ ΠΏΡΠΎΠ΅ΠΊΡΠ½Π°Ρ ΠΊΠΎΠ½ΡΠΎΡΠ° ΠΈ Π²ΡΠΏΠΎΠ»Π½ΡΠ΅ΡΠ΅ Π·Π°ΠΌΠ΅Π½Ρ ΠΏΡΠΎΠ²ΠΎΠ΄ΠΊΠΈ ΡΠ²ΠΎΠΈΠΌΠΈ ΡΡΠΊΠ°ΠΌΠΈ, ΡΠΎ ΡΠΎΠ²Π΅ΡΡΠ΅ΠΌ Π²Π°ΠΌ Π²ΠΎΡΠΏΠΎΠ»ΡΠ·ΠΎΠ²Π°ΡΡΡΡ ΡΠΏΡΠΎΡΠ΅Π½Π½ΡΠΌ ΡΠ°ΡΡΠ΅ΡΠΎΠΌ. Π‘ΠΎΠ³Π»Π°ΡΠ½ΠΎ Π½Π΅Π³ΠΎ, ΠΌΠ΅Π΄Π½ΡΠΉ ΠΏΡΠΎΠ²ΠΎΠ΄ ΡΠ΅ΡΠ΅Π½ΠΈΠ΅ΠΌ 1 ΠΌΠΌ2 Π² Π½ΠΎΡΠΌΠ°Π»ΡΠ½ΠΎΠΌ ΡΠ΅ΠΆΠΈΠΌΠ΅ ΠΏΡΠΎΠΏΡΡΠΊΠ°Π΅Ρ ΡΠΎΠΊ Π² 10Π, Π° Π°Π»ΡΠΌΠΈΠ½ΠΈΠ΅Π²ΡΠΉ ΠΏΡΠΎΠ²ΠΎΠ΄ ΡΠ°ΠΊΠΈΠΌ ΠΆΠ΅ ΡΠ΅ΡΠ΅Π½ΠΈΠ΅ΠΌ β 5Π.
ΠΡΠ±ΠΎΡ ΡΡ Π΅ΠΌΡ ΡΠ»Π΅ΠΊΡΡΠΎΠΏΡΠΎΠ²ΠΎΠ΄ΠΊΠΈ
ΠΡΠ°ΠΊ:
- ΠΡΠΎΡΡΠΈΡΠ°Π² Π²ΡΠ΅ Π²ΠΎΠ·ΠΌΠΎΠΆΠ½ΡΠ΅ Π½Π°Π³ΡΡΠ·ΠΊΠΈ, Π½Π°ΠΌ ΡΠ»Π΅Π΄ΡΠ΅Ρ ΡΠ°Π·Π΄Π΅Π»ΠΈΡΡ ΠΈΡ Π½Π° Π³ΡΡΠΏΠΏΡ. ΠΡΠΈ ΡΡΠΎΠΌ Π±ΡΠ΄Π΅ΠΌ ΡΡΠΊΠΎΠ²ΠΎΠ΄ΡΡΠ²ΠΎΠ²Π°ΡΡΡΡ ΠΏ. 6.2.2 ΠΠ£Π, ΠΊΠΎΡΠΎΡΡΠΉ Π³Π»Π°ΡΠΈΡ, ΡΡΠΎ Π³ΡΡΠΏΠΏΠΎΠ²ΡΠ΅ Π»ΠΈΠ½ΠΈΠΈ Π΄ΠΎΠ»ΠΆΠ½Ρ Π±ΡΡΡ Π·Π°ΡΠΈΡΠ΅Π½Ρ Π°Π²ΡΠΎΠΌΠ°ΡΠΈΡΠ΅ΡΠΊΠΈΠΌΠΈ Π²ΡΠΊΠ»ΡΡΠ°ΡΠ΅Π»ΡΠΌΠΈ Π½Π° ΡΠΎΠΊ Π½Π΅ Π±ΠΎΠ»Π΅Π΅ 25Π. ΠΡΠΈ ΡΡΠΎΠΌ, Π΅ΡΠ»ΠΈ Π²Ρ ΡΠΎΠ·Π΄Π°Π΅ΡΠ΅ ΠΎΡΠ΄Π΅Π»ΡΠ½ΡΡ Π³ΡΡΠΏΠΏΡ ΠΏΠΎ ΡΠ΅ΡΠΈ ΠΎΡΠ²Π΅ΡΠ΅Π½ΠΈΡ, ΡΠΎ Π΅Π΅ ΠΎΠ±ΡΡΠ½ΠΎ ΠΎΠ±ΠΎΡΡΠ΄ΡΡΡ Π°Π²ΡΠΎΠΌΠ°ΡΠΈΡΠ΅ΡΠΊΠΈΠΌ Π²ΡΠΊΠ»ΡΡΠ°ΡΠ΅Π»Π΅ΠΌ Π½Π° 16Π.
- ΠΡΠΈ ΡΠ°Π·Π΄Π΅Π»Π΅Π½ΠΈΠΈ Π½Π°Π³ΡΡΠ·ΠΊΠΈ Π½Π° Π³ΡΡΠΏΠΏΡ ΠΎΡΠ΄Π΅Π»ΡΠ½ΠΎ ΡΠ»Π΅Π΄ΡΠ΅Ρ ΡΡΠ΅ΡΡΡ ΠΌΠΎΡΠ½ΠΎΡΡΡ Β Β Β ΠΏΠΎΡΡΠ΅Π±ΠΈΡΠ΅Π»Π΅ΠΉ. Π ΡΠ°ΠΊΠΎΠ²ΡΠΌ ΠΎΡΠ½ΠΎΡΡΡ ΡΠ»Π΅ΠΊΡΡΠΎΠΎΠ±ΠΎΡΡΠ΄ΠΎΠ²Π°Π½ΠΈΠ΅ ΠΌΠΎΡΠ½ΠΎΡΡΡΡ 2ΠΊΠΡ ΠΈ Π±ΠΎΠ»Π΅Π΅. ΠΡΠΎ ΠΎΠ±ΡΡΠ½ΠΎ ΠΎΡΠΎΠΏΠΈΡΠ΅Π»ΡΠ½ΡΠ΅ ΠΈ Π½Π°Π³ΡΠ΅Π²Π°ΡΠ΅Π»ΡΠ½ΡΠ΅ Β Β Β ΠΏΡΠΈΠ±ΠΎΡΡ. ΠΡΠ»ΠΈ ΡΠ°ΠΊΠΎΠ²ΡΠ΅ Ρ Π²Π°Ρ Π΅ΡΡΡ, ΡΠΎ ΠΈΡ ΡΠ»Π΅Π΄ΡΠ΅Ρ Π·Π°ΠΏΠΈΡΠ°ΡΡ ΠΎΡΠ΄Π΅Π»ΡΠ½ΡΠΌ Π°Π²ΡΠΎΠΌΠ°ΡΠΎΠΌ Ρ ΡΠΎΠΎΡΠ²Π΅ΡΡΡΠ²ΡΡΡΠΈΠΌ Π½ΠΎΠΌΠΈΠ½Π°Π»ΡΠ½ΡΠΌ ΡΠΎΠΊΠΎΠΌ.

ΠΠ° ΡΠΎΡΠΎ ΠΈΠ·ΠΎΠ±ΡΠ°ΠΆΠ΅Π½Π° ΡΡ Π΅ΠΌΠ° ΠΏΠΈΡΠ°Π½ΠΈΡ Π²ΡΠ΅ΠΉ ΠΊΠ²Π°ΡΡΠΈΡΡ ΡΠ΅ΡΠ΅Π· Π£ΠΠ
- ΠΠ΅Π· ΡΡΠ΅ΡΠ° ΠΌΠΎΡΠ½ΡΡ
ΠΏΠΎΡΡΠ΅Π±ΠΈΡΠ΅Π»Π΅ΠΉ Π²Π°Ρ ΠΏΠ»Π°Π½ ΡΠ»Π΅ΠΊΡΡΠΎΠΏΡΠΎΠ²ΠΎΠ΄ΠΊΠΈ Π΄Π²ΡΡ
ΠΊΠΎΠΌΠ½Π°ΡΠ½ΠΎΠΉ ΠΊΠ²Π°ΡΡΠΈΡΡ Π΄ΠΎΠ»ΠΆΠ΅Π½ ΠΈΠΌΠ΅ΡΡ Π΄Π²Π΅ β ΡΡΠΈ Π³ΡΡΠΏΠΏΡ. ΠΠ΄Π½Π° ΠΈΠ· ΠΊΠΎΡΠΎΡΡΡ
β ΡΠ΅ΡΡ ΠΎΡΠ²Π΅ΡΠ΅Π½ΠΈΡ ΠΈ ΠΎΠ΄Π½Π° ΠΈΠ»ΠΈ Π΄Π²Π΅ Π³ΡΡΠΏΠΏΡ β ΠΏΠΈΡΠ°ΡΡΠΈΠ΅ ΡΠΎΠ·Π΅ΡΠΊΠΈ.
ΠΡΠ»ΠΈ Ρ Π²Π°Ρ ΠΏΠΎΠ»ΡΡΠΈΠ»ΠΈΡΡ Π΄Π²Π΅ Π³ΡΡΠΏΠΏΡ, ΠΏΠΈΡΠ°ΡΡΠΈΠ΅ ΡΠΎΠ·Π΅ΡΠΊΠΈ, ΡΠΎ ΡΠ΅Π»Π΅ΡΠΎΠΎΠ±ΡΠ°Π·Π½ΠΎ ΡΠΎΡΠΌΠΈΡΠΎΠ²Π°ΡΡ Π³ΡΡΠΏΠΏΡ Π² ΡΠΌΠ΅ΠΆΠ½ΡΡ ΠΊΠΎΠΌΠ½Π°ΡΠ°Ρ . Π’ΠΎ Π΅ΡΡΡ ΠΎΠ΄Π½Π° Π³ΡΡΠΏΠΏΠ° ΠΏΠΈΡΠ°Π΅Ρ ΡΠΎΠ·Π΅ΡΠΊΠΈ Π² ΠΊΡΡ Π½Π΅ ΠΈ ΠΏΡΠΈΡ ΠΎΠΆΠ΅ΠΉ, Π° Π²ΡΠΎΡΠ°Ρ β Π² ΡΠΏΠ°Π»ΡΠ½Π΅ ΠΈ Π·Π°Π»Π΅.
ΠΠ±ΡΠ°ΡΠΈΡΠ΅ Π²Π½ΠΈΠΌΠ°Π½ΠΈΠ΅! Π‘ΠΎΠ³Π»Π°ΡΠ½ΠΎ ΠΏ.7.1.37 ΠΠ£Π, ΡΡΡΠ°Π½ΠΎΠ²ΠΊΠ° ΡΠΎΠ·Π΅ΡΠΎΠΊ Π² Π²Π°Π½Π½ΠΎΠΉ ΠΊΠΎΠΌΠ½Π°ΡΠ΅ ΡΠ°Π·ΡΠ΅ΡΠ΅Π½Π° ΡΠΎΠ»ΡΠΊΠΎ ΠΏΡΠΈ ΠΏΠΎΠ΄ΠΊΠ»ΡΡΠ΅Π½ΠΈΠΈ Π΅Π΅ ΡΠ΅ΡΠ΅Π· Π£ΠΠ. ΠΡΠ»ΠΈ Π²Ρ ΡΡΡΠ°Π½Π°Π²Π»ΠΈΠ²Π°Π΅ΡΠ΅ ΡΠΎΠ·Π΅ΡΠΊΡ Π² Π²Π°Π½Π½ΠΎΠΉ ΠΊΠΎΠΌΠ½Π°ΡΠ΅, ΡΠΎ ΠΆΠ΅Π»Π°ΡΠ΅Π»ΡΠ½ΠΎ Π²ΠΊΠ»ΡΡΠΈΡΡ Π΅Π΅ Π² Π³ΡΡΠΏΠΏΡ, ΠΊΠΎΡΠΎΡΠ°Ρ ΠΏΠΈΡΠ°Π΅Ρ ΡΠΎΠ·Π΅ΡΠΊΠΈ ΠΊΡΡ Π½ΠΈ. ΠΠ΅Π΄Ρ Ρ ΠΎΡΡ ΡΠΎΠ·Π΅ΡΠΊΠΈ Π² ΠΊΡΡ Π½Π΅ Π½Π΅ ΡΡΠ΅Π±ΡΡΡ ΠΎΠ±ΡΠ·Π°ΡΠ΅Π»ΡΠ½ΠΎΠΉ ΡΡΡΠ°Π½ΠΎΠ²ΠΊΠΈ Π£ΠΠ, Π΄Π°Π½Π½ΠΎΠ΅ ΡΡΡΡΠΎΠΉΡΡΠ²ΠΎ Π·Π°ΡΠΈΡΡ Π½Π° ΠΊΡΡ Π½Π΅ Π±ΡΠ΄Π΅Ρ Π½Π°ΠΈΠ±ΠΎΠ»Π΅Π΅ ΡΠ΅Π»Π΅ΡΠΎΠΎΠ±ΡΠ°Π·Π½ΠΎ.
- ΠΡΠ΄Π΅Π»ΡΠ½ΠΎ Ρ
ΠΎΡΠ΅Π»ΠΎΡΡ Π±Ρ ΠΎΡΡΠ°Π½ΠΎΠ²ΠΈΡΡΡΡ Π½Π° ΡΠ΅ΡΠ΅Π½ΠΈΠΈ ΠΈΡΠΏΠΎΠ»ΡΠ·ΡΠ΅ΠΌΡΡ
ΠΏΡΠΎΠ²ΠΎΠ΄ΠΎΠ². ΠΠ»Ρ Π³ΡΡΠΏΠΏ Ρ Π°Π²ΡΠΎΠΌΠ°ΡΠΈΡΠ΅ΡΠΊΠΈΠΌ Π²ΡΠΊΠ»ΡΡΠ°ΡΠ΅Π»Π΅ΠΌ Π½Π° 25Π ΠΌΠ΅Π΄Π½ΡΠΉ ΠΏΡΠΎΠ²ΠΎΠ΄ Π΄ΠΎΠ»ΠΆΠ΅Π½ Π±ΡΡΡ ΡΠ΅ΡΠ΅Π½ΠΈΠ΅ΠΌ Π½Π΅ ΠΌΠ΅Π½Π΅Π΅ 2,5 ΠΌΠΌ2.
Π‘ΠΎΠΎΡΠ²Π΅ΡΡΡΠ²Π΅Π½Π½ΠΎ Π΄Π»Ρ Π³ΡΡΠΏΠΏ Π½Π° 16Π Π½Π΅ ΠΌΠ΅Π½Π΅Π΅ 1,5 ΠΌΠΌ2. ΠΠΎ Π² Π»ΡΠ±ΠΎΠΌ ΡΠ»ΡΡΠ°Π΅ ΡΠ΅ΡΠ΅Π½ΠΈΠ΅ ΠΏΡΠΎΠ²ΠΎΠ΄Π°, ΠΏΠΈΡΠ°ΡΡΠ΅Π³ΠΎ ΠΎΡΠ΄Π΅Π»ΡΠ½ΡΡ Π³ΡΡΠΏΠΏΡ, Π½Π΅ ΡΠ΅Π»Π΅ΡΠΎΠΎΠ±ΡΠ°Π·Π½ΠΎ Π΄Π΅Π»Π°ΡΡ Π±ΠΎΠ»Π΅Π΅ ΠΏΡΠΎΠ²ΠΎΠ΄Π° Π½Π° Π²Π²ΠΎΠ΄Π½ΠΎΠΌ Π°Π²ΡΠΎΠΌΠ°ΡΠ΅.
ΠΠ±ΡΠ°ΡΠΈΡΠ΅ Π²Π½ΠΈΠΌΠ°Π½ΠΈΠ΅! Π‘ΠΎΠ³Π»Π°ΡΠ½ΠΎ ΡΠ°Π±Π»ΠΈΡΠ΅ 7.1.1 ΠΠ£Π, ΠΌΠΈΠ½ΠΈΠΌΠ°Π»ΡΠ½ΠΎΠ΅ ΡΠ΅ΡΠ΅Π½ΠΈΠ΅ ΠΌΠ΅Π΄Π½ΠΎΠ³ΠΎ ΠΏΡΠΎΠ²ΠΎΠ΄Π° Π΄ΠΎ Π²Π²ΠΎΠ΄Π½ΠΎΠ³ΠΎ Π°Π²ΡΠΎΠΌΠ°ΡΠ° Π΄ΠΎΠ»ΠΆΠ½ΠΎ Π±ΡΡΡ Π½Π΅ ΠΌΠ΅Π½Π΅Π΅ 2,5 ΠΌΠΌ2. Π ΡΠΎ ΠΆΠ΅ Π²ΡΠ΅ΠΌΡ ΠΌΠΈΠ½ΠΈΠΌΠ°Π»ΡΠ½ΠΎΠ΅ ΡΠ΅ΡΠ΅Π½ΠΈΠ΅ ΠΏΡΠΎΠ²ΠΎΠ΄Π° Π³ΡΡΠΏΠΏΡ Π½Π΅ Π΄ΠΎΠ»ΠΆΠ½ΠΎ Π±ΡΡΡ Π½ΠΈΠΆΠ΅ 1 ΠΌΠΌ2.
ΠΠΎΠ½ΡΠ°ΠΆ ΡΠ»Π΅ΠΊΡΡΠΎΠΏΡΠΎΠ²ΠΎΠ΄ΠΊΠΈ
ΠΡΠ°ΠΊ:
- ΠΠΎΠ½Π΅ΡΠ½ΠΎ, Π½Π° Π΄Π°Π½Π½ΡΠΉ ΠΌΠΎΠΌΠ΅Π½Ρ ΡΡΡΠ΅ΡΡΠ²ΡΡΡ ΠΌΠ½ΠΎΠ³ΠΎΡΠΈΡΠ»Π΅Π½Π½ΡΠ΅ Π²ΠΈΠ΄Π΅ΠΎ ΠΏΡΠ°Π²ΠΈΠ»ΡΠ½ΠΎΠΉ ΠΏΡΠΎΠΊΠ»Π°Π΄ΠΊΠΈ ΠΏΡΠΎΠ²ΠΎΠ΄ΠΊΠΈ, Π½ΠΎ ΠΌΡ ΠΎΡΡΠ°Π½ΠΎΠ²ΠΈΠΌΡΡ Π»ΠΈΡΡ Π½Π° ΠΎΡΠ΄Π΅Π»ΡΠ½ΡΡ
ΠΌΠΎΠΌΠ΅Π½ΡΠ°Ρ
. Π¨ΡΡΠΎΠ±Ρ ΡΠ΅Π»Π΅ΡΠΎΠΎΠ±ΡΠ°Π·Π½ΠΎ Π΄Π΅Π»Π°ΡΡ Π² Π²Π΅ΡΡ
Π½Π΅ΠΉ ΡΠ°ΡΡΠΈ ΡΡΠ΅Π½Ρ ΠΏΠΎΠ΄ ΡΠ°ΠΌΡΠΌ ΠΏΠΎΡΠΎΠ»ΠΊΠΎΠΌ. ΠΠΎΠ½Π΅ΡΠ½ΠΎ, Π½Π΅ΠΊΠΎΡΠΎΡΡΠ΅ ΠΎΠ±Π»Π΅Π³ΡΠ°ΡΡ ΡΠ΅Π±Π΅ Π·Π°Π΄Π°ΡΡ ΠΈ ΡΠ°ΡΠΏΠΎΠ»Π°Π³Π°ΡΡ ΡΠ»Π΅ΠΊΡΡΠΎΠΏΡΠΎΠ²ΠΎΠ΄ΠΊΡ Π² ΡΡΡΠΆΠΊΠ΅.
ΠΡΠ»ΠΈ Π²Ρ Π·Π°Π»ΠΈΠ²Π°Π΅ΡΠ΅ Π½ΠΎΠ²ΡΡ ΡΡΡΠΆΠΊΡ, ΡΠΎ Π΄Π°Π½Π½ΡΠΉ Π²Π°ΡΠΈΠ°Π½Ρ ΠΊΠΎΠ½Π΅ΡΠ½ΠΎ Π΄ΠΎΡΡΠ°ΡΠΎΡΠ½ΠΎ ΡΠ΄ΠΎΠ±Π΅Π½. ΠΠΎ Π² ΡΠ»ΡΡΠ°Π΅ ΠΏΠΎΠ²ΡΠ΅ΠΆΠ΄Π΅Π½ΠΈΡ ΠΏΡΠΎΠ²ΠΎΠ΄ΠΊΠΈ Π²Π°ΠΌ ΠΏΡΠΈΠ΄Π΅ΡΡΡ Π²ΡΠ±ΠΈΠ²Π°ΡΡ ΡΡΡΠΆΠΊΡ, ΡΡΠΎ Π² ΠΎΠΏΡΠ΅Π΄Π΅Π»Π΅Π½Π½ΡΡ ΡΠ»ΡΡΠ°ΡΡ ΠΌΠΎΠΆΠ΅Ρ ΠΏΡΠΈΠ²Π΅ΡΡΠΈ ΠΊ Π½Π΅ΠΎΠ±Ρ ΠΎΠ΄ΠΈΠΌΠΎΡΡΠΈ Π΅Π΅ ΠΏΠΎΠ»Π½ΠΎΠΉ Π·Π°ΠΌΠ΅Π½Ρ. ΠΡΠΎΠΌΠ΅ ΡΠΎΠ³ΠΎ ΠΏΠΎΠ²ΡΡΠ°Π΅ΡΡΡ ΡΠΈΡΠΊ ΠΏΠΎΡΠ°ΠΆΠ΅Π½ΠΈΡ ΡΠ»Π΅ΠΊΡΡΠΈΡΠ΅ΡΠΊΠΈΠΌ ΡΠΎΠΊΠΎΠΌ ΠΏΡΠΈ Π·Π°ΡΠΎΠΏΠ»Π΅Π½ΠΈΠΈ ΠΏΠΎΠΌΠ΅ΡΠ΅Π½ΠΈΡ. - ΠΠ°ΡΠ° ΡΡ
Π΅ΠΌΠ° ΡΠ»Π΅ΠΊΡΡΠΎΠΏΡΠΎΠ²ΠΎΠ΄ΠΊΠΈ Π² 2 Ρ
ΠΊΠΎΠΌΠ½Π°ΡΠ½ΠΎΠΉ ΠΊΠ²Π°ΡΡΠΈΡΠ΅ ΠΎΠ±ΡΠ·Π°ΡΠ΅Π»ΡΠ½ΠΎ Π΄ΠΎΠ»ΠΆΠ½Π° ΡΠΎΠ΄Π΅ΡΠΆΠ°ΡΡ Π½Π°Π»ΠΈΡΠΈΠ΅ ΡΠ°ΡΠΏΡΠ΅Π΄Π΅Π»ΠΈΡΠ΅Π»ΡΠ½ΡΡ
ΠΊΠΎΡΠΎΠ±ΠΎΠΊ. ΠΡ
ΡΠ΅Π»Π΅ΡΠΎΠΎΠ±ΡΠ°Π·Π½ΠΎ ΡΠ°ΡΠΏΠΎΠ»Π°Π³Π°ΡΡ Ρ Π²Ρ
ΠΎΠ΄Π° Π² ΠΊΠΎΠΌΠ½Π°ΡΡ Π½Π° ΡΡΠ΅Π½Π΅ Π±Π»ΠΈΠΆΠ°ΠΉΡΠ΅ΠΉ ΠΊ ΡΡΡΠΊΠ΅ Π΄Π²Π΅ΡΠΈ.
ΠΡΠΎ ΠΎΠ±ΡΡΠ»ΠΎΠ²Π»Π΅Π½ΠΎ ΡΠ΅ΠΌ, ΡΡΠΎ ΠΈΠΌΠ΅Π½Π½ΠΎ Π·Π΄Π΅ΡΡ Π±ΡΠ΄Π΅Ρ ΡΠ°ΡΠΏΠΎΠ»Π°Π³Π°ΡΡΡΡ Π²ΡΠΊΠ»ΡΡΠ°ΡΠ΅Π»Ρ ΠΎΡΠ²Π΅ΡΠ΅Π½ΠΈΡ ΠΊΠΎΠΌΠ½Π°ΡΡ ΠΈ ΠΎΡΡΡΠ΄Π° Π·Π½Π°ΡΠΈΡΠ΅Π»ΡΠ½ΠΎ ΡΠ΄ΠΎΠ±Π½Π΅Π΅ Π²ΡΠΏΠΎΠ»Π½ΡΡΡ ΠΏΠΎΡΠ»Π΅Π΄ΡΡΡΡΡ ΡΠ°Π·Π²ΠΎΠ΄ΠΊΡ.

Π‘Ρ Π΅ΠΌΠ° ΠΏΠΈΡΠ°Π½ΠΈΡ Π²ΡΠ΅Ρ ΡΠ»Π΅ΠΊΡΡΠΎΠΏΡΠΈΠ±ΠΎΡΠΎΠ² Π΄Π²ΡΡ ΠΊΠΎΠΌΠ½Π°ΡΠ½ΠΎΠΉ ΠΊΠ²Π°ΡΡΠΈΡΡ
- ΠΡΠΈ ΠΏΡΠΎΠΊΠ»Π°Π΄ΠΊΠ΅ Π² ΠΎΠ΄Π½ΠΎΠΉ ΡΡΡΠΎΠ±Π΅ ΡΡΠ°Π·Ρ Π½Π΅ΡΠΊΠΎΠ»ΡΠΊΠΈΡ ΠΏΡΠΎΠ²ΠΎΠ΄ΠΎΠ² ΡΠ°Π·Π½ΡΡ Π³ΡΡΠΏΠΏ, Β Β Β ΠΆΠ΅Π»Π°ΡΠ΅Π»ΡΠ½ΠΎ ΠΈΡ ΡΠ°Π·Π΄Π΅Π»ΠΈΡΡ Π½Π΅ΡΠ³ΠΎΡΠ°Π΅ΠΌΡΠΌ ΠΌΠ°ΡΠ΅ΡΠΈΠ°Π»ΠΎΠΌ. ΠΡΠΎ ΠΌΠΎΠΆΠ΅Ρ Π±ΡΡΡ ΡΠ»ΠΎΠΉ ΡΡΡΠΊΠ°ΡΡΡΠΊΠΈ ΠΈΠ»ΠΈ Π³ΠΎΡΡΠΈΡΠΎΠ²Π°Π½Π½Π°Ρ ΠΌΠ΅ΡΠ°Π»Π»ΠΈΡΠ΅ΡΠΊΠ°Ρ ΡΡΡΠ±Π°. ΠΡΠΎ ΠΏΡΠ΅Π΄ΠΎΡΠ²ΡΠ°ΡΠΈΡ ΠΏΠΎΠ²ΡΠ΅ΠΆΠ΄Π΅Π½ΠΈΠ΅ ΡΡΠ°Π·Ρ Π½Π΅ΡΠΊΠΎΠ»ΡΠΊΠΈΡ ΠΏΡΠΎΠ²ΠΎΠ΄ΠΎΠ² ΠΏΡΠΈ Π²ΠΎΠ·Π³ΠΎΡΠ°Π½ΠΈΠΈ ΠΈΠ»ΠΈ ΠΏΠ΅ΡΠ΅Π³ΡΠ΅Π²Π΅ ΠΎΠ΄Π½ΠΎΠ³ΠΎ ΠΈΠ· Π½ΠΈΡ .
- ΠΡΠΈ ΠΏΠΎΠ΄ΠΊΠ»ΡΡΠ΅Π½ΠΈΠΈ ΡΠΎΠ·Π΅ΡΠΎΠΊ, Π²ΡΠΊΠ»ΡΡΠ°ΡΠ΅Π»Π΅ΠΉ ΠΈ Π΄ΡΡΠ³ΠΈΡ ΡΠ»Π΅ΠΊΡΡΠΎΠΏΡΠΈΠ΅ΠΌΠ½ΠΈΠΊΠΎΠ² ΡΠ»Π΅Π΄ΡΠ΅Ρ ΠΎΡΡΠ°Π²Π»ΡΡΡ Π½Π΅Π±ΠΎΠ»ΡΡΠΎΠΉ Π·Π°ΠΏΠ°Ρ ΠΏΡΠΎΠ²ΠΎΠ΄Π°, Π΄ΠΎΡΡΠ°ΡΠΎΡΠ½ΡΠΉ Π΄Π»Ρ ΠΏΠ΅ΡΠ΅ΡΠ°Π·Π΄Π΅Π»ΠΊΠΈ ΠΏΡΠΎΠ²ΠΎΠ΄Π° ΠΈ ΠΏΠΎΠ²ΡΠΎΡΠ½ΠΎΠ³ΠΎ ΠΏΠΎΠ΄ΠΊΠ»ΡΡΠ΅Π½ΠΈΡ.
ΠΡΠ²ΠΎΠ΄
Π‘Ρ
Π΅ΠΌΠ° ΡΠ»Π΅ΠΊΡΡΠΎΠΏΡΠΎΠ²ΠΎΠ΄ΠΊΠΈ Π΄Π²ΡΡ
ΠΊΠΎΠΌΠ½Π°ΡΠ½ΠΎΠΉ ΠΊΠ²Π°ΡΡΠΈΡΡ, Π² ΠΏΠ΅ΡΠ²ΡΡ ΠΎΡΠ΅ΡΠ΅Π΄Ρ, Π΄ΠΎΠ»ΠΆΠ½Π° Π±ΡΡΡ ΠΏΡΠΎΡΡΠΎΠΉ ΠΈ ΠΈΠ½ΡΡΠΈΡΠΈΠ²Π½ΠΎ ΠΏΠΎΠ½ΡΡΠ½ΠΎΠΉ. ΠΠ΅ Π½Π°Π΄ΠΎ Π΅Π΅ ΡΡΠ»ΠΎΠΆΠ½ΡΡΡ, ΡΠ°Π·Π±ΡΠ°ΡΡΠ²Π°Ρ ΡΠ»Π΅ΠΊΡΡΠΎΠΏΡΠΈΠ΅ΠΌΠ½ΠΈΠΊΠΈ ΠΎΠ΄Π½ΠΎΠΉ Π³ΡΡΠΏΠΏΡ ΠΏΠΎ Π²ΡΠ΅ΠΉ ΠΊΠ²Π°ΡΡΠΈΡΠ΅.
ΠΠ΅Π΄Ρ ΡΡΠΎ Π²Ρ ΡΠ΅ΠΉΡΠ°Ρ ΠΏΠΎΠΌΠ½ΠΈΡΠ΅ Π²ΡΠ΅ Π½ΡΠ°Π½ΡΡ ΡΠ°Π·Π²ΠΎΠ΄ΠΊΠΈ, Π° ΡΠ΅ΡΠ΅Π· Π³ΠΎΠ΄ ΠΈΠ»ΠΈ Π΄Π²Π° ΡΡΠΎ ΠΌΠΎΠΆΠ΅Ρ Π·Π°Π±ΡΡΡΡΡ. ΠΠΎΡΡΠΎΠΌΡ ΠΏΡΠΈ ΠΏΡΠΎΠΊΠ»Π°Π΄ΠΊΠ΅ ΠΏΡΠΎΠ²ΠΎΠ΄Π° ΠΏΠΎΠ»ΡΠ·ΡΠΉΡΠ΅ΡΡ ΡΠΎΠ»ΡΠΊΠΎ ΠΏΡΡΠΌΡΠΌΠΈ ΡΠ³Π»Π°ΠΌΠΈ, Π° ΠΏΡΠΈ ΡΠ°ΡΠΏΡΠ΅Π΄Π΅Π»Π΅Π½ΠΈΠΈ ΡΠΎΠ·Π΅ΡΠΎΠΊ ΠΎΠ΄Π½ΠΎΠΉ Π³ΡΡΠΏΠΏΡ Π½Π΅ Π½Π°Π΄ΠΎ ΡΠ°Π·Π½ΠΎΡΠΈΡΡ ΠΈΡ
Π² ΡΠ°Π·Π½ΡΠ΅ ΠΊΠΎΠΌΠ½Π°ΡΡ.
elektrik-a.su

Π·Π΄Π°Π½ΠΈΠ΅ Π΄Π°Π²Π½ΠΎ Π½Π΅ ΡΠ΅ΠΌΠΎΠ½ΡΠΈΡΠΎΠ²Π°Π»ΠΎΡΡ, ΠΈ ΡΠ»Π΅ΠΊΡΡΠΎΡΠ΅ΡΠΈ Π½Π΅ ΡΠΎΠΎΡΠ²Π΅ΡΡΡΠ²ΡΡΡ ΡΡΠ΅Π±ΠΎΠ²Π°Π½ΠΈΡΠΌ Π±Π΅Π·ΠΎΠΏΠ°ΡΠ½ΠΎΡΡΠΈ;