Схема драйвера светодиодов 220В
Преимущества светодиодных лап рассматривались неоднократно. Обилие положительных отзывов пользователей светодиодного освещения волей-неволей заставляет задуматься о собственных лампочках Ильича. Все было бы неплохо, но когда дело доходит до калькуляции переоснащения квартиры на светодиодное освещения, цифры немного «напрягают».
Для замены обыкновенной лампы на 75Вт идёт светодиодная лампочка на 15Вт, а таких ламп надо поменять десяток. При средней стоимости около 10 долларов за лампу бюджет выходит приличный, да и еще нельзя исключить риск приобретения китайского «клона» с жизненным циклом 2-3 года. В свете этого многие рассматривают возможность самостоятельного изготовления этих девайсов.
Теория питания светодиодных ламп от 220В
Самый бюджетный вариант можно собирать своими руками из вот таких светодиодов. Десяток таких малюток стоит меньше доллара, а по яркости соответствует лампе накаливания на 75Вт. Собрать всё воедино не проблема, вот только напрямую в сеть их не подключишь – сгорят. Сердцем любой светодиодной лампы является драйвер питания. От него зависит, насколько долго и хорошо будет светить лампочка.
Что бы собрать светодиодную лампу своими руками на 220 вольт, разберёмся в схеме драйвера питания.
Параметры сети значительно превышают потребности светодиода. Что бы светодиод смог работать от сети требуется уменьшить амплитуду напряжения, силу тока и преобразовать переменное напряжение сети в постоянное.
Для этих целей используют делитель напряжения с резисторной либо ёмкостной нагрузкой и стабилизаторы.
Компоненты диодного светильника
Схема светодиодной лампы на 220 вольт потребует минимальное количество доступных компонентов.
- Светодиоды 3,3В 1Вт – 12 шт.;
- керамический конденсатор 0,27мкФ 400-500В – 1 шт.;
- резистор 500кОм — 1Мом 0,5 — 1Вт – 1 ш.т;
- диод на 100В – 4 шт.;
- электролитические конденсаторы на 330мкФ и 100мкФ 16В по 1 шт.;
- стабилизатор напряжения на 12В L7812 или аналогичный – 1шт.
Изготовление драйвера светодиодов на 220В своими руками
Схема лед драйвера на 220 вольт представляет собой не что иное, как импульсный блок питания.
В качестве самодельного светодиодного драйвера от сети 220В рассмотрим простейший импульсный блок питания без гальванической развязки. Основное преимущество таких схем – простота и надёжность. Но будьте осторожны при сборке, поскольку у такой схемы нет ограничения по отдаваемому току. Светодиоды будут отбирать свои положенные полтора ампера, но если вы коснётесь оголённых проводов рукой, ток достигнет десятка ампер, а такой удар тока очень ощутимый.
Схема простейшего драйвера для светодиодов на 220В состоит их трёх основных каскадов:
- Делитель напряжения на ёмкостном сопротивлении;
- диодный мост;
- каскад стабилизации напряжения.
Первый каскад – ёмкостное сопротивление на конденсаторе С1 с резистором. Резистор необходим для саморазрядки конденсатора и на работу самой схемы не влияет. Его номинал не особо критичен и может быть от 100кОм до 1Мом с мощностью 0,5-1 Вт. Конденсатор обязательно не электролитический на 400-500В (эффективное амплитудное напряжение сети).
При прохождении полуволны напряжения через конденсатор, он пропускает ток, пока не произойдет заряд обкладок. Чем меньше его ёмкость, тем быстрее происходит полная зарядка. При ёмкости 0,3-0,4мкФ время зарядки составляет 1/10 периода полуволны сетевого напряжения. Говоря простым языком, через конденсатор пройдет лишь десятая часть поступающего напряжения.
Второй каскад – диодный мост. Он преобразует переменное напряжение в постоянное. После отсечения большей части полуволны напряжения конденсатором, на выходе диодного моста получаем около 20-24В постоянного тока.
Третий каскад – сглаживающий стабилизирующий фильтр.
Конденсатор с диодным мостом выполняют функцию делителя напряжения. При изменении вольтажа в сети, на выходе диодного моста амплитуда так же будет меняться.
Что бы сгладить пульсацию напряжения параллельно цепи подключаем электролитический конденсатор. Его ёмкость зависит от мощности нашей нагрузки.
В схеме драйвера питающее напряжение для светодиодов не должно превышать 12В. В качестве стабилизатора можно использовать распространённый элемент L7812.
Собранная схема светодиодной лампы на 220 вольт начинает работать сразу, но перед включением в сеть тщательно изолируйте все оголённые провода и места пайки элементов схемы.
Вариант драйвера без стабилизатора тока
В сети существует огромное количество схем драйверов для светодиодов от сети 220В, которые не имеют стабилизаторов тока.

Проблема любого безтрансформаторного драйвера – пульсация выходного напряжения, следовательно, и яркости светодиодов. Конденсатор, установленный после диодного моста, частично справляется с этой проблемой, но решает её не полностью.
На диодах будет присутствовать пульсация с амплитудой 2-3В. Когда мы устанавливаем в схему стабилизатор на 12В, даже с учётом пульсации амплитуда входящего напряжения будет выше диапазона отсечения.
Диаграмма напряжения в схеме без стабилизатора
Диаграмма в схеме со стабилизатором
Поэтому драйвер для диодных ламп, даже собранный своими руками, по уровню пульсации не будет уступать аналогичным узлам дорогих ламп фабричного производства.
Как видите, собрать драйвер своими руками не представляет особой сложности. Изменяя параметры элементов схемы, мы можем в широких пределах варьировать значения выходного сигнала.
Если у вас возникнет желание на основе такой схемы собрать схему светодиодного прожектора на 220 вольт, лучше переделать выходной каскад под напряжение 24В с соответствующим стабилизатором, поскольку выходной ток у L7812 1,2А, это ограничивает мощность нагрузки в 10Вт. Для более мощных источников освещения требуется либо увеличить количество выходных каскадов, либо использовать более мощный стабилизатор с выходным током до 5А и устанавливать его на радиатор.
Понравилась статья? Расскажите о ней! Вы нам очень поможете:)
svetodiodinfo.ru
Схема драйвера для светодиодов 220
Для того чтобы светодиодные лампы работали максимально ярко и эффективно, используются специальные модули – драйверы. Собрать самостоятельно схему драйвера для светодиодов сможет каждый, если, конечно, имеются познания в электротехнике. Смысл работы прибора – преобразовать переменное напряжение, протекающее в сети, в постоянное (пониженное). Но прежде чем приступать к сборке, нужно определиться с тем, какие требования к устройству предъявляются – проанализируйте характеристики и виды приборов.
Для чего нужны драйверы?
Основное назначение драйверов – это стабилизация тока, который проходит через светодиод. Причем нужно учесть, что сила тока, который проходит по кристаллу полупроводника, должна быть точно такой же, как и у светодиода по паспорту. Благодаря этому обеспечивается устойчивое освещение. Кристалл в светодиоде намного дольше прослужит. Чтобы узнать напряжение, необходимое для питания светодиодов, нужно воспользоваться вольт-амперной характеристикой. Это график, показывающий зависимость между напряжением питания и током.

Если планируется проводить освещение светодиодными лампами жилого или офисного помещения, то драйвер должен питаться от бытовой сети переменного тока с напряжением 220 В. Если же светодиоды используются в автомобильной или мототехнике, нужно использовать драйверы, питающиеся от постоянного напряжения, значение 9-36 В. В некоторых случаях (если светодиодная лампа небольшой мощности и питается от сети 220 В) допускается убрать схему драйвера светодиода. От сети если запитано устройство, достаточно включить в схему постоянный резистор.
Параметры драйверов
Прежде чем приобрести устройство или самостоятельно его изготовить, нужно ознакомиться с тем, какие у него имеются основные характеристики:
- Номинальный ток потребления.
- Мощность.
- Выходное напряжение.
Напряжение на выходе преобразователя напрямую зависит от того, какой выбран способ подключения источника света, числа светодиодов. Ток имеет прямую зависимость от яркости и мощности элементов.

Преобразователь должен обеспечивать ток, при котором светодиоды будут работать с одинаковой яркостью. На PT4115 схема драйвера светодиодов реализуется довольно просто – это самый распространенный преобразователь напряжения для использования с LED-элементами. Изготовить прибор на его основе можно буквально «на коленке».
Мощность драйвера
Мощность прибора – это самая важная характеристика. Чем мощнее драйвер, тем большее число светодиодов можно подключить к нему (конечно, придется проводить простые расчеты). Обязательное условие – мощность драйвера должна быть больше, чем у всех светодиодов в сумме. Выражается это такой формулой:
Р = Р(св) х N,
где Р, Вт – мощность драйвера;
Р(св), Вт – мощность одного светодиода;
N – количество светодиодов.

Например, при сборке схемы драйвера для светодиода 10W вы можете смело подключать в качестве нагрузки LED-элементы мощностью до 10 Вт. Обязательно нужно иметь небольшой запас по мощности – примерно 25%. Поэтому, если планируется подключение светодиода 10 Вт, драйвер должен обеспечивать мощность не менее 12,5-13 Вт.
Цвета светодиодов
Обязательно нужно учитывать то, какой цвет испускает светодиод. От этого зависит то, какое падение напряжения будет у них при одинаковой силе тока. Например, при токе питания 0,35 А, падение напряжения у красных LED-элементов примерно 1,9-2,4 В. Мощность в среднем 0,75 Вт. Аналогичная модель с зеленым цветом будет уже иметь падение в интервале 3,3-3,9 В, а мощность 1,25 Вт. Поэтому, если вы применяете схему драйвера светодиода 220В с преобразованием в 12 В, к нему можно подключить максимум 9 элементов с зеленым цветом или 16 с красным.
Типы драйверов

Всего можно выделить два типа драйверов для светодиодов:
- Импульсные. С помощью таких устройств создаются в выходной части устройства высокочастотные импульсы. Функционирование основывается на принципах ШИМ-модуляции. Среднее значение тока зависит от коэффициента заполнения (отношения длительности одного импульса к частоте его повторения). Ток на выходе меняется за счет того, что коэффициент заполнения колеблется в интервале 10-80%, а частота остается постоянной.
- Линейные – типовая схема и структура выполнены в виде генератора тока на транзисторах с р-каналом. С их помощью можно обеспечить максимально плавную стабилизацию питающего тока в случае, если напряжение на входе неустойчиво. Отличаются дешевизной, но у них малая эффективность. При работе выделяется большое количество тепла, поэтому можно использовать только для маломощных светодиодов.
Импульсные получили большее распространение, так как у них КПД намного выше (может достигать 95%). Устройства компактные, диапазон входного напряжения достаточно широкий. Но есть один большой недостаток – высокое влияние различного рода электромагнитных помех.
На что обратить внимание при покупке?
Покупку драйвера обязательно нужно совершать при выборе светодиодов. На PT4115 схема драйвера светодиодов позволяет обеспечить нормальное функционирование системы освещения. Устройства, использующие ШИМ-модуляторы, построенные по схемам с одной микросхемой, применяются по большей части в автомобильной технике. В частности, для подключения подсветки и ламп головного освещения. Но качество у таких простейших приборов довольно низкое – для использования в бытовых системах они не годятся.
Диммируемый драйвер

Практически все конструкции преобразователей позволяют регулировать яркость свечения LED-элементов. С помощью таких устройств можно выполнять следующие действия:
- Уменьшать интенсивность освещенности днем.
- Скрывать или же подчеркивать определенные элементы интерьера.
- Зонировать помещение.
Благодаря этим качествам можно существенно сэкономить на электроэнергии, увеличить ресурс элементов.
Разновидности диммируемых драйверов

Типы диммируемых драйверов:
- Подключаются между БП и источником света. Они позволяют управлять энергией, которая поступает на LED-элементы. В основе конструкции находятся ШИМ-модуляторы с микроконтроллерным управлением. Вся энергия идет к светодиодам импульсами. От длины импульсов напрямую зависит энергия, которая поступит на светодиоды. Такие конструкции драйверов применяются в основном для работы модулей со стабилизированным питанием. Например, для лент или бегущих строк.
- Второй тип устройств позволяет проводить управление блоком питания. Управление производится при помощи ШИМ-модулятора. Также изменяется величина тока, который протекает через светодиоды. Как правило, такие конструкции применяются для питания тех устройств, которым необходим стабилизированный ток.
Нужно обязательно учесть тот факт, что ШИМ-регулирование плохо влияет на зрение. Лучше всего использовать схемы драйверов для питания светодиодов, в которых регулируется величина тока. Но вот один нюанс – в зависимости от величины тока свечение будет различным. При низком значении элементы будут излучать свет с желтым оттенком, при увеличении – с синеватым.
Какую микросхему выбрать?

Если нет желания искать готовое устройство, можно сделать его самостоятельно. Причем произвести расчет под конкретные светодиоды. Микросхем для изготовления драйверов довольно много. Вам потребуется только умение читать электрические схемы и работать с паяльником. Для простейших устройств (мощностью до 3 Вт) можно использовать микросхему PT4115. Она дешевая, и достать очень просто. Характеристики элемента такие:
- Регулирование яркости.
- Напряжение питания – 6-30 В.
- Выходной ток – 1,2 А.
- Допустимая погрешность при стабилизации тока – не более 5%.
- Защита от отключения нагрузки.
- Выводы для диммирования.
- КПД – 97%.
Обозначение выводов микросхемы:
- SW – подключение выходного коммутатора.
- GND – отрицательный вывод источников питания и сигнала.
- DIM – регулятор яркости.
- CSN – датчик входного тока.
- VIN – положительный вывод, соединяемый с источником питания.
Варианты схем драйверов
Варианты исполнения устройств:
- Если имеется источник питания с постоянным напряжением 6-30 В.
- Питание от переменного напряжения 12-18 В. В схему вводится диодный мост и электролитический конденсатор. По сути, «классическая» схема мостового выпрямителя с отсечением переменной составляющей.
Нужно отметить тот факт, что электролитический конденсатор не сглаживает пульсации напряжения, а позволяет избавиться от переменной составляющей в нем. В схемах замещения (по теореме Кирхгофа) электролитический конденсатор в цепи переменного тока является проводником. А вот в цепи постоянного тока он заменяется разрывом (нет никакого элемента).

Собрать схему драйвера светодиодов 220 своими руками можно только в том случае, если использовать дополнительный блок питания. В нем обязательно задействован трансформатор, которым понижается напряжение до необходимого значения в 12-18 В. Учтите, что нельзя подключать драйверы к светодиодам без электролитического конденсатора в блоке питания. При необходимости установки индуктивности необходимо произвести ее расчет. Обычно величина составляет 70-220 мкГн.
Процесс сборки
Все элементы, которые используются в схеме, нужно подбирать, опираясь на даташит (техническую документацию). Обычно в нем приводятся даже практические схемы использования устройств. Обязательно использовать в схеме выпрямителя низкоимпедансные конденсаторы (значение ESR должно быть низким). Применение иных аналогов снижает эффективность регулятора. Емкость должна быть не менее 4,7 мкФ (в случае использования схемы с постоянным током) и от 100 мкФ (для работы в цепи переменного тока).

Собрать по схеме драйвер для светодиодов своими руками можно буквально за несколько минут, потребуется только наличие элементов. Но нужно знать и особенности проведения монтажа. Катушку индуктивности желательно располагать возле вывода микросхемы SW. Изготовить ее можно самостоятельно, для этого необходимо всего несколько элементов:
- Ферритовое кольцо – можно использовать со старых блоков питания компьютеров.
- Провод типа ПЭЛ-0,35 в лаковой изоляции.
Старайтесь все элементы располагать максимально близко к микросхеме, это позволит исключить появление помех. Никогда не проводите соединения элементов при помощи длинных проводов. Они не только создают множество помех, но и способны принимать их. В результате микросхема, неустойчивая к этим помехам, будет работать неправильно, нарушится регулировка тока.
Вариант компоновки
Разместить все элементы можно в корпусе от старой лампы дневного света. В ней уже все имеется – корпус, патрон, плата (которую можно повторно использовать). Внутри расположить все элементы блока питания и микросхему можно без особого труда. А с внешней стороны установить светодиод, который планируете запитывать от устройства. Схемы драйверов для светодиодов 220 В можно использовать практически любые, главное – понизить напряжение. Сделать это легко простейшим трансформатором.

Монтажную плату желательно использовать новую. А лучше вообще обойтись без нее. Конструкция очень простая, допустимо применить навесной монтаж. Обязательно удостоверьтесь в том, что на выходе выпрямителя напряжение в допустимых пределах, в противном случае микросхема сгорит. После сборки и подключения произведите замер потребляемого тока. Учтите, что в случае снижения тока питания увеличится ресурс светодиодного элемента.
Тщательно выбирайте схему драйвера для питания светодиодов, рассчитывайте каждый компонент конструкции – от этого зависит срок службы и надежность. При правильном подборе драйверов характеристики светодиодов останутся максимально высокими, а ресурс не пострадает. Схемы драйверов для мощных светодиодов отличаются тем, что в них большее число элементов. Зачастую применяется ШИМ-модуляция, но в домашних условиях, что называется, «на коленке», такие устройства уже сложно собрать.
fb.ru
Схема драйвера для светодиодной лампы на 220В
Неотъемлемой частью любой качественной лампы или светильника на светодиодах является драйвер. Применительно к освещению, под понятием «драйвер» следует понимать электронную схему, которая преобразует входное напряжение в стабилизированный ток заданной величины. Функциональность драйвера определяется шириной диапазона входных напряжений, возможностью регулировки выходных параметров, восприимчивостью к перепадам в питающей сети и эффективностью.
От перечисленных функций зависят качественные показатели светильника или лампы в целом, срок службы и стоимость. Все источники питания (ИП) для светодиодов условно разделяют на преобразователи линейного и импульсного типа. Линейные ИП могут иметь узел стабилизации по току или напряжению. Часто схемы такого типа радиолюбители конструируют своими руками на микросхеме LM317. Такое устройство легко собирается и имеет малую себестоимость. Но, ввиду очень низкого КПД и явного ограничения по мощности подключаемых светодиодов, перспективы развития линейных преобразователей ограничены.
Импульсные драйверы могут иметь КПД более 90% и высокую степень защиты от сетевых помех. Их мощность потребления в десятки раз меньше мощности, отдаваемой в нагрузку. Благодаря этому они могут изготавливаться в герметичном корпусе и не боятся перегрева.
Первые импульсные стабилизаторы имели сложное устройство без защиты от холостого хода. Затем они модернизировались и, в связи с бурным развитием светодиодных технологий, появились специализированные микросхемы с частотной и широтно-импульсной модуляцией.
Схема питания светодиодов на основе конденсаторного делителя
К сожалению, в конструкции дешёвых светодиодных ламп на 220В из Китая не предусмотрен ни линейный, ни импульсный стабилизатор. Мотивируясь исключительно низкой ценой готового изделия, китайская промышленность смогла максимально упростить схему питания. Называть её драйвером не корректно, так как здесь отсутствует какая-либо стабилизация. 
В результате частые просадки сетевого напряжения приводит к мерцанию светодиодной лампы. И наоборот, завышенное напряжение сети вызывает необратимый процесс старения конденсатора с потерей ёмкости, а, иногда, становится причиной его разрыва. Стоит отметить, что еще одной, серьезной отрицательной стороной данной схемы является ускоренный процесс деградации светодиодов вследствие нестабильного тока питания.
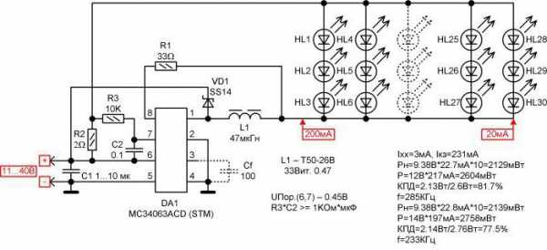
Схема драйвера на CPC9909
Современные импульсные драйверы для светодиодных ламп имеют несложную схему, поэтому ее можно легко смастерить даже своими руками. Сегодня, для построения драйверов, производится ряд интегральных микросхем, специально предназначенных для управления мощными светодиодами. Чтобы упростить задачу любителям электронных схем, разработчики интегральных драйверов для светодиодов в документации приводят типичные схемы включения и расчеты компонентов обвязки.
Общие сведения
Американская компания Ixys наладила выпуск микросхемы CPC9909, предназначенной для управления светодиодными сборками и светодиодами высокой яркости. Драйвер на основе CPC9909 имеет небольшие габариты и не требует больших денежных вложений. ИМС CPC9909 изготавливается в планарном исполнении с 8 выводами (SOIC-8) и имеет встроенный стабилизатор напряжения.
Благодаря наличию стабилизатора рабочий диапазон входного напряжения составляет 12-550В от источника постоянного тока. Минимальное падение напряжения на светодиодах – 10% от напряжения питания. Поэтому CPC9909 идеальна для подключения высоковольтных светодиодов. ИМС прекрасно работает в температурном диапазоне от -55 до +85°C, а значит, пригодна для конструирования светодиодных ламп и светильников для наружного освещения.
Назначение выводов
Стоит отметить, что с помощью CPC9909 можно не только включать и выключать мощный светодиод, но и управлять его свечением. Чтобы узнать обо всех возможностях ИМС, рассмотрим назначение ее выводов.
- VIN. Предназначен для подачи напряжения питания.
- CS. Предназначен для подключения внешнего датчика тока (резистора), с помощью которого задаётся максимальный ток светодиода.
- GND. Общий вывод драйвера.
- GATE. Выход микросхемы. Подает на затвор силового транзистора модулированный сигнал.
- PWMD. Низкочастотный диммирующий вход.
- VDD. Выход для регулирования напряжения питания. В большинстве случаев подключается через конденсатор к общему проводу.
- LD. Предназначен для задания аналогового диммирования.
- RT. Предназначен для подключения время задающего резистора.
Схема и ее принцип работы
Драйвер для светодиодной лампы на 220В на базе CPC9909 работает по методу частотно-импульсной модуляции. Это означает, что время паузы является постоянной величиной (time-off=const). Переменное напряжение выпрямляется диодным мостом и сглаживается емкостным фильтром C1, C2. Затем оно поступает на вход VIN микросхемы и запускает процесс формирования импульсов тока на выходе GATE. Выходной ток микросхемы управляет силовым транзистором Q1. В момент открытого состояния транзистора (время импульса «time-on») ток нагрузки протекает по цепи: «+диодного моста» – LED – L – Q1 – R S – «-диодного моста».
За это время катушка индуктивности накапливает энергию, чтобы отдать её в нагрузку во время паузы. Когда транзистор закрывается, энергия дросселя обеспечивает ток нагрузки в цепи: L – D1 – LED – L.
Процесс носит циклический характер, в результате чего ток через светодиод имеет пилообразную форму. Наибольшее и наименьшее значение пилы зависит от индуктивности дросселя и рабочей частоты.
Частота импульсов определяется величиной сопротивления RT. Амплитуда импульсов зависит от сопротивления резистора RS. Стабилизация тока светодиода происходит путем сравнения внутреннего опорного напряжения ИМС с падением напряжения на RS. Предохранитель и терморезистор защищают схему от возможных аварийных режимов.Расчет внешних элементов
Частотозадающий резистор
Длительность паузы выставляют внешним резистором RT и определяют по упрощенной формуле:
tпаузы=RT/66000+0,8 (мкс).
В свою очередь время паузы связано с коэффициентом заполнения и частотой:
tпаузы=(1-D)/f (с), где D – коэффициент заполнения, который представляет собой отношение времени импульса к периоду.
Рекомендованный производителем диапазон рабочих частот составляет 30-120 кГц. Таким образом, сопротивление RT можно найти так: RT=(tпаузы-0,8)*66000, где значение tпаузы подставляют в микросекундах.
Датчик тока
Номинал сопротивления RS задает амплитудное значение тока через светодиод и рассчитывается по формуле: RS=UCS/(ILED+0.5*IL пульс), где UCS – калиброванное опорное напряжение, равное 0,25В;
ILED – ток через светодиод;
I L пульс – величина пульсаций тока нагрузки, которая не должна превышать 30%, то есть 0,3*ILED.
После преобразования формула примет вид: RS=0,25/1.15*ILED (Ом).
Мощность, рассеиваемая датчиком тока, определяется формулой: PS=RS*ILED*D (Вт).
К монтажу принимают резистор с запасом по мощности 1,5-2 раза.
Дроссель
Как известно, ток дросселя не может измениться скачком, нарастая за время импульса и убывая во время паузы. Задача радиолюбителя в том, чтобы подобрать катушку с индуктивностью, обеспечивающей компромисс между качеством выходного сигнала и её габаритами. Для этого вспомним об уровне пульсаций, который не должен превышать 30%. Тогда потребуется индуктивность номиналом:
L=(USLED*tпаузы)/ IL пульс, где ULED – падение напряжения на светодиоде (-ах), взятое из графика ВАХ.
Фильтр питания
В цепи питания установлены два конденсатора: С1 – для сглаживания выпрямленного напряжения и С2 – для компенсации частотных помех. Так как CPC9909 работает в широком диапазоне входного напряжения, то в большой ёмкости электролитического С1 нет нужды. Достаточно будет 22 мкФ, но можно и больше. Емкость металлопленочного С2 для схемы такого типа стандартная – 0,1 мкФ. Оба конденсатора должны выдерживать напряжение не менее 400В.
Однако, производитель микросхемы настаивает на монтаже конденсаторов С1 и С2 с малым эквивалентным последовательным сопротивлением (ESR), чтобы избежать негативного влияния высокочастотных помех, возникающих при переключении драйвера.
Выпрямитель
Диодный мост выбирают, исходя из максимального прямого тока и обратного напряжения. Для эксплуатации в сети 220В его обратное напряжение должно быть не менее 600В. Расчетная величина прямого тока напрямую зависит от тока нагрузки и определяется как: IAC=(π*ILED)/2√2, А.
Полученное значение необходимо умножить на два для повышения надежности схемы.
Выбор остальных элементов схемы
Конденсатор C3, установленный в цепи питания микросхемы должен быть ёмкостью 0,1 мкФ с низким значением ESR, аналогично C1 и C2. Незадействованные выводы PWMD и LD также через C3 соединяются с общим проводом.
Транзистор Q1 и диод D1 работают в импульсном режиме. Поэтому выбор следует делать с учетом их частотных свойств. Только элементы с малым временем восстановления смогут сдержать негативное влияние переходных процессов в момент переключения на частоте около 100 кГц. Максимальный ток через Q1 и D1 равен амплитудному значению тока светодиода с учетом выбранного коэффициента заполнения: IQ1=ID1= D*ILED, А.
Напряжение, прикладываемое к Q1 и D1, носит импульсный характер, но не более, чем выпрямленное напряжение с учетом емкостного фильтра, то есть 280В. Выбор силовых элементов Q1 и D1 следует производить с запасом, умножая расчетные данные на два.
Предохранитель (fuse) защищает схему от аварийного короткого замыкания и должен длительно выдерживать максимальный ток нагрузки, в том числе импульсные помехи.
IFUSE=5*IAC, А.
Установка терморезистора RTH нужна для ограничения пускового тока драйвера, когда фильтрующий конденсатор разряжен. Своим сопротивлением RTH должен защитить диоды мостового выпрямителя от пробоя в начальные секунды работы.
RTH=(√2*220)/5*IAC, Ом.
Другие варианты включения CPC9909
Плавный пуск и аналоговое диммирование
При желании CPC9909 может обеспечить мягкое включение светодиода, когда его яркость будет постепенно нарастать. Плавный пуск реализуется при помощи двух постоянных резисторов, подключенных к выводу LD, как показано на рисунке. Данное решение позволяет продлить срок службы светодиода.
Также вывод LD позволяет реализовывать функцию аналогового диммирования. Для этого резистор 2,2 кОм заменяют переменным резистором 5,1 кОм, тем самым плавно изменяя потенциал на выводе LD.
Импульсное димирование
Управлять свечением светодиода можно путем подачи импульсов прямоугольной формы на вывод PWMD (pulse width modulation dimming). Для этого задействуют микроконтроллер или генератор импульсов с обязательным разделением через оптопару.
Кроме рассмотренного варианта драйвера для светодиодных ламп, существуют аналогичные схемные решения от других производителей: HV9910, HV9961, PT4115, NE555, RCD-24 и пр. Каждая из них имеет свои сильные и слабые места, но в целом, они успешно справляются с возложенной нагрузкой при сборке своими руками.
Читайте так жеledjournal.info
Простой драйвер светодиода от сети 220В
Для питания светодиоду требуется источник постоянного напряжения и устройство стабилизации тока – драйвер. А если требуется (или очень хочется) подключить светодиод к сети 220В? И светодиод, при этом, мощный? Простым резистором и диодом здесь не обойтись. Самый правильный, вернее, единственно правильный способ – использовать специализированный драйвер. Его можно даже самому собрать (читайте в статье «Схема драйвера для светодиодов от сети 220В»).
Впрочем, есть и менее правильные, но, в целом, рабочие варианты. Один из них – собрать стабилизатор тока для светодиода из обычной энергосберегающей лампы.
Прежде чем начнем, помните: все, что вы делаете, вы делаете на свой страх и риск! Мы не даем никакой гарантии, что получившийся прибор заработает у вас правильно. И не несем никакой ответственности за возможный ущерб или повреждения, которые, теоретически, могут случиться, если что-то пойдет не так, как задумано.
Предстоит работать с опасным для жизни напряжением в 220В и, скорее всего, без точной технической документации на конкретную переделываемую лампу. Если вы не знаете правил предосторожностей при работе с высоким напряжением, не сильно уверенно держите в руках паяльник, то лучше откажитесь от этой затеи – в конце концов, готовый драйвер от сети 220В стоит не так уж дорого.
Но, если интересно, то вперед!
Обычная энергосберегайка, она же компактная люминесцентная лампа или КЛЛ, содержит в себе электронное устройство, обеспечивающее поджег и горение газоразрядных ламп. КЛЛ имеют очень приличный срок службы – до 10 000 часов, но с течением времени яркость их свечения снижается, они начинаю сильнее греться, начинают мерцать или вообще перестают светить. При этом, чаще всего, из строя выходит именно «стеклянная часть» лампы, а ее электроника остается в полном порядке. Поэтому, для экспериментов вполне подойдет старая лампа, которая перестала работать, а вы ее почему-то не выбросили. Если есть выбор, то лучше взять лампу помощнее. У меня для опытов оказался пациент, изображенный на картинке в начале статьи.
Запыленная и пожелтевшая лампа Maxus 26W верой и правдой отслужила несколько лет и была заменена, поскольку светить стала чуть ли не вдвое тусклее, чем нужно.
Аккуратно, по пояску открываем лампу.

Аккуратно открытая энергосберегающая лампа
Видим балласт, от которого два провода уходят к цоколю и четыре к стеклянным колбам. Откусываем их все и извлекаем электронную часть. Только внимательно – один из цокольных проводов к плате может идти через висящий резистор. Он тоже нужен, откусывайте за ним.
Получилась вот такая штучка.

Извлеченный балласт люминесцентной лампы — до переделки
Теперь от разрушения ламп переключимся к изучению их принципиальных схем. Импульсный преобразователь (электронный балласт) компактных люминесцентных ламп может различаться деталями для конкретных ламп, но принципиально его схема выглядит так:

Принципиальная схема балласта компактной люминесцентной лампы
Желтым цветом выделено то, что может значительно отличаться от лампы к лампе в зависимости от производителя и ее мощности. В любом случае, оставляем эту часть безо всяких изменений. То, что отмечено синим, останется бесхозным после удаления ламп (стеклянных колб) и может быть безболезненно удалено с платы, дабы не мешало.
Получится примерно так:

Импульсный преобразователь после удаления «лишних» деталей
После удаления «синей» части схемы, останется два проводника, повисших в воздухе. Их нужно соединить друг с другом – закоротить. Найдем что с чем соединять на конкретной плате.

Обратная сторона платы импульсного преобразователя
Как видно, нужно закоротить выход дросселя (он же вход в колбы) с выходом из колб по кратчайшему пути. Электроника вашей лампы, скорее всего, внешне будет отличаться от того, что вы видите на картинке. Важно понять сам принцип.
Следующий шаг – сделать из дросселя трансформатор, выпрямить получившийся ток и запитать им светодиоды.
Дело в том, что люминесцентные лампы питаются напряжением высокой частоты (до 50КГц). Соответственно, намотав на дроссель вторичную обмотку, можно получить на ней нужное напряжение.
Аккуратно выпаиваем дроссель. Дальше очень творческая задача – его разобрать. Дроссель состоит из катушки с проводом, в которую сверху и снизу вставляются две половинки Е-образного феррита. Разобрать дроссель – это значит разъединить спаявшиеся за года половинки тонкого и хрупкого феррита (которые еще иногда заливают лаком), снять их и получить свободный доступ к катушке с проводом. Удалите ленту, которая расположена по периметру феррита, после чего нежно и не прикладывая больших усилий, попробуйте его разъединить. Помогает нагревание – например, аккуратно паяльником по всему периметру феррита. У меня получилось, правда, далеко не сразу.

Побежденный и разобранный дроссель
На открывшуюся катушку поверх наматываем вторичную обмотку. По моим наблюдениям один оборот вторичной обмотки дает в ней около 0.8В напряжения. В моих планах было запитать две линейки одноваттных светодиодов по 10шт. Для этого мне нужно около 30В напряжения. Итоговый ток требуется небольшой – до 200-250мА, поскольку светодиоды ну очень китайские.
В моем случае получилось 40 витков эмальпровода диаметром 0.25мм. Наматывайте аккуратно, поскольку дроссель потом нужно будет собрать обратно, т.е. вернуть ферриты на место. Не забудьте в конце узкой полоской изоленты или скотча скрепить между собой половинки феррита. Впаиваем дроссель обратно. Получится как-то так.

Результат работы — готовый «драйвер» из балласта энергосберегайки
Подключаем входное сетевое напряжение. Взрывов, фейерверков нет? Чудесно! Теперь аккуратно меряем переменное напряжение на выходах вторичной обмотки. Получилось то, что нужно? Здорово! Если нет, отключаемся от сети и отматываем (чтобы уменьшить) или добавляем (чтобы увеличить) несколько витков в обмотке. Разбирать дроссель для этого не нужно – просто аккуратно продевайте провод между катушкой и ферритом.
У меня две линейки светодиодов. Подключить их можно двумя способами – параллельно – для этого нужно предварительно выпрямить ток. Или встречно – для этого выпрямлять ток не нужно. На схеме это выглядит так.

Параллельное подключение двух линеек светодиодов
Параллельное подключение. Зеленая область – вторичная обмотка, диодный мост и светодиоды. Синяя линия – перемычка. Диодный мост собирается из быстрых диодов. Я взял 4 диода HER307.
Встречное подключение выглядит так:

Встречное подключение двух линеек светодиодов
Оба варианта имеют право на жизнь, я выбрал параллельное подключение с выпрямлением.
После сбора схемы подключите светодиоды через амперметр. Подключите питание. Если сила тока такая, как необходимо – отлично, если нет, то убирая/добавляя витки вторичной обмотки дросселя уменьшите или увеличьте ток.

Результат работы — светодиоды подключены и ярко светят.
У меня получилось около 200мА на две линейки по 10 светодиодов. Маловато, но для настольного светильника хватит.
Очень непривычно видеть подключение светодиодов напрямую от источника тока. Но здесь стабилизация тока достигается за счет точной стабилизации напряжения. И, в данном случае, если что-то произойдет с одной из параллельных линеек светодиодов, ток в оставшихся линейках не изменится, в отличие от обычного подключения через драйвер.
Правильно собранная схема должна иметь серьезный запас по мощности – у меня рабочая мощность 6 из 26 Вт. Ничего (кроме светодиодов) не должно существенно нагреваться в процессе работы (только проверяйте после отключения от сети).
В итоге получился компактный и практически бесплатный «драйвер», который позволил мне подключить светодиоды к сети 220В. Осталось соорудить корпус и смонтировать настольный светодиодный светильник. Но это уже другая история и о ней читайте в статье «Светодиодный светильник своими руками».
Также, имеются готовые модели драйверов для светодиодов, без которых никак не обойтись, если будет нужно получить мощный и яркий свет.
www.flashled.com.ua
Драйвер для светодиодов своими руками: простые схемы с описанием
Для применения светодиодов в качестве источников освещения обычно требуется специализированный драйвер. Но бывает так, что нужного драйвера под рукой нет, а требуется организовать подсветку, например, в автомобиле, или протестировать светодиод на яркость свечения. В этом случае можно сделать драйвер для светодиодов своими руками.
Как сделать драйвер для светодиодов
В приведенных ниже схемах используются самые распространенные элементы, которые можно приобрести в любом радиомагазине. При сборке не требуется специальное оборудование, — все необходимые инструменты находятся в широком доступе. Несмотря на это, при аккуратном подходе устройства работают достаточно долго и не сильно уступают коммерческим образцам.

Необходимые материалы и инструменты
Для того, чтобы собрать самодельный драйвер, потребуются:
- Паяльник мощностью 25-40 Вт. Можно использовать и большей мощности, но при этом возрастает опасность перегрева элементов и выхода их из строя. Лучше всего использовать паяльник с керамическим нагревателем и необгораемым жалом, т.к. обычное медное жало довольно быстро окисляется, и его приходится чистить.
- Флюс для пайки (канифоль, глицерин, ФКЭТ, и т.д.). Желательно использовать именно нейтральный флюс, — в отличие от активных флюсов (ортофосфорная и соляная кислоты, хлористый цинк и др.), он со временем не окисляет контакты и менее токсичен. Вне зависимости от используемого флюса после сборки устройства его лучше отмыть с помощью спирта. Для активных флюсов эта процедура является обязательной, для нейтральных — в меньшей степени.
- Припой. Наиболее распространенным является легкоплавкий оловянно-свинцовый припой ПОС-61. Бессвинцовые припои менее вредны при вдыхании паров во время пайки, но обладают более высокой температурой плавления при меньшей текучести и склонностью к деградации шва со временем.
- Небольшие плоскогубцы для сгибания выводов.
- Кусачки или бокорезы для обкусывания длинных концов выводов и проводов.
- Монтажные провода в изоляции. Лучше всего подойдут многожильные медные провода сечением от 0.35 до 1 мм2.
- Мультиметр для контроля напряжения в узловых точках.
- Изолента или термоусадочная трубка.
- Небольшая макетная плата из стеклотекстолита. Достаточно будет платы размерами 60х40 мм.

Макетная плата из текстолита для быстрого монтажа
Схема простого драйвера для светодиода 1 Вт
Одна из самых простых схем для питания мощного светодиода представлена на рисунке ниже:

Как видно, помимо светодиода в нее входят всего 4 элемента: 2 транзистора и 2 резистора.
В роли регулятора тока, проходящего через led, здесь выступает мощный полевой n-канальный транзистор VT2. Резистор R2 определяет максимальный ток, проходящий через светодиод, а также работает в качестве датчика тока для транзистора VT1 в цепи обратной связи.
Чем больший ток проходит через VT2, тем большее напряжение падает на R2, соответственно VT1 открывается и понижает напряжение на затворе VT2, тем самым уменьшая ток светодиода. Таким образом достигается стабилизация выходного тока.
Питание схемы осуществляется от источника постоянного напряжения 9 — 12 В, ток не менее 500 мА. Входное напряжение должно быть минимум на 1-2 В больше падения напряжения на светодиоде.
Резистор R2 должен рассеивать мощность 1-2 Вт, в зависимости от требуемого тока и питающего напряжения. Транзистор VT2 – n-канальный, рассчитанный на ток не менее 500 мА: IRF530, IRFZ48, IRFZ44N. VT1 – любой маломощный биполярный npn: 2N3904, 2N5088, 2N2222, BC547 и т.д. R1 – мощностью 0.125 — 0.25 Вт сопротивлением 100 кОм.
Ввиду малого количества элементов, сборку можно производить навесным монтажом:

Еще одна простая схема драйвера на основе линейного управляемого стабилизатора напряжения LM317:

Здесь входное напряжение может быть до 35 В. Сопротивление резистора можно рассчитать по формуле:
R=1,2/I
где I – сила тока в амперах.
В этой схеме на LM317 будет рассеиваться значительная мощность при большой разнице между питающим напряжением и падением на светодиоде. Поэтому ее придется разместить на небольшом радиаторе. Резистор также должен быть рассчитан на мощность не менее 2 Вт.
Более наглядно эта схема рассмотрена в следующем видео:
Здесь показано, как подключить мощный светодиод, используя аккумуляторы напряжением около 8 В. При падении напряжения на LED около 6 В разница получается небольшая, и микросхема нагревается несильно, поэтому можно обойтись и без радиатора.
Обратите внимание, что при большой разнице между напряжением питания и падением на LED необходимо ставить микросхему на теплоотвод.
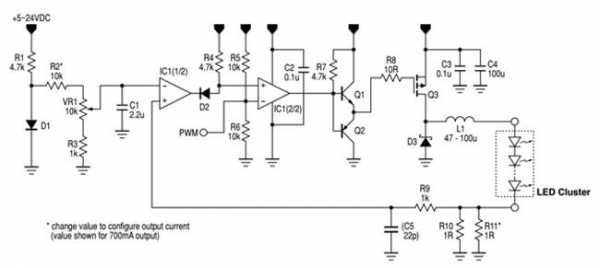
Схема мощного драйвера с входом ШИМ
Ниже показана схема для питания мощных светодиодов:

Драйвер построен на сдвоенном компараторе LM393. Сама схема представляет собой buck-converter, то есть импульсный понижающий преобразователь напряжения.
Особенности драйвера
- Напряжение питания: 5 — 24 В, постоянное;
- Выходной ток: до 1 А, регулируемый;
- Выходная мощность: до 18 Вт;
- Защита от КЗ по выходу;
- Возможность управления яркостью при помощи внешнего ШИМ сигнала (интересно будет почитать, как регулировать яркость светодиодной ленты через диммер).
Принцип действия
Резистор R1 с диодом D1 образуют источник опорного напряжения около 0.7 В, которое дополнительно регулируется переменным резистором VR1. Резисторы R10 и R11 служат датчиками тока для компаратора. Как только напряжение на них превысит опорное, компаратор закроется, закрывая таким образом пару транзисторов Q1 и Q2, а те, в свою очередь, закроют транзистор Q3. Однако индуктор L1 в этот момент стремится возобновить прохождение тока, поэтому ток будет протекать до тех пор, пока напряжение на R10 и R11 не станет меньше опорного, и компаратор снова не откроет транзистор Q3.
Пара Q1 и Q2 выступает в качестве буфера между выходом компаратора и затвором Q3. Это защищает схему от ложных срабатываний из-за наводок на затворе Q3, и стабилизирует ее работу.
Вторая часть компаратора (IC1 2/2) используется для дополнительной регулировки яркости при помощи ШИМ. Для этого управляющий сигнал подается на вход PWM: при подаче логических уровней ТТЛ (+5 и 0 В) схема будет открывать и закрывать Q3. Максимальная частота сигнала на входе PWM — порядка 2 КГц. Также этот вход можно использовать для включения и отключения устройства при помощи пульта ДУ.
D3 представляет собой диод Шоттки, рассчитанный на ток до 1 А. Если не удастся найти именно диод Шоттки, можно использовать импульсный диод, например FR107, но выходная мощность тогда несколько снизится.
Максимальный ток на выходе настраивается подбором R2 и включением или исключением R11. Так можно получить следующие значения:
- 350 мА (LED мощностью 1 Вт): R2=10K, R11 отключен,
- 700 мА (3 Вт): R2=10K, R11 подключен, номинал 1 Ом,
- 1А (5Вт): R2=2,7K, R11 подключен, номинал 1 Ом.
В более узких пределах регулировка производится переменным резистором и ШИМ – сигналом.
Сборка и настройка драйвера
Монтаж компонентов драйвера производится на макетной плате. Сначала устанавливается микросхема LM393, затем самые маленькие компоненты: конденсаторы, резисторы, диоды. Потом ставятся транзисторы, и в последнюю очередь переменный резистор.
Размещать элементы на плате лучше таким образом, чтобы минимизировать расстояние между соединяемыми выводами и использовать как можно меньше проводов в качестве перемычек.
При соединении важно соблюдать полярность подключения диодов и распиновку транзисторов, которую можно найти в техническом описании на эти компоненты. Также диоды можно проверить с помощью мультиметра в режиме измерения сопротивления: в прямом направлении прибор покажет значение порядка 500-600 Ом.
Для питания схемы можно использовать внешний источник постоянного напряжения 5-24 В или аккумуляторы. У батареек 6F22 («крона») и других слишком маленькая емкость, поэтому их применение нецелесообразно при использовании мощных LED.
После сборки нужно подстроить выходной ток. Для этого на выход припаиваются светодиоды, а движок VR1 устанавливается в крайнее нижнее по схеме положение (проверяется мультиметром в режиме «прозвонки»). Далее на вход подаем питающее напряжение, и вращением ручки VR1 добиваемся требуемой яркости свечения.
Список элементов:

Заключение
Первые две из рассмотренных схем очень просты в изготовлении, но они не обеспечивают защиты от короткого замыкания и обладают довольно низким КПД. Для долговременного использования рекомендуется третья схема на LM393, поскольку она лишена этих недостатков и обладает более широкими возможностями по регулировке выходной мощности.
ledno.ru
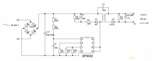
Драйвер питания светодиодов 7 х 1 Вт (220 В). Дёшево и качественно?! + Сюрприз от монтажников 🙂
Привет всем!Поделюсь очередной версией драйвера для питания 1 Вт-ных светодиодов от 220 В.
Это первый заказанный мной драйвер в Китае, поэтому выбирал на пробу самый дешевый и относительно мощный.
А какой он вышел по конструктиву и характеристикам — судить вам.
Описание продавца: ( 4-7 ) х 1 Вт 7 x 1 Вт из светодиодов драйвер 4 Вт 5 Вт 6 Вт 7 Вт лампы драйвер питания освещения трансформатор AC85-265V для из светодиодов газа прожектор.
На страничке товара (идентификатор 32284860572) много фотографий разных драйверов, мне же достался такой:

Производитель — Dark Energy, версия чего-то — 1.6.
Нижняя сторона:
Верхняя сторона:
Схема:
На выход подключил сборку из семи 1-ваттных светодиодов:
Судя по обзорам на mySKU.ru драйверов, на плате установлены входной конденсатор, соответствующий заявленой мощности 7 Вт — 6,8 мкФ х 400 В и конденсатор подавления помех. По крайней мере, приёмник ФМ на работу драйвера никак не реагирует.
Что интересно, драйвер заработал сразу и без всяких неожиданностей (смотри картинку ниже)! Измеренные параметры вышли такие: напряжение на 7-ми светодиодах — 23,45 В, ток через них — 245 мА.
Планка со светодиодами нагрелась через 5 минут выше 70 градусов, поэтому на большее время не включалась.
А сюрпризом оказалась микросхема, которая при внимательном рассмотрении оказалась припаянная мимо контактных площадок:

Мало того, что припаяна криво, так еще и отвалилась, стоило её чуть ковырнуть 🙂
Несмотря на это — схема работала!
После нормальной запайки все параметры остались такими же, как и при первом измерении.
На всякий случай, замерил еще при 5-ти светодиодах:
16,5 В х 250 мА.
П.С. Осталось несколько вопросов к специалистам:
1. Стоит ли менять быстрый диод D2 (ES1D) на диод Шоттки?
2. Стоит ли ставить параллельно выходному конденсатору керамический?
3. Входной конденсатор 6,8 мкФ х 400 В имеет ESR 3,5 Ома. Это нормально, или стоит поискать что-то понадёжней?
Всем пока и спасибо за внимание!
mysku.ru
Бесплатный самодельный драйвер для питания светодиодов из электронного преобразователя энергосберегающих ламп

Подключение мощных светодиодов в осветительных устройствах осуществляется через электронные драйверы, которые стабилизируют ток, на своём выходе.
В наше время большое распространение получили так называемые энергосберегающие люминисцентные лампы (компактные люминисцентные лампы –КЛЛ).Но со временем они выходят из строя. Одна из причин неисправности –перегорание нити накала лампы. Не спешите утилизировать такие лампы потому, что в электронной плате содержатся много компонентов которые можно использовать в дальнейшее в других самодельных устройствах. Это дроссели, транзисторы, диоды, конденсаторы. Обычно, у этих ламп электронная плата исправна, что дает возможность использования в качестве блока питания или драйвера для светодиода. В результате таким образом получим бесплатный драйвер для подключения светодиодов, тем более это интересно.
Можно посмотреть процесс изготовления самоделки в видео:
Перечень инструментов и материалов
-энергосберегающая люминисцентная лампа;
-отвертка;
-паяльник;
-тестер;
-светодиод белого свечения 10вт;
-эмальпровод диаметром 0,4мм;
-термопаста;
-диоды марки HER, FR, UF на 1-2А
-настольная лампа.
Шаг первый. Разборка лампы.
Разбираем энергосберегающую люминисцентную лампу аккуратно поддев отверткой. Колбу лампы нельзя разбивать так, как внутри находятся пары ртути. Прозваниваем нити накала колбы тестером. Если хоть одна нить показывает обрыв, значит колба неисправна. Если есть исправная аналогичная лампа, то можно подключить колбу от нее к переделываемой электронной плате, чтобы удостовериться в ее исправности.

Шаг второй. Переделка электронного преобразователя.
Для переделки я использовал лампу мощностью 20Вт, дроссель которой выдержать нагрузку до 20 Вт. Для светодиода мощностью 10Вт это достаточно. Если нужно подключить более мощную нагрузку, можно применить электронную плату преобразователя лампы с соответственной мощности, или поменять дроссель с сердечником большего размера.
Также возможно запитать светодиоды меньшей мощности, подобрав требуемое напряжение количеством витков на дросселе.
Смонтировал перемычки из провода в на штырьках для подключения нитей накала лампы.



Поверх первичной обмотки дросселя нужно намотать 20 витков эмальпровода. Затем припаиваем вторичную намотанную обмотку к выпрямительному диодному мостику. Подключаем к лампе напряжение 220В и измеряем напряжение на выходе с выпрямителя. Оно составило 9,7В. Светодиод, подключенный через амперметр, потребляет ток в 0,83А. У этого светодиода номинальный ток равен 900мА , но чтобы увеличить его ресурс в работе специально занижено потребление по току. Диодный мостик можно собрать на плате навесным монтажом.
Схема переделанной электронной платы преобразователя. В результате из дросселя получаем трансформатор с подключенным выпрямителем. Зеленым цветом показаны добавленные компоненты.

Шаг третий. Сборка светодиодной настольной лампы.
Патрон для лампы на 220 вольт убираем. Светодиод мощностью 10Вт установил на термопасту на металлический абажур старой настольной лампы. Абажур настольной лампы служит теплоотводом для светодиода.

Электронную плату питания и диодный мост разместил в корпусе подставки настольной лампы.

За час работы измерил температуру нагрева светодиода и она показала 40 градусов Цельсия.

По моим ощущениям освещенность от светодиода примерно соответствует лампе накаливания на 100 ватт .

Эта переделанная настольная лампа на светодиоде работает уже полгода. Нареканий нет, меня устраивает. В общем результате получился драйвер для светодиодов бесплатно и из бросовых материалов. Становитесь автором сайта, публикуйте собственные статьи, описания самоделок с оплатой за текст. Подробнее здесь.
usamodelkina.ru
