Уличные светодиодные LED светильники для улицы в Санкт-Петербурге
Отличным решением для замены привычного уличного освещения с помощью ламп накаливания являются уличные светильники. Они характеризуются массой достоинств по сравнению с обычными фонарями, но для городских коммунальных служб самым важным параметром является, конечно же, экономичность — расходы на оплату счетов за электроэнергию уменьшатся в разы.
Потребление электричества светодиодными фонарями минимизировано по максимуму. Важный вопрос — их цена, уточнить которую всегда можно в компании НВЛ-электро. Обращайтесь к опытным менеджерам и они ответят на все ваши вопросы.

Уличные светодиодные светильники выгоды использования
Не нужно много лишних слов, достаточно описать преимущества светодиодных фонарей, чтобы разница стала очевидной даже закостенелым скептикам.
Основные достоинства:
- Уличные LED светильники потребляют электричества меньше в несколько раз;
- срок их службы в самых сложных условиях достигает 10-11 лет или 100 тысяч часов;
- абсолютно безопасны, не содержат инертные газы или ртуть;
- герметичная конструкция, полностью исключающая попадания пыли или влаги внутрь корпуса;
- излучаемый свет максимально приближен к естественному, не слепит водителей и пешеходов;
- простота установки на любые типы опор;
- отсутствует необходимость в регулярном техническом обслуживании.
Еще один важный параметр, характерный для уличных светодиодных светильников, — быстродействие, они моментально загораются при включении, при этом не выделяют тепло, так как вся электроэнергия расходуется на световое излучение.
Особенности применения светодиодных светильников
Если уличные светильники подключены неправильно, со временем они перестают работать, так как в подложке (которая используется для отвода тепла) образуются полости. Также причиной их поломки может стать диффузия металлических элементов, в результате которой мелкие частицы металла электродов попадают в область полупроводника и приводят к его последующему выходу из строя.
Все эти моменты следует учитывать заранее, подбирая наиболее подходящий вид светодиодных уличных светильников.
Если же говорить в общем, светодиоды имеют блестящие перспективы для освещения улиц, магистралей, бульваров. Очень важно правильно рассчитать необходимые мощности, силу светового потока. Помогут вам в этом специалисты НВЛ-электро, компания возьмет на себя все проблемы, касающиеся уличного освещения в вашем городе или поселке.
Главный фактор – температура воздуха, поэтому делаем тщательный выбор уличных фонарей. Изучите все их параметры.
Деградация (отвод тепла), важный фактор в работе светодиодного освещения. Для неё в конструкции уличных светильников предусмотрена подложка. Если диоды плохо или неправильно присоединены, в подложке образуются не нужные полости, после этого нарушается отток тепла, и фонари перестают работать.
Поломка электродов, в абсолютно любом светодиодном светильнике, присутствуют металлические электроды, которые со временем подвержены диффузии. При этом процессе диффузии, мелкие частицы электродов (металла) попадают в область полупроводника фонаря и приводят его к неисправности.
Уличные фонари являются очень востребованными и перспективными в подсветке магистралей, дорог, трасс и крупных бульваров. Основываться на отличительные черты светодиодных светильников нельзя. Необходимо правильно смонтировать фонари, подключить электропитание.
Для людей без технических знаний нелегко будет сделать расчет потребности места подсветки, их мощность и световой поток.
Обращайтесь в НВЛ-электро, и все Ваши проблемы с освещением компания возьмет на себя.
nwlelectro.ru
Светодиодные светильники уличного освещения: выбор и монтаж
Выбираем светодиодные светильники для наружного освещения
Светильники для уличного освещения светодиодные в последнее время приобретают все большую популярность. Это не удивительно ведь они достаточно экономичны, имеют большой выбор модификаций, и цветовых исполнений.
Такое освещение смело можно назвать современным. Именно поэтому мы так же решили уделить данному вопросу внимание и разобрать аспекты, связанные с процессом выбора и монтажа таких светильников.
Выбор светильников
Процесс выбора светильников условно можно разделить на несколько этапов – это определение номинальных параметров требуемых светильников и их непосредственный выбор. Давайте рассмотрим каждый из этих аспектов.
В этом видео эксперт поделится советами о том, как выбрать уличный светодиодный светильник.
Определение номинальных параметров уличных светильников
И ответы на все эти вопросы берутся не просто с потолка, а исходя из проекта уличного освещения. И даже если вы хотите создать просто освещение своего придомового участка, вам все равно нужен проект. И обращаться в проектные организации для этого совсем не обязательно. Вы можете составить такой проект и своими руками.

Нормы освещения
- Чтобы это сделать, нам, прежде всего, следует определиться с площадью и типом поверхности, которую мы будем освещать. Это необходимо для вычисления световой мощности светильников и определения их количества.

Нормы освещения больниц, санаториев и детских заведений
- Начнем с определения типа поверхности. Почему это так важно. Существует такой нормативный документ как СНиП 23-05-95, который нормирует минимальную и среднюю освещенность для различных помещений, а так же для объектов вне зданий. Он нам поможет определить минимальную необходимую освещенность для нашего объекта.

Нормы освещения зон отдыха
- Конечно, эти нормативы больше подходят для промышленных и общественных объектов, но и частное лицо может найти в нем ответы на многие вопросы. Например, нам нужно осветить детскую площадку во дворе для этого можно принять норматив, существующий для образовательных заведений и который составляет 10лк. А для освещения ступенек на дорожке можно принять соответствующий норматив для пешеходных тоннелей, который составляет 20лк. Если же нам нужно просто осветить дорожку в саду, то можно принять норматив освещении аллей парков, который колеблется от 2 до 6лк.

Нормы освещения дорог
- Определение нормативного значения нам необходимо для того, чтобы определить суммарное значение светового потока всех светильников для данного объекта. Для этого просто площадь, которую вы хотите осветить умножаете на нормируемое значение.

Нормы освещения пешеходных зон
Обратите внимание! Конечно, большинство наших сограждан определяет необходимую мощность светового потока «на глаз». Но в этом случае вы создадите либо недостаточную освещенность, что плохо отразится на целесообразности этого освещения как такового, либо создадите чересчур яркое освещение, из-за чего цена на его эксплуатацию и монтаж может существенно вырасти. Поэтому лучше воспользоваться расчетами научно-исследовательских центров, которые вычислили оптимальные параметры освещения для различных объектов.
- Теперь нам необходимо определиться с количеством светильников, для чего нужно знать места их расположения. Тут существует два варианта – первый это использовать большее количество светильников, но меньшей мощности или использовать меньшее количество светильников, но большей мощности.
Равномерность наружного освещения
- Но в погоне за меньшим количеством светильников нельзя забывать о таком параметре как равномерность освещения. Пункт 5.13 СНиП 23-05-95 его регулирует отдельно. Так перепад между максимальной и средней освещенностью для объектов с нормой более 6лк составляет 1 к 3, для объектов с нормой от 4 до 6 лк соотношение должно быть не более чем 1 к 5, а для объектов с более низкими нормами не более чем 1 к 10.
- Определившись с количеством светильников, мы можем понять, какой по мощности светового потока нам необходим светильник светодиодный уличного освещения.
Для этого достаточно суммарную мощность светового потока разделить на количество светильников.

На фото представлена градуировка по температуре света
- Теперь нам следует определиться с температурой цвета светильника. Этот параметр выбирается, исходя из ваших дизайнерских предпочтений. Измеряется он в Кельвинах (К). Чем выше значение, тем ближе цвет к синему спектру. Теплым считается свет около 2200К, такой свет излучает обычная лампа накаливания. Значения в районе 6500К и выше считаются холодным светом. Естественное дневное освещение составляет приблизительно 4000К.

Компоненты уличного светильника
- Ну, и напоследок, уточним тип отражателя, о котором мы говорили в самом начале этого раздела. Он для нас важен в контексте типа освещения – направленный или рассеянный свет он будет давать. Светильники направленного света обычно применяются при архитектурном освещении зданий. Если же мы выбираем светильник уличного освещения светодиодный, то нам следует остановить свой выбор на отражателе, дающем рассеянный свет.
Выбор светодиодных светильников
После того как мы определились с количеством светильников, их световой мощностью и температурой цвета мы можем отправляться в магазин. Теперь нам необходимо подобрать хороший светильник. Но как его определить?
![]() Количество светодиодов в фонаре уличного освещения | Для начала вы должны уяснить, что светодиодный светильник уличного освещения — это пластина с определенным количеством набранных светодиодов. Количество светодиодов в каждом отдельном светильнике обычно подбирается таким образом, чтобы достичь определенной интенсивности светового потока. Но вполне возможно создание светильников и по индивидуальному заказу. |
![]() Разрез светодиодного светильника | Главной отличительной чертой светодиодных светильников является то, что они греются и им необходим специальный радиатор для отвода тепла. Если в обычных светодиодных лампах для дома это не очень заметно, то в значительно более мощных светильниках уличного освещения этому стоит уделить самое пристальное внимание. |
![]() Корпус-радиатор светодиодного светильника | Для отвода тепла от светодиодов такие светильники имеют специальный радиатор. Но если вы его не видите, то это не значит, что его нет. В последнее время для отвода тепла от светодиодов все чаще используют корпус светильника, который для этого делают из алюминия, обладающий более высокими теплопроводными свойствами. |
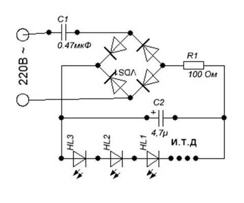
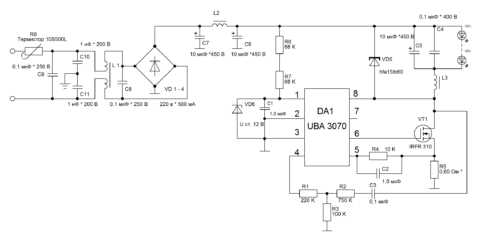
![]() Схема конденсаторного драйвера светодиодного светильника | Кроме радиатора в светильнике обязательно стоит обратить внимание на так называемый драйвер. Так называют устройство, которое преобразует переменный ток в постоянный и ограничивает ток на каждый отдельно взятый диод. Именно ограничение тока является одним из важнейших параметров долгой службы каждого отдельного диода и лампы в целом. |
![]() Схема электронного драйвера светодиодного светильника | На данный момент существует два основных типа драйверов это конденсаторные и электронные. Первые на порядок дешевле, но при их использовании светодиоды могут давать пульсирующий световой поток, что отрицательно сказывается на глазах человека. Особенно это заметно в драйверах с малой емкостью или вообще без конденсатора. Электронные драйверы в этом плане на порядок лучше, но у них есть один, но большой недостаток — они намного дороже. Более дешевые модели дают существенные помехи. Подробнее с этим вопросом вы можете ознакомиться в видео. |
![]() Степень защиты IP | Не маловажным фактором является, и степень защиты светильника от пыли и влаги. Ведь он у нас будет находиться под атмосферным воздействием. Согласно ГОСТ Р МЭК 60598 – 2 – 3 -99 эта степень защиты должна быть не ниже IP33. Но на практике лучше использовать светильники с IP44 и выше. |
![]() Крепление светодиодных светильников для уличного освещения | Также, выбирая технические характеристики светильника, обратите внимание на его крепление. Оно должно соответствовать его способу монтажа. Светильники наружного освещения могут крепиться не только на столб, но и на трос, стену, венец столба или на трубу. Крепление фонаря также должно соответствовать выбранному варианту установки. Но об этом мы поговорим в следующем разделе. |
Установка уличных фонарей
Светильники светодиодные уличного освещения имеют целый ряд правил монтажа, о которых часто забывают. А между тем, для них создан ГОСТ Р МЭК 60598 – 2 – 3 -99, о котором мы уже упоминали и ГОСТ 8045 – 82. На них-то мы и должны опираться при монтаже.
- Прежде всего, следует определиться с вариантом установки и подобрать крепления на светильник, соответствующий этому варианту. Крепление должно длительно выдерживать нагрузки, а также не разрушать основу. Это особенно важно при подвесе светильников на тросах.

Крепления для светильников
- Креплений у светильников должно быть не менее двух. Это необходимо на тот случай, если одно из них будет неисправным или испортится в процессе эксплуатации, так как обычно уличные светильники установлены на высоте, и их падение грозит не только порчей светильника, но и травмами для людей.

Монтаж светодиодных светильников
Крепление светодиодного светильника уличного освещения согласно п.1.4.4 ГОСТ 8045 – 82 должно выдерживать изгибающий момент равный пятикратному значению массы светильника, умноженному на длину его вылета от столба.
Это необходимо для того, чтобы светильник мог длительно выдерживать ветровое воздействие. Нормой считается скорость ветра до 150км/ч.
Обратите внимание! Если длина вылета светильника более 8 метров, то для него необходимо рассчитывать максимальную площадь, подвергающуюся ветровой нагрузке.
- При монтаже светильника следует помнить и о таком параметре, как проворачивание светильника под действием ветровых нагрузок. Крепление должно обеспечивать надежную фиксацию. Для этого светильники проходят специальное испытание.
- Суть данного испытания — проверить провернется ли светильник при воздействии на него силы в 1,5кН/м2 в течение 10 минут. Если высота установки светильника более 8 метров, то усилие должно составлять 2,0 кН/м2. Если же светодиодные светильники для уличного освещения установлены на высоте выше 15 метров, то для них испытательное усилие должно составлять не менее 2,4 кН/м2.

Установка светильников
- Что касается электрической части подключения таких светильников, то инструкция велит для них использовать медный провод сечением не менее 1 мм2. При этом согласно норм ПУЭ и ГОСТов должен быть обеспечен запас провода достаточный для повторного подключения.
- Что касается средств автоматизации управления освещением, то здесь есть только одна норма. Она требует обеспечить возможность ручного управления каждым или группой светильников, для их технического обслуживания. То есть параллельно с контактом автоматизированной системы должен быть установлен обычный выключатель, который позволяет включать и отключать освещение независимо от работы автоматики.
Вывод
Светильники уличного освещения светодиодные являются отличной альтернативой при замене устаревших люминесцентных и светильников с обычными лампами накаливания. Единственным важным аспектом является правильный выбор светильника и его установка. И мы очень надеемся, что наша статья помогла вам разобраться в этом вопросе.
elektrik-a.su
| Внешний вид | Наименование | Световые параметры | Параметры корпуса | Электрические параметры | Заменяемый аналог | Описание |
| СВЕТОДИОДНЫЕ СВЕТИЛЬНИКИ СДУ «ВИКТОРИЯ» | ||||||
| Уличные бюджетные светильники с консольным креплением в алюминиевом анодированном корпусе. Гарантия 5 лет. | ||||||
| Уличный светильник светодиодный СДУ «ВИКТОРИЯ» (арт.10) | Световой поток 7500лм, 15 000лм. Цветовая температура 4000 — 4700К. Светодиоды LG. Диаграмма распределения светового потока Д | Материал корпуса: анодированный алюминий. Светорассеиватель: противоударный монолитный поликарбонат. Степень защиты: IP65. Температура эксплуатации: от -50 до +50оС. Крепление на трубу до D55мм (подвесное или на скобу +500 руб). | Напряжение: 220В Мощность: 60Вт, 120Вт | ДНаТ, ДРЛ | Подробнее | |
| СВЕТОДИОДНЫЕ СВЕТИЛЬНИКИ СДУ «ЛАЙТ» | ||||||
| Уличные светильники в прямоугольном «профильном«, алюминиевом анодированном корпусе с консольным креплением. Гарантия 5 лет. | ||||||
| Уличный светильник светодиодный СДУ-Лайт (арт.10) | Световой поток от 6 028 до 16 752лм. Цветовая температура 4000 — 4700К. Светодиоды LG. Диаграмма распределения светового потока Д Модификация с постоянным напряжением 12В или 24В ( под заказ ) | Материал корпуса: анодированный алюминий. Светорассеиватель: противоударный монолитный поликарбонат. Степень защиты: IP65. Крепление на трубу до D55мм. Температура эксплуатации -50 до +50оС. | Напряжение: 220В Мощность: от 39Вт до 106Вт | ДНаТ, ДРЛ | Подробнее | |
| CВЕТОДИОДНЫЕ СВЕТИЛЬНИКИ АЗИМУТ «МАГИСТРАЛЬ» | ||||||
| Уличные магистральные светильников с широкой диаграммой КСС (Ш) для автодорог. Гарантия 5 лет! Срок службы 20 лет! | ||||||
| Уличный светильник светодиодный АЗИМУТ «МАГИСТРАЛЬ» (арт.10) | Световой поток от 3 732 до 36 302лм Цветовая температура 4000 — 4700К Светодиоды CREE. Диаграмма распределения светового потока Ш | Материал корпуса: анодированный алюминий серого цвета. Светорассеиватель: противоударный монолитный поликарбонат. Степень защиты: IP65. Крепление на трубу до D55мм. Температура эксплуатации: от -50 до +50оС. | Напряжение: 220В Мощность: от 29Вт до 220Вт | ДНаТ, ДРЛ | Подробнее | |
| СВЕТОДИОДНЫЕ СВЕТИЛЬНИКИ СДУ «СУС» | ||||||
| Уличные светильники в «классическом» алюминиевом анодированном корпусе с консольным креплением. Гарантия 3 года. | ||||||
| Уличный светильник светодиодный СДУ-СУС (арт.78) | Световой поток от 4 500 до 8 000лм Цветовая температура 4000 — 7000К Угол свечения 155град (поперечная плоскость) Модификация с постоянным напряжением 12В или 24В ( под заказ) | Материал корпуса: анодированный алюминий. Светорассеиватель: противоударный монолитный поликарбонат. Степень защиты: IP67. Крепление на трубу до D65мм. Температура эксплуатации: от -60 до +40оС. | Напряжение: 220В Мощность: от 50Вт до 90Вт | ДНаТ, ДРЛ | Подробнее | |
| СВЕТОДИОДНЫЕ СВЕТИЛЬНИКИ СДУ «МАГИСТРАЛЬ СУС» | ||||||
| Уличные светильники в «классический» корпусе с консольным крепление и широкой индикатрисой света в нерабочей сверширокой области. Гарантия 3 года. | ||||||
| Уличный светильник светодиодный магистральный СДУ-СУС (арт.78) | Световой поток от 11 00 до 18 000лм Цветовая температура 4000 — 7000К Угол свечения 160град (поперечная плоскость) Модификация с постоянным напряжением 12В или 24В ( под заказ) | Материал корпуса: анодированный алюминий. Светорассеиватель: противоударный монолитный поликарбонат. Степень защиты: IP67. Крепление на трубу до D65мм. Температура эксплуатации: от -60 до +40оС. | Напряжение: 220В Мощность: от 100Вт до 175Вт | ДНаТ, ДРЛ | Подробнее | |
| СВЕТОДИОДНЫЕ СВЕТИЛЬНИКИ АЗИМУТ «АЭЛИТА ЛАЙТ» [под заказ] | ||||||
| Уличные светильники в специальном изогнутым корпусе с широкой диаграммой.Гарантия 5 лет. Срок службы 20 лет | ||||||
| Уличный светильник светодиодный Азимут «АЭЛИТА ЛАЙТ» (арт.10) | Световой поток от 6 028 до 16 752лм. Цветовая температура 4000 — 4700К. Светодиоды LG5630. Диаграмма распределения светового потока Д Модификация с постоянным напряжением 12В или 24В ( под заказ ) | Материал корпуса: анодированный алюминий. Светорассеиватель: противоударный монолитный поликарбонат. Степень защиты: IP65. Крепление на трубу до D50мм. Температура эксплуатации: -50 до +50оС. | Напряжение: 220В Мощность: от 39Вт до 106Вт | ДНаТ, ДРЛ | Подробнее | |
| СВЕТОДИОДНЫЕ СВЕТИЛЬНИКИ СДУ «АРИЯ» [под заказ] | ||||||
| Уличные светильники в алюминиевом прямоугольном корпусе с поворотным кронштейном. Гарантия 36 мес. Срок службы 20 лет | ||||||
| Уличный светильник светодиодный СДУ «АРИЯ» (арт.10) | Световой поток 8 236лм и 11 196лм. Цветовая температура 4500 — 5000К. Светодиоды LG/CREE (36 шт). Диаграмма распределения светового потока Д, Ш, Г, К | Материал корпуса: анодированный алюминий. Светорассеиватель: противоударный монолитный поликарбонат. Степень защиты: IP67. Крепление на трубу до D52мм (в комплекте). Температура эксплуатации -50 до +50оС. | Напряжение: 220В Мощность: 52Вт 85Вт | ДНаТ, ДРЛ | Подробнее | |
| УЛИЧНЫЕ СВЕТОДИОДНЫЕ МАГИСТРАЛЬНЫЕ СВЕТИЛЬНИКИ | ||||||
| Уличные светильники в анодированном алюминиевом корпусе. Гарантия 5 лет. Срок службы светодиодов 100 тыс. часов | ||||||
| Уличный светильник светодиодный GSS (арт.115) | Световой поток от 2 480 до 4 960лм. Цветовая температура 4700 — 5300К. Светодиоды Samsung. Диаграмма распределения светового потока Д Датчиком движения и освещения ( под заказ ) | Материал корпуса: анодированный алюминий. Светорассеиватель: противоударный поликарбонат. Степень защиты: IP66. Крепление на тросах. Температура эксплуатации: от -50 до +50оС. | Напряжение: 12В Мощность: от 20Вт до 40Вт | ДНаТ, ДРЛ | Подробнее | |
| Уличный светильник светодиодный GSS и GSSO (арт.115) | Световой поток: от 2 480 до 14 880лм Цветовая температура: 4700 — 5300К. Тип диаграммы КСС: косинусная, широкая. | Материал корпуса: анодированный алюминий. Светорассеиватель: противоударный поликарбонат. Степень защиты: IP66. Крепление на трубу до D53мм. Температура эксплуатации: от -50 до +50оС. | Напряжение: 220В Мощность: от 20Вт до 120Вт | ДНаТ, ДРЛ | Подробнее | |
| Уличный светильник светодиодный GSL и GSLO (арт.115) | Световой поток: от 4 260 до 34 080лм Цветовая температура: 4700 — 5300К. Тип диаграммы КСС: Д, Г, К и Ш | Материал корпуса: анодированный алюминий. Светорассеиватель: противоударный поликарбонат. Степень защиты: IP66. Крепление на трубу до D54мм. Температура эксплуатации: от-50 до +50оС. | Напряжение: 220В Мощность: от 28Вт до 224Вт | ДНАТ, ДРЛ, ДРИ | Подробнее | |
| Уличный светильник светодиодный GSF и GSFO (арт.115) | Световой поток: от 17 040 до 34 080лм Цветовая температура: 4700 — 5300К. Тип диаграммы КСС: Д, Г, Ш и К | Материал корпуса: анодированный алюминий. Светорассеиватель: противоударный поликарбонат. Степень защиты: IP66. Крепление на трубу до D54мм. Температура эксплуатации: от -50 до +50оС. | Напряжение: 220В Мощность: от 112Вт до 224Вт | ДНАТ, ДРЛ, ДРИ | Подробнее | |
| Уличный светильник светодиодный GSU(M) (арт.115) | Световой поток: от 4 960 до 12 400лм Цветовая температура: 4700 — 5300К. Тип диаграммы КСС: косинусная | Материал корпуса: анодированный алюминий. Светорассеиватель: противоударный поликарбонат. Степень защиты: IP66. Крепление на трубу до D54мм. Температура эксплуатации: от -50 до +50оС. | Напряжение: 220В Мощность: от 40Вт до 100Вт | ДНАТ, ДРЛ | Подробнее | |
| Уличный светильник GSF LIRA и GSFO LIRA (арт.115) | Световой поток: от 8 520 до 12 780лм. Цветовая температура: 4700 — 5300К. Тип диаграммы КСС: Г, Д, К или Ш | Материал корпуса: анодированный алюминий. Светорассеиватель: противоударный поликарбонат. Степень защиты: IP66. Крепление на трубу до D54мм. Температура эксплуатации -50 до +50оС. | Напряжение: 220В Мощность: 56Вт, 84Вт | ДНаТ, ДРЛ | Подробнее | |
| УЛИЧНЫЕ СВЕТОДИОДНЫЕ МАГИСТРАЛЬНЫЕ СВЕТИЛЬНИКИ GSU | ||||||
| Уличные светильники в анодированном алюминиевом корпусе. Гарантия 5 лет. Срок службы светодиодов 100 тыс. часов | ||||||
| Уличный светильник светодиодный GSU и GSUO (арт.115) | Световой поток: от 2 480 до 10 584лм. Цветовая температура: 4700 — 5300К. Диаграмма распределения светового потока Г, Д, или Ш | Материал корпуса — анодированный алюминий. Светорассеиватель — противоударный поликарбонат. Степень защиты — IP54. Крепление на трубу до D54мм. Температура эксплуатации: от -50 до +50оС. | Напряжение: 220В Мощность: от 10Вт до 80Вт | ДНАТ, ДРЛ | Подробнее | |
| Двухрежимные светильники (с режимом дежурного освещения) серии «СДУ» Азимут (консольные) Особенности: два режима мощности: дежурный режим (20%…70%) и полный режим мощности, выходная мощность от 80Вт и выше в зависимости от модели. | ||||||
| Двухрежимный уличный светильник светодиодный «СДУ» Азимут (арт.10) | Сверхъяркие светодиоды. Световой поток в зависимости от модификации (9360лм…28 800лм). Цветовая температура: 5000 К. | Степень защиты IP65. Крепление на трубу до D55мм (в комплекте). Температура эксплуатации -50 до +50оС. | Потребляемая мощность 80Вт и выше в зависимости от модификации. Рабочее напряжение АС220В (два ввода питания) | ДНаТ, ДРЛ | Подробнее | |
Cветодиодный светильник серии СДУ-Street (арт.26) | Световой поток: от 4050 до 12150лм Цветовая температура: 5000К | Степень защиты: IP67 Габариты: 500х80х75мм ПРИЗМА | Напряжение: 220В Мощность: от 30Вт до 100Вт | ДНАТ | Подробнее | |
| Дополнительное оборудование | ||||||
| Кронштейн многопозиционный для крепления светильника на трубу (арт.111/108-1036) | Кронштейн для светодиодных светильников наружного освещения. | Кронштейн для крепления светильников многопозиционный (6 положений). Труба диаметром 45 мм (толщина стенки 1,5мм). Материал: сталь 2 мм. Порошковая покраска белого цвета. Вес: 1,6 кг. | Допустимая нагрузка до 7 кг. Изделие прошло испытание по ГОСТу 123765. | Кронштейн для светильников уличного освещения. | Подробнее | |
| Кронштейн многопозиционный для крепления светильника на ровную поверхность (арт.111/108-1371) | Кронштейн для светодиодных светильников наружного и внутреннего освещения. | Кронштейн для крепления светильников многопозиционный (6 положений). Труба диаметром 45 мм (толщина стенки 1,5мм). Материал: сталь 2 мм. Порошковая покраска белого цвета. Вес: 1,4 кг. | Допустимая нагрузка не более 7 кг. Изделие прошло испытание по ГОСТу 123765. | Кронштейн для крепления светильников на любую ровную поверхность. | Подробнее | |
| Кронштейн для крепления светильника на плоскость (арт.115-9594) | Кронштейн для светодиодных светильников наружного освещения серий GSS, GSL, GSF. Заказ вместе со светильниками. | Кронштейн для крепления светильников на стену. Труба диаметром 48 мм. Материал: сталь. Порошковая покраска жёлтого цвета. Вес: 2,5 кг. | Допустимая нагрузка не более 10 кг. | Кронштейн для крепления светильников на любую ровную поверхность. | Подробнее | |
| Кронштейн для крепления светильника к опоре (арт.115-8438) | Кронштейн для светодиодных светильников наружного освещения серий GSS, GSL, GSF. Заказ вместе со светильниками. | Кронштейн для крепления светильников на стену. Труба диаметром 48 мм, крепление на трубу диаметром до 90 мм. Материал: сталь. Порошковая покраска жёлтого цвета. Вес: 2 кг. | Допустимая нагрузка не более 10 кг. | Кронштейн для крепления светильников на вертикальную трубу. | Подробнее | |
| Встроенный датчик движения и освещенности (арт.10) | Датчик движения и освещенности для светильников наружного освещения серий СДУ Азимут | Угол охвата: 120°, дальность действия: 12 м, таймер отключения: от 10 с до 7 мин, температура эксплуатации: от -20 до +40°С, материал: поликарбонат | Нагрузка не более 1200 Вт, диапазон освещенности: от 3 до 2000 люкс | Выносные аналогичные датчики движения, освещенности | Подробнее | |
| Датчики управления освещением | Перейти в раздел «Датчики управления освещением» | Интерьерное IP20 и герметичное уличное IP65 исполнение корпусов. Расширенный температурный диапазон от -20С до +60С. | Рабочее напряжение AC 220-240В Коммутируемая мощность до 4400Вт | Компактное и простое решение для управления уличным освещением | Подробнее | |
| Блоки управления освещением | Перейти в раздел «Блоки управления освещением» | Интерьерное IP40 и герметичное уличное IP65 исполнение корпусов. Управление автоматическое и ручное Расширенный температурный диапазон от -50С до +50С. | Рабочее напряжение AC 220-240В Однофазное и трехфазное питающее напряжение Коммутируемая мощность до 2200Вт | Профессиональные блоки управления освещением для групп светильников, с возможностью регулировки порогов срабатывания | Подробнее | |
| Дополнительное оборудование (тест) | ||||||
tdmegaprom.ru
Уличные светодиодные светильники
Уличные светодиодные светильники
Компания “Светодиод” предлагает купить дешево уличные светодиодные LED светильники в Новосибирске оптом от производителя по низкой цене. На всю производимую и продаваемую светодиодную продукцию фирма “Светодиод” дает гарантию. Наши специалисты готовы выехать к Вам в помещение, где планируется установка светодиодных светильников, и произвести расчет освещенности. При оптовом заказе уличных светодиодных светильников, при необходимости, доставка до терминала транспортной компании в Новосибирске.
Уличные светодиодные светильники в Новосибирске
Уличные светодиодные светильники в Новосибирске часто используют для освещения придомовых территорий, детских площадок, автостоянок, железнодорожных переездов, железнодорожной платформы, автомобильных дорог, мостов и строительных площадок. Уличные светодиодные светильники и уличное светодиодное освещение по всем параметрам почти совпадает с промышленными светодиодными светильниками. Все уличные светодиодные светильники прекрасно подходят для освещения складских площадей, строительных объектов, промышленных объектов, территорий заводов. Как известно, сегодня светодиодные системы, в том числе и уличные светодиодные светильники, обладают энергосберегающими технологиями. Высокая энергоэффективность позволяет сократить расходы на электричество, а так же понизить нагрузку на всю электросеть. Долгий срок службы позволяет оправдать потраченные деньги на уличные светодиодные светильники. Системы уличного светодиодного освещения обладают повышенной устойчивостью к перепадам температур, различным погодным условиям, пыли, грязи, снегу. Корпус уличных светодиодных светильников имеет высокую степень защиты IP 65 и IP 67. Так же уличные светодиодные светильники устойчивы к скачкам и перепадам напряжения. Они очень долговечны и почти не требуют обслуживания.
Энергосберегающие технологии
Энергосберегающие технологии и долгий срок службы это одни из главных преимуществ систем светодиодного освещения. В 1907 году британским учёным Генри Раундом было сделано первое сообщение об излучении света твердотельным диодом. Он отметил желтое и зеленое свечение на катоде. Он обнаружил это явление при прохождении тока в паре металл – карбид кремния. После эти эксперименты были продолжены разными учеными, в том числе и Российским ученым О.В. Лосевым. Лишь только в 1961 году Роберт Байард и Гари Питтман из компании Texas Instruments открыли и запатентовали технологию инфракрасного светодиода. Первый в мире светодиод, который можно было применить в жизни, а так же увидеть от него стабильный красный свет появился в 1962г. На тот момент светодиоды светили очень тускло, и не о каких энергосберегающих технологиях не было и речи. Лишь в 1972 году ученым удалось улучшить показатели яркости свечения в 10 раз красных, красно-оранжевых светодиодов и изобрести желтый светодиод. Это были первые предпосылки к энергосберегающим технологиям. После в 1976 году был создан высокоэффективный светодиод высокой яркости. Создатель Т.Пирсол, смог создать светодиод яркого свечения для телекоммуникационных применений. На тот момент светодиоды стоили очень дорого, около 200 долларов за 1 шт.
Энергосберегающие технологии сегодня
Сегодня светодиоды стоят достаточно дешево, по сравнению с прошлыми временами. Энергосберегающие технологии не стоят на месте. В настоящее время энергосберегающие технологии являются одним из главных этапов развития цивилизованных стран. В том числе и России. Энергосберегающие технологии позволяют повысить экономику страны и предприятия. Энергосберегающие технологии вытесняют технологическую отсталость промышленности. Одним из примеров будет являться автоматизация процессов производства. Автоматизация процессов производства требует меньше расходов на электроэнергию, меньше работников, меньшие площади производства. Уличное светодиодное освещение, уличные светодиодные светильники, промышленные светильники, светодиодные лампы и другие системы светодиодного освещения используют энергосберегающие технологии. Так же, при использовании уличных светодиодных светильников и других изделий светодиодного освещения, энергосберегающие технологии снижают нагрузку на всю электросеть. Как следствие этого энергосберегающие технологии позволяют сохранить всю электропроводку на долгие годы. В развивающихся странах все предприятия устанавливают энергосберегающее оборудование. Рост тарифов и цен на источники энергии растёт с каждым годом, и уже давно можно сделать вывод, что дешевле не будет. Поэтому, установка уличных светодиодных светильников поможет Вам, впоследствии, сэкономить на электроэнергии, благодаря долгому сроку службы и энергосберегающим технологиям.
Энергосберегающее оборудование
Вообще оснащение предприятий новым энергосберегающим оборудованием помогает снизить расходы на производство, соответственно снижается себестоимость производимого продукта. Как следствие экономического процесса, это ведет или к повышению прибыли предприятия, или к снижению стоимости товара и повышению конкурентоспособности. И всё это за счет энергосберегающих технологий. Одним из видов энергосберегающего оборудования являются уличные светодиодные светильники.
Энергоэффективность уличных светодиодных светильников
Чтобы повысить энергоэффективность всей страны нужно провести модернизацию систем освещения. Установка уличных светодиодных светильников позволит сократить расходы государства на электроэнергию в несколько раз. К примеру, светодиодная лампа тратит 12 ватт, а отдаёт света на 150 ватт. Энергосберегающая технология позволяет сократить расходы в данной ситуации в 12.5 раз. Это при использовании одной светодиодной лампы для дома. При покупке уличных светодиодных светильников экономия получается еще больше. Корпус уличных светодиодных светильников изготовлен из специальных прочных материалов. Отражающая поверхность света может иметь направленное и рассеивающее действие, а так же произведена с учетом всех новых технологий. Эти составляющие позволяют повысить эффективность освещения и как следствие энергосберегающие свойства уличного светильника. Уличные светодиодные светильники почти не требуют обслуживания. Корпус крепкий, стекло выдерживает несколько ударов молотком, светодиодная лампа работает 4-10 лет без замены, а сам светильник 15-25 лет в режиме 24 на 7.
Светодиодные светильники
1. Светодиодные светильники производятся в больших количествах. Вы можете заказать светодиодные светильни у фирмы “Светодиод”. Мы являемся производителем светодиодной продукции и систем освещения. Сегодня компании предлагают купить большой ассортимент светодиодных светильников и систем освещения. Например, светильники светодиодные могут использоваться в натяжном двухуровневом и многоуровневом натяжном потолке, подвесном потолке. Это встраиваемые светодиодные светильники.
2. Фирма “Светодиод” производит офисные светодиодные светильники, уличные светодиодные светильники, промышленные светодиодные светильники и другие системы светодиодного освещения. Вся производимая продукция соответствует санитарным, гигиеническим, противопожарным нормам. То есть у светодиодных светильников есть полное соответствие современным требованиям безопасности и энергосберегающим технологиям. Компания “Светодиод” использует комплектующие разных производителей. Это способствует различным ценовым вариантам светодиодного освещения.
3. При использовании светодиодных светильников Вы сокращаете расходы Вашей фирмы. Во первых, Вы сокращаете расходы на электроэнергию за счет энергосберегающих технологий. Во вторых, срок службы светодиодных ламп составляет от 4 до 20 лет, в зависимости от эксплуатации. Поэтому все затраты чтобы купить светодиодные светильники оправдаются.
4. При использовании офисных светодиодных светильников легко создать приятное освещение. За счет правильного распределения света от светодиодных ламп, при длительной работе, Ваши сотрудники не будут так уставать, как от обычных систем освещения. Конечно, это безусловно положительно скажется на их работоспособности сотрудников.
Уличные светодиодные светильники IP
Уличные светодиодные светильники имеют маркировки. В основном это IP 65 и IP 67. Чем выше эта цифра, тем лучше и надёжнее светильник. Лампы уличных светодиодных светильников не требуют специальной утилизации и не содержат ртути. Уличные светодиодные светильники имеют все степени защиты от внешних воздействий. IP 67 — это почти максимальная степень защиты. Уличные светодиодные светильники не боятся ни каких погодных условий. Им не страшны сибирские суровые морозы, постоянные дожди, жаркое лето. Защитное покрытие уличных светодиодных светильников защищает из от химических реагентов которыми посыпают наши дороги. Уличные светодиодные светильники не возможно повредить механическими воздействиями, все детали корпуса выполнены из надежных ударопрочных материалов. Практика показывает, что при использовании уличных светодиодных светильников на автомагистралях, на проезжих частях города и автодорогах, количество ДТП с участием пешеходов резко сократилось.
Уличные светодиодные светильники установка
Уличные светодиодные светильни все чаще используют для освещения улиц, площадей, парковок, придомовых территорий. При установке уличных светодиодных светильников на столбы, освещенность дорожного полотна становится выше и более равномерная. Энергосберегающие технологии светодиодных светильников – это главная причина их установки. Установка уличных светодиодных светильников достаточно проста, за счет большого разнообразия производимых креплений. Поэтому монтаж и установка уличных светодиодных светильников на столбы, не требует особых знаний от специалиста. При установке и использовании уличных светодиодных светильников расходы на электроэнергию сокращаются в несколько раз. Светодиодные светильники и уличное светодиодное освещение, установленное на столбах, не нуждается в каком-либо обслуживании достаточно долгое время.
Уличные настенные светодиодные светильники
Уличные настенные светильники применяются для освещения входов, фасадов зданий, проездов, освещения прилегающих территорий завода или предприятий. Настенные уличные светодиодные светильники, как и всё уличное светодиодное освещение, обладает минимальным электропотреблением, за счет энергосберегающих технологий. Настенные уличные светодиодные светильники, так же обладают повышенным сроком службы и не требуют долгое время обслуживания. У них стабильная работа на всём сроке службы. Крепления настенных светодиодных уличных светильников, так же достаточно легкое, за счет многообразия производимых креплений. Крепления и кронштейны уличных настенных светодиодных светильников могут быть поворотными. Это обеспечивает дополнительные удобства при установке, монтаже и дальнейшей эксплуатации.
Уличные встраиваемые светильники
Уличные встраиваемые светильники применяются в основном для освещения склада, производственного помещения и АЗС (автозаправочных станций). Один из вариантов установки уличного втираемого светодиодного светильника — это установка или монтаж в навес над топливозаправочными колонками. Такие светодиодные светильники комплектуется специальной рамкой для установки и монтажа. Уличные встраиваемые светодиодные светильники, как и все системы светодиодного освещения, производимые фирмой “Светодиод”, соответствуют всем санитарным, гигиеническим нормам и требованиям пожарной безопасности. Уличные светодиодные встраиваемые светильники так же используют энергосберегающие технологии.
Уличные потолочные светильники
Уличные светодиодные потолочные светильники служат гораздо дольше обычных систем уличного освещения. Они обладают энергосберегающей технологией. Это позволяет расходовать электроэнергию в 4-6 раз меньше по сравнению с ДРЛ. Так же уличные потолочные светодиодные светильники могут применяться для внутреннего освещения помещений. Компания “Светодиод” предлагает купить уличные светодиодные светильники по очень низким, доступным и оптовым ценам. Фирма “Светодиод” является производителем уличного светодиодного освещения, и дает гарантию на всю производимую и продаваемую светодиодную продукцию.
svetodiod54.ru
Светодиодные светильники для наружного освещения
С наступлением сумерек жизнь на улицах не замирает. Чтобы хорошо было видно дорогу и окружающие объекты устанавливают наружные светильники. Их можно встретить на автомобильных трассах, парковках, придомовой территории, дворовых площадках и в парках. Особенной популярностью пользуются светильники для наружного освещения на светодиодах. Предлагаем познакомиться с их устройством, разновидностями и некоторыми требованиями.
В этой статье:
Как устроены уличные светодиодные светильники?
Главным элементом конструкции являются светодиоды. Они были изобретены в начале 60-х годов и со временем стали дешевле, надежнее и практичнее. Отдельный элемент излучает незначительное количество света, поэтому в одном наружном светильники могут быть соединены десятки диодов.

Устройство светодиодного прожектора для наружного освещения
Для того чтобы наружный светильник работал его подключают к электросети, но между световыми элементами и питанием вставляют несколько модулей. Применяется подложка, которая соединяет диоды с радиатором. При работе от нагревающихся элементов должно отводиться тепло, в противном случае лампа сломается. Устройство работает на постоянном токе, поэтому, чтобы электричество из сети переводить в нужное состояние используют трансформатор, он тоже встроен в конструкцию. Все это изделие заключено в алюминиевый корпус, покрытый защитными составами.
Светильники наружного освещения закрепляют при помощи кронштейнов. Их конструкция универсальна для опор разного сечения: круглые, квадратные, конические и т. д. А также выпускаю декоративные формы кронштейнов для установки в парках и других людных местах. При необходимости можно приобрести элементы для крепления на стены.
Достоинства и недостатки светодиодных светильников
Современная индустрия предоставляет богатый выбор в использовании конструкций для освещения улиц. Наружные светильники выпускают с разными лампами:
- газоразрядными;
- люминесцентными;
- неоновыми;
- лампами накаливания;
- светодиодными.
Все же наибольшей популярностью пользуются именно последние. На то есть веские причины:
- Экономичность. Диодные светильники 95% электричества перерабатывают в свет, а лампы накаливания выдают всего 15%. При таком сравнении на одну единицу освещенности обсуждаемый вариант потребляет в 20—25 раз меньше энергии. Помимо основной экономии, стоит отметить то, что светодиодные лампы бережно относятся к проводке и не перегружают ее. Это благополучно сказывается на затратах при обслуживании и ремонте.
- Срок эксплуатации. Время работы такого светильника достигает 25 лет. За этот период яркость испускаемого света упадет всего на 20%. Многие производители дают гарантию на два года. Для сравнения люминесцентные лампы рассчитаны на срок в семь раз меньший чем диодные, и не имеют гарантийного обслуживания.
- Надежность. Светодиодные светильники для наружного применения выпускают с защитным корпусом. Ему не страшны осадки, птицы и их испражнения, перепады температуры. Как правило, такие лампы остаются в строю при скачках термометра от -60 до +45 °C.
- Прочность. При монтаже внешних светильников всегда есть угроза из поломки от нападок вандалов. Если лампа накаливания приходит в негодность от простой тряски, то диодные устройства остаются в рабочем состоянии при более агрессивном воздействии. Помимо этого, такие модели не взрываются при перепаде напряжения и они пожаробезопасные.
- Цветопередача. Яркость и теплота света могут быть подобраны в зависимости от области применения ламп. Для работы переменный ток переводится в постоянный, благодаря этому у диодов отсутствует мерцание.
- Инертность. Свет загорается сразу после подачи питания, и не нужно ждать когда лампа прогреется. Часто именно светодиоды применяют в конструкции светофоров.
- Экологичность. Люминесцентные лампы нужно утилизировать особым способом из-за того, что в их конструкции применяют опасные химические вещества. Это не относится к диодным устройствам.

Светодиодные светильники отличаются экономичностью, прочностью и долгим сроком эксплуатации
Чтобы яркость оставалась постоянной и не падала со временем необходимо регулярно протирать корпус.
Недостатки
У любого изделия есть свои недостатки и светодиодные уличные светильники не стали исключением, вот некоторые их слабости:
- Цена. Пока современная промышленность не разработала технологию, позволяющую существенно снизить стоимость устройств. Однако, благодаря своей экономичности в течение нескольких лет светодиоды окупаются.
- Тепловая деградация. Верхний порог нагрева — +45 °C. При попадании прямых солнечных лучей на корпус этот показатель будет превышен. Поэтому для нормальной работы светильника нужно дополнительное охлаждение.

Светодиодный прожектор с водяной системой охлаждения
Виды светильников для наружного освещения
Разобравшись с устройством светодиодных светильников, их достоинствами и недостатками, перейдем к знакомству с различными видами конструкций. Всего можно выделить пять типов по функциональному назначению и внешнему исполнению:
- Линейные. Основная задача таких светильников — освещение фасадов зданий. С их помощью выделяют ключевые особенности, архитектурные изыски и другие красивые элементы. Это позволяет сделать облик здания более привлекательным при наступлении сумерек. Нет ограничений по типу постройки, равноценно можно подсвечивать архитектурные памятники и жилые особняки. Но для подключения линейных светодиодных светильников потребуется нанимать специалистов. Они смогут грамотно установить устройства для освещения дома и сделать так, чтобы свет не мешал пользователям здания.
- Прожекторы. В зависимости от функционального назначения этот тип устройств испускает направленный или рассеянный свет. Они могут быть самостоятельной техникой, для освещения стадионов или каких-либо мероприятий. Одновременно с этим прожекторы применяют для дополнительной подсветки фасадов. Как правило, такие устройства имеют прочный корпус, защищенный от физических воздействий.
- Грунтовые. Из названия этого типа можно понять что наружные светильники устанавливают в землю. Производители стремятся создавать красивые и практичные устройства, которые смогут прослужить несколько лет. Многие модели оснащают солнечными панелями, из-за чего они не требуют подключения к сети.
- Садово-парковые. Применяют для декоративного украшения скверов, садов или парков. Их внешний вид всегда изыскан и приближен к природным формам. Часто выпускают уличные светильники, сделанные в старинном стиле. К конструкции предъявляют высокие требования, так как такие модели всегда находятся под открытым небом и в сырой почве.
- Настенные светильники. Такие устройства чаще всего создают для одной задачи — освещения придомовой территории. Нередко их конструкция выполняется в декоративном стиле, чтобы днем внешний вид устройств не портил фасада здания. Некоторые модели предназначены для скрытого монтажа. Они могут быть встроены в различные ниши так, что оставаться незамеченными днем.
- Консольные светильники для наружного освещения. Большинство таких устройств применяют на автомобильных дорогах. В зависимости от места установки светильника требуют различную мощность тока: автомагистрали — 400 Вт, второстепенные дороги — 250 Вт, парки и зона отдыха — 150 Вт.
- Декоративные. По своей форме и устройству такие светильники сильно различаются. Для оформления контуров здания или рекламных щитов применяют дюралайт. Это светильники, сделанные из прозрачной трубки или ленты с диодами внутри. Они могут менять цвет, мигать по заданной программе и освещать дом в определенном заранее режиме. Дополнительно выпускают следующие декоративные светодиодные светильники: сетка, линейка, дюрафлекс.
Требования
Светильники для наружного освещения обычно подключаются в одну цепь и подсоединены к одному пусковому устройству. Из-за того, что такие лампы постоянно находятся на улице, подвергаются атмосферным осадкам и другому внешнему воздействию, они должны быть прочными. Для этого была разработана шкала характеризующая защищенность оболочки, она маркируется IP XX, где под «X» скрываются цифры. Уличные светильники должны соответствовать герметичности не меньше IP 55.
Чтобы устройство нормально выполняло свои функции, между лампой и зоной освещения не должно быть препятствий. Сами светильники надежно закрепляют на опоре или стене здания. Блок питания делают с дополнительной системой теплоотведения.
Соблюдение этих требований гарантирует качественное освещение дорог и домов. В результате по вечерам будет безопаснее находиться на улице и сделает прогулки приятнее. Применяя различные устройства и модели для наружного освещения, вы сможете красиво оформить необходимый участок территории. А светодиодные лампы помогут сэкономить средства на электричестве.
cdelct.ru







