Схема подключения фотореле для уличного освещения
Содержание:
- Устройство и принцип действия фотореле
- Варианты схем подключения
- Монтаж фотореле по выбранной схеме
- Видео
Одним из вариантов автоматизации процессов является датчик освещенности или схема подключения фотореле для уличного освещения. Данные системы позволяют существенно экономить электроэнергию, включая и отключая свет, в зависимости от степени освещенности на улице.
Устройство и принцип действия фотореле
Конструкция стандартного фотореле состоит из трех основных частей: фотоэлемента, компаратора и самого реле. В качестве фотоэлемента используются фоторезисторы, фототранзисторы или фотодиоды. При их непосредственном участии анализируется интенсивность света. Они чутко реагируют на степень наружной освещенности и в зависимости от этого включают или выключают свет.

Компаратор служит так называемым порогом срабатывания системы. Если напряжение, поступающее от фотоэлемента будет больше уставки, этот прибор включает реле, после чего включается и светильник. На выходе всего устройства устанавливается реле или симистор, непосредственно участвующий в коммутации нагрузки, то есть во включении или выключении осветительного прибора.
Общий принцип действия фотореле заключается в следующем: когда уровень освещения понижается, на фоторезисторе происходит изменение сопротивления. Это приводит к повышению напряжения и последующему срабатыванию реле. Поэтому прибор освещения с подключенным фотореле, будет работать до того времени, пока не станет достаточно светло.
Как подключить фотореле
Еще до монтажа фотореле, нужно выбрать наиболее оптимальный вариант подключения проводов к клеммам датчика и осветительному прибору. Как правило используются две основные схемы подключения.

В первой схеме подключения задействована распределительная коробка, из которой выводится новая линия. Принцип подключения здесь такой же, как и при использовании обычного выключателя света, когда между собой соединяются соответствующие нулевые и фазные провода. Ноль подводится непосредственно к светильнику, а фазный провод подключается на разрыв. Кроме того, нулевой провод проходит еще и через фотодатчик. Данный вариант подходит при монтаже новых электрических сетей.
Во второй схеме отсутствует распределительная коробка. Этот способ применяется, когда ремонт уже сделан, и нежелательно делать штробы под дополнительную линию. Поэтому подключение фотореле выполняется напрямую. Фазный и нулевой провод, а также заземление заходят в корпус прибора и соединяются с помощью клемм. После выбора наиболее подходящего варианта, можно переходить непосредственно к монтажу фотореле.
Монтаж фотореле по выбранной схеме
Монтаж зависит от конкретной модификации изделия. Существуют фотореле, устанавливаемые на DIN-рейку и закрепляемые на стене или горизонтальной поверхности. Могут использоваться исключительно уличные варианты. Они бывают встроенного вида или устанавливаются только с верхней стороны поверхности.

В качестве примера следует рассматривать настенное крепление фотореле, поскольку этот вариант чаще всего применяется для уличного освещения. Подключение сумеречного выключателя к светильнику выполняется в несколько этапов. Прежде всего, необходимо обесточить электрическую сеть, отключив напряжение на вводном щите. Затем, питающий провод протягивается к месту монтажа прибора рядом со светильником. Самым надежным и экономичным вариантом считается кабель ПВС с тремя жилами.
Перед подключением в клеммы, жилы предварительно зачищаются от изоляции примерно на 10-12 мм. В корпусе фотореле создаются отверстия под провода для подключения его к светильнику и сети. В подготовленные отверстия вставляются специальные резиновые уплотнения, делающие корпус более герметичным, чтобы пыль и влага не попадали внутрь. Положение вводных отверстий сумеречного выключателя должно быть снизу. Таким образом, создается дополнительная защита от попадания влаги в корпус.

Подключение фотореле осуществляется по выбранной схеме. Выполняется соединение вводной фазы с разъемом L, а вводный нуль соединяется с клеммой N. Провод заземления подключается к отдельной винтовой клемме, имеющей соответствующее обозначение. Перед соединением фотореле с лампой или светодиодным прожектором, кабель отрезается на необходимую длину. Изоляция также зачищается, после чего концы жил подключаются к клеммам N и L выключателя и патрона. Заземление не подсоединяется, если корпус осветительного прибора не токопроводящий.
В завершение монтажа, схема подключения фотореле для уличного освещения предполагает установку на свое место защитной крышки и подачу напряжения с вводного щита. После этого выполняется тестирование и окончательная настройка устройства.
electric-220.ru
Схема фотореле и правила подключения
Автоматизация подачи освещения в квартире, в доме или на улице достигается за счет применения фотореле. При правильной настройке оно будет включать свет при наступлении темноты и отключать в светлое время суток. Современные устройства содержат настройку, за счет которой можно устанавливать срабатывание в зависимости от освещенности. Они являются составной частью системы «умного дома», берущей на себя значительную часть обязанностей хозяев. Схема фотореле, прежде всего, содержит резистор, изменяющий сопротивление под действием света. Ее легко собрать и настроить своими руками.

Принцип действия
Схема подключения фотореле для уличного освещения включает датчик, усилитель и исполнительный механизм. Фотопроводник PR1 под действием света изменяет сопротивление. При этом изменяется величина проходящего через него электрического тока. Сигнал усиливается составным транзистором VT1, VT2 (схема Дарлингтона), а с него поступает на исполнительный механизм, которым является электромагнитное реле K1.
В темноте сопротивление фотодатчика составляет несколько мОм. Под действием света оно снижается до нескольких кОм. При этом открываются транзисторы VT1, VT2, включающие реле K1, управляющим цепью нагрузки через контакт K1.1. Диод VD1 не пропускает ток самоиндукции при выключении реле.
Несмотря на простоту, схема фотореле обладает высокой чувствительностью. Чтобы ее выставить на необходимый уровень, используется резистор R1.
Напряжение питания подбирается по параметрам реле и составляет 5-15 В. Ток обмотки не превышает 50 мА. Если необходимо его увеличить, можно применить более мощные транзисторы и реле. Чувствительность фотореле повышается с увеличением напряжения питания.
Вместо фоторезистора можно установить фотодиод. Если необходим датчик с повышенной чувствительностью, используются схемы с фототранзисторами. Их применение целесообразно с целью экономии электричества, поскольку минимальный предел срабатывания обычного прибора составляет 5 лк, когда окружающие предметы еще различимы. Порог 2 лк соответствует глубоким сумеркам, после которых через 10 мин наступает темнота.
Фотореле целесообразно применять даже при ручном управлении освещением, поскольку можно забыть выключить свет, а датчик самостоятельно «позаботится» об этом. Установить его несложно, а цена вполне доступна.
Характеристики фотоэлементов
Выбор фотореле определяют следующие факторы:
- чувствительность фотоэлемента;
- напряжение питания;
- коммутируемая мощность;
- внешняя среда.
Чувствительность характеризуется как отношение образующегося фототока к величине внешнего потока света и измеряется в мкА/лм. Она зависит от частоты (спектральная) и интенсивности света (интегральная). Для управления освещением в быту важна последняя характеристика, зависящая от суммарного светового потока.
Величину номинального напряжения можно найти на корпусе прибора или в сопроводительном документе. Устройства зарубежного производства могут иметь другие стандарты напряжения питания.
От мощности светильников, к которым подключено фотореле, зависит нагрузка на его контакты. Схемы фотореле освещения могут предусматривать прямое включение ламп через контакты датчика или через пускатели, когда нагрузка велика.

На открытом воздухе сумеречный выключатель помещается под герметичной прозрачной крышкой. Она является защитой от влаги и осадков. При работе в холодный период применяется подогрев.
Модели заводского изготовления
Раньше схема фотореле собиралась своими руками. Сейчас в этом нет необходимости, так как устройства стали дешевле, а функциональность расширилась. Их применяют не только для внешнего или внутреннего освещения, но также для управлением поливом растений, системой вентиляции и др.
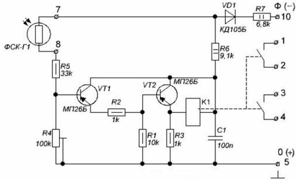
1. Фотореле ФР-2
Модели заводского изготовления широко используются в устройствах автоматики, например, для управления уличным освещением. Часто можно видеть днем горящие фонари, которые забыли выключить. При наличии фотодатчиков нет необходимости в ручном управлении освещением.
Схема фотореле фр-2 промышленного изготовления применяется для автоматического управления уличным освещением. Здесь также коммутационным устройством является реле К1. К базе транзистора VT1 подключены фоторезистор ФСК-Г1 с резисторами R4 и R5.

Питание производится от однофазной сети 220 В. Когда освещенность мала, сопротивление ФСК-Г1 имеет большую величину и сигнала на базе VT1 недостаточно для его открывания. Соответственно закрыт и транзистор VT2. Реле K1 включено, и его рабочие контакты замкнуты, поддерживая лампы освещения горящими.
Когда освещенность увеличивается до порога срабатывания, снижается сопротивление фоторезистора и открывается транзисторный ключ, после чего реле K1 отключается, размыкая цепь питания ламп.
2. Виды фотореле
Выбор моделей достаточно велик, чтобы можно было выбрать подходящую:
- с выносным датчиком, расположенным вне корпуса изделия, к которому подводятся 2 провода;
- люкс 2 — устройство с высокой надежностью и уровнем качества;
- фотореле с питанием 12 В и нагрузкой не выше 10 А;
- модуль с таймером, монтирующийся на ДИН-рейку;
- устройства ИЭК отечественного производителя с высоким качеством и функциональностью;
- AZ 112 — автомат с высокой чувствительностью;
- ABB, LPX — надежные производители устройств европейского качества.
Способы подключения фотореле
Перед приобретением датчика необходимо подсчитать потребляемую светильниками мощность и взять с запасом 20 %. При значительной нагрузке схема уличного фотореле предусматривает дополнительную установку электромагнитного пускателя, обмотка которого должна включаться через контакты фотореле, а силовыми контактами коммутировать нагрузку.

Для дома такой способ применяется редко.
Перед установкой проверяется напряжение сети питания ~220 В. Подключение производится от автоматического выключателя. Фотодатчик устанавливается таким образом, чтобы свет от фонаря не попадал на него.
На приборе применяются клеммы для подключения проводов, что делает монтаж проще. Если они отсутствуют, применяется распределительная коробка.
За счет применения микропроцессоров схема подключения фотореле с другими элементами приобрела новые функции. В алгоритм действий внесли таймер и датчик движения.

Удобно, когда светильники автоматически включаются при прохождении человека по лестничной площадке или по дорожке сада. Причем срабатывание происходит только в темное время суток. За счет применения таймера фотореле не реагирует на свет фар от проезжающих автомобилей.
Простейшая схема подключения таймера с датчиком движения — последовательная. Для дорогих моделей разработаны специальные программируемые схемы, учитывающие различные условия эксплуатации.
Фотореле для уличного освещения
Для подключения фотореле схема наносится на его корпус. Ее можно найти в документации на прибор.

Из прибора выходят три провода.
- Нулевой проводник — общий для светильников и фотореле (красный).
- Фаза — подключается на вход прибора (коричневый).
- Потенциальный проводник для подачи напряжения от фотореле на светильники (синий).
Устройство работает по принципу прерывания или включения фазы. Цветовая маркировка у разных производителей может отличаться. Если в сети есть проводник «земля», его к прибору не подключают.
В моделях со встроенным датчиком, который находится внутри прозрачного корпуса, работа уличного освещения автономна. К нему нужно только подвести питание.
Варианты с выносом датчика применяются в случае, когда электронную начинку фотореле удобно разместить в щите управления с другими приборами. Тогда нет необходимости в автономной установке, протягивании электропроводки питания и обслуживании на высоте. Электронный блок размещается внутри помещения, а датчик выносится наружу.
Особенности фотореле для уличного освещения: схема
При установке фотореле на улице надо учитывать некоторые факторы.
- Наличие питающего напряжения ~220 В и соответствие мощностей контактов и нагрузки.
- Не допускается установка приборов рядом с легко воспламеняющимися материалами и в агрессивной среде.
- Основание прибора размещается внизу.
- Перед датчиком не должны находиться качающиеся предметы, например, ветви деревьев.
Подсоединение проводов выполняется через распределительную коробку для улицы. Она закрепляется рядом с фотореле.

Выбор фотореле
- Возможность регулирования порога срабатывания позволяет производить подстройку чувствительности датчика в зависимости от времени года или при пасмурной погоде. В результате обеспечивается экономия электричества.
- Минимум трудозатрат требуется при монтаже фотореле со встроенным чувствительным элементом. При этом не требуются особые навыки.
- Реле с таймером хорошо программируется для своих потребностей и работы в установленном режиме. Можно настроить прибор для отключения в ночное время. Индикация на корпусе прибора и кнопочное управление позволяют легко производить настройку.
Заключение
Применение фотореле позволяет автоматически контролировать период включения ламп. Теперь уже отпала необходимость в профессии фонарщика. Схема фотореле без участия человека по вечерам зажигает свет на улицах и выключает его утром. Устройства могут управлять системой освещения, что повышает ее ресурс и делает эксплуатацию проще.
fb.ru
Как подключить фотореле к светильнику легко и быстро

Несмотря на кажущееся разнообразие представленных на рынке моделей фотореле, принцип действия у них во многом схож. Главным узлом в них является фоточувствительный элемент, способный изменять свои электропроводящие свойства в зависимости от интенсивности падающего на него светового потока. Чаще всего в качестве фотоэлементов выступают либо фотодиоды, либо фототранзисторы. Фотоэлемент подключается к управляющей плате, основное назначение которой – контроль параметров светочувствительного устройства. Как только уровень освещения изменится и из-за этого поменяются параметры фотоэлемента, управляющая плата подает напряжение на исполнительный механизм. В качестве последнего обычно выступают реле, позволяющие замыкать и размыкать провода цепи электроснабжения уличного освещения.
В каждом фотореле имеются также возможность регулирования порога срабатывания. Осуществляется данная настройка изменением сопротивления переменного резистора, включенного в цепи управляющей платы.
Современные модели также обладают способностью изменять время задержки срабатываний на включение и отключение, реализованной посредством таймеров. В некоторых образцах имеются и датчики движения, позволяющих включать уличное освещение только в тех случаях, когда напротив места установки фотореле наблюдается какое-либо движение.
В паспорте любого фотореле в обязательном порядке приводятся основные его характеристики. Поэтому для безошибочного выбора стоит обращать на каждый пункт, среди которых важнейшее значение имеют следующие. Напряжение питания. Чаще всего это 220 В при 50 Гц. Использовать для уличного освещения варианты с напряжением питания 12 В или 24 В возможно, это не всегда рационально из-за необходимости покупать дополнительно, где-то размещать и соответствующим образом защищать блоки питания. Максимальный коммутируемый ток. Данный параметр приобретает значение лишь в том случае, когда планируется использовать прибор для управления большим количеством светильников. В случае же применения для систем освещения садовых дорожек, подъезда к гаражу или дому, эти цифры большого значения не имеют, т.к. хватает возможностей даже простейших моделей. Порог включения. Отражается в люменах и обычно указывается диапазоном, поскольку почти все фотореле допускают регулировку этого параметра. Задержка включения. Обозначается в секундах. При наличии возможности регулировки, в паспорте указывается допустимый диапазон изменения. Задержка выключения. Здесь все аналогично задержке включение. Отличие может состоять лишь порядке цифр и широте диапазона регулировки. Потребляемая мощность. Данный параметр обозначается двумя цифрами: отдельно для режима ожидания и активной работы. В первом случае потребляемая мощность обычно не превышает 1 Вт, во втором – 2-5 Вт. Степень защиты. Чаще всего указывается либо IP65, либо IP40. Фотореле с IP 65 могут устанавливаться под открытым небом, с IP40 – только в защитном кожухе или в помещении. Иногда степень защиты указывается двумя цифрами: отдельно для клеммника и самого прибора. Кроме того, стоит обратить еще и на такие характеристики, как диапазон рабочих температур, габаритные размеры, а также на способы монтажа и подключения электросети.
Основные типы устройств для включния уличного освещения
Для систем уличного освещения чаще всего используются фотореле следующих типов: С фотоэлементом внутри корпуса. Такие фотореле очень удобны для полной автоматизации уличного освещения. имеют полностью герметичный корпус с прозрачной частью напротив фотоэлемента; С внутренним фотоэлементом и таймером. Присутствие таймера позволяет автоматически отключать освещение не только с наступлением рассвета, но и по прошествии заданного временного интервала. В зависимости от модели таймера существуют фотореле с возможностью программирования на сутки, неделю и так вплоть до года. Это весьма удобно, т.к. можно отдельно задавать алгоритм работы уличного освещения для будних и выходных дней, а также имитировать присутствие жильцов в случае их отъезда; С выносным фотоэлементом. Отличаются надежностью, поскольку вся электроника и исполнительный механизм может монтироваться в помещении, а нечувствительный к воздействию температур фотоэлемент выносится удобном месте на улицу. Выбор между данными разновидностями должен производиться с учетом имеющихся требований, возможностей коммутации и бюджета.
Схема подключения и порядок установки
Существует две простых схемы подключения, зависящих от конструкции устанавливаемых модулей. Под особенностями конструкции здесь понимается наличие у прибора либо трех выводов,либо двух (или кратного двум количества, как это делается у моделей, допускающих подключение нескольких фонарей, ламп или прожекторов непосредственно к корпусу фотореле). Как подключить фотореле с тремя выводами к освещению

В этом случае на корпусе устройства будет иметься три вывода, представленных проводами красного, синего и коричневого цвета. Подключение должно осуществляться следующим образом: коричневый провод подсоединяется к вводу фазы в монтажной коробке; синий – к нулевому проводу все в той же монтажной коробке. К этой же клемме будет подключен и нулевой провод, идущий к лампе; красный – к той клемме в монтажной коробке, с которой будет выводиться фаза на осветительный прибор.

ввод фазы подключается к соответствующей клемме на корпусе фотореле; аналогичным образом подключается нулевой провод; осветительные приборы подключаются к соответствующим выходным клеммам для фазы и нуля. Если на выходе фотореле лишь только одна пара контактных клемм, то и в этом случае существует возможность управлять сразу несколькими лампами. Для этого достаточно подключить их к выходу фотореле параллельным способом. Кроме того, существуют модели фотореле, предназначенные для эксплуатации в сетях с заземлением. Отличаются они лишь наличием дополнительных клемм, куда и подключаются заземляющие провода. Однако при использовании современных осветительных приборов с тремя выводами и при наличии соответствующей электросети, вполне возможно применять и фотореле без ввода заземления. Для этого в монтажной коробке задействуется еще одна клемма, к которой подключается заземление и от которой разводятся зеленые провода для ламп. Чтобы не ошибиться с правильностью произведенного подключения, лучше всего еще до начала всех работ полностью разобраться в схеме подключения, всегда указываемой в техническом паспорте фотореле.
Как монтаж прибора зависит тот его конструкции
герметичные модели закрепляются с помощью монтажного кронштейна, входящего в комплект поставки; фотореле, предназначенные для монтажа в помещении или защитном кожухе, закрепляются винтами посредством отверстий в корпусе устройства. Выносной датчик в этом случае крепится на улице в подходящем месте. При выборе места для установки фотореле или фотоэлемента придерживаются следующих правил: монтируются они на солнечном месте; поблизости не должно находиться ни навесов, ни высоких стен или заборов, которые могут набросить тень на прибор и спровоцировать ложное срабатывание. Последнее правило справедливо и относительно деревьев.
Если установка фотореле производится зимой, то с наступлением теплого времени года распустившаяся листва способна создать мешающее нормальной работе затенение.
Выгода от использования автоматических выключателей данного типа Установка фотореле в качестве управляющего устройства для систем выгодна со всех точек зрения. Во-первых, снимается необходимость самостоятельного контроля за работой освещения. Во-вторых, за счет уменьшения времени работы ламп достигается экономия электроэнергии. В-третьих, система освещения обретет способность выполнять некоторые охранные функции, включая свет даже при отсутствии хозяев дома. Наконец, установка фотореле представляет собой процесс, мало чем отличается от монтажа прочих электроприборов. Поэтому подобное дооснащение можно выполнить собственными руками, не прибегая к помощи высокооплачиваемых специалистов-электриков.

www.disprom.ru
виды, характеристики, схемы и способы подключения
Управление уличным освещением – задача далеко не самая тривиальная, как то может показаться на первый взгляд. В одних случаях включение и выключение может быть затрудненно самой схемой размещения осветительных приборов, в других – не самым удобным доступом к управляющим устройствам, в третьих – недопустимыми затратами времени на включение каждого из многочисленных уличных светильников.
Кроме того, ввиду дороговизны электроэнергии, вполне понятно стремление сэкономить и включать освещение лишь по мере фактической необходимости. Поэтому самым разумным решением является использование фотореле, упрощающих управление уличным освещением и ощутимо экономящих энергию.
Каков принцип работы фотодатчика
Несмотря на кажущееся разнообразие представленных на рынке моделей фотореле, принцип действия у них во многом схож. Главным узлом в них является фоточувствительный элемент, способный изменять свои электропроводящие свойства в зависимости от интенсивности падающего на него светового потока. Чаще всего в качестве фотоэлементов выступают либо фотодиоды, либо фототранзисторы.
Фотоэлемент подключается к управляющей плате, основное назначение которой – контроль параметров светочувствительного устройства. Как только уровень освещения изменится и из-за этого поменяются параметры фотоэлемента, управляющая плата подает напряжение на исполнительный механизм. В качестве последнего обычно выступают реле, позволяющие замыкать и размыкать провода цепи электроснабжения уличного освещения.
В каждом фотореле имеются также возможность регулирования порога срабатывания. Осуществляется данная настройка изменением сопротивления переменного резистора, включенного в цепи управляющей платы.
Современные модели также обладают способностью изменять время задержки срабатываний на включение и отключение, реализованной посредством таймеров. В некоторых образцах имеются и датчики движения, позволяющих включать уличное освещение только в тех случаях, когда напротив места установки фотореле наблюдается какое-либо движение.
Технические характеристики фотореле
В паспорте любого фотореле в обязательном порядке приводятся основные его характеристики. Поэтому для безошибочного выбора стоит обращать на каждый пункт, среди которых важнейшее значение имеют следующие.
- Напряжение питания. Чаще всего это 220 В при 50 Гц. Использовать для уличного освещения варианты с напряжением питания 12 В или 24 В возможно, это не всегда рационально из-за необходимости покупать дополнительно, где-то размещать и соответствующим образом защищать блоки питания.
- Максимальный коммутируемый ток. Данный параметр приобретает значение лишь в том случае, когда планируется использовать прибор для управления большим количеством светильников. В случае же применения для систем освещения садовых дорожек, подъезда к гаражу или дому, эти цифры большого значения не имеют, т.к. хватает возможностей даже простейших моделей.
- Порог включения. Отражается в люменах и обычно указывается диапазоном, поскольку почти все фотореле допускают регулировку этого параметра.
- Задержка включения. Обозначается в секундах. При наличии возможности регулировки, в паспорте указывается допустимый диапазон изменения.
- Задержка выключения. Здесь все аналогично задержке включение. Отличие может состоять лишь порядке цифр и широте диапазона регулировки.
- Потребляемая мощность. Данный параметр обозначается двумя цифрами: отдельно для режима ожидания и активной работы. В первом случае потребляемая мощность обычно не превышает 1 Вт, во втором – 2-5 Вт.
- Степень защиты. Чаще всего указывается либо IP65, либо IP40. Фотореле с IP 65 могут устанавливаться под открытым небом, с IP40 – только в защитном кожухе или в помещении. Иногда степень защиты указывается двумя цифрами: отдельно для клеммника и самого прибора.
Кроме того, стоит обратить еще и на такие характеристики, как диапазон рабочих температур, габаритные размеры, а также на способы монтажа и подключения электросети.
Основные типы устройств для включния уличного освещения
Для систем уличного освещения чаще всего используются фотореле следующих типов:
- С фотоэлементом внутри корпуса. Такие фотореле очень удобны для полной автоматизации уличного освещения. имеют полностью герметичный корпус с прозрачной частью напротив фотоэлемента;
- С внутренним фотоэлементом и таймером. Присутствие таймера позволяет автоматически отключать освещение не только с наступлением рассвета, но и по прошествии заданного временного интервала. В зависимости от модели таймера существуют фотореле с возможностью программирования на сутки, неделю и так вплоть до года. Это весьма удобно, т.к. можно отдельно задавать алгоритм работы уличного освещения для будних и выходных дней, а также имитировать присутствие жильцов в случае их отъезда;
- С выносным фотоэлементом. Отличаются надежностью, поскольку вся электроника и исполнительный механизм может монтироваться в помещении, а нечувствительный к воздействию температур фотоэлемент выносится удобном месте на улицу.
Выбор между данными разновидностями должен производиться с учетом имеющихся требований, возможностей коммутации и бюджета.
Рассмотрим схему подключения и порядок установки
Существует две простых схемы подключения, зависящих от конструкции устанавливаемых модулей. Под особенностями конструкции здесь понимается наличие у прибора либо трех выводов,либо двух (или кратного двум количества, как это делается у моделей, допускающих подключение нескольких фонарей, ламп или прожекторов непосредственно к корпусу фотореле).
Как подключить фотореле с тремя выводами к освещению
В этом случае на корпусе устройства будет иметься три вывода, представленных проводами красного, синего и коричневого цвета. Подключение должно осуществляться следующим образом:
- коричневый провод подсоединяется к вводу фазы в монтажной коробке;
- синий – к нулевому проводу все в той же монтажной коробке. К этой же клемме будет подключен и нулевой провод, идущий к лампе;
- красный – к той клемме в монтажной коробке, с которой будет выводиться фаза на осветительный прибор.
Подключение устройств с двумя выводами

- ввод фазы подключается к соответствующей клемме на корпусе фотореле;
- аналогичным образом подключается нулевой провод;
- осветительные приборы подключаются к соответствующим выходным клеммам для фазы и нуля.
Если на выходе фотореле лишь только одна пара контактных клемм, то и в этом случае существует возможность управлять сразу несколькими лампами. Для этого достаточно подключить их к выходу фотореле параллельным способом.
Кроме того, существуют модели фотореле, предназначенные для эксплуатации в сетях с заземлением. Отличаются они лишь наличием дополнительных клемм, куда и подключаются заземляющие провода.
Однако при использовании современных осветительных приборов с тремя выводами и при наличии соответствующей электросети, вполне возможно применять и фотореле без ввода заземления.
Для этого в монтажной коробке задействуется еще одна клемма, к которой подключается заземление и от которой разводятся зеленые провода для ламп. Чтобы не ошибиться с правильностью произведенного подключения, лучше всего еще до начала всех работ полностью разобраться в схеме подключения, всегда указываемой в техническом паспорте фотореле.
Как монтаж прибора зависит тот его конструкции
- герметичные модели закрепляются с помощью монтажного кронштейна, входящего в комплект поставки;
- фотореле, предназначенные для монтажа в помещении или защитном кожухе, закрепляются винтами посредством отверстий в корпусе устройства. Выносной датчик в этом случае крепится на улице в подходящем месте.
При выборе места для установки фотореле или фотоэлемента придерживаются следующих правил:
- монтируются они на солнечном месте;
- поблизости не должно находиться ни навесов, ни высоких стен или заборов, которые могут набросить тень на прибор и спровоцировать ложное срабатывание.
Последнее правило справедливо и относительно деревьев.
Если установка фотореле производится зимой, то с наступлением теплого времени года распустившаяся листва способна создать мешающее нормальной работе затенение.
Выгода от использования автоматических выключателей данного типа
Установка фотореле в качестве управляющего устройства для систем выгодна со всех
точек зрения.
- Во-первых, снимается необходимость самостоятельного контроля за работой освещения.
- Во-вторых, за счет уменьшения времени работы ламп достигается экономия электроэнергии.
- В-третьих, система освещения обретет способность выполнять некоторые охранные функции, включая свет даже при отсутствии хозяев дома.
- Наконец, установка фотореле представляет собой процесс, мало чем отличается от монтажа прочих электроприборов.
Поэтому подобное дооснащение можно выполнить собственными руками, не прибегая к помощи высокооплачиваемых специалистов-электриков.
Видео о подключении реле на улице
Посмотрите как легко можно подключить подобное устройство, даже без особых знаний и умений. Видео — тому доказательство.
elektrik24.net
схема, видео, инструкция по сборке
Одним из основных элементов автоматики в уличном освещении, наряду с таймерами и датчиками движения, является фотореле или сумеречное реле. Назначение данного аппарата — автоматическое подключение полезной нагрузки, при наступлении темного времени суток, без участия человека. Это устройство также получило огромную популярность благодаря своей дешевизне, доступности и простоте подключения. В данной статье мы подробно разберем принцип работы сумеречного выключателя и нюансы его подключения, а также расскажем, как сделать фотореле своими руками. Это не отнимет много времени и сил, зато вам будет приятно пользоваться самостоятельно собранным устройством.
Конструкция реле

Основным элементом реле является фотодатчик, в схемах могут применяться фоторезисторы, диоды, транзисторы, фотоэлектрические элементы. При изменении освещенности на фотоэлементе соответственно изменяются и его свойства, такие как сопротивление, состояния P-N перехода в диодах и транзисторах, а также напряжения на контактах фоточувствительного элемента. Далее сигнал усиливается и происходит переключение силового элемента, коммутирующего нагрузку. В качестве выходных управляющих элементов используют реле или симисторы.
Почти все покупные элементы собраны по схожему принципу и имеют два входа и два выхода. На вход подается сетевое напряжение 220 Вольт, которое, в зависимости от установленных параметров, появляется и на выходе. Иногда фотореле имеет всего 3 провода. Тогда ноль – общий, на один провод подается фаза, и при нужной освещенности она соединяется с оставшимся проводом.



При подключении фотореле необходимо ознакомится с инструкцией, обратить особое внимание на максимальную мощность подключаемой нагрузки, тип ламп освещения (накаливания, газоразрядные, светодиодные лампочки). Важно знать, что реле освещения с тиристорным выходом не смогут работать с энергосберегающими лампами, а также с некоторыми видами диммеров из-за конструктивных особенностей. Этот нюанс необходимо учитывать, чтобы не повредить оборудование.
Давайте рассмотрим несколько схем для самостоятельной сборки сумеречного выключателя в домашних условиях. Для примера разберем, как сделать симисторный ночник с фотоэлементом.
Инструкция по сборке
Это самая элементарная схема фотореле из нескольких деталей: симистора Quadrac Q60, опорного резистора R1, и фото элемента ФСК:
При отсутствии света симисторный ключ открывается полностью и лампа в ночнике светит в полный накал. При увеличении освещенности в помещении происходит смещение напряжения на управляющем контакте и меняется яркость светильника, вплоть до полного затухания лампочки.
Обратите внимание, что в схеме присутствует опасное для жизни напряжение. Подключать и тестировать ее необходимо с особой аккуратностью. А готовое устройство обязательно должно быть в диэлектрическом корпусе.
Следующая схема с релейным выходом:
Транзистор VT1 усиливает сигнал с делителя напряжения, который состоит из фоторезистора PR1 и резистора R1. VT2 управляет электромагнитным реле К1, которое может иметь как нормально разомкнутые, так и нормально замкнутые контакты, в зависимости от назначения. Диод VD1 шунтирует импульсы напряжения во время отключения катушки, защищая транзисторы от выхода из строя из-за бросков обратного напряжения. Рассмотрев данную схему, можно обнаружить, что ее часть (выделенная красным) по функционалу близка к готовым сборкам релейного модуля для ардуино.

Слегка переделав схему и дополнив ее одним транзистором и солнечным фотоэлементом от старого калькулятора, был собран прототип сумеречного выключателя — самодельное фотореле на транзисторе. При освещении солнечного элемента PR1, транзистор VT1 открывается и подает сигнал на выходной релейный модуль, который переключает свои контакты, управляя полезной нагрузкой.

Если у вас остались вопросы, то посмотрите видео, на которых также подробно рассказывается, как сделать фотореле своими руками:
Вот, собственно и вся информация о сборке фотореле своими руками. Надеемся, предоставленные схемы и видео уроки помогли вам сделать сумеречный выключатель из подручных средств!
Наверняка вы не знаете:
samelectrik.ru
Что такое фотореле и схема его подключения
Содержание статьи:
Фотореле является таким устройством, которое имеет выносной или встроенный сумеречный датчик, который можно подключить в цепи любых осветительных приборов. Он реагирует на степень освещения и подает сигналы в релейную схему. Когда реле замыкается освещение будет включаться, а когда размыкается – освещение будет отключаться днем. В этой статье разберем, что такое фото реле и для чего оно необходимо, принцип действия фотореле, а также какова схема подключения фотореле.
Как выбрать?
Для того, чтобы правильно подобрать и подключить устройство своими руками, например, к прожектору, необходимо знать какой вам тип датчика необходим и какой будет наиболее удобным. Они бывают встроенные и выносные. При выборе обязательно нужно будет учитывать токовые характеристики устройства. Они обладают своими ограничениями в коммутации по току, выраженные в амперах.


Как оно работает?
Устройство обладает светочувствительным элементом, который является постоянно включен в схему осветительного прибора и имеет питание. Этот элемент постоянно проводит измерение уровня освещенности (день – ночь) там, где это необходимо. Установка фотореле предполагает, что реагирующий на уровень освещения прибор будет подавать сигналы на реле: при замыкании – будет включать осветительный прибор, а во время размыкания контактов – отключать.
Структурная схема
Чтобы понять принцип работы фотореле необходимо разобраться с его составными частями. Среди конструктивных элементов могут быть следующие элементы:
- Датчик (светочувствительный) – реагирует на изменения степени освещенности;
- Датчик (фотоэлемента) – реагирует на изменения силы тока;
- Усилитель для электрического тока;
- Реле – коммутирующий элемент в устройстве.



Особенности конструкции
Обычные устройства, предназначенные для малых светильников, чаще всего производятся одним блоком в пластиковом корпусе. Они имеют возможность закрепления на стенах или подключения к светодиодному светильнику с задней стороны.
Если подключить светильники, мощность которых превышает мощность фотореле своими силами установленного, то цепь должна коммутироваться через магнитный пускатель или современные контакторы на соответствующую нагрузку.
Более сложные варианты производятся из двух составляющих – измерительно-коммутационного устройства и выносного фотоэлемента. Измерительный блок располагается непосредственно в электрическом щите.

Установка фотореле, снабженного реакцией на движение, то необходимо учитывать требуемый обзор контролируемой территории. Несколько светильников на одну выходную группу прибора можно подключить по параллельной схеме.
Основная масса моделей снабжены помехозащитой от ложных срабатываний, т.е. выдержкой времени. Однако, не смотря на это, подключение фотореле для уличного освещения следует производить подальше от других искусственных источников света во избежание эффекта мигания ламп.
Принцип работы
Простая схема фотореле проводит замеры освещенности при помощи одного из элементов:
- Фототранзистора;
- Фоторезистора;
- Фотосимистора;
- Фотодиода;
- Фототиристора.
Схема фотореле для уличного освещения в качестве чувствительного элемента, воспринимающего силу света, предполагает наличие p-n переход, создаваемый на стыках разных полупроводниковых металлов, обладающих p- и n – проходимостями. Этот переход, в свою очередь, и вырабатывает электрический импульс во время попадания на него света.
Сопротивление фоторезисторов будет зависеть от силы светового потока.

Фотодиоды будут формировать электрические импульсы, которые станут соответствовать интенсивности светового потока за счет действия фотовольтаического эффекта.

Фототранзисторы являются аналогами обычных биполярных транзисторов и выполнен как оптоэлектронный полупроводник. В подобном устройстве часть базы подвергается воздействию света для осуществления регулирования выходного электрического сигнала.

Фототиристоры предназначаются для деятельности в цепях постоянного тока. Изготовлен оптоэлектронным полупроводником, который обладает структурой обычного тиристора. Включается в работу от появления тока от светового потока, направляемого на светочувствительную матрицу элемента.

Фотосимистор предназначен для работы в цепях переменного тока. Он упрощенно может быть представлен как конструкция из 2 фототиристоров, каждый из которых будет реагировать на отрицательную или положительную составляющую полупериода гармоники. У него специальная схема будет заниматься синхронизацией тока для передачи на управляющий электрод.

Технические данные, влияющие на выбор
Ниже приведены основные параметры, которые будут оказывать влияние на выбор и подключение фотореле для уличного освещения:
- Номинальное напряжение устройства.
Обращаем внимание! Импортные устройства могут быть предназначенными для работы с другими уровнями напряжения. Так они могут быть рассчитаны на 110 или 127 Вольт, а это может не позволить нормально работать в нашей сети 220 Вольт.
- Потребляемая мощность и тепловая нагрузка светильников. Эти нагрузки выходные контакты устройства должны с уверенностью выдерживать.
- Условия работы устройства, которые будут влиять на выбор конструкции и степени защиты:
- Атмосферные осадки;
- Попадание пыли и инородных предметов;
- Перепады температур;
- Уровень светочувствительности и степень настройки момента срабатывания;
- Типы подходящих светильников. Здесь стоит сказать, что обычные модели, смонтированные своими руками, предназначаются для подключения и работы с активной нагрузкой, которая создается галогенными лампами и лампами накаливания. А вот, например, энергосберегающие и люминесцентные, а также другие подобные типы ламп, вырабатывают реактивную часть нагрузки. У подобных видов ламп во время запуска происходит бросок пускового тока, а это может пожечь контакты устройства.
Схема подключения
Чтобы разобраться, как подключить фотореле к освещению необходимо внимательно изучить само изделие или упаковку. На них собственно и должна быть приведена схема подключения фотореле для уличного освещения. Выводы из устройства снабжены проводами с различным цветом изоляции. Это необходимо для исключения ошибок при подключениях. Сделать вывод о их назначении просто, если знать информацию о цветовой маркировке. Из прибора выведено 3 провода:
- Черный – обозначает фазу;
- Зеленый – нулевой провод;
- Красный – коммутируемая фаза, идущая к светильнику.
Итак, как подключить фотореле к освещению? До начала выполнению работ по подключению необходимо изучить прилагаемую инструкцию. Для того, чтобы соединить провода следует использовать распределительную коробку, которую можно установить рядом на стенке.
Нагрузка коммутируется путем прерывания фазного провода. За счет этого происходит подача и исчезновение напряжения. Зеленый провод (ноль) подключается для обеспечения работоспособности.
Будем надеяться, что статья полностью помогла разобраться в том, что это фотореле и как подключить датчик света для уличного фонаря. Если еще останутся вопросы, то смело задавайте в комментариях.
stroysoveti.ru
