Электропроводка в новостройке своими руками | Электирика
» Электирика
Как сделать электропроводку в квартире?
Содержание
Монтаж электропроводки в квартире не такой длительный и затратный, как монтаж проводки в доме. Это связанно с тем, что здесь не нужно подводить линию внутрь жилья, т.к. это обеспечивает компания-застройщик.
Для того, что бы самому осуществить разводку кабеля по комнатам, необходимо выполнить следующие этапы:
- Составить схему
- Рассчитать количество необходимых материалов и электрической фурнитуры
- Разметить стены
- Приступить к основной части работы
Следует отметить, что на сегодняшний день открытое проведение линии в квартире уже не используют, поэтому в данной статье мы рассмотрим монтажные работы скрытым способом.
Далее мы предоставим подробную пошаговую инструкцию с нуля, которая подойдет для новичков, желающих проверить свои силы в электрике.
Составление схемы
Схему электропроводки в квартире не сложно сделать своими руками. Для этого рекомендуется использовать ксерокопию плана новостройки, на котором можно удобно отмечать места установки розеток. выключателей, светильников и других составляющих элементов.
Начальная точка схемы – место размещения распределительного щитка. Обычно этим местом является коридор, рядом с входной дверью, на высоте примерно 1,5 метра от пола.
При составлении рекомендуем Вам учитывать следующие советы и правила:
- Трасса квартирной электропроводки должна проходить строго вертикально и горизонтально по стенам. Такое требование обеспечивает меньшую вероятность повреждения. К примеру, по расположению розетки вы сможете узнать, где именно проходит кабель, что бы случайно не вбить в него гвоздь, когда вешаете картину. В идеале рекомендуется перед забивание гвоздя найти провод в стене с помощью специального прибора.
- Поворот трассы должен осуществляться только под прямым углом.
- Лучше всего прокладывать линию в верхней части стены, на расстоянии 20 см от потолка (такая высота обеспечит минимальную вероятность механического повреждения и при этом не отобразиться на удобстве ремонта).Так же можно провести проводку по полу, а не потолку, используя специальный электротехнический плинтус.
- Выключатели в квартире должны располагаться при входе в комнату, со стороны дверной ручки. Высота размещения выключателей не нормируется по ГОСТу и СНиПу, но, как правило, составляет либо 80 см либо 150 см. По евростандарту лучше устанавливать изделие пониже, к тому же детям будет удобнее включать свет при необходимости.
- Розетки крепятся внизу (30 см от пола), но по необходимости могут размещаться на любой высоте (к примеру, на кухне над столешницей). Рекомендуется на 6 кв. метров помещения устанавливать минимум одну розетку. В кухне количество изделий должно соответствовать количеству бытовой техники, но обычно ставят 5-6 штук. Расстояние от места крепления до двери и окна не должно быть меньше, чем 10 см.
- В каждой комнате должна быть обязательно распределительная коробка.
- Перед тем, как составлять проект, тщательно спланируйте местонахождение бытовой техники и мебели. Случается так, что после электромонтажных работ изделия могут закрываться мебелью, либо шнуры от бытовой техники не достают до источника питания.
- В ванной комнате должно быть минимум 2 розетки (одна для подключения стиральной машинки. вторая для фена).
- Обязательно включите в Вашу схему квартирной электропроводки УЗО, которое защитит от поражения электрическим током. Рекомендуется отдельное УЗО устанавливать для ванной комнаты.
Советы по выбору фурнитуры
Перед тем, как Вы решите идти в магазин за выключателями, розетками и другими элементами, необходимо определиться с их видом.
Мы рекомендуем устанавливать следующие элементы проводки для квартиры:
- Выключатели и розетки скрытого типа. Они легко монтируются в стену и не слишком сильно бросаются в глаза, к тому же дешевые.
- Кабель диаметром 2,5 – 4 мм. кв. (для розеток) и 1,5-2,5 мм. кв. для выключателей. Рекомендуем предварительно рассчитать сечение кабеля по мощности и длине. Запас мощности должен составлять не менее 30%. Лучше всего использовать кабель ВВГ, т.к. у него наиболее оптимальное соотношение по цене и качеству. К тому же медь способна выдержать более высокие токовые нагрузки, и при этом более долговечна.
- Клеммные колодки для соединения проводов. Они недорогие и обеспечивают качественное соединение.
- Автоматический выключатель. Для розеточной группы подойдет 25-амперный выключатель с УЗО на 30 ампер. Для освещения лучше выбирать 10-и либо 16-и амперный.
- Распределительная коробка из самозатухающего материала, что уже является нормой.
Напоследок хотелось бы добавить, что дешевые китайские изделия вы должны обходить стороной. Монтаж электропроводки в квартире делается раз на несколько десятков лет, поэтому лучше один раз потратиться, чем через пару производить затратные ремонты.
Обращаем так же внимание на то, что лучше приобретать количество материалов с запасом, особенно провода.
Разметка стен
После того, как схема будет начерчена, а все материалы приобретены, переходим к разметке стен под штробы.
Правильная разметка стен
Что бы кабель не выделялся на стенах и был защищен от механических повреждений, необходимо его немного углубить. Специальные углубления называются штробами, поэтому на данном этапе Вам необходимо расчертить на стенах трассу проведения штроб.
Наиболее простой и эффективный метод, это использование окрашенной веревки. Все что Вам нужно, покрасить веревку мелом (либо углем) и зафиксировать в начальной точке трассы. Далее необходимо аккуратно протянуть веревку до следующей точки, натянуть и ударить об стену. В результате должен появиться четкий след.
Еще раз обращаем Ваше внимание на то, что трасса должна быть строго вертикальной и горизонтальной! Что бы сделать вертикальную линию можно воспользоваться отвесом, а для создания горизонтального участка – строительным уровнем.
Как только стены будут полностью размечены, необходимо переходить далее – к штроблению стен своими руками. Тут же следует отметить, что разводка электропроводки в квартире без штробления (открытым способом), более простая, но менее надежная. Если Вы только заехали в новостройку, и тем более если она без отделки, обязательно сделайте скрытую проводку. Наружный вариант подойдет разве что в том случае, если Вы решите провести свет на балконе .
Штробление стен
Данное мероприятие можно осуществить с помощью таких инструментов:
- Зубило и молоток
- Перфоратор с коронкой
- Болгарка с диском по бетону
Ширина и глубина штробы должны составлять 2 см. После штробления стен можно переходить к основному процессу – монтажу электропроводки в квартире своими руками.
Прокладка трассы
Как мы уже говорили ранее, длину проводников необходимо покупать с запасом. Этот запас пойдет на их соединение между собой (с каждой стороны жила оголяется на 5-10 см) и на подсоединение розеток, выключателей, светильников (запас длины от 5 до 15 см).
Для начала определитесь с тем, как трасса будет фиксироваться к стене. На сегодняшний день существуют специальные хомуты, но мы рекомендуем Вам использовать «дедовский способ» крепление разведенным алебастром. Для этого необходимо поместить линию в штробы и через каждые 25-30 см «прихватить» комком алебастра, как показано на фото.
Крепление алебастром
Обращаем Ваше внимание на то, что алебастр затвердевает очень быстро, поэтому действовать нужно в темпе.
После того, как линия будет полностью зафиксирована, рекомендуем Вам сфотографировать все стены, что бы в случае ремонта вы смогли точно определить место прокладки проводки.
Подсоединение фурнитуры
Данный этап довольно простой, необходимо подключить в квартире все розетки и выключатели. Для этого в штробы устанавливаются подрозетники и специальные коробки. Рекомендуем Вам «садить» данные элементы на алебастр, т.к. он быстро и надежно прихватывается к стене.
Что бы Вы наглядно увидели процесс, предоставляем к вашему вниманию данный видео урок:
Крепление выключателя и розетки своими руками
Подключение автоматов и УЗО
После того, как все электротехнические изделия в квартире будут подключены, необходимо осуществить прозвонку мультиметром, что бы убедиться в правильности проделанной работы. Если никаких проблем не будет обнаружено, смело включать автомат и осуществлять первые испытания готовой линии.
Поделиться в соц. сетях
Причины, требующие заняться электропроводкой в своей квартире, могут быть разные: вы решили делать внутреннюю отделку своей новостройки своими руками или приобрели квартиру на вторичном рынке, требующую основательного ремонта. Наконец, вы сочли, что в вашей, давно обжитой квартире, необходимо поменять электропроводку.
Повод к последнему может быть вполне очевиден: увеличившееся число бытовых электроприборов увеличивает нагрузку на электросеть вы все чаще замечаете, что срабатывает автоматический выключатель, из розеток случается увидеть искру или ощущается запах паленой пластмассы.
В любом случае, работы по прокладке электрических кабелей требуется выполнять до начала отделочных работ.
Электропроводка в квартире своими руками — это возможно
Этапы проектирования:
- Нарисовать план-схему квартиры, с указанием фактических размеров. Обозначить загруженность помещений электроприборами и места размещения стационарных: электроплита, стиральная и посудомоечная машина, водонагреватель. Определить размещение розеток и выключателей. Для жилых помещений количество розеток требуется из расчета 1 на 6 м2. Для прихожих и коридоров — 1 на 10 м2. Для кухни оптимальным считается 5 розеток. Розетки устанавливаются на высоте не более 1-го метра. Обратите внимание: запрещено устанавливать розетки на несущих стенах дома. Определить места установки распределительных коробок. Определить схему подключения верхних и боковых светильников. Определить способы прокладки кабеля.
Кроме обычного набора инструментов — плоскогубцы, кусачки, отвертки, ножовка, потребуется:
- отвертка-индикатор напряжения перфоратор с насадками для сверления, штробления, выборки отверстий под установку розеток и выключателей шуруповерт.
Выбор кабеля и способа его прокладки
Электропроводка в квартире выполняется трехпроводным одножильным медным кабелем в двойной изоляции. Каждый провод находится в своей собственной изоляции, а вместе они покрыты общей изоляцией. Двойная изоляция — это требование безопасности на случай, например, бытового затопления.
Выбор сечения для основной проводки 2,5 мм2. Для кухни и помещений с повышенной нагрузкой требуется провести электрический кабель не менее 4 мм2. Для осветительных линий достаточно кабеля 1,5 мм2.
Если способы прокладки кабеля отличаются от стандартного, например, кабель прокладывается непосредственно за гипсокартонной обшивкой или внутри специального пластикового короба, то следует выбирать кабель с не подверженной горению изоляцией.
Различают два основных типа прокладки кабеля: скрытый и открытый.
При первом способе кабель укладывается в желобки — штробы, вырезанные в штукатурке, либо укладывается непосредственно на стену за панелями, гипсокартонном.
Второй способ предполагает укладку кабеля в специальные короба, которые можно сделать элементом интерьера.
На что следует обращать особое внимание:
- при штробировании и сверлении стен следует убедиться, что не будет затронута старая проводка в распределительных коробках всегда остается небольшой запас кабеля для возможности повторного соединения при соединении проводов обеспечивать максимальный контакт, избегать скрутки, пользуясь специальными кабельными наконечниками все работы по ремонту электропроводки проводятся при выключенном питании.
Электропроводка в квартире своими руками
Оглавление
Главным видом энергии в частных домах и квартирах по-прежнему остается электричество. С каждым годом число электроприборов стремительно растет, а соответственно и меняются требования к качеству проводки.
Помните, что электропроводка в квартире проводится индивидуально, поэтому можно рассмотреть лишь основные принципы. Электричество ведется через распределительный щит, который может располагаться на стене, либо в нише. Оптимальным вариантом является расположение щита около входа в квартиру.
Проводка в гофре
При расположении распределительного щитка за пределом квартиры, от него протягивается провод из меди к щиту в помещении. Для удобства доступа лучше расположить щит на высоте не более 2 м от пола. Внутри должны располагаться автоматы, УЗО и непосредственно электрический счетчик.
В квартирах используется несколько линий электропроводов, используемых для питания потребителей: осветительные приборы, розетки, кухонная бытовая техника.
Обратите внимание! Для подключения стиральной машины также стоит предусмотреть отдельную линию питания.
Правила проведения электричества
Проводка по квартире В квартирах предусматривают электрические провода, скрытые слоем штукатурки. При частичной отделке стен сайдингом, гипсокартонном или вагонкой, провода из штукатурки протягивают в гофре. Чтобы сделать скрытую электропроводку в поверхности стены проделывают штробу глубиной до 2 см с помощью зубила и молотка, или болгаркой. Все зависит от материала стен. Чтобы уменьшить количество пыли, поверхность увлажняют.
Прежде чем начать штробирование, необходимо нанести разметку. В изготовленную лунку укладывают провод, замазывают алебастром, а затем оштукатуривают. Для дополнительной защиты провода, его можно протянуть в рукаве или трубе, но стоимость монтажных работ при этом увеличится.
Замена электропроводки
Обратите внимание! Вся проводка должна проходить прямо, без углов и наклонов, чтобы в дальнейшем у вас не возникло трудностей с вбиванием гвоздей в стену при необходимости.
Для протягивания электрической проводки в квартиру стоит остановиться на одножильном электропроводе из меди в ПВХ изоляции. В этом случае снижается риск окисления по сравнению с многожильными проводами. А медь обладает более высокими прочностными характеристика и меньшим сопротивлением, чем алюминий.
Что касается розеток и выключателей, то здесь предпочтение отдается пластмассовым коробкам соответствующего размера. Коробки под розетки фиксируются в стену с помощью алебастра.
Освещение, розетки и выключатели
Двухклавишные выключатели
Распределение проводки из распредкоробки Для оптимального количества искусственного света в комнате должен быть один общий источник света и при необходимости дополнительные приборы. При монтаже розеток рассчитывайте их количество с учетом того, что на 6 кв. м должна быть одна розетка. Если их будет больше, это только повысит функциональность и удобство помещения.- Поскольку кухня оснащена множеством бытовых приборов, то в ней монтируют не меньше 3 розеток, независимо от метража. В ванной комнате хватит двух розеток, защищенных УЗО. В комнатах стоит сделать 4 розетки, к которым будет свободный доступ.
- Сделайте выбор в пользу двухклавишных широких выключателей, которые очень удобны в использовании. Их располагают внутри комнаты рядом с дверью на высоте 0,75 м. Учтите, что при открытой двери доступ к выключателям не должен быть прегражден.
Розетка с латунными контактами и керамическими внутренностями
Обратите внимание! При покупке розеток и выключателей стоит остановиться на изделиях с латунными контактами и внутренностями из керамики.
Монтажные работы
При наличии одной линии питания, магистральный провод проводится от распределительного щита на лестничной площадке в квартиру. Уже от провода с помощью распределительной коробки и электропроводки проводится электричество во все комнаты.
Обратите внимание! Следует оставить 10 см запас провода в коробке для проведения возможных ремонтных работ.
Схема подключений линий электропроводки
На сегодняшний день новостройки имеют несколько линий питания. В этом случае от защитного прибора электросети протягиваются несколько проводов индивидуально к каждой линии потребления. Такой вариант увеличивает затраты электропроводки, приборов, финансовые затраты, но в разы увеличивает надежность электрической сети и облегчает выявление поломок.
Обратите внимание! Прежде чем начинать работы с электричеством, необходимо обесточить сеть.
Как выбрать провод
Распредкоробка с состыковкой квартирного и подъездного кабелей
Распредкоробки с отмеченными проводами Сечение электрического провода зависит от допускаемой плотности тока. Выбирая из стандартного ряда сечений, необходимо делать округление в сторону увеличения. При соединении электропроводов в соединительной коробке используют паяльник со сплавом олова. Для проведения этой работы вам потребуется много времени, однако это значительно повышает надежность соединения. Флюсом может выступать любая кислота, за исключением канифоли. Недопустимо использовать скрутку для соединения проводки, поскольку это не только опасно, но и значительно затрудняет процесс ремонта в ходе эксплуатации.
Завершающим этапом проведения электропроводки в квартире станет протягивание провода к автомату питания, после того, как вы удостоверитесь в работоспособности электрической цепи.
Видео
Узнайте, как соединить провода в распредкоробке:
Фото
Замазанная алебастром проводка
Установка выключателя
Установка розетки при монтаже электропроводки
Схема подключений линий электропроводов к электроприборам
Распредкоробка
Проводка в штробе
Проводка в комнате в штробах
Проводка в гофрированной трубе
Проводка скрытая под плинтусом
Прокладка проводки в коробе из гипсокартона
Пластмассовые коробки под розетки
Отвод фазы со стояка к новому автомату
Дифференциальный аппарат для проводки
Источники: http://samelectrik.ru/montazh-elektroprovodki-v-kvartire.html, http://remontkvartiri13.ru/elektroprovodka-v-kvartire-svoimi-rukami/, http://stroysvoimirukami.ru/elektroprovodka-v-kvartire-svoimi-rukami/
Комментариев пока нет!
www.restart24.ru
пошаговая инструкция, видео, фото, схема

Многие дома городов нашей страны строились, начиная с пятидесятых годов прошлого века. Массовая застройка проводилась в 60-80-ые годы. На тот момент требования к монтажу электрической проводки квартир носили совершенно другой характер, чем современные требования. Развитие современных технологий и рост разнообразия бытовой техники привело к тому, что в наших домах появились:
- стиральные и посудомоечные машины
- микроволновые печи
- электрические духовки
- электрические бойлеры
- системы кондиционирования
- теплый пол и другое.
Все это требует большого одновременного потребления электрической энергии, которое не может обеспечиваться электропроводкой старого образца.
Старая электропроводка в квартире — причина возникновения пожаров!

Несоответствие сечения и мощности электропроводки квартиры к потребляемой мощности может привести к поломкам электробытовой техники, нагреванию проводки, короткому замыканию и даже пожару.Для того чтобы избежать подобных ситуаций, необходимо задуматься о замене электрики в квартире.
Ремонт проводки ведет к значительным материальным затратам, включающим затраты на материалы и на работу. С целью экономии можно часть или весь объем работ выполнить самостоятельно. На материалах экономить не рекомендуется, так как от их качества зависит безопасность эксплуатации электробытовых приборов квартиры.
Если все работы по монтажу проводки планируются без привлечения сторонней помощи, то необходимо определить перечень работ, их последовательность, особенности каждого этапа.

Обязательно посмотрите нашу пошаговую видео инструкцию о замене старой электропроводки в квартире своими руками от щитка!
Этапы работ по монтажу новой проводки в квартире от щитка:
- Составление плана разводки электрической проводки всей квартиры.
- Расчет необходимого количества всех материалов. Калькуляция затрат на замену электропроводки. Приобретение материалов.
- Демонтаж старой проводки и аксессуаров.
- Прокладка новой проводки, подключение осветительных приборов, розеток, выключателей, электробытовых приборов.
- Ввод в эксплуатацию, подключение новой электропроводки.
Как заменить старую эл проводку в квартире своими руками от щитка? С чего начать прокладку проводки в квартире?
Перед тем, как приступить непосредственно к работе по прокладке новой проводки в квартире, запаситесь специальным инструментом, оборудованием, мешками для мусора, чтобы в процессе работы не тратить время на поиск нужных инструментов.
В работе вам понадобятся:
- тестер
- отвертки
- плоскогубцы
- кусачки
- монтажный нож
- рулетка
- изолирующая лента
- молотки
- перфоратор с различными сверлами и коронками разных размеров
- пассатижи
- уровень
- простой карандаш.
Разнообразие используемого инструмента может значительно облегчить труд.
Также нелишним будет изучение разных статей по прокладке электропроводки и советов практикующих электриков. Это поможет избежать простых ошибок и сократить время работ.
Схема разводки электропроводки в квартире

Данный этап носит важный характер. Здесь должна учитываться любая мелочь: сколько розеток и для чего должно быть предусмотрено в каждой комнате, где удобнее расположить источники света. Если пропустить какую-то деталь, то в лучшем случае вы получите лишние розетки и соответственно затраты, а в худшем – неисправность работы электрической проводки. Будет обидно, если после окончания ремонта появится необходимость делать любые изменения и доработки в электрике квартиры.
Отличный пример схемы разводки электропроводки в трёхкомнатной квартире

При составлении плана разводки электрики нужно учитывать размещение всех бытовых устройств, а, так же мебели в помещениях. Каждое устройство имеет свою потребляемую мощность. Составляя схему, учитывайте это в каждом помещении. Суммируйте потребляемую мощность, в случае необходимости для мощных приборов предусмотрите отдельный кабель.
Не существует каких-либо норм по установке выключателей и розеток по высоте. Их следует устанавливать исходя из удобства использования. Исключения составляют помещения ванной комнаты и кухни. Здесь расстояние от розетки до источника воды должно превышать 1 м.
Все типы потребления электроэнергии (освещение, электрические точки, кондиционер, электрический бойлер) целесообразно разделить на группы. Каждая группа должна иметь свой кабель питания, проведенный от электрического щитка. В таком случае ванную комнату и кухню можно выделить в отдельные группы. Каждая группа имеет разную мощность потребления, поэтому могут использоваться кабели различной мощности и сечения. Это позволяет экономить средства, приобретая для отдельных групп провода с пониженной мощностью. К тому же, неисправности работы одной группы не влияет на работу остальных групп квартиры.
Выбор и приобретение материалов

Правильно составленная схема разводки и план работы помогут достаточно точно рассчитать необходимое количество всех материалов. Нужно устанавливать УЗО и новые входные автоматы в распределительном щитке, а также заменить сам щиток. При выборе автоматов следует учитывать характер нагрузок. Так как в квартире планируется использование только бытовых приборов, то лучше выбирать автомат общего назначения.
Особое внимание следует уделить выбору проводов. Раньше проводка в квартирах делалась в основном с помощью алюминиевых проводов в изоляции. Со временем изоляция высыхает, алюминий начинает окисляться, ломаться на изгибах провода. Поэтому лучше использовать провода с медным основанием. Они обладают лучшей электропроводностью, более эластичны на изгибах, паяются без проблем.
Провода с медным окончанием — идеальный выбор для вашей квартиры!

Для розеток, освещения и под конкретные виды техники могут подбираться разные провода. Их следует соединять спайкой, скруткой или при помощи клемм. Не используйте алюминиевые и медные провода в одной квартире. Места соединения таких проводов являются недостаточно надежными, со временем могут привести к неисправности проводки в помещении.
К выбору материалов следует относиться очень внимательно. Работы по замене электрики в квартире, как правило, проводятся один раз за несколько десятилетий. И связаны они с дорогостоящим капитальным ремонтом квартиры в целом. Поэтому важно выбирать только качественные компоненты для монтажа электрической проводки в квартире жилого дома. В то же время, имея на руках схему разводки электрики, можно точно определить, на чем можно сэкономить. Закупка всех необходимых материалов будет достаточно масштабной. Это позволяет рассчитывать на оптовые цены у поставщиков. В том случае, если вы хотите сэкономить на материалах, проанализируйте рынок производителей, узнайте цены у разных поставщиков, пообщайтесь с менеджерами магазинов на предмет скидок. Покупайте материалы только проверенных производителей у официальных дилеров. Это поможет избежать подделок и материалов низкого качества.
Порой последствия экономии на материалах оказываются довольно плачевными.

Демонтаж старой проводки

Для начала следует обесточить квартиру, выключив электричество в щитке. Затем можно приступить к демонтажу розеток, выключателей, распределительных коробок и самих проводов. Перед тем, как начать работы по удалению старых проводов и оснастки, проверьте тестером отсутствие напряжения в каждой точке. Удаляйте провода, начиная с распределительных коробок. Отсоедините все провода от входного кабеля, заизолируйте его и приступайте к демонтажу старой проводки. Бывают случаи, когда достаточно сложно извлечь провод из стены, например, когда в панельных домах провода заложены в бетонную стену. В таких ситуациях край провода следует заизолировать и оставить в стене.
В целом демонтаж проводки не вызывает особых трудностей. Важно правильно подобрать инструмент и четко соблюдать последовательность работ. После того, как будут убраны все провода можно демонтировать электрический щиток или вводные автоматы. Если для них предусмотрено углубление в стене, то его возможно использовать для нового щитка.
Выполняя демонтаж старой проводки, не увлекитесь. Оставьте пару рабочих розеток или проведите временный провод от распределительного щитка. Оставив полностью квартиру без электричества, вы не сможете дальше выполнять ремонтные работы. Этот момент должен быть продуман заранее.
Еще один совет. Очищайте квартиру от ненужных материалов и мусора после каждого этапа работ. Это значительно облегчает поиск необходимых материалов и проведение работы в целом.
Монтаж новой электропроводки

Перед тем, как приступить непосредственно к прокладыванию кабелей, на стенах и потолке квартиры нужно сделать всю необходимую разметку. Она должна соответствовать составленной схеме разводки. На этом этапе возможно еще вносить какие-либо изменения в свою схему разводки электрики. Разметка на стенах более наглядно показывает размещение всех электрических точек, чем обозначения в схеме разводки проводки.
Подготовка стен для прокладки кабелей и монтажа розеток занимает, обычно, достаточно много времени и требует определенных усилий. Важно, чтобы под рукой находился весь необходимый инструмент, который может значительно облегчить труд.
В квартирах, чаще всего, предусмотрен скрытый способ прокладывания электрических проводов. Он предусматривает штробление стен и закладывание проводов в полученные каналы. Всю проводку следует прокладывать строго параллельно и перпендикулярно линии пола. Это правило позволяет избежать случайного повреждения электропроводки в случае дальнейшей необходимости сверления стен. Для распределительных коробок, розеток и выключателей необходимо подготовить специальные углубления в стене нужных размеров.
В редких случаях электрические провода в квартире прокладываются открытым способом, в специальных кабель каналах. Это делается в том случае, если старая проводка не функционирует или небезопасна для использования, а капитальный ремонт квартиры не планируется в ближайшее время. Такой способ монтажа используется чаще в офисах и производственных помещениях. Но если, все же, возникла необходимость такого метода монтажа электропроводки в квартире, он значительно упрощает все работы и сокращает необходимое время монтажа.
Прокладка электропроводки открытым способом в кабель каналах в больнице

Если все подготовительные работы будут проведены правильно, то можно приступать к монтажу проводки: прокладывать все линии (каждую ветвь, как указано в плане), устанавливать распределительные коробки, коробки для розеток, выключателей, монтировать автоматы и щиток. Провода в стене лучше прокладывать в специальной трубе или гофре, а затем фиксировать их гипсовым раствором. В щитке перед установкой автоматов провода лучше маркировать, отметив на них каждую группу. Это поможет в дальнейшем избежать какой-либо путаницы.
Когда все провода будут проложены, можно начинать устанавливать и подключать розетки, выключатели и все осветительные приборы.
Ввод в эксплуатацию,подключение новой электропроводки

Перед тем как подключить новую электросеть к напряжению, нужно проверить ее на отсутствие коротких замыканий в цепи. Если проблемы не обнаружены, подключайте квартиру к внешнему источнику электропитания. С этой целью лучше воспользоваться услугами электрика, отвечающего за электрообеспечение вашего дома.
После того, как квартира будет подключена к электропитанию, поочередно проверьте работоспособность всех розеток, выключателей и осветительных приборов. Если все работает, то монтаж был произведен правильно. После этого можно начинать проводить любые отделочные и ремонтные работы в квартире.
Как видите, объем работ достаточно большой и потребует определенных навыков и достаточного количества времени. Если все делать последовательно, то никаких трудностей не должно возникнуть. Но если вы все же сомневаетесь в своих силах, то обращайтесь за помощью исключительно к профессиональным электрикам. Они смогут частично или полностью выполнить монтаж новой электрической проводки вашей квартиры. Не экономьте на мелочах, чтобы в дальнейшем не тратиться на непредвиденный ремонт.
mrelektrik.ru
Электропроводка в квартире своими руками: пошаговая инструкция
Резкое увеличение количества бытовой техники в квартирах спровоцировало повышение нагрузки на электросеть. Старая проводка все чаще выходит из строя, становится причиной неполадок с приборами, даже пожаров. Выходом в такой ситуации станет новая электропроводка в квартире своими руками пошаговая инструкция по выполнению которой поможет сделать все правильно, а главное, недорого.
Залогом безопасности и надежности новой электросети является соблюдение требований норм, тщательная подготовка, применение качественной фурнитуры. Прокладка сетей требует определенных знаний, навыков. Если нет даже минимального опыта электротехнических работ, лучше обратиться за помощью к профессионалам.

Выбор фурнитуры
Чтобы электропроводка своими руками прослужила не один год без нареканий и сбоев, следует взвешенно подойти к выбору фурнитуры. Она должна соответствовать требованиям норм. Правильно подобранная толщина изоляции кабеля, его сечение обеспечат долговечность и безопасность электросети. Розетки и выключатели должны не только соответствовать стилю квартиры, но и обеспечивать безаварийную службу бытовых приборов.
Чтобы подобрать сечение жилы, потребуется узнать силу тока. С этой целью складывают мощности всех приборов, которые предполагается установить в доме. Затем найденное значение делят на напряжение. По таблицам подбирают сечение, учитывая способ прокладки. Чтобы определить длину сети, рекомендуется схематично показать ее на плане квартиры. Полученный результат увеличивают на 3-4 м.
Второй важный вопрос, который приходится решать при монтаже электропроводки в доме своими руками, заключается в выборе материала токопроводящей жилы. Это может быть медь или алюминий. Раньше для проводки использовали только алюминий. Этот металл мягкий, хорошо гнется, недорогой. Его минус: со временем окисляется, образуя на поверхности пленку с низкой токопроводимостью. За счет этого повышается сопротивление, область контакта начинает греться. После нескольких сгибаний алюминий попросту ломается. Физические характеристики меди намного лучше, что делает ее лидером при обустройстве внутридомовых сетей.
Медная жила обойдется дороже алюминиевой. Однако благодаря отличным показателям быстро оправдывает небольшое удорожание электросистемы.
Основными элементами электросети являются розетки и выключатели. На них возложена двойная функция: обеспечить надежное подключение электроприборов, гармонично вписаться в интерьер. Поэтому при выборе обращают внимание на технические характеристики и дизайн. Собираясь за покупкой в магазин, необходимо ответить на несколько вопросов:
- Тип проводки. Конструкция накладных и внутренних элементов кардинально отличается, что принципиально влияет на выбор.
- Заземление. Если электропроводка в частном доме своими руками выполнена с заземляющим контуром, то стоит приобрести евророзетки, предусматривающие подключение защитного провода.
- Рабочие характеристики. Для домов и квартир подойдут розетки, рассчитанные на силу тока 10, 16 А.
- Количество. Нормы рекомендуют брать 1 розетку на каждые 6 метров квадратных площади. На практике их число можно увеличить, исходя из реального числа приборов.
- Влагозащищенность. Для ванной, чердака, подвала потребуется фурнитура, защищенная от влажности. Уровень защиты обозначен IP.
Для жилых помещений достаточно IP20, при повышенной влажности – IP44, на улице – от IP65.
Промышленность предлагает огромное разнообразие розеток: с заземлением, защитными шторками или крышками, таймером отключения. Для удобства можно приобрести панель с возможностью одновременного включения нескольких потребителей.
Не менее широк ассортимент выключателей. Популярностью пользуются клавишные модели. Их выпускают с одной, двумя и более клавишами для возможности комфортного управления источником света, с подсветкой, позволяющей без проблем передвигаться в темноте. Многие потребители успели оценить удобство проходных моделей, позволяющих включать и выключать свет с разных мест. Чтобы регулировать яркость освещения, пользуются диммерами. Правда, они подойдут только для галогенных или обычных ламп накаливания.
Как грамотно подобрать выключатели и розетки
Разводка кабеля по комнатам
Чтобы выполнить монтаж электропроводки своими руками, понадобится тестер, перфоратор, шуруповерт, шлицевые и крестовые отвертки, пассатижи. Для разметки удобно пользоваться лазерным уровнем.
Перед прокладкой новой сети необходимо найти и удалить старую.
Первый этап электромонтажа – разметка. К нему приступают после оштукатуривания стен, перед началом отделочных работ. Влажность воздуха в помещении не должны превышать 70%, температура – не менее 10 градусов. Маркером или карандашом на стене намечают места, по которым будет проходить сеть. Сразу необходимо указать расположение выключателей, соединительных коробок. Закончив разметку, приступают к монтажу. Его можно провести открытым или закрытым способом.
Второй этап – подготовка штробы. Скрытая электропроводка в доме своими руками потребует сделать штробы под кабель и отверстия под коробки. Их можно продолбить вручную (зубилом и молотком), инструментами (болгаркой, перфоратором, штроборезом). В домашних условиях обычно пользуются болгаркой или перфоратором. Штробление представляет собой трудоемкий, пыльный, грязный процесс. Обязательно пользуются защитой для глаз и органов дыхания. Канавку делают глубиной не более 20 мм, ширину выбирают так, чтобы поместить все провода. Отверстия под монтажные коробки делают при помощи перфоратора со специальной коронкой.
Если проектом предусмотрена прокладка по потолку, ее можно реализовать тремя способами:
- Под навесной конструкцией. Если предполагается устройство навесного или натяжного потолка, то провести электропроводку в доме можно непосредственно по поверхности потолка. Ее крепят к перекрытию.
- Штроба. Для электролинии делают неглубокую канавку в плите. Этот вариант самый нежелательный.
- Плита перекрытия. Используют пустоты плит, из которых смонтирован панельный дом. Потребуется сделать два отверстия, через которые протянуть провод.
Подготовив канавки, начинают монтаж электропроводки своими руками. Первым делом на щитке устанавливают и подключают УЗО, автоматы. Сверху располагают нулевые клеммы, снизу – заземляющие, между ними устанавливают автоматы. Подсоединение к распределительному щитку должен выполнять специалист энергоснабжающей организации. При скрытой прокладке провод укладывают в канавку, закрепляют его скобами или алебастром.
Электропроводка в каркасном доме своими руками чаще всего прокладывается открытым способом. Его преимущества:
- не требует трудоемкой подготовки;
- обеспечивает постоянный доступ ко всем элементам;
- позволяет без особых затрат заменить любой участок.
К минусам относят возможность повреждения, не особенно эстетичный вид. Чтобы обезопасить себя от возможных неполадок, для прокладки используют жесткий кабель с двойной или тройной защитной оболочкой. Его необходимо надежно закрепить к основанию. Обычно электропроводка в каркасном доме своими руками крепится электротехническими скобами. Если монтаж ведется проводом с обычной изоляцией, под ним прокладывают огнеупорный материал. Он должен выступать не менее чем на 1 см с каждой стороны.
Популярным вариантом открытой прокладки являются гофрированные трубы из металла или пластика. Они придают сети аккуратный вид, защищают ее от механического повреждения. Специальные клипсы обеспечат надежную фиксацию.
Советы по прокладке кабеля
Подключение точек
В зависимости от вида проводки (открытая или скрытая) подключение точек имеет свои особенности. Если электропроводка в доме своими руками выполняется открыто, розетки закрепляют на стене, а не вмуровывают их. Сначала на стене просверливают отверстия под крепление, затем накладывают и фиксируют корпус. Главное требование безопасности ‑ негорючая основа. Ею может стать асбестовая, металлическая пластина.
При подключении фурнитуры в закрытой схеме обязательна установка подрозетника, монтажных коробок. Их размер позволяет свободно извлечь механизм, при этом отделка останется целой. К тому же обеспечивается свободный доступ ко всем соединениям. Чтобы надежно закрепить их в посадочном месте, пользуются алебастром или шурупом с дюбелем.
Соединение проводов выполняют в распределительных коробках пайкой, при помощи клеммных колодок, специальными колпачками. Чтобы выявить возможные ошибки или обрывы, кабель «прозванивают» тестером. Если замечаний нет, можно вызывать электрика, который подсоединит внутридомовую систему к распределительному щиту.
Установка электрических розеток и выключателей
Частые ошибки при самостоятельной разводке
Оценив масштаб предстоящих работ, многие мастера задаются вопросом, как провести электропроводку в частном доме своими силами, не допустив грубых ошибок? К меньшим из них можно отнести перерасход материалов, к большим – возможность возникновения аварийных ситуаций или пожара. Прежде чем начать реализовывать свои идеи, необходимо все хорошо продумать. Рекомендуется не пожалеть времени и составить план, а затем пошаговое описание каждого этапа.
Избежать множества нелепых ошибок поможет принципиальная схема проводки. На ней отображают места прохождения линий, точки подключения. Электромонтаж нужно вести сразу по всему дому, чтобы избежать появления множества соединений. Со временем они станут источником проблем.
Схему электрической сети следует сохранить: при дальнейших ремонтах она убережет от случайного повреждения электросети, поражения током.
Стремление сэкономить приводит к другой распространенной ошибке – покупке некачественной фурнитуры. Она не выдерживает нагрузок, быстро ломается. Выбору комплектующих рекомендуется уделить максимум внимания:
- осмотреть – аккуратный вид, надежность соединения элементов;
- понюхать – не должно быть резкого запаха пластмассы;
- взвесить слишком легкое изделие, скорее всего, изготовлено из некачественных деталей.
Монтируя электропроводку в доме своими силами, многих проблем можно избежать, если правильно подобрать материалы, рассчитать метраж, количество. Заниженное сечение кабеля часто провоцирует возгорание. Отдельные участки необходимо выполнять из цельных кусков. Обидно, если до люстры или выключателя не хватит 30 см и придется делать дополнительное соединение. Некоторые мастера по старинке делают его скруткой. ПУЭ разрешает ее использовать только как временный вариант. К безопасным способам относят клеммы, пайку, опрессовку.
Грубым нарушением правил является непосредственное соединение медного и алюминиевого провода. Идеальный вариант: полностью заменить проводку на медную. Если его реализация по разным причинам невозможна, для контакта следует применять специальные клеммные колодки. Тщательная изоляция контактных мест – залог безопасности, надежности, долговечности.
Поводом для несчастных случаев зачастую становится излишняя самоуверенность электрика. Перед проведением электромонтажных работ любой сложности обязательно нужно проверить отключено ли напряжение. Если есть сомнения в правильности своего решения, не стоит пренебрегать консультацией с опытным специалистом.
Нередко домашние мастера, стремясь сэкономить материал, нарушают основное правило обустройства сетей: только вертикально или горизонтально. На качество работы системы это не повлияет, но вероятность нарушения целостности от повреждения гвоздем или сверлом повышается в разы.
Чтобы новая электропроводка в квартире своими руками с пошаговой инструкцией была выполнена качественно, быстро, надежно, желательно не пожалеть времени на подготовку. Важно правильно рассчитать материал, подобрать фурнитуру, выполнить этапы монтажа. Процесс этот непростой, но увлекательный, требует терпения, аккуратности, щепетильности.
Как избежать самых больших ошибок при монтаже электропроводки
uzotoka.ru
Электропроводка в новостройке, схема, монтаж, внесение изменений
В зданиях старой постройки электропроводка смонтирована для обеспечения электроэнергией в количестве, необходимом для питания приборов общей мощностью 1-2 кВт на квартиру. Такая мощность не отвечает потребностям современного человека, и проводку приходилось заменять на новую. В новостройках учитывается уровень потребления электроэнергии с учетом использования кондиционеров, компьютеров, стиральных машин и прочей техники. Применяются более надежные автоматы, современные УЗО, медные провода. Как же прокладывают электропроводку в современных зданиях?
Состояние на этапе сдачи
Проводка в любой новостройке уже на стадии проектирования рассчитывается с учетом того, чтобы обеспечить бесперебойное, безопасное снабжение жилья. При этом проект электроснабжения учитывает устройство всей проводки в здании, включая телефонные линии, радиотрансляционные сети, сети пожарной сигнализации. Этот вариант используется, когда квартиры в новостройках сдаются «под ключ».

Второй вариант, по которому выполняется электропроводка в новостройке, предусматривает ввод в каждую квартиру только питающего кабеля, рассчитанного для снабжения потребителей необходимой мощности. Далее установка счетчиков, электроустановочных изделий (розеток, выключателей), разводка схемы проводки по квартире осуществляется владельцем жилого помещения самостоятельно. При этом либо привлекаются специалисты, либо работы производятся своими силами при наличии необходимых знаний и навыков. Такой вариант уместен, если помещения передаются владельцу без отделки, что очень часто практикуется на рынке современного жилищного строительства.
Нормативные документы
Создание проекта и монтаж электропроводки в новостройке осуществляется в строгом соответствии с требованиями норм, отмеченных в документации. Основными документами являются:
Свод правил по проектированию и строительству СП 31-110-2003 «Проектирование и монтаж электроустановок жилых и общественных зданий- Правила устройства электроустановок (ПУЭ).
Последние редакции ПУЭ требуют, чтобы проводка, выполняемая скрытым способом в строящихся зданиях, обязательно была заменяемой, поэтому ее прокладка проводится в специальных электротехнических трубах из поливинилхлорида (ПВХ), которые заделываются в строительные конструкции.
В новостройках работы эти производятся сразу после возведения конструкции зданий и закрытия проемов. Очень часто они проходят параллельно с работами по устройству отопления.
Технология устройства электропроводки
Для начала работ потребуется схема электропроводки, на которой будут показаны места крепления розеток, выключателей, распределительных коробок, линии, по которым будут прокладываться провода. Также указываются параметры и характеристики проводки. Схема разрабатывается с учетом требований к будущей отделке помещений, так как некоторые решения при проектировании проводки, будут зависеть от материала конструкций и отделочных материалов.
Удобное расположение
Расположение электроустановочных приборов должно отвечать потребностям будущих владельцев новостройки, требованиям эргономики. При этом схема должна учитывать минимальные расстояния удаленности элементов проводки от сантехнических приборов, газопроводов. По согласованию со службами Энергонадзора возможна установка внутри квартир новостройки коммунальных щитков со счетчиками потребленной электроэнергии. Их расположение также должно быть отражено на схеме.

В соответствии со схемой, в квартирах новостройки размечают расположение будущей электропроводки, и устанавливают корпуса розеток, выключателей, распределительных коробок, распределительных щитов. Гнезда и ниши под них могут быть выполнены в стенах. При этом корпуса распределительных щитов должны быть выполнены из металла и заделаны в конструкции с использованием строительного раствора марки М150.
Прокладка проводов
Далее все розетки, выключатели и места установки осветительных приборов соединяются ПВХ трубками в соответствии со схемой подключения. Трубки эти заглубляются в конструкции стен. При этом в несущих стенах из железобетонных панелей штробление не допускается. Трубки монтируются под слоем штукатурки. По потолкам проводка выполняется в трубах, замоноличенных в железобетон перекрытия, либо проводится в пустотах плит перекрытия. Если трубы не были замоноличены в перекрытия на стадии возведения коробки здания, то они также скрываются слоем штукатурки либо за конструкциями будущих подвесных или натяжных потолков в новостройке. На каждом участке трубки должны быть целыми, без стыков.
Соединение и подключение защиты
На следующем этапе работ все будущие распределительные коробки, розетки и выключатели соединяются между собой и с местами монтажа осветительных приборов кабелями указанного в схеме типа и сечения, протягиваемыми в трубках с использованием специальных протяжек. Концы кабелей помечаются, чтобы избежать путаницы при подключении.
Далее производится соединение проводов в распределительных коробках. Делать соединения вне распределительных коробок, а также в установочных коробках и корпусах розеток и выключателей не допускается.
В распределительных щитах устанавливаются автоматические выключатели для защиты каждой отдельной цепи. Для цепей во влажных помещениях устанавливаются устройства защитного отключения (УЗО) или дифференциальные автоматы.
В коммунальном щите вместе со счетчиком должен устанавливаться вводной автомат, который, так же как и счетчик, впоследствии пломбируется.
Исполнительная документация
После устройства проводки в новостройке обязательно нужно составить исполнительскую документацию, отражающую расположение электропроводки по квартире. Когда собственник квартиры будет устанавливать мебель, предметы интерьера, проводить дополнительные коммуникации, делать отверстия в стенах, он должен знать расположение проводов. В противном случае их можно повредить, а ремонт потребует существенных затрат времени и денег.
Такая документация выполняется в виде актов на производство скрытых работ, составления схем, использования фотографий, изображающих элементы электропроводки до оштукатуривания.
Дополнительно к этому в распределительном щите маркируются и подписываются все автоматы и УЗО по назначению цепей, защищаемых ими.
Сведения, которые указаны в исполнительской документации впоследствии будут использованы при оформлении технического паспорта жилого помещения (квартиры).
Но не всегда существующий проект удовлетворяет собственника квартиры в новостройке. Владелец может быть недоволен качеством работ, надежностью прокладки, расположением счетчика или распределительного щитка. В этом случае возникает необходимость изменить электропроводку.
Менять розетки, выключатели, делать удобную разводку внутри квартиры новостройки можно без разрешения. Но в изменения схемы электропроводки вне квартиры просто так вмешиваться не стоит.
Изменения в проекте
Если проводка в здании выполнялась в процессе строительства, всегда существует вероятность того, что владелец жилья в новостройке захочет изменить ее, ориентируясь своими соображениями о функциональности и удобстве.
Любые изменения в схеме электропроводки, касающиеся ее характеристик, считаются переустройством помещения, и должны производиться по согласованию с органами местного самоуправления на основании принятого ими решения. Это может быть изменение сечения проводов, замена автоматов, распределительного щитка, кабеля, подведение дополнительной линии питания и тому подобное.

Для этого собственник подает:
- заявление о переустройстве;
- договор купли-продажи, дарственная или другие документы, подтверждающие право на пользование квартирой;
- проект переустройства;
- технический паспорт;
- согласие всех членов семьи нанимателя;
Заключение органа по охране памятников в случае новостройки вряд ли понадобится.
Решения придется ждать дольше месяца – 45 дней. Причем может прийти как разрешение, так и отказ. Отсчет начинается со дня представления собственником всех необходимых документов. Орган, уполномоченный проводить согласование, после принятия решения, выдает или высылает подтверждающий документ в течение 3 рабочих дней.
Полученный собственником документ впоследствии будет являться основанием, дающим право на переустройство помещения.
С этого дня разрешается проводить работы по изменению электропроводки. При этом надо помнить, что новые линии и параметры прокладки будут отмечены в техническом паспорте на квартиру.
evosnab.ru
Проводка в новостройке: прокладка провода + фото
После покупки новой квартиры вам необходимо задуматься об электропроводке. На сегодняшний день проводка в новостройке должна выполняться жильцами. Многие застройщики предоставляют эту возможность своим жильцам, так как желают сэкономить свои деньги. Здесь вы узнаете, как сделать электрику в новостройке. Для вас мы подготовили интересные инструкции и советы по монтажу.
Проводка в новостройке
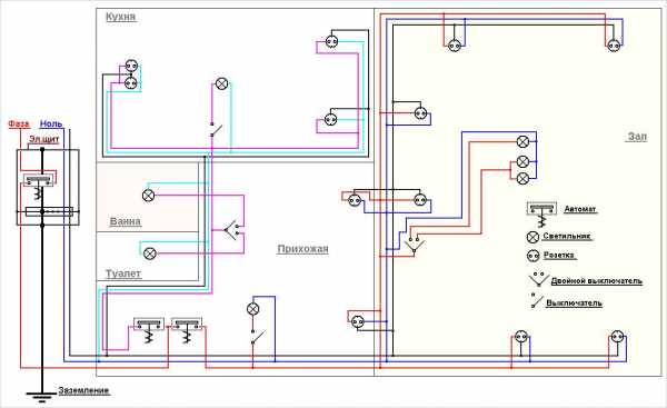
После покупки квартиры вам необходимо приступить к монтажу проводки. Перед тем как приступать к монтажу, вам необходимо составить схему. Схема должна содержать в себе чертеж от ввода и до конечных устройств. Вот пример схемы проводки в однокомнатной квартире.
После составления своей схемы вам необходимо будет составить список необходимых элементов и материалов. Помните, что когда будете выполнять проводки сначала нужно обесточить квартиру. Вот основные материалы, которые могут потребоваться для прокладки проводки:
- Электрика в новостройке должна выполняться с помощью трехжильного кабеля. Его сечение должно быть не меньше чем 2.5 мм.
- Каждая розетка, которая размещается в квартире, должна иметь степень защиты IP
- Автоматические выключатели должны отдельно устанавливаться для линии розеток и осветительных приборов. Перед автоматами лучше устанавливать УЗО. Это устройство обеспечит надежную защиту от утечки тока.
- Распределительные коробки обязательно должны находиться в каждой комнате.
- На вводе в квартиру вам также необходимо будет установить автомат. С его помощью вы легко можете обесточить квартиру при необходимости.
- Проводить проводку лучше скрытым способом.
Выбор проводов для прокладки проводки
Перед выбором проводов вам необходимо провести расчет длины кабеля. Проводка в новостройке своими руками должна выполняться с помощью медных кабелей. Монтировать медные провода достаточно просто. Если в вашей квартире будет располагаться большое количество мощной техники, тогда вам необходимо увеличить сечение кабеля до 4 мм.
Соединять провода в новостройке можно с помощью этих способов:
- Скрутки.
- Пайки.
- Клемм.
Наиболее надежной считается пайка. Но если вы новичок в этом деле, тогда этот процесс может занять много времени. Вот это основные моменты монтажа проводки в новостройке. Теперь вы можете приступать к выполнению электромонтажных работ.
Электромонтажные работы
Электромонтажные работы в новостройке вы легко можете выполнить самостоятельно. Если у вас есть лишние деньги, тогда лучше вызвать профессионала. Он точно сможет помочь вам с организацией электропроводки. Если у вас есть желание самостоятельно выполнить монтаж, тогда можете просмотреть наше видео в конце статьи.
Проводка в новостройке должна выполняться с соблюдением техники безопасности. Если техника безопасности не соблюдается, тогда вы можете подвергнуть свою жизнь опасности. На сегодняшний день проводка должна быть скрытой. Конечно, ее монтаж занимает больше времени, но она считается надежной.
Рекомендуем вашему вниманию: прокладка проводки в кабель каналах.
vse-elektrichestvo.ru
Проводка в квартире своими руками
Многие люди даже не подозревают, что все необходимые мероприятия по монтажу электропроводки в квартире можно выполнить самостоятельно, не прибегая к услугам профессионалов. Для этого сначала нужно получить базовые знания о работе и подключении приборов, затем составить схему, по ней собрать щиток и затем монтировать проводку. Именно в таком порядке мы будем рассматривать весь ход самостоятельного выполнения работ.
Существующие схемы проводки
Рассмотрим 3 схемы подключения проводки.
- Лучевая.
- Шлейфование.
- Смешанная.
Лучевая схема подключения |
На фото показана лучевая схема. В распредкоробку входит проводник и к каждой розетке от него идет отдельная линия. Минусом такой системы является большой расход кабеля, но она самая надежная. |
Последовательное подключение |
Теперь рассмотрим, что называется шлейфованием. В данном случае все розетки помещения подключаются параллельно, в результате чего достигается большая экономия материалов. |
Чтобы потом не было проблем, все соединения должны быть надежными |
На этом преимущества кончаются. Надежность схемы полностью зависит от того, насколько прочно соединен проводник. |
Схема ненадежная, поэтому лучше от нее отказаться |
По существу, нигде, кроме домашнего хозяйства, эта схема не применяется. На любом объекте, где будет выполняться серьезная проверка монтажа проводки, разрешение на эксплуатацию электросети никто не выдаст, потому что рвать защитный проводник запрещено. В итоге может получиться так, что заземление окажется только на первой розетке, а остальные просто не будут подключены. |
Можно найти компромиссное решение |
В крайнем случае, можно для организации заземления подключить защитный проводник по лучевой схеме. При этом важно учитывать, что суммарное потребление энергии всех включенных в цепь розеток не должно превышать 16 А (именно такие параметры у многих современных розеток). Для примера: если ток потребления второй и третьей розетки будет по 16 А, то на контактах первой розетки нагрузка достигнет 32 А. Если же и она будет под такой же нагрузкой, то ток достигнет 48 А. В таком случае контакты не выдержат нагрузку, превышающую предельно допустимую в 3 раза. |
Проводник можно согнуть и ввести в прибор |
Несколько увеличить надежность системы можно если проводник не рвать, а запускать в розетку петлей. |
Рассмотрим монтаж смешанной системы |
Комбинированная система будет самой лучшей при соотношении цена/качество. В этом случае будет задействована и лучевая схема, и параллельное подключение. |
Имеется несколько групп розеток |
Рассмотрим на примере комнаты, в которой есть несколько групп розеток, расположенных на разных стенах. |
К каждой группе подведен кабель |
При таком подключении к каждой группе розеток от распредкоробки идет отдельный проводник (луч), но каждая точка в группе подключается параллельно. Проводник не рвем, а делаем петлю. |
Способы соединения проводников
Уже не одно десятилетие электрики соединяют провода с помощью скрутки, но потребление электроэнергии потребителями растет, так как увеличивается не только количество приборов, ни и их мощность. В связи с этим меняются и нормы, которые на данный момент четко отражены в ПУЭ (Правила устройства электроустановок).
С помощью такой гильзы выполняется опрессовка |
В распределительных коробках проводники нужно каким-то образом соединять. Для опрессовки можно воспользоваться гильзой. |
Будем пользоваться ручным прессом |
Для работы потребуется приобрести или взять в аренду ручной пресс. |
Сваренный провод |
Также для надежного соединения используется сварка. Провод соединен при помощи скрутки, но на его концах можно увидеть каплю – это и есть место сварки. Еще медные провода можно спаять, но если распредкоробка установлена под потолком, то работать в таких условиях будет крайне неудобно. |
Винтовой зажим |
Допускается использование винтовых зажимов, особенно в тех случаях, когда выполняется соединения проводников из разных металлов. |
Наконечник для многожильного провода |
Следует учитывать, что данный вид соединения без использования специального наконечника не подходит для многожильных проводов. Также раз в год необходимо подтягивать винты. |
Зажим Ваго |
Кроме того, используются клеммники Vago. Среди электриков нет единого мнения об их надежности. |
Другой вид зажимов |
Используются также клеммы СИЗ и им подобные. Такое соединение лучше не использовать при подключении силовых линий, а применять только при монтаже освещения. |
Такое соединение неразрешено делать |
Обыкновенные скрутки использовать запрещено. |
Сварка проводников
Поскольку самым надежным соединением считается сварка скруток, то этому стоит уделить более пристальное внимание.
Если вы сомневаетесь в правильности выполненного монтажа, то сварочные работы можно произвести после проверки.
Составим схему
Самое первое, с чем нужно разобраться, так это есть ли возможность подключить заземление. Дело в том, что в домах старой постройки заземление не предусмотрено. Вполне возможно, что в скором времени будет произведена реконструкция системы электроснабжения и появится возможность подключить заземляющий провод. В таком случае лучше выполнить разводку трехжильным проводом, а заземление подключить при первой появившейся возможности. Конечно, если дом очень старый и в скором времени подлежит сносу (или им никто и никогда не будет заниматься), то незачем тратиться на более дорогой кабель. Принять правильное решение поможет совет профессионала.
Видео: где взять заземление в электрощите на этаже
Теперь перейдем непосредственно к составлению схемы. Для этого нужно выяснить некоторые моменты:
- Какая мощность выделенной линии.
- Сколько комнат в квартире.
- Сколько в каждой комнате будет светильников, а также их расположение.
- Где будут подключены самые мощные потребители.
В качестве наглядного примера воспользуемся готовой простой схемой проводки в однокомнатной квартире.
Схема электропроводки однокомнатной квартиры
В стандартной однокомнатной квартире есть:
- Прихожая.
- Санузел (совмещенный или раздельный).
- Кухня.
- Зал (или спальня – кому как удобнее называть).
Теперь более детально рассмотрим имеющуюся схему, попутно обсуждая, что в ней можно изменить.
- Чаще всего электросчетчик установлен в общем коридоре, пусть так будет и в нашем случае.
- В квартиру вошло 3 провода – фаза, ноль и земля.
- Проводка разделена через автоматические выключатели на 2 контура – первый – это прихожая и зал, а вторая – санузел и кухня. Разделение специально сделано так, чтобы не запутаться в существующей схеме. На самом деле контуров должно быть больше – как минимум 4 на розетки и столько же на освещение. Понятно, что это приведет к дополнительным растратам, но это стоит того. Например, если выбило автомат на свет в зале, то в прихожей все еще будет свет. Устройство распределительного щитка мы обсудим несколько позже.
Прихожая
- Ее обустройство является делом вкуса и предпочтения хозяина. Если там будет всего 1 светильник, тогда остается только определиться с его положением. Нередко устанавливается дополнительное освещение возле шкафа-купе или непосредственно возле двери. В таком случае нужно позаботиться о том, чтобы обозначить его на рисунке. Потребуется еще один выключатель или вместо одиночного можно будет установить спаренный.
- 2 розетки (более удобно приобрести сваренные) для такого небольшого помещения обычно бывает более чем достаточно. Плойка, фен и им подобные электроприборы – неизменные спутники женщин. Если ваша жена или дочь предпочитает заняться своим туалетом в прихожей, то сделайте так, чтобы розетка была недалеко от зеркала, иначе потом от них узнаете, ровные ли у вас руки.
Санузел
- В туалете и ванной показано по 1 светильнику. Нередко в ванной комнате делается подсветка зеркала, поэтому можно добавить еще 1 ветку. Поскольку во влажном помещении выключатель ставить крайне нежелательно (даже влагозащищенный), то об этом нужно позаботиться на этапе проектирования. Иногда можно встретить установленный трехклавишный выключатель, который будет управлять одной лампочкой в туалете и двумя в ванной, но на самом деле это не лучший вариант, так как клавиши весьма узкие и можно нечаянно промахнуться, выключив свет не там, где нужно было. Лучший вариант – одноклавишный для туалета, и двухклавишный для ванны.
- Если в ванной комнате будет установлена стиральная машина или электрополотенцесушитель, то необходимо будет установить влагозащищенную розетку.
Кухня
- Что касается освещения, то нередко возникает необходимость в установке дополнительных источников над обеденным, разделочным столом, а также над раковиной, так как куда не повернись от установленной в центре люстры, всюду собой будешь создавать тень.
- Если в вентиляционном канале будет установлен вентилятор, то весьма удобно будет его включать, находясь недалеко от плиты.
- Розеток на кухне мало не бывает. Вытяжка, кондиционер, холодильник, микроволновка, телевизор, приемник, электромясорубка, блендер, посудомоечная машина, пылесос, зарядное устройство телефона… Это краткий перечень, того, что потребуется запитать. Также необходимо продумать расположение розеток (только не рядом с раковиной), чтобы ими было удобно пользоваться.
Зал
- С розетками вроде всё понятно – принцип тот же, что и для кухни.
- Освещение зала обычно осуществляется одной большой люстрой, но так как в однокомнатной квартире это же помещение ночью превращается в спальню, то необходимо позаботиться о бра или установить возле кровати дополнительные розетки для торшеров или настольных ламп.
- Хотя обсуждаем устройство электропроводки, но стоит упомянуть, что во время выполнения монтажных работ, можно (только не вместе с силовым проводом) уложить в штробу TV кабель, и вывести его в том месте, где будет установлен телевизор.
Эти правила помогут вам составить схему и для квартиры с бόльшим количеством комнат.
Электропроводка в трехкомнатной квартире
Какой выбрать провод?
Поскольку алюминиевый проводник использовать нельзя, остановимся на медном. Большой ассортимент может привести в замешательство, поэтому воспользуйтесь конкретной рекомендацией – продукцию нужно покупать сертифицированную. Что касается выбора между моножилой и многожильным проводником, то это уже вопрос удобства.
Большую роль играет сечение проводника. Можно суммировать потребляющую мощность приборов и высчитать требуемое сечение проводника или иметь некоторый запас, воспользовавшись стандартной схемой:
- На ввод и к самым мощным потребителям – 4 мм2.
- К силовым розеткам – 2,5 мм2.
- Люстры и светильники (а также розетки, к которым будут подключаться слаботочные потребители (например, только телевизор или настольная лампа)) – 1,5 мм2.
Именно такой подход применяют профессиональные электрики. С электричеством шутки плохи, поэтому лучше перестраховаться.
Но и это еще не всё – определимся с типом, опираясь на маркировку. Например, кабель ВВГнг можно укладывать прямо в штробу, не протягивая через гофру, тогда как ВВГнг-LS уже предназначен для открытой проводки по потолку или стене, которые, например, впоследствии будут зашиты гипсокартоном.
На примере кабеля ВВГнг-LS 3×2,5 можем разобраться в маркировке.
- Если самая первая буква А, то этот кабель нам не подходит, так как в нем алюминиевые жилы.
- Маркировка медных кабелей начинается с буквы В. Это значит, что внешняя оболочка выполнена из ПВХ.
- Вторая буква В означает, что общая изоляция проводников тоже выполнена из поливинилхлорида.
- Третья буква Г означает, что проводник не защищен дополнительным защитным покровом (в нашем случае он и не нужен).
- нг ‒ негорючая изоляция.
- Следующий показатель особенно желателен ‒ LS. Эти 2 буквы свидетельствуют о низком уровне дымообразования. То есть, даже во время пожара такая изоляция не будет выделять дым.
- 3×2,5 ‒ первая цифра означает количество жил, а вторая означает, что каждая из них имеет сечение 2,5 мм2.
Составив схему и определившись с типом и сечением кабеля, необходимо посчитать, сколько его потребуется, принимая во внимание длину концов, которые останутся в распредкоробках.
Укладка кабеля в штробе
Сразу оговоримся, что штробление стен в панельном доме чревато весьма неприятными последствиями, начиная с крупных штрафов и дорогостоящего устранения, вплоть до доведения дома до аварийного состояния. Тут и связи не помогут избежать мести соседей. Есть ли выход? В некоторых случаях допускается неглубокое вертикальное штробление, но лучше закрепить провод, а потом оштукатурить стену. Невыгодно, потому что уменьшится площадь помещения? Да, уменьшится, но очень незначительно – на 1 см с каждой стороны, зато никаких проблем с законом и соседями. В кирпичных домах таких ограничений нет, но тоже нужно проявлять осторожность, особенно с плитами перекрытия.
Теперь перенесем чертеж на стены.
- Отметьте единый уровень расположения розеток и те места, где будут установлены выключатели.
- От каждой точки проведите вертикальную линию до того места, где будет установлена распредкоробка.
- Вертикальность лучше проверить уровнем. Для работы самой проводки это не имеет значения, но поможет не гадать, где она проложена, когда нужно будет просверлить стену для того, чтобы на ней что-то закрепить.
- По этой же причине лучше не нарушать и горизонтальность штроб.
- Для подрозетников вырезаются отверстия коронкой, установленной в дрель (или используется перфоратор в режиме сверления).
- Под круглые распредкоробки можно вырезать отверстия коронкой большего диаметра, а под квадратные изделия придется долбить перфоратором.
- Удобнее всего для нарезания штроб воспользоваться штроборезом, с подключенным к нему пылесосом – так почти не будет пыли. Если просто резать болгаркой с диском по бетону, то будет очень много пыли, которая приведет к выходу из строя электроприбора, попав внутрь него.
- В прихожей штробы от всех помещений сходятся в одной точке – месте, в котором будет установлен распределительный щит.
- Кабель лучше укладывать в гофре, в результате чего его в любой момент можно будет заменить, не нарушая целостность стены. Не забываем про припуск по 15 см с каждой стороны.
- Вначале в стене закрепляется кабель, протянутый в гофру, а затем фиксируются гипсовым раствором подрозетники и распредкоробки.
В целях экономии проводников профессионалы нередко монтируют в стену гофру, устанавливают подрозетники и распредкоробки, а потом протягивают кабель.
- При монтаже подрозетников нужно проверять их положение – отверстия под саморезы должны находиться в одной горизонтальной плоскости. Поскольку пользуемся для их установки быстросхватывающимся раствором, то можно через центр монтажного отверстия прочертить горизонтальную линию, которая послужит ориентиром.
- Если будет установлена группа розеток, то для их монтажа приобретаются подрозетники, которые соединяются друг с другом.
- Соединение проводов выполняется согласно схеме. Затем подключаются и устанавливаются розетки и выключатели.
Со всех помещений кабели сходятся в одном месте – там, где будет установлен электрощиток.
Как набрать электрощит
Прежде чем набирать электрощит, необходимо приобрести подходящий по размерам, в который поместятся все приборы. Рассмотрим, как выполняется комплектация и подключение.
Подобрали всё необходимое |
Этот щиток мы будем собирать из бюджетных компонентов. Для начала разложим все комплектующие по щитку так, как они впоследствии будут установлены. Имеется реле напряжения, дифреле и пакетники. |
Также понадобятся 2 шины |
Также сбоку установим 2 шины – одна нулевая, а вторая для заземления. |
Реле напряжения |
Приобрели проверенное временем реле напряжения Зубр. |
У него мощные клеммники |
Одним из его неоспоримых преимуществ является наличие мощных клеммников, в которых можно надежно зажать провода. |
Автоматы и УЗО CHINT |
Автоматы приобрели фирмы CHINT. Эта чисто китайская продукция используется для внутреннего рынка Китая, поэтому надежность не вызывает сомнений. |
Щиток в разобранном состоянии |
Разберем наш ящик для того, чтобы было удобно с ним работать. |
Приборы установлены |
Теперь можно заняться установкой приборов. |
По ручке отвертки будем гнуть провод |
Установив все комплектующие, необходимо их соединить между собой. Шину использовать дорого, поэтому из медного провода Ø4 мм2 сделаем «гармошку». Поскольку диаметр ручки отвертки идеально подошел, обогнув по ней провод, его концы четко попадут в отверстия автоматов. |
Сделали петлю |
Получилась петля, в которой конец провода не разрезается, а загибается. В местах ввода в автомат снимается изоляция. |
Получилось некоторое подобие гармошки |
Вот такая получилась «гармошка». |
На каждом приборе закрепили фазу |
Осталось ее вставить и обжать клеммы. |
Чтобы гармошка не мешала, петли загнуты внутрь |
Поскольку сверху будет установлена крышка, то для того, чтобы она не уперлась в провода, их нужно загнуть внутрь. |
Подготовили провод для подключения УЗО |
Для того, чтобы подключить реле напряжения к дифреле подготовим кусок того же провода. На его концах делаем подобие петли, согнув провод. Это увеличит в 2 раза площадь соприкосновения с прибором. |
Черным проводом подключили ноль |
Аналогичным образом подключаются другие проводники. |
Напряжение 232 вольта |
Настало время проверки. Подключив реле напряжения к сети, проверим напряжение на каждом автомате. |
После срабатывания УЗО |
После нажатия на УЗО кнопки test, напряжение должно отсутствовать, что будет свидетельством того, что всё собрано правильно. |
После установки щита выполняются подключения кабелей, подведенных со всех помещений. Чтобы потом не угадывать, автоматы нужно подписать. Их можно пронумеровать, а на внутренней части крышки написать, куда он подключен.
Осталось заделать штробы (или залить стяжку, если проводка проложена по полу), и выполнить ремонт в помещении.
Видео: защита от высокого и низкого напряжения
kakpravilnosdelat.ru
Электрика в квартире своими руками
Вступление
Вы знаете, как устроено электроснабжение в коттеджах или квартирах? Чтобы вам было понятнее, назовём это электрика в квартире или доме. Обыкновенный человек, который никогда в жизни не занимался таким видом работы, обладает минимальными знаниями, как делается электрика в квартире своими руками.
Мы владеем начальными знаниями, мы имеем некоторые сведения, что в системе обязаны быть средства учёта (счётчики), защита (автоматы), которые находятся в электрощите, проводка, розетки и конечные устройства, выключатели. Также для работы нам потребуются всякая мелочь: клемники, изоляция, кембрики и другие. Они предопределяют качество монтажа электрики своими руками и тем самым различают, любителя от профессионала.
Электрика в квартире своими руками или нужна помощь профессионала?
Электрика в квартире — это сеть абонентов. Эта сеть не требует, каких — либо согласований, так как дом сдан в эксплуатацию. Такое соглашение могут спросить во время выполнения перепланировки.
С чего начать электромонтаж своими руками
Первое, нужно составить план потребителей с учётом расположения светильников, выключателей и розеток. Всю электрику нужну разбить на группы. Можно даже провести замеры на глаз, главное правильно высчитать длину провода, чтобы была возможность подвести питание к выключателю и розетке.
Если щиток не установлен в квартире, необходимо определиться с его местом нахождения, а также определиться с питающей линией от подъездного (этажного) щитка. Не забудьте оставить длину для запаса от питающей линии, это очень важно. Когда вы составите схему электропроводки, нужно померить длину предполагаемых линий от электрощита до выключателей в каждой комнате отдельно, а также до розеток и светильников. Дальше после проделанной работы суммируем получившийся результат, затем прибавляем процентов 10 на запас.
На однокомнатную квартиру, к примеру, выходит в районе 700 метров проводов разнообразных сечений (о сечениях поговорим немного позже), на свет и розетки порядка 400 метров. Для обыкновенных нагрузок на свет в простых квартирах потребуется сечение проводов 1.5 мм2, для розеток 2.5 мм2 . Для электрической плиты необходимо приобрести провод сечением 6 мм 2, для стиральной машинки будет достаточно провода сечением 2.5 мм 2. Вообще, все необходимые условия, которые требуют электроприборы, есть в паспорте прибора, там можно посмотреть необходимые сечения для каждого из них, если не нашли информацию в паспорте, то 2.5 мм 2 будет достаточно. Вроде бы с сечением все, теперь необходимо определиться с какую марку провода необходимо покупать.
Как выбрать правильную марку провода, чтобы сделать работу один раз и не всегда
Для более продолжительной службы, необходимо использовать одну марку провода, об этом свидетельствует мой многолетний опыт. Если отдавать предпочтение правильным сечениям никаких проблем не будет. Необходимо учитывать толщину провода, если он будет слишком тонкий – это может послужить причиной пожара, а толстый будет дороже в эксплуатации. Провод должен быть оптимального сечения, без отклонений в какую либо сторону, тогда проблем с электрикой можно избежать.

Электрика в квартире своими руками требует особое внимание к качеству материалов. В зависимости от качества всех материалов электрика в квартире своими руками будет выполнена успешно. Поэтому лучше не экономить и приобрести провод марки «NYM» импортного производителя. Этот провод самый наилучший (конечно, для военных провода ещё качественнее, но купить их практически невозможно). В данном случае, «хороший» провод от условно «плохого» отличается, примерно на 30 %. Электрика квартиры смонтированная качественными кабелями своими руками будет, безусловно, качественной (мы основываемся на опыте, но выбор всегда остается за вами). Заменить дорогой вариант монтажа кабелем марки «NYM», можно кабелями которые выпускают российские заводы. Например, провода марки ВВГ, ПУНП, ПБПП выпускают без двойной изоляции и негорючей просыпки, однако они тоже подходят для электропроводки освещения и розеток квартиры.

Счётчики электрические
Счётчики электрические бывают двух видов: прямоточные счетчики и счетчики с вынесенным трансформатором. Оба вида счетчиков применяются в квартирах, но прямоточные намного легче подключать и они, наиболее распространены. Счётчик расхода электроэнергии имеет две цепи – токовую цепь и цепь напряжения. Обычно установкой счётчика занимаются квалифицированные специалисты, но если вы решили его подключать сами, тогда следуйте следующей инструкции (смотрите фото).

Входящий фазный провод (L) подключите на входной контакт цепи тока (1). Отходящий фазный провод подключите на контакт цепи тока (2). Нулевые проводники необходимо подсоединить на клеммы (3) и(4). Входящий нулевой проводник на клемму(3), отходящий нулевой провод на клемму (4). Если вы все правильно подключили счетчик, он начнёт работать. Если при соединение вы допустили какую – либо ошибку, вероятность того, что вы спалите счётчик невысока к тому же цена его не такая уж и большая, чтобы переживать.
Трехфазный счетчик подключаетсянесколько по-другому:

Трехфазный счетчик с выносным трансформатором подключается так:

Сборка электрощитка квартирного
Без проекта электроснабжения собирать электрощиток будет сложно. Если вы уже приняли решение выполнять это самостоятельно, тогда руководствуйтесь моими рекомендациями:
- Если нет иных руководств в инструкции, сначала присоедините плиту к щитку при помощи автомата защиты номиналом от 25 А.
- Для присоединения отходящих линий света к щитку понадобиться 10А.
- Для групповых розеточных линий нужна защита 16А.
Про сборку можно писать много и бесполезно, даже если вы прочитаете все это, всё равно у вас не получится правильно подсоединить щиток. Существуют разные ошибки, одни безвредны, а другие могут повлечь за собой возгорание, удар током и другие неприятные последствия. Пользуйтесь своим здравым смыслом.

электрика в квартире своими руками: установка щитка


- Не при каких обстоятельствах не оставляйте оголённые линии;
- Разводку проводить внутри щитка необходимо специальным проводом марки ПВ-1, с сечением 4 мм2, если отходящая линия толще 4 мм2 тогда воспользуйтесь более толстым проводом;
- Для обеспечения самого высоко уровня безопасности, применяйте комплектные шины-гребенки, с их помощью можно избавиться от проблем с автоматами защиты.
Прокладка питающих линий
Ваш щиток собран теперь необходимо, установить его на стену. Приготовьте закупленные раннее инструменты, провод, изоляция, клемники. Итак, начнём.
Если у вас деревянный дом вам нужно провести открытые линии электропроводки по стенам. Для этого необходимо взять, пластиковый короб, проложить его по стене, а потом в короб заложить электропроводку. При желании можно сделать проводку на фарфоровых втулках (это опять в моде). Открытая проводка в коробах не вызовет затруднений, это элементарно и быстро.


Если у вас кирпичная или бетонная квартира или дом, и вы хотите скрыть провода, для этого вам нужен штроборез и перфоратор. Для начала прорезаем штробы в стене, монтируем коробки для розеток и аккуратно выводим их в единую горизонтальную линию. Подключение розеток и выключателей осуществляется по заранее составленной вами схеме, отводами от питающей линии (схема звездочка), через автоматы защиты или сделать разводку шлейфами. Дешевле шлейф-разводка так, как расход провода значительно меньше. Для соединения проводов используйте клеммники (для освещения) и скрутку для розеток. И хотя вы можете сказать, что скрутки это прошлый век, надежность скрутки не имеет аналогов.
После изготовления штроб, кабель закрепляем в штробах стен, делаем распайки в запланированных распаячных коробках. Подключаем провода к автоматам защиты, напряжение не подключаем. Перед окончательным заделыванием штроб нужно проверить электропроводку. Для проверки, даете на каждую линию напряжение и на концах линий проверяете ее работоспособность тестером или простой лампочкой в патроне. Если, что-то не работает необходимо, выяснить причину и устранить неисправности.
После проверки концы проводов изолируйте, напряжение отключаете. Чистовую расстановку розеток лучше сделать после окончания чистовой отделки квартиры. Свет можно подключить сразу.
Примечание. Чтобы избежать проблем с проводкой после ее монтажа, перед монтажом «прозвоните» купленный электрокабель. Это позволит выявить заводские дефекты изоляции. Помните, все провода кабеля должны быть изолированы друг от друга.
После проверки всей электропроводки, с помощью штукатурки окончательно прикрываем штробы.
Подведем результаты
Наши результаты понятны после проверки новой электропроводки. Свет горит, розетки функционируют. Теперь хочется подсоединить домофон, телефон и Интернет все – это слаботочные сети. Обычно данной работой занимаются специально обученные люди, у которых есть большой опыт работы в данной сфере услуг, но мы проведём монтаж своими руками.
Телефон домашний
Домашний телефон может быть стационарным, радиотелефоном или интернет-телефоном и т.п. Для наиболее удачной совместимости телефонной розетки с современными назначениями телефона, используйте провод UTP (иначе, витая пара). Он не намного дороже обычного телефонного провода, но он даёт массу дополнительных возможностей. Телефонные провода можно укладывать с электрическими кабелями, это намного проще и комфортней, однако нельзя их переплетать и пересекать. Блоки розеток 220в совмещают с телефонными и/или интернет розетками. Телефонные и Интернет провода (кабели) лучше не распаивать, а вести не разрывные линии от слаботочного щитка.
Домофон
Домофон, как правило, устанавливают возле входной двери. Для кабеля домофона делается отдельная штроба. Для данных работ подойдёт двухпарный провод, витая пара. Если у вас видиодомофон, то нужно провод проложить в гофре в стене. Диаметр гофры взять D16.
Интернет
Концепция домашней Интернет сети бывает трёх видов:
- Это локальная сеть только в внутри квартиры (распределяется на несколько компьютеров). Для этого один компьютер выбирается главным. К главному компьютеру подводится внешняя линия Интернет. Ставиться роутер и от роутера делается разводка на другие компьютеры;
- Один компьютер. Подсоединение к наружной сети с возможность подключения единственного компьютера по витой паре, типа UTP;
- Локальная коммутируемая проводная сеть с потенциалом подключения к интернету и беспроводным сетям (витая пара UTP + Wi-Fi). В этом случае лучше установить и оборудовать слаботочный щиток с необходимым оборудованием и с его помощью развести компьютерные линии ко всем нужным точкам подключения компьютеров.
На этом все! Полная электрика в квартире своими руками сделана, работы закончены.
Специально для сайта: Все про ремонт квартиры
Другие статьи сайта близкие по теме
- Нулевой защитный проводник, система заземления квартиры
- Разделение электропроводки на группы, выбор кабеля и автоматов защиты, прокладка проводов, штроба
- Виды электрических схем, упрощенный электропроект квартиры своими руками
- Схемы электропроводки в квартире
- Ремонт электропроводки квартиры, основные правила
- Краткие советы по электропроводке в квартире
- Способы электропроводки в квартире, проводка скрытая, штробление, кабель канал, гофра
похожие статьи:
www.otdelochnik24.ru

Распределение проводки из распредкоробки Для оптимального количества искусственного света в комнате должен быть один общий источник света и при необходимости дополнительные приборы. При монтаже розеток рассчитывайте их количество с учетом того, что на 6 кв. м должна быть одна розетка. Если их будет больше, это только повысит функциональность и удобство помещения.
Свод правил по проектированию и строительству СП 31-110-2003 «Проектирование и монтаж электроустановок жилых и общественных зданий
Лучевая схема подключения
Последовательное подключение
Чтобы потом не было проблем, все соединения должны быть надежными
Схема ненадежная, поэтому лучше от нее отказаться
Можно найти компромиссное решение
Проводник можно согнуть и ввести в прибор
Рассмотрим монтаж смешанной системы
Имеется несколько групп розеток
К каждой группе подведен кабель
С помощью такой гильзы выполняется опрессовка
Будем пользоваться ручным прессом
Сваренный провод
Винтовой зажим
Наконечник для многожильного провода
Зажим Ваго
Другой вид зажимов
Такое соединение неразрешено делать
Подобрали всё необходимое
Также понадобятся 2 шины
Реле напряжения
У него мощные клеммники
Автоматы и УЗО CHINT
Щиток в разобранном состоянии
Приборы установлены
По ручке отвертки будем гнуть провод
Сделали петлю
Получилось некоторое подобие гармошки
На каждом приборе закрепили фазу
Чтобы гармошка не мешала, петли загнуты внутрь
Подготовили провод для подключения УЗО
Черным проводом подключили ноль
Напряжение 232 вольта
После срабатывания УЗО